Fórum témák
» Több friss téma |
Ez maximum a gombnyomás idejéig.
Az adó lehet jó lesz,ha nem akkor egy sima távirányító ,de a vevőt lecserélném erre.
Köszi, akkor a linkelt kapcsolást építem meg.
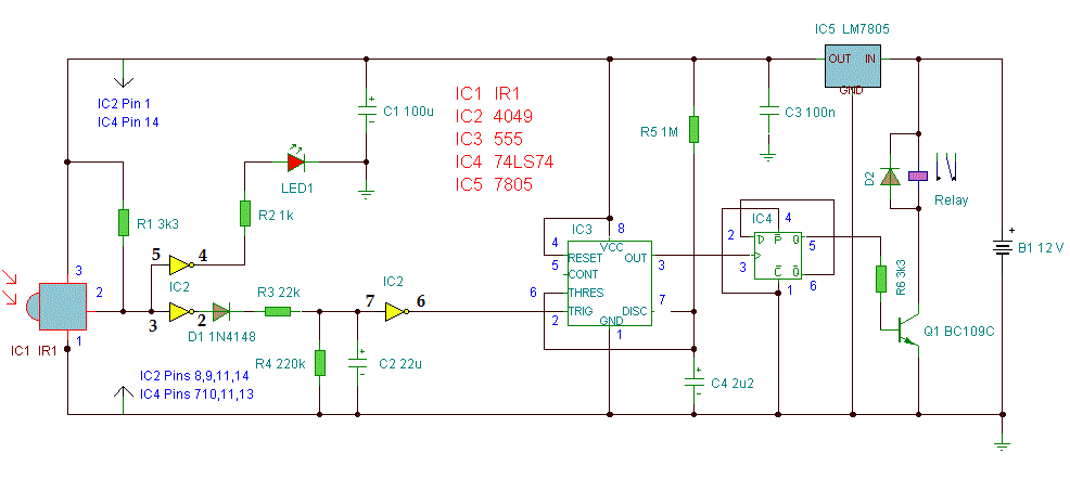
Még annyiban kérnék segítséget, hogy a másik rajz alapján jól jelöltem az IC2 lábait?
Üdv! Tud valaki egy olyan egyszerű kapcsolást ami bár milyen infra jelre meghúz egy relét? De csak addig amég kapja a jelet, ha a jel megszűnik a relé elenged.
Lásd 6 hsz -val lejjebb.
Ennek mindegy hogy milyen infrajelet kap? mert nekem olyan kéne amire egy sima infraleddel rávilágítok és amég világít addig húz a relé, és jó hozzá a TSOP 3128-as vevő?
Egy sima infraleddel a TSOP-nak világíthatsz amíg akarsz ,nem érdekli.Az adó oldali modulációt ,meg a vevőoldali szintillesztést nem tudod megspórolni.
Sziasztok! Olyan kapcsolásra lenne szükségem amivel ki-be lehet kapcsolni egy relét, és csak a saját kapcsolójával lehet irányítani, ehhez szeretnék kapcsolást kérni.
Udv mindenkinek ! Nem tudtok egy olyan kapcsolast ami egy impulzust add , Infra kapcsolo de en az oldalon csak mind olyant kaptam hogy relekkel van , es ha az bekapcsol akkor ugy marad , nekem csak egy impulzus kene ... mivel kiakarok iktatni egy mikro kapcsolot , es ennel maradtam , mivel egy forgo ventilatoron lenne a vevo , szerintetek mukodne ? ha pl. a vevo mozgasban van ...ado az ne legyen komplex,vagy egy akarmilyen taviranyito ... Koszonom elore valaszotokat .
Hello!
"Nem tudtok egy olyan kapcsolast ami egy impulzust add " De! Rádiós csengő. De ha van infra rajzod és az megfelel, akkor csak lehagyod az áramkör végét, ami tárolja a gomb nyomást. Már kész is vagy.. üdv! proli007
Nem akarnam annyira elkomplikalni .... egy ifra vevo .. 2 tranzisztor .. meg egy par ellenalas ... nem lehetne megoldani ? Mert nem nagyon van helyem ra a nyakon , mivel egy olyan projekten dolgozom ami olyan elven mukodik mind a propereles ora , csak ez szovegeket ir ki : Air Display ( angol megnevezes ) s nem akarok erre a kapcsolo reszere egy nagy helyet es egy komplikaltat . Koszonom proli007
Hello!
Maga az infra vevő is elegendő hozzá. Persze attól függ, mit szeretnél kapcsolni vele. De kódolva nem lesz, vagy is mindenre érzékeny lesz. üdv! proli007
Ez az infra kapcsolo jo lessz ugy hogy kihagyom a rele reszet es oda fog jonni a a JP6293E rol a ket lab ? Csak az nem baj ha forgasban van ? ugy is mukodni fog az infra vevo ? Koszonom nagyon szepen .
A hozzászólás módosítva: Szept 28, 2012
Hello!
Az hogy forgásban van, nem lenen baj, az a baj, ha a vevő nem látja az adót. Az már baj. Vagy ha látja csak előtte forog, próbáld meg a középpontba tenni ha lehet. Itt egy proci van, ami csak hajtja a Led-eket. Most látom, hogy ez két rajz. Szerintem ne ezt a kapcsolást használd, hanem egy komplett infra vevőt. azzal jobban jársz. TSOP31238-at üdv! proli007 A hozzászólás módosítva: Szept 28, 2012
Koszonom nagyon szepen . Es egy szep napot kivanok !
Udv mindenkinek , es szep jo estet !
Egy mikrokapcsolo hejere kene rakjak egy ilyen infra kapcsolot ... Mivel nekem csak egy annyi kene hogy zarja rovidre s aztan legyen normal allapotban ... vagyis mindha egy impulzus lenne csak . Hogy tudnam ezt megoldani ? En egy tranzisztorra gondoltam ami nyit es zar ... vagyis elmeletileg mikor kap jelet a vevo , akkor azzalat a kis ido allat a tranzisztor zar , es amikor nem kap jelet akkor nyitot kapcsolokent mukodik a tranzisztor ... igy ilyen egyszeruen mukodne ? vagy megoldhato ?
Hello!
Így "semmi rajz" nélkül, elég elméleti amit kérdezel. Az infra kapu, mondjuk úgy viselkedik, mint egy kapcsoló. (Ha úgy vezérled a kezeddel.) Közé teszed lezár a tranyó, ha elveszed, akkor kinyit. Ekkor olyan mint egy kapcsoló. Vélhetően Te azt szeretnéd, hogy pld. mikor közé teszed, ne egy folyamatos jelet adjon, hanem csak egy impulzust. (Mondjuk időt nem írtál.) Ezt alapvetően egy RC differenciáló taggal lehet megoldani. Ha ezen keresztül vezéreled a tranyót, akkor míg a kondi feltöltődik a tranyó nyitva lesz. Majd a töltési idő végén lezár, bármeddig is áll fenn a vezérlőjel. Feltéve, hogy valami ilyesmit szeretnél. üdv! proli007
Sziasztok! Olyan kapcsolót szeretnék, hogy egy 12V-os eszközt tudjak valamiféle módon kapcsolni infrával (TV távirányítóból van vagy 6-7) . Mégpedig úgy , hogy ha megnyomom a gombot a kapcsolón a kapcsolni kívánt eszköz működik a gombot elengedve is. Miután megnyomok egy másik gombot vagy mondjuk ugyanazt akkor pedig ki kapcsolja.
Az infra cuccos is 12V-ot kapna egyébként. PC tápról
Nem magát a 230V-ot szertném kapcsolni hanem a PC TÁP 12V-ját
Meg inkább barkácsolnék ha lehet általában olcsóbb is meg elvagyok vele élvezetesebb
Ezzel az a probléma, ha az elég, hogy bármely távirányító bármely gombjára ki / be kapcsol, akkor talán van egyszerű megoldás. Ha már kicsit komolyabbat akarsz, a nulláról kezdve többe fog kerülni mint a gyári, és nem is a barkácsolás, hanem a programozás része lesz több.
Talán ha sokat akarsz barkácsolni, mintha rémlene, van infra adó vevő páros itt a fórumon is mintha találkoztam volna vele (talán valami dobókockás projektben volt), hátrány ehhez az adót is neked kell megépítened, és nem is biztos hogy olcsón beszerezhető.
Ha van egy felesleges RC játékod RX2 TX2 ic párossal, akkor abból tudsz csinálni infrás távkapcsolót. Adatlapon van rajz hozzá.
Most hogy így mondod?! :O Holnap körülnézek
Hátha
Sziasztok!
buksibuci kapcsolási rajzot kereső hozzászólása révén találtam ezt: http://www.hobbyelektronika.info.hu/?page_id=134 És amit szeretnék készíteni: Nem komplettben ezt az áramkört akarom reprodukálni, csupán arra volnék kiváncsi, hogy az LM567-es IC-t milyen kapcsolásba kell raknom az infra tranyóval és LED-del, hogy ha kb. fél méteren belül objektum van az infraérzékelő (és LED) előtt, akkor az IC kimenete átbillenjen másik állapotba, ha pedig eltűnik az objektum akkor visszabillenjen. De ha valaki csak azt meg tudná magyarázni, hogy a "loop filter" illetve az "output filter" lábakkal mit lehet kezdeni azért is igen hálás leszek. Mellékletbe lefirkantottam, hogy milyennek képzelem el úgy nagyjából, de elég bizonytalan vagyok benne. Valaki esetleg tud hozzásegíteni valamit? Előre is köszönöm a válaszaitokat! Szép napot! Bandi
Sziasztok!
Megépítette valaki ezt a kapcsolást, működik? Olyan kapcsolási rajzra lenne szükségem, hogy ha a hosszan nyomok egy gombot egy távirányítón akkor utána bekapcsoljon egy relét vagy egy tranzisztort. Ha ismételten hosszan nyomom a gombot, akkor pedig ki kapcsoljon. LED világítást szeretnék vele kapcsolni.
Hello! Nem építettem meg, de működnie kellene de..
- Amit kívánsz, hogy hosszú nyomásra legyen érzékeny azt az R-el és C-vel jelölt integráló tag időállandója határozná meg. Csak félő, hogy Te egy "mezei" távrángatóra gondolsz. Az meg megnyomás után ismétlő jeleket ad ki. Vagy is periodikusan szaggatja az adást. Nem biztos, hogy az adás-szünet átlagértéke meghaladja a 4049 küszöbfeszültségét. Vagy is hogy meg tudod majd különböztetni a rövid és hosszú nyomásokat. Mert ugye itt nincs adatkódolás,mint a rendes távrángató adó-vevőnél. - Egyébiránt az 555-re túl sok szükség nincs. Viszont a 4049 helyet célszerűbb lenne hiszterézises CMOS-t használni mint a 40106 vagy 4093. De ott a hiszterézis miatt határozottabb a működés, de még nagyobb gond lehet a határérték elérése. - De ha mindenáron építeni szeretnél ilyent, akkor egy Infra vevőre úgy is szükséged lesz/van. HA annak kimeneti jelét egy RC taggal integrálod, és megméred a feszültséget, akkor abból már eldönthető megfelelően fog-e működni. üdv!
Üdv mindenkinek!
Kis segitség kellene mégpedig hogy a rahzon szereplő 2 IC-t mivel tudnám esetleg helyettesíteni?? Fontos lenne!! A másik pedig hogy ha az opto helyere egy tranzisztorral egy kis relet (OMRON G5V-1 12V-os) kapcsolnék akkor ugyan úgy működne?? 12 V-ot kell csak kapcsolni nem hálózati feszültséget! Válaszaitokat nagyon szépen köszönöm!!
Van nekem egy v34856 vevő modulom. Csináltamhozzá egy ne55 ic-vel egy adó egységet mely kb 35.6kHz frekit ad ki. de nem érzékeli a modul, de ha amodulra tv irányíóval adók jelet akkor működik az áramkör.
Mekkora frekvemciájú jelet kéne neki adnom? |
Bejelentkezés
Hirdetés |







Az infra cuccos is 12V-ot kapna egyébként. PC tápról
élvezetesebb 






