Fórum témák
» Több friss téma |
Sziasztok.
HELP. Problémám a következő. 20db - 2 x 5 cm - nyák lapon szerkesztettem egy NE 555-ic-vel 36KHz jelet (2k,1K,10nF). Egy másik 20 db nyákon pedig 950nm Ir Ledet, és egy TSOP 4836 vevőt helyzetem el.(Egymás mellé). A két panelt kb. 4 x 20 cm vezetékkel összekötöttem. 20 db-ol 13 db tökéletesen működik, a többi 7 - vevő folyamatos jelzést (alacsony) add. Vettem és kicseréltem újakra, a hiba fennmaradt. A jó 13-ból kivettem egy TSOP-t és lepróbáltam a többi 7-él, jól működtek = NE 555 JÓ. Valakinek ötlete , hogy a TSOP miért viselkedik így?
Szia!
igen 20db esetén normális a 13db működő ,,a többinél hibakeresés! rossz alkatelem, elcsúszott tűrés stb.... némi műszer , mobiteló és idő+idő.....
Gyanítom bekötést elnézted (nem ugyan olyan minden optovevőd) vagy fényt kap a többitől a hibás példány.
Több tapasztalatot nyertem a TSOP világában. 2k, 1k, 10nF = 36kHz, de viszont 75 % kitöltési tényezős.
A TSOP meg nagyon érzékeny 1k, 19.5k, 1nF = 36 kHz 51 % -al.
Hello!
Ezt szeretném megépíteni: Lenne egy IR szenzor, ami kapcsolna egy astabil multivibrátort úgy, hogy mikor az infra előtt elhúznánk a kezünket, az astabil multivibrátor még kb 5-10 másodpercig működik, majd kikapcsol. Tudna nekem valaki segíteni ebben? köszi előre is!
Bővebben: Link Ennek a kimenetével meg indítasz egy 555-nel felépített monostabilt. Bővebben: Link (Pl.: 100kohm+47uF)
és milyen tranzisztor legyen? és a bázist nem jelöli hova kell kötni.
Hello!
Ez pld egy BPW17 fototranzisztor, aminek a bázisát a "fény vezérli".. (Nagy hatótávolságra így azért ne számíts..) üdv! proli007
Üdv!
Miért olyan rossz az érzékenységük a "2 lábú" infra vevőknek? Vagy ezt csak én tapasztaltam? Ezeknek is lenne egy frekvencia amin érzékenyebbé válnának? Azért fogalmaztam így mert a "2 lábú" érzékelők mint például dióda, tranzisztor nekem csak max 1 araszról óhajtanak még fogadni ellentétben a "3 lábú" infra érzékelő testvérkéikkel akikben beépített erősítő van és tápfeszt igényelnek. Nekem semmilyen erősítővel sem sikerült a hagyományos infra érzékelők (2 lábú fekete állatkák) hatásfokát megnövelni mivel 15-20cm után már semmi jelét nem mutatják annak, hogy infra fény éri őket. Remélem valakinek ismerős lehet a problémám. Ezek csak ennyire képesek vagy más az ok? Előre is köszönöm.
A régi vevőkben még sima fotodiódák voltak egy modulba összeépítve egy agc-s erősítős speciális ICvel. Így gondolom ezekben is az lehet beintegrálva.Szerintem ezek a komplett vevők a változásokra vannak kihegyezve,míg ha te csak simán használod, a napfény lényegesen többet számít mint az a kis ledecske.
A komplett vevőkkel nagyjából tisztába vagyok és épp ezért lettem volna kíváncsi arra, hogy hogyan lehet többet kihozni a 2 lábú érzékelőkből is. Az is igaz, hogy valóban ezek a kis fekete érzékelők a napfényre is érzékenyek. A 3 lábú integrált érzékelők pedig nagyon kifinomultak és a napfényt meg sem pirulázzák csak az a baj, hogy meg van melyik frekvencia tartományban működnek hatékonyan. Ezért lettem volna kíváncsi, hogy az egyszerű 2 lábú "primitív" társaikból lehet-e nagyobb távon is többet kihozni.
Akkor az infra sorompókat tanulmányozd,illetve régi videoton,orion TV-k vevő része szerintem alkatrész szinten megtalálható valahol.(biztosan lehet építeni,csak egy bizonyos szint felett már komoly árnyékolási ,meg tápszűrési... problémák keletkeznek.)
Egyébként amire az előbb nem válaszoltam ,valóban az adó meg a vevőnek azonos hullámhosszúnak kell lennie.(xxx nm )
A hagyományos 2 lábú érzékelők mennyire érzékenyek a hullámhossz intervallumokra. Úgy értem, hogy valóban az infra tartomány is egy intervallum de pl. egy vevő képes ugyancsak intervallumban felfogni a hullámokat vagy csak egy pontos értéknék érzékeny? Jobb példát nem tudok felhozni mint pl egy lézer.
Jobban nem tudom szemléltetni BPW17 és wavelenght grafikon. Ez minden diódára meg van adva.Ebből láthatod milyen hullámhosszra érzékeny ,és mennyivel csökken az érzékenysége ha eltérsz ettől.
Köszönöm. Ahogy látom intervallumban dolgozik. Mondjuk gondolhattam volna is, hogy ha a napfényt is érzékeli.
Hello!
Az lett volna a csoda, ha nem, mert a Nap fénye, igen széles spektrumban világít.. üdv! proli007
Szia!
Hát igen és jócskán érezhető is az infra tartománya főleg az alföldön Köszi.
Hali. Nekem olyan PIC-s infrakapcsoóra lenne szükségem, amit betaníthatok egy mezei távirányító kódjára is, és elég ha csak egy kimenetet tud kapcsolni. Nem tudok hasonlót?
Nekem van egy hasonló, bár kicsivel "többet tud", mint amire Neked szükséged van... Két kimenetet tud ki/bekapcsolni. De elég bonyi a működése.
A működés lényege: a kontroller, ha mindkét kimenete ki van kapcsolva, akkor leállítja a saját trafóját, hogy ne fogyasszon készenlétben energiát. Néha "felébred" és megnézi, hogy a tápfeszültsége leesett-e. Ha igen, bekapcsolja a tápot. (A nagyértékű pufferkondik azért vannak, hogy minél ritkábban kelljen bekapcsolni.) Meg persze az infra vevőt is néha bekapcsolja. Két kimenetet tud kapcsolni, én a TV-t és a ventillátort (nyáron) használom róla.
Tanítható, az infra jelet nem kódolgatja, hanem "mezei" módon a tanításkor "felveszi" a jelsorozatot, adott időközönként mintát véve, adott ideig. Ezt az EEPROM-ban tárolja. Mindegyik csatornához két-két sorozatot rögzít. Ha jelet vesz, a sorozatot összehasonlítja a két vett mintával. Ha az eltérés mondjuk 3-nál kisebb, akkor érvényesnek veszi a vett sorozatot és be/kikapcsolja az egyik csatornát. Kb. egy éve működik nálam, bár kellett kisebb átalakításokat eszközölnöm azeredeti rajzhoz képest.
Na hát ez sem a legjobb, de eddig a legjobb
Én ugy terveztem volna hogy 629-be, és csak a legalapabb működés. egy gombnyomásra veszi a jelet, és már be is van tanítva és már működik is, kapcsol egy kimenetet. Egy SMD IC-be beleférne, és apró lenne
sziasztok!
csináltam egy infra vevőt és adót adó 36khz-et ad ki, de a vevő nem tsop hanem vmi széles frekvenciájú vevő kódja ORC-50V .Az a problémám h rákapcsolom a tápot a vevő és egyszerre behúz pedig az adó be sincs kapcsolva.Mi lehet a gond?
Hello!
Nem ismerem a vevődet, tehát csak általánosságban beszélek. De ha "széles sávú" mint írod, ezer gond is lehet. Nem szereti a környezeti fényt, nincs előtte infra szűrő, csak a sörétzajt erősíti, vagy gerjed.. De egy rajz lehet sokat segítene. Valamint hogy mibe alkalmazták eredetileg. Mert a legtöbb vevő "intelligenciáját" a vevőt követő mikroproci adja, mely kihámozza a zagyvaságból a megfelelő kódokat. E nélkül a vevő, esetleg hasznavehetetlen. üdv! proli007
hali!
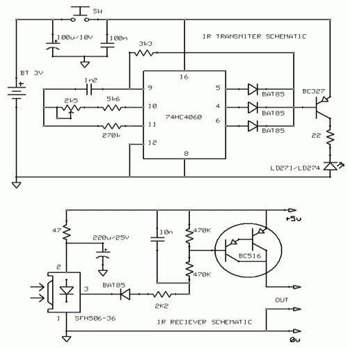
"Vadi újként" vettem boltba akcióba volt 100 ft tsop-ot akartam venni de rábeszélt az eladó.küldöm a rajzot bocsi a minőségéért . Idézet: „vevő "intelligenciáját" a vevőt követő mikroproci adja, mely kihámozza a zagyvaságból a megfelelő kódokat. E nélkül a vevő, esetleg hasznavehetetlen.” Sajnos ez így van, ezek a tokozott infra vevők ált. Tsop-ot "tartalmaznak", legalábbis amiket én szét bontottam és rákerestem a neten. Az általad közölt kapcsolás nem igazán működőképes, legalábbis ebben a formában. Ha komolyabbat szeretnél az általad vásárolt infra vevővel, akkor javaslom lapozz vissza ebben a topicban. Számtlan működő pic-es, avr-es és ezek nélküli működő kapcsolást fogsz találni. Tiszteletem
Hali!
Működő képes lenne az általam küldött kapcsolás ha tsop1736-ra vagy tsop4836-ra cserélném az eddigi vevőt?
Semmi ,ennek így kell működni.Ha az adódat beindítod majd kikapcsol.(szerintem) .a tsop-ok is ezt fogják csinálni.Kell utána egy inverter (akár tranzisztoros is) ,és majd helyre áll a rend.
Hali
Ez az áramkör alkalmas arra hogy a kimenetén egy relét vezéreljen, hogy az kapcsolóként működjön? Egy gombnyomásra behúzna a relé, a másikra elengedne. Ha nem, tudnátok mellékelni olyat, ami erre képes? Köszi |
Bejelentkezés
Hirdetés |




Köszi.
Én ugy terveztem volna hogy 629-be, és csak a legalapabb működés. egy gombnyomásra veszi a jelet, és már be is van tanítva és már működik is, kapcsol egy kimenetet. Egy SMD IC-be beleférne, és apró lenne







