Fórum témák
» Több friss téma |
Fórum » Intelligens lámpák, vezérlés, DMX, LPT portos rendszer
Témaindító: kemenygolya, idő: Okt 20, 2007
Témakörök:
kábelt felesleges venni
utána nézek a hibának
Szisztok! Led par lámpát szeretnék építeni DMX vezérléssel szeretném programozni. Esetleg ha van valakinek rajz vagy segítség hozzá az jó lenne.
Dobott a kereső pár témát a dmx-re... Bővebben: Link Gondolom, ezeket már átböngészted, mielőtt jelentkeztél itt a sült galambért.
Amúgy mit tudna ez a "led pár lámpa"? Felváltva villogtatja a két ledet?
A dmx-nél minden ledet külön vezérelsz a mátrixban. Ábrákat tudsz kirajzolni vele. Az RGB ledekben TM1802 vezérlő ic van ez 3 ledet hajt meg. Tartozik hozzá egy vezérlő áramkör is. Gondolom ez utóbbi megépítéséhez és programozásához kért segítséget elzer01. Itt találsz demovideot is. Ugyanitt a vezérlő, leírása és letölthető szoftvere.
Jópofa dolog.
Ki beszélt itt LED mátrixról?
Idézet: „Led par lámpát szeretnék építeni...” LED PAR lámpa Persze, ha a kis és nagybetűket helyesen használjuk, akkor értelmesebb a mondanivalónk.
A PAR lámpa az csak a búra, a ledek vezérlése DMX-ben legjobb tudomásom szerint egyenként történik sor és oszlop alapján címezve. Ez nem mátrix? Azt, hogy miként rendezik el, vonalban, mátrixban, vagy össze-vissza, vagy kiskutyát rajzolnak ki belőle az is más kérdés.
De a PAR lámpa nem ábrák kivetítésére, vagy megjelenítésére szolgálnak, hanem arra, hogy valamilyen színnel/fényerővel ambient light-t (környezeti fény-t) hozzanak létre. Régen ezek a lámpák hagyományos fehér fényű izzóval voltak szerelve, s az eléjük tett színfóliával (R,G,B) voltak megszínezve. Majd ezeknek a lámpáknak a szabályozgatásával keverték ki a kívánt színt. Manapság a 3 db PAR lámpa helyet elég egy darab LED-es. Hogy 3 különböző színű (R,G,B) LED van benne, valamilyen alakzatban elrendezve, vagy az összes LED már RGB LED, az már csak részletkérdés. Ezek a lámpák már önmaguktól tudják a színeket keverni, s előállítani a kívánt színt. Összességében csak 3 darab dimmerelt csatorna van benne és kész.
Hello!
Bonyolult a DMX vezérlő kapcsolása? Valakinek van ilyen kapcsolás?( Hangsúlyozom nem DMX átalakitó USB-re hanem vezérlő)
Szia! Igen, bonyolult. Mert egy mini (cél) számítógépet tartalmaz.
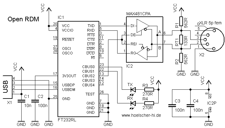
Ebben a kapcsolásban MAX481 CPA ic-t mikkel lehet helyettesíteni?
szia
lehet venni 12.000 Ft-ért venni USB DMX interface-t. Pendrive nagyságú az egész, egy neutrik csatlakozóba van beleépítve, és egy LED-es visszajelzőt tartalmaz. Én is építeni akartam, viszont kaptam egyet teszt céljából, és úgy döntöttem hogy nem érdemes vele szenvedni, ráadásul garancia is van rá
Szia! Az miért nem jó?
SN 75176BP RS-485 INTERFÉSZ FÉL-DUPLEX DIP8 63,20Ft SN 75176AP RS-485 INTERFÉSZ FÉL-DUPLEX DIP8 72,80 Ft Ennél olcsóbban nem kapsz kompatibilis ic-t hozzá a max-os ic-k ennél jóval drágábbak: MAX 481CPA RS-485 INTERFÉSZ FÉL DUPLEX DIP8 470,40 Ft de van 7000Ft feletti árú is, de ugyanezt tudják kis különbségekkel, és amivel többet tud azt meg úgyse használnád ki Az árakat a www.ret.hu-n néztem! Sajna a linkelés nem működik rendesen
Én kb 3000-ből összehoztam az Open DMX-et, ugyanezt a maszek verziót árulják 12000ért.
Gratulálok. Egy kapcsolási rajzot tudsz feldobni?
Először is üdvözlök mindenkit aki segíteni, vagy éppen mint én is segítséget keres a témában.
Első körben leírnám mit is szeretnék kivitelezni, elnézést a laikus fogalmazásért, de nem vagyok egy elektronikai zseni (de igyekszem ![]() Az alap ha jól kerestem eddig egy bistabil áramkörre van szükségem. Tehát egy gombnyomással (ugyanazzal be és ki) átbillenteni egy relét. És hogy egy kicsit vadítsuk a témát, valamilyen úton ezt az alapkapcsolást vezérelni, mondjuk lan, USB, vagy rs 232- esetleg Rs 458 kapcsolattal. Persze szerintem ma a Lan a preferált. Viszont biztonsági szempontból lan kapcsolat kiesése esetén az alap áramkör működne, tehát gombnyomásra az áramkör átvált be vagy kikapcsolt állapotra. És mondjuk ebből a kapcsolásból mondjuk 8-10 esetleg 16 db-t összerakni. Netán extraként 3 ilyen több kapcsolást tartalmazó eszközt hálózatba kötni. Kérek ötleteket,*
A Vellman K 8056 http://webaruhaz.permanent.hu/termek/velleman-10-kitek-100-idozitok...it-539
Még jó is lehetne erre a célra, van rajta analóg kapcsolási lehetőség is, csak sajnos addig zárnak a relék, amíg impulzust kapnak, a cél pedig hogy rövid záróimpulzusra (gombnyomásra) átbillenjenek a rélék (be vagy kikapcsolás) Esetleg valami javaslat, hogy mivel lehetne ezt az áramkört kiegészíteni ?
Itt nem is igazán a hardver lesz a nehéz, mert az egyszerű, inkább a programozási része lesz a húzósabb! Az egészet egy mikrovezrélő elkezelgeti, de abba progi kell!
1-2 hónapja csináltam én is inteligens kapcsolót ottholra a szobámba, a hardver része hamar kész lett, a progit tovább tartott megírni. A kapcsoló egy érintőfelülettel kapcsolgatható, és infrával is!
Szia! Ha megfelelne LPT port a PC-vel való kommunikációhoz, akkor 8db lámpát mindenféle gond nélkül, egymástól függetlenül könnyedén tudnál vezérelni.
Magad akarod elkészíteni vagy kizárólag kész megoldást keresel? Kész LAN-os megoldás létezik, de horror ára van. Szerintem RS232-es megoldás is létezik, ám az USB-ben kételkedek.
Amúgy ez nem vészes feladat, ha tényleg elég az RS232. (A LAN és USB az már más tészta, mert ott legalább az egyik oldalon komoly program kell.)
Sziasztok . Segítségeteket szeretném kérni .Van egy ShowMoon2 vezérlő egy lámpában . Erről a vezérlőről kellene valami leírás mert sehol nem találtam .Illetve ehhez kell DMX vezérlő (master ) vagy megy nélküle is .
Köszönöm a segítségeteket .
Üdv.
Megkerestek egy kérdéssel - kéréssel amit most továbbítanék. Van egy ilyen [url]http://www.mkdiscotechnika.hu/termek/professzionaliskulteriledfenyu...ghtbox[gallery]ilyen[/url] kijelző, amihez illeszteni kellene valahogy egy km számlálót. Tehát annyit kellene tudnia a szerkezetnek, hogy mondjuk egy kerékpár jeladóról kapott jelsorozatot számol és oszt le úgy, hogy a kijelzőn lévő nagy méretű szám minden km (esetleg 100m) megtétele után lépjen egyet, és tudjon elszámolni 8 számjegyig. A kijelző még nincs meg, akkor rendelnék meg (keletről fele annyiért) ha akadna valaki aki ezt összehozza, természetesen díjazás ellenében. Ha valaki esetleg vállalná, írjon ide, vagy keressen email-ben. A hozzászólás módosítva: Szept 19, 2012
Én ezt nem ilyennel csinálnám, 1 mert drága 2 meg felesleges.. Ebayen lehet venni hatalmas 7 szegmenses led kijelzőket csájnából és ahhoz már csak egy sima számlálót kellene csinálni amit amúgy is meg kellett volna csinálni a drága kijelzőhöz is.
A hozzászólás módosítva: Szept 19, 2012
Köszi. Ezt mondtam neki én is, de nem találtunk néhány centinél nagyobb kijelzőt, ide pedig legalább 15-20cm magas kellene. Az ára meg nem számít mert a cég fizeti, a lényeg hogy minél előbb kész legyen és hogy ne a mi időnk menjen rá. A számlálóhoz azért még kell egy két dolog (pl. s. trigger) és a kijelzőt is meg kell hajtani, illetve az értéket tárolni. Egy számnak pl. lehet hogy hetekig bent kellene maradni mert csak akkor kap újabb számlálni valót.
Üdv!
Olyan kérdésem lenne, hogy ki tud kapcsolási rajzot, vagy egyebet adni ami által egy olyan ledes lámpát tudok építeni melyet Led Dmx pulttal tudok vezérelni. Színek ( R,G,B ), strob, dimmer. (xlr in-out és DIP kapcsolóval esetleg.) Az sem gond ha van benne hangérzékelő ami az alacsony frekvenciás basszus hangokra vált színt, bár ez részelt kérdés. Egy ilyen LED es lámpa 15000->a csillagos égig terjedő árban van, de megépíteni ennek töredéke lenne. Előre is köszönöm mindenkinek a hozzászólást!
Szerintem jobban jársz ha megveszed 15000-ért, mert nem olyan egyszerű megépíteni.
Pl. itt van egy
Klikk Lehet bogarászni, a google rengeteg ilyen oldalt dob ki.
Sziasztok, teljesen laikusként kérnék segítséget
![]() Először is, ha esetleg másik topikban kéne feltennem a kérdésem, akkor legyetek szívesek eligazítani, új vagyok a fórumon. Köszönöm ![]() Amit kezdetben meg szeretnék oldani, hogy a monitorom mögötti közönséges kislámpát számítógéppel, esetemben egy Raspberry Pi-vel tudjak vezérelni, a Pi GPIO portjain keresztül. Ameddig magamtól ejutottam, bár ebben nem vagyok biztos, hogy nekem egy ilyen, vagy ehhez hasonló Relé kéne. Na most, ezzel ki is fújtam, nem tudom, hogy kéne, ehhez kérek segítséget. A hosszútávú tervek között szerepel, hogy a lakás villanyhálózatát is a Pi-vel (is) tudjam vezérelni. Üdv |
Bejelentkezés
Hirdetés |




Amúgy mit tudna ez a "led pár lámpa"? Felváltva villogtatja a két ledet?






