Fórum témák
» Több friss téma |
Egy quad 405-el felveszi a versenyt minőségben? Esetleg hangszer erősítőnek használni érdemes-e?
JLH = 5-10W a kimenő - 5W átlag, vagy annyi se, hogy a csúcsokat ne vágja - tehát nem alkalmas fónikus stressz elérésére. Főleg igényes zenehallgatás a felhasználási területe.
A többit neked kell eldönteni, hallgasd meg.
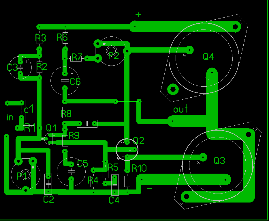
2n3055 tranzisztorok azonban drótozni fogom ezért a láb ki osztás lényegtelen...
Bővebben: Link a kapcsolás
A C3-at, melynek egyik vége testen kéne legyen nem tudom beleképzelni, valamint nem látom az átkötéshez tartozó furatokat.
Akor ez a két hibát kijavítom és jó lesz?
Az lenne a megnyugtató ha pl. paint-tel rátennéd az alkarészeket mondjuk így: "- C1 -"; "-R1-". A kötőjelből lehetne látni melyik furatba menne.
Bővebben: Link ugyan ez a nyak kicsit at tervezve.
A többi rendben lesz. Ha a rajzon felső végtranzisztort kicsit feljebb viszed, akkor lesz hely egy esztétikus átkötésnek.
Akkor ne is csináljak szinti/gitár stb erősítőt ebből?
Ha érzékeny hangdobozod van, miért ne?
A JLH abból a megfontolásból lett anno tervezve, építve, hogy tranyóval is hasonló hangzást érjenek el, mint a csővel. Szépen tartja magát azóta is az erősítő. Ahogy elnéztem a gitárerősítőket például, nem ritka a csöves 10W alatti sem. Úgyis a füled dönt, ki kell próbálni, hipp-hopp össze lehet dobni egyet - JLH.
Milyen táp kell hozzá meg légforrasztással lehet-e építeni ezt? Két 106 dB-s vermonát tudok szerezni havertól, majd csak megszólalnak, egyébként 15 wattra átméretezném akkor.
Szerintem minden további nélkül, egyszerű kapcsolás. Egyébként is, ha a csöves technikában bevált, itt is előnyös, magam is úgy szándékozom a következőt építeni.
Ajánlom lamalas fórumtárs cikksorozatát e tekintetben is. A 10W-os kivitelt ajánlom, ez arra lett kitalálva, aztán is ráérsz tunningolni - szerintem. Ahhoz megvan minden mérési, beállítási adat. A táp szokványos, minél nagyobb pufferrel és egyszerű, jól vezetett földelés kialakítással. Mint egyéb erősítőknél is.
Sziasztok!
Milyen tápot csináljak az erősítőnek? 2 csatornám van. A trafó amit használni akarok az 3 kivezetéses 24VAC?
Akkor már kapcsolóüzemű lenne.
Sziasztok! Ma elkészültem végre a VF3-as erősítőmmel, totál kész lettem a hangjától, a gyári STK végfokos Pioneer erősítőm egyből ment is a szekrénybe, áthívtam havert, hogy halgassa meg, tetszett neki is, de mondta, hogy mindjárt hoz valamit, amitől mégjobban kész leszek... Elment haza, és visszajött az Ő erősítőjével, ami történetesen egy JLH. Hát igaza volt, a VF3 sehol nincsen hozzá képest, szóval eldöntöttem, hogy építek egyet. A kérdésem az lenne, hogy van nekem itthon egy frankó 380VA-es toroidom, amin van 2 db független 33V-os szekunder tekercs, ez jó lenne hozzá, vagy már túl sok lenne neki a fesz? Esetleg nagyobb tranyókat a végére, mondjuk az MJ15003 vagy hasonló, az nem számít ha fűt, mint az ökör, de mindenképpen akarok egy ilyen erősítőt, de új trafóra nem igazán futná...
A hozzászólás módosítva: Szept 23, 2012
Szia! A tápod 40V körül lesz. A DoZ is annyiról megy. Különleges tranzisztor nem kell hozzá. Hűteni azt kell majd rendesen.
A tranzisztor tökéletes lesz bele. A hűtéséről van már elképzelésed?
Arra gondoltam, hogy mivel nagyméretű maga a toroid is, meg a szükséges pufferek sem lesznek kicsik, előkaparom a műhelyem aljából azt a régi 3HE magas 19"-os rack dobozt, amiben egykor egy kettős labortáp volt, annak az egész hátlapja hűtőborda szinte, csak középen van egy kb 5 centi széles lemez csík, ami nem borda, ott van a hálózati csati meg a hálózati biztik. Reményeim szerint oldalanként elég lessz a kb 13x25x5 centis borda...
A hozzászólás módosítva: Szept 23, 2012
Az megnyugtató. Sok építőnek okozott bosszúságot, hogy 70-80°C-os a végtranzisztora.
Engem az sem érdekel, ha a csip határérték alatt lessz 10 fokkal, meg megeszik a hálózatból 380W-ot, a hangja ezeket feledtetni fogja velem, remélem ez is fog úgy szólni, mint haveré, az Ő JLH erősítőjétől új életre keltek a hangfalaim...
Ha jól gondolom, akkor az enyém nagyobb kimenőteljesítményt is fog tudni, az övé csak 30V-ról megy...
Ajánlott irodalom, táblázat:
Hali! Már régóta szerettem volna egy A-osztályú erősítőt, mert ismerősömnél nagyon megtetszett a hangja(azt mondta, hogy az 1969-es JLH-kapcsolás mintájára készítették). Most nyáron le akartam másolni, de eladta. Olyat hallottam, hogy nem nehéz megépíteni, csak a trafó legyen 160VA-es/csatorna és a hűtésre nagyon oda kell figyelni. Csak az a baj, hogy a multiméter használatánál kimerül a tudásom. Nagyon megköszönnék minden tanácsot az élesztéssel és bármi mással kapcsolatban. Meg még annyi, hogy jól jönne egy kapcsolási rajz, lehetőleg az 1969-esről.
Előre is köszönöm!
Szia! Ezt olvasd el figyelmesen. Amire nem találsz a cikkben válszt, nyugodtan kérdezd meg
Köszönöm! Így már látok esélyt.
Mindenképpen légszerelve akarom megépíteni 2n3055-ös tranzisztorokkal. Azoknál jól sejtem, hogy a tokozás a kollektor?(bocsi, ha nagyon egyértelműt kérdezek!)
Jól tudod! A tranzisztor lábkiosztásáról úgy győződhetsz meg, hogy google- vagy más keresőbe beírod a típusszámát, és a találatok közül megtekinted az adatlapját (datasheet, PDF).
|
Bejelentkezés
Hirdetés |




A rajzon másként van ugye?
Olvasgattam itt a topicban, a





