Fórum témák
» Több friss téma |
Megfogadva a tanácsaitokat, összekötöttem a földeket a panelek között és láss csodát szinte teljesen megszűnt a brumm éppen hogy hallható volt. Aztán tegnap gondoltam egyet és a pozitív szálakat is összekötöttem a híd után és az a kevés brumm is teljesen elnémult
Mindez persze úgy, hogy a CDbe mindkét rca csati tövig be van dugva, ahogy kell, nem úgy ahogy eddig volt. pár kép: képek A történet nem volt ilyen egyszerű 3 napot szenvedtem vele és 4db 3055öt sütöttem meg de a részletekről megkíméllek Benneteket.Lenne még egy kérdésem: A nappalim képén látszik, hogy 2 + 2 hangdobozom van elől, Egyik mozira, a másik zenére. Annyi változás van a képhez képest, hogy a kisebbik dobozok (80as évekből származó HIFI Philips dobozok, gyönyörű hanggal) állványon vannak és azokra tettem rá a Wharfdale Valdus 400as dobozaim (mozira). Egymásra pakolni szerintetek hülyeség, ill. változtat a hangon? Pici gumialátétek vannak a hangfalak és a kisebbik doboz és az állvány között. Érdemesebb lenne mozira is a kisebb dobozokat használni és valamilyen formában megoldani, hogy a házimozi erősítő és a JHL is tudja ugyanazt a hangfalat használni? Nem szeretnék valami gagyi kapcsolót beiktatni a hang útjába, mert akkor minek készült az A osztályos erősítő.. Bemenetválasztónak érdemes Az erősítőm persze még nincs kész, de alakul ezt a kapcsolót alkalmazni
Lehet, de jobb lehet régebbi jaxley, abból itt ott lehet aranyozottat is kapni vagy ezüstözöttet. A fene tudja ebben mi van, de természetesen ez is kapcsol, ha kell.
Kimaradt az erősítőépítős sztorimból, hogy az egyik hangfalam mélynyomója is az áldozatom lett, megsütöttem a tekercsét
Tudtok ajánlani valakit, aki foglalkozik hangszórók tekercselésével. fórumtárs vagy cég mindegy csak jó legyen a végeredmény. Reklámozni nem szabad, tudom ezért jöhet privátban is, ha ilyesmi infója valakinek..
Hapro kolléga féle kapcsolást szeretném megépíteni, ha jól veszem ki az a 2000-es verzió. Leírásában azt említi, hogy néhány kompenzáló tag elhagyható... Melyek ezek a tagok? Anibus Te s ezt építetted meg, elhagytad?Bővebben: Link
Üdv Emberek!
Én ezt az erősítőt még télen építettem, karácsony környékén, félévi vizsgamunkára szántam, meg hajtott a kíváncsiság, igaziból rosszat nem tudok mondani róla, talán a termikus gondok, de hangzásvilágban, félvezetős erősítő létére, szerintem verhetetlen. Még Ágoston Lajos leírásában olvastam, hogy neki legszebben BDY73 végtranyókkal szólt a dolog, tegnap kezem ügyébe akadt a kis JLH, 2N3055- a vége, ma ha felkelek, kiváncsiságból megpróbálom BDY73 párral, majd írok véleményt, meg dobok fel róla pár képet, én nagyon büszke vagyok rá, ajánlom mindenkinek, kezdőknek főleg, mert ez után nehéz lesz szebb hangú végfokot építeni, persze a csöves téma, az megint egy másvilág, ott talán van megoldás ennél szebb hangázsvilágra ![]() Bocsi, picit hosszúra sikerült. Gergő
Nos, mivel nem nagyon tudtam álomra hajtani a fejem, kicseréltem a tranyókat, valóban jobb, karakteresebb a hangja ezekkel a BDY73-akkal, aki teheti építse ezzel, ez a véleményem. És az ígért képek...
Sziasztok!
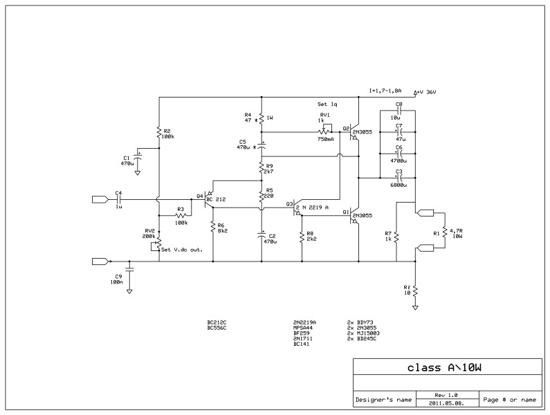
Nagy tervem, egy JLH 10W-os sztereóerősítő megépítése. Elolvastam a fórumot és elkészítettem a kapcsolási rajzot, melynek megépítésével a 2 db 4 ohmos hangfalamat akarom meghajtani. Ami ezeken kívül van, az egy 230/2x28V-300W toroid trafóm, két 125x27x250mm-es 14 lamellás hűtőbordám. Kérlek benneteket, hogy nézzétek át a kapcsolási rajzot és mondjatok véleményt, mit változtassak?
Üdv egy olyan erősítőre volna szükségem ami 24 voltról tudna 2* 20 w ott ehhez kellene valami kapcsolás előre is kösz
Nohat ... gyorsan valtoznak az igenyeid
Az altalanos erositos topikban meg A osztalyrol, 24V-rol es mindegy mekkora teljesitmenyrol volt szo, itt mar modosult 2x20W-ra a teljesitmeny. Ekkora teljesitmenyt ilyen kis tapfeszultseg mellett csak akkor tudsz kivenni barmilyen erositobol ha a terhelo impedancia nevleges erteke nem haladja meg a kb. 2.5ohmot.A jelen topik temajaban szereplo JLH erositobol is ki lehet venni ekkora teljesitmenyt ilyen kis terhelo impedancian is 24V mellett, de ahhoz jelentos (sacc/kb. 3.5-4A) nyugalmi aramot kell beallitani. Szerintem gondold at meg egyszer milyen lehetosegeid vannak es azok alapjan kerj segitseget.
Hali!
Szeretném megépíteni ezt az erősítőt, és kellene nekem egy olyan kapcsolás, amit már valaki megépített, és biztosan működik. Nem fontos hogy nyákterv is legyen, csak egy kapcsolás, ami biztosan működik. Apropó szerintetek melyik vértranyóval szól a legszebben? BDY73? 2N3055? BD245?
Szia!
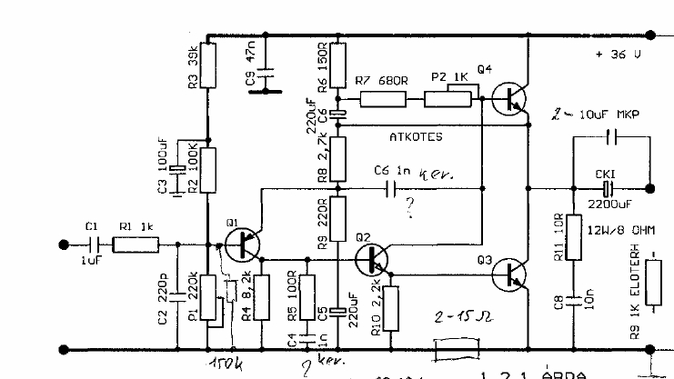
Itt van 2 működő kapcsirajz. Hogy melyikkel szól a legszebben, azt meg ki kell tapasztalni. Én T1-nek 2n3055-öt raknék,T2-nek pedig BDY73-at. De próba szerencse.
Udv,
En a modositott bemenetu kapcsolast ajanlom megepitesre mert jobb a brummelnyomasa mint az eredeti kapcsolasnak. Irtam errol az erositorol egy cikket, ITT van, olvasd el. Konkret tranzisztor tipusok nincsenek feltuntetve, de a szokasos tranzisztorok hasznalhatok a megfelelo helyeken.
Esetleg egy nyáktervet tudsz adni? Vagy egy kapcsolási rajzot EAGLE-höz?
Nincs NYAK tervem, a cikkbol kiderul, hogy nem is csinaltam hozza NYAK-ot csak forrszemeket hagytam es labtol labig forrasztottam az alkatreszeket. Egyetlen foliacsik maradt a NYAKon. Egy ilyen egyszeru kapcsolashoz nem vacakolok NYAKtervezessel es kivitelezessel. Egyebkent probanyákra is megepitheto a kapcsolas
Üdvözletem új vagyok még az első10-15 oldalt olvastam végig úgy hogy lehet olyanokat fogok kérdezni ami volt de nézzétek el nekem.
Bemenő jel elé 47mikros jó minőségű bipolár elkot tennék Kimenő jelhez 2*2200 mikros low esr imp elkot illetve mkp 2*2 mikrosat párhuzamosan elhagynám az 1k-os ellenálást. Puffernak 5*22000mikro 35 voltos (tápfesz 16A graetz után 33,4 volt terhelve 300 wattos torroid) illetve 2*2mikros mkp. Összes ellenálás magas minőségű fémréteg 1%kos. Q1 tranyo bc556 Q2 BC141 Q3-Q4 mjl21194 vagy 2n3055 ? Előfoknak meg van egy épített (nem dobozolt) hiraga prepre ami remekül szól és minőségi alkatrészekből van. Számítógép külső DAC-hoz kell? vagy nem kell az előfok ? (attól félek hogy még egy trafó 12vos sima a torroid mellé a szigetelt kábelok mellett is okozhat + zavart ha teljesen külön is van a kettő egy dobozban.) A doboz fa az egész hátul zajtalan 8 centis venti hűtésnek van 2db nagy hőcsővel összekötött bordám kb 10*14-es (profi vga tunning cooler volt). Vélemény mielőtt neki kezdek? ja és 8 ohm-os 88 dB érzékenységű 2utas mission hangfalakra fogom kötni nyugalmi áramnak 1,6-2 Amper között tervezem.
Udv,
Melyik kapcsolast epited meg? Az eredeti 69-es vagy valamelyik ujabbat? En a 2000-est ajanlom mindenkinek, mert jobb a brummelnyomasa, magasabb a bemeno impedanciaja. Idézet: „Bemenő jel elé 47mikros jó minőségű bipolár elkot tennék...” Ha a bemeneti csatolokondira gondolsz akkor oda teljesen felesleges 47u-os kondi. Inkabb egy jo minosegu 1-2µF erteku nem polarizalt kondit hasznalj. Idézet: „Puffernak 5*22000mikro 35 voltos (tápfesz 16A graetz után 33,4 volt...” Az 5*2200µF az jo de ne 35V-os kondik legyenek, inkabb 50V-osak. Szeretunk az elektronikaban sokmindent tulmeretezni esszeru hatarokon belul. Idézet: „Q3-Q4 mjl21194” En ezt a tipust nem ajanlom. Habar nagyon strapabiro, de hangzasban picit brummosabbnak bizonyult mint pl. a mezei 2N3055. MJ15003 viszont jo ha van olyan. Ha mai atlagos musorforrasaid vannak (CD, normalis PC hangkartya, stb.) akkor nem szukseges elofok.
köszönöm a választ!
Tehát 110 000 mikro puffer helyett 11 000 mikro elég? sok hiraga cikk olvasása után el se hiszem... Bemeneti elé bipolár elko (tehát AC elko) jo minőségűt gondoltam. De ha azt mondod felesleges akkor valami 2mikros 100V -50V os folia mkp. hmm ok. mj15003 nekem is ajánlották akkor azzal építem. Műsorforrásnak csak usb-külső DAC (digital analog convertert ) használok (kb hangkártya csak nem abban az árkategoriában hanem egyel feljebb. RCA kimenettel és elméletileg 2.25v full scale outputja van és 20 Mohmos kimeneti ellenállása . Ehhez kell-e? Ja és a 2000-rest építem.
Idézet: „Tehát 110 000 mikro puffer helyett 11 000 mikro elég? sok hiraga cikk olvasása után el se hiszem...” Hopsz! Egy nullaval elneztem amit irtal. Egyebkent ha a 2000-es verziot epited akkor talan eleg is lehet a 11ezer uF. Nekem 14700µF puffer van a JLH erositomben es nagyon erosen kell hallgatozni kozvetlen a hangszoro elott, hogy halljal egy pici brummot. Szoval a 110e µF teljesen felesleges, szerintem max. 20e µF eleg ehhez az erositohoz. A DACodhoz nem kell elofok, ki tudja vezerelni siman ezt az erositot.
Köszöm a választ! Puffernakmeg mivel már megvettem és csak egy tápom van 2 c hanele ezert berakom a 110000mikrot.
Megint én
MIt javíthat eredményezhet ha berakom a hangfalakkap párhuzamosan az előtét 1k +22nano ágat? Terhelve 31,4 volt a táp teljesítményem emellé 1,1 amper nyugalmi alítsak be többet? sokat javíthat az 1,3-6 amper? Lecsatolo kondiknak most párhuzamosan 2*2200 mikro low esr&imp minőségi kondikat használok javít ha (8ohmos hangfalak) többet használok? Azért kérdezgetek ilyeneket mer már szépen szól azon a vacak hangfalamon ami otthon van hehe Apám elvitte a két jót és most fülre nehezen mondom meg mit javít valami mit nem...
A nyugalmi aram beallitast es a kicsatolo kondi erteket a mindenkori terheloimepdancia nevleges ertekehez celszeru igazitani. Olvasd el a cikket errol az erositorol, vagy ebben a topikban olvass vissza, az informacio osszeszedheto.
Kezd végleges lenni sok probálgatás után.
Kiváncsi vagyok a véleményetekre q1 bc556 q2 bc141 q3 2sc5200 q4 bd249 egy táp egy graetz crc szűrés összesen 70 000mikro kondi 31,4V terhelt táp 1,35 amper nyugalmi áram teljesen nem sikerült közepre állítanom a q3-q4 között a feszültséget de 0,3v szerintem még nem vészes. 8 ohmos hangfal 4400 mikro kondi + 47 mikro bipolar minőségi. Vélemény?
Akkor kapod a legkisebb torzitast (felteve ha ez valamennyire is erdekes szamodra) ha a vegtranzisztorok azonos tipusuak, raadasul ossze vannak valogatva!
A CRC szures es a 70000µF szerintem felesleges ha a 2000-es verziot epitetted meg. Ha megsem, akkor elmegy
azért van bd249 most mert kiégett az egyik csatorna 2 db 2sc5200 és felesben így bd249-el oldottam meg arra gondoltam, hogy ugyebár a q4 tkp egy vezérelt ellenállás szerepét tölti be és pont ezért nem szükséges párba válogatás, de a gyakorlat azt bizonyítja, hogy hallható különbséget nem érzek kipróbáltam több féle felállásban
megmaradt 2db 2sc5200 vagy 2db mj21194 vagy 2db bd249 és ezeket felesbe de legjobban az mj-vel szólt a többi közt sok különbséget nem tudtam tenni ha a bd249 csak q4-volt és q3-nak valamelyik másik kettő volt, viszont sajnos azokból nem volt 4dbom és szimetrikusra akarom 2csatornát ezért lett ez a kompromisszumos megoldás. később vagy mj15003-mal vagy mj21194-el fogom véglegesre építeni bár kitudja. És a 2000 és a 69 közti megoldásom lett.
Helló!
Találtam egy nyáktervet Bővebben: Link.Azt szeretném kérdezni hogy ebbe hol a táp a bemenet és a kimenet?
Ezt még kezdő koromba terveztem, és tettem fel ide, hogy jó-e, de ezt semmiféleképp se épísd meg így, mert a táp rövidre van zárva. De ha gondolod tudok adni működő tervet.
Szerintem semmi értelme párba válogatni a végtranyókat, mivel itt az egyiken mindíg egy fix áram megy át, tehát majdnem olyan mint egy munkaellenállás.
Hogyha tudnál adni annak örülnék.És ha lehet ne 2n3055-össel.
|
Bejelentkezés
Hirdetés |




de a részletekről megkíméllek Benneteket.













