Fórum témák
» Több friss téma |
Idézet: „...itt az egyiken mindíg egy fix áram megy át...” Ez tevedes, mindket vegtranzisztor vezerelt, egyiken sem folyik fix, allando aram ha van vezerlo (bemeno) jel. Olvasd el a cikket amit errol az erositorol irtam. Illetve szinten tanulmanyozd at az eredeti leirast John Linsley Hood tollabol ITT
Valóban van benne igazság, de a hang akkor is inkább a második tranyón múlik szerintem.
Nagyon sokmindenen mulik a hang, nem csak 1-2 tranzisztoron. En egy objektiv, merheto parameter valtozasra, nevezetesen a torzitascsokkentesre irtam tippet, nem egy szubjektiv, "izles-kerdese" jellemzore, a hangra.
Mivel .lay formátumot küldtem, így akár át is szerkesztheted, nem élek semilyen szerzői joggal.
Nemszámít!
Barátomnak van egy raklapnyi és kaptan 2 db-ot egyenlőre.
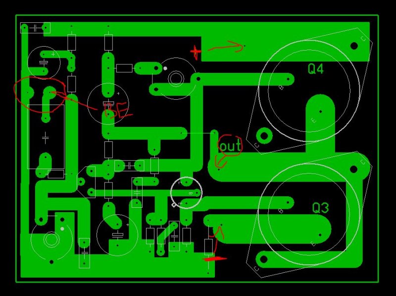
Viszont itt csak a + és a kimenet van.A többi?
Azért szerintem nem kellene 1 percél több, hogy megtaláld mi hova megy, de azért tessék:
Köszönöm...
Egyébként ennek mennyi áram kell?
Nyugalmi áramra gondolsz? Hogy mennyit kell beállítani?
Áramot kérdeztél. A tápfeszt olyan 22-24v körül érdemes belőni. Csinálhatsz neki stabil tápot is de graetz-pufferrel is elmegy, kinek mi a szimpatikus. JLH egy sztereó 10w-oshoz 300VA tápot ajánl.
Olvasgattam:
Idézet: „A tápfeszültséggel elmehetünk akár 60 voltig is, természetesen ekkor már 20 watt körüli kimenő teljesítményre számíthatunk. Mi a 40 volt körüli maximumot javasoljuk, 1-1,5 amper közötti áram beállításával.” Lehet mégse kell 300 watt.
Szia! Olvasd el lamalas cikkét. Bővebben: Link
A tápfeszt illetően tévedtem, 24v-AC feszt ajánl a szerző, ez 33v körül van, hiába, nem ma építettem ezt sem. Jól látod, elmegy kisebb trafóról is, de azért nem egészséges, mert egy A osztályos erősítő folyamatosan húzza a tápot nagy terheléssel. Persze az sem mindegy, hogy az ember hogy építi , ha csak úgy összedobod, kiváncsiságból, néha meghallgatod, aztán elbontod, úgy tökéletes egy 150-200VA trafó, de ha minőségi, audiofil zenehallgatásra törekszel, akkor hallgass az öreg JLH papára. Tudja miről beszél, nem ma kezdte a szakmát.
A puding próbája az evés a trafó próbája meg mondjuk fél napi folyamatos terhelés. Ha komolyabb melegedés nélkül kibírja, akkor jó lesz. JLH bácsi tudja miről beszél, kár hogy már nem gyárt ilyen minőségi kapcsolásokat.Ilyen mesteremberekből kéne több :yes:
Johnny bacsi valoban nem ma kezdte a szakmat, de sajnos mar nem fog kitalalni ujabb erositoket mivel 2004-ben elhunyt.
Megint én.
Szóval gondoltam egyet és a türhetően müködő kapcsolásomat teljesen átalakítottam a régi 69-es verzióvá jlh bácsi ajánlásával 33.4v mellé gondoltam berakok 800 ohm + 100ohmot hogy beállítsa a nyugalmit (a 100 ohmosat párhuzamos 2db 200-as és a 800-as párhuzamos 4db 3300-as) gondoltam így jó lesz na a teszt alatt bd249-esek voltak bekötve bekapcsolásnál pár másodpercig 4-5 amper aztán felugrott és 20+ lett ergo megöltem a tranyókat. Gondoltam én vagyok hülye de amikor láttam hogy az ellenállások lenullázodtak meglepödtem... vagyis ha jól saccolok 1Wnál több esett rajtuk ... Felhuztam magam és multisimben lemodelleztem meglepetésemre 2A rms lett volna így a nyugalmi ami még nem is nagy baj de akkor miért nem volt elég az párhuzamos ellenállások? Végül 1200 ohm lenne célomhoz megfelelő a szimuláció szerint ekkor 1.2 A rms nyugalmi lenne ami már türhető 33.4V mellé és 8 ohmba (hangfal erősítő között 3db 2200 mikros low esr imp , 47 mikros bipolár , 2mikros mkp és 4,7 mikros tantál van). A 69-es kapcsolással futottatok össze hasonló hibával?
Hátha így jobban látjátok
Elkészültem
![]() Már csak a külcsinen kell javítanom és elégedett leszek. BD249-esekkel lett végül megépítve amit lehet később cserélek 2sc5200ra (ami volt az elégett ). A hangzásától hanyatt vágom magam... Most már csak 320kb -es számokat tudom meghallgatni fáj a fülemnek a 128-as .Végül ami lett 69-es verzió. 33.4 v tápfesz terhelten 1.3 Amper nyugalmi (1.5 óra után erre ált be stabilan) Egy 250 wattos torroid 16 amperos graetz 40 000 mikro 63volt aztán 2*4 ohm 40 watt ellánállás aztán 30 000 mikro táp eleján végén mkp, kerámia, tantál kondik. Maga a kapcsolás bc556 bd139 bd249-el megvalósítva jó minőségű wima 2 mikros kondival az elején. Kicsatoló kondinak 3*2200mikro low esr imp + 4 mikro tantál 2 mikro mkp 47 mikro bipolár. Testnek beraktam a tápba egy 6.3amperos biztosítékot ami még nem sült ki De íme a képek.
+ pár kép
Szép de hol látható a belvilág ?
Hehe a 1049914 ergo következő hozzászólásban
vagy más belvilág kép kell ?
|
Bejelentkezés
Hirdetés |



















