Fórum témák
» Több friss téma |
Fórum » Kapcsolási rajzot keresek
Témaindító: Kallai Csaba, idő: Márc 11, 2006
Témakörök:
Szia! A legjobban jársz ha a gyári adatlapot használod.Üdv!
Melléklem.
Üdv mindenkinek!
Szereztem egy Pioneer CT506 stereo decket.Csak nem működik tökéletesen. Ezért akinek megvan vagy meg tudja szerezni a kapcsolási rajzát az tegye már fel vagy küldjön üzenetet. Előre is köszönöm
Hello.Valamilyen olyan kapcsolást keresek amit 30 perces időzítésre lehet állítani.Vagyis harminc percig engedi a 220at és az idő lejártával megszakítja az áramkört.
Minek nekünk a kereső, amikor van köbzolink?
Ha a lustaság gazdagítana, nem lenne ennyi szegény ember.
Hello! Omszöv OE961 függvénygenerátor és frekvenciamérő kapcsolási rajzot keresek. Google nem talált semmit. Előre is köszi a segítséget.
Szia, nekem van Omszöv multiteszterem, namost ha jól emlékszem, ez a generátor van az én műszerembe, csak ennek vannak egyéb funkciói is, tripla táp, multiméter, hőmérő, és a generátor+frekiméró. Van róla rajzom, hátha tudod használni, ha javítanád, keress meg, én is pont ezzel bíbelődöm. Bővebben: Link
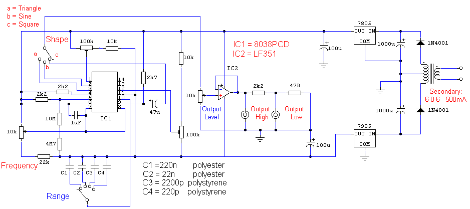
Sziasztok, valakinek a fegyvertárában nem lenne diszkrét elemekkel, vagy TTL-el, netán CMOS-al felépített funkció generátor rajz? 1-2MHz-ig kellene, +- táp nem baj, nem lenne baj aha sweepes
Ezek a funkció-generátoros kapcsolásaim vannak.
És még kettő.
És itt is találsz egy rajzot, hála lhanzi fórumtársnak!
Köszönöm Frankye mester, de ezek max038-ra épülő generátorok, ami nem rossz, csak nem lehet szerezni már. De azért nagyon köszönöm a fáradozásaidat.
Linkeltem egy hozzászólást, Lhanzi fórumtárs "tollából", abban van egy egyszerű de nagyszerű kis készülék. Azt is nézted? Az 4049-es IC-re épül, nem pedig a 8038/max038-ra.
Sziasztok!
Ha valaki tud segiteni, nagyon megköszönném. SELTRONIC DVD-023 Táphoz és Wega Modul 301. erősitőhöz kellene kapcsolási rajz. Régóta vadászom, de eredménytelenül. Előre is köszi.
Na akkor azt megnézem jobban.
Köszönöm.
Helló!
Ha valaki tudna adni Zanussi TTI160 C hűtőhöz kapcsolási rajzott, nagyon megköszönném.
Hallo üdv. mindnkinek, mar regota keresek kapcsolasi rajzot az alul nevezett taskaradiohoz:
Siemens Kofferradio mit Kassette planar 412 Lenne ötlete valakinek, hol lehet ilyent szerezni? Tisztelettel! Gubán Ferenc Fehervar/Wien ![]() Kevesebb enterrel légyszíves. köb..
Üdv!
Kapcsolási rajzot keresnék Millenium MN9603 DVD lejátszóhoz. A tápegységével vannak gondok. Túláramot kapott. Előre is Köszönöm! Üdv!
Sziasztok!
Én is egy rajzot keresnék JAYTEC 1600 erősítőhöz. ("Valaki" felcserélte talán biztosítékcsere közben a tápegység +/- csatlakozó pontjait, miközben őrült nagy hibát követett el... Így került hozzám).
szevasztok:van egy olyan problémám,hogy egy fetet (irf1104)szeretnék egy tranzisztorral vezérelni,tehát nem pwr-szabályozás lenne ,csak egy egyszerü szabályozás
Hello!
Szerinted honnan találjuk ki mit szeretnél? Már bocs, de ahhoz képest, hogy ez a szakmád, nagyon slampos és értelmetlen kérdést tettél fel.. És ha szabad kérni, használj nagybetűket, mondatokat.. üdv! proli007
Hello Mindenkinek!
Olyan kérdésem lenne, hogy KHR711-es IC mivel helyettesíthető, vagy honnan lehet beszerezni. DVD lejátszó kapcsoló üzemű táp IC-je. Előre is Köszönöm. Üdv!
Sziasztok valakinek nincs véletlen Kenwood Ka-1060 as tipusu erősítőhöz rajza? Már mindenhol kerestem neten de csak fizetős oldalakon találtam sajnos, ha netán valakinek lenne kéznél egy azt nagyon megköszönném...
üdv.
Kellene nekem egy bármilyen lift teljes kapcsolási rajza. Lehetőleg régebbi lifteké, legalább 10-20 éves.
Itt is kerested? Bővebben: Link
Szia, köszi szépen a segítséget, az az igazság hogy ezen az oldalon is jártam , csak épp nem láttam hol lehet letölteni a rajzot, és aztán tovább navigáltam nagy sietve
, de most hogy belinkelted jobban átnéztem és sikerült.. . Szoval köszi szépen még1x a segítséget, Üdv: Szabi
Konkrét gyártó? Esetleg típus? Egyparancsos vagy gyűjtős? Hiába nem scannelgetnék...
Annyit tudok, hogy egyparancsos.
Esetleg tudok róla mutatni képeket.
A képeken van kapcsolási rajz is csak az nem az egész, meg nem annyira átlátható.
Hááát, nem irigyellek hogy ezzel bajlódsz... Ezt a típust sosem láttam, sőt gall-láncos hajtást sem, pedig pár évig dolgoztam ilyen cégnél. A rajzot még nézegetem...
Most nézem át van méretezve a rajz. Pill feltöltöm az egész rajzot ami van eredeti méretbe.
.... Na meg is van. |
Bejelentkezés
Hirdetés |





Ha a lustaság gazdagítana, nem lenne ennyi szegény ember.





, de most hogy belinkelted jobban átnéztem és sikerült..
. Szoval köszi szépen még1x a segítséget, 










