Fórum témák
» Több friss téma |
Fórum » Kapcsolási rajzot keresek
Témaindító: Kallai Csaba, idő: Márc 11, 2006
Témakörök:
Jól elvagytok. És hol itt a kapcsolási rajz?
Lejebb van , én tettem ki
n*ah* igy néz ki
A hozzászólás módosítva: Júl 9, 2013
l*efotoztam
A hozzászólás módosítva: Júl 9, 2013
A rajzod nem túl pontos, az egyik kondi a tápot szűri, a másik csatoló a panel és a hangszóró között. A kapcsolási rajzot kövesd.
A poti szerelése közben nem szakadt le vezeték? Ebből a témából illene átmenni valamelyik javítósba: Mindig és mindig, Erősítő probléma... A hozzászólás módosítva: Júl 9, 2013
Sziasztok !
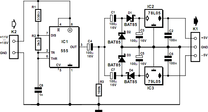
Lehetséges olyan hogy DC 12V -ból DC +/- 12V -ot csináljak valamilyen egyszerűbb kapcsolással ? Csinált már ilyet valaki, vagy esetleg lenne hozzá kapcsolási rajza ? Kösz !
Itt egy kapcsolás . A kimeneti stabkockák helyét átkötöd és kész. Terhelhetősége nem nagy
párszor 10 mA
Sziasztok! Kernek tolletek egy olyan kapcsolasi rajzot, ami egy activ crossoverhez hasonlit. Lenyeg az lenne hogy a melyet vagja, a tobbit nem kell kulon kulon, lenyeg a mely. Ami magasat vagja azt megtalaltam. De a tobbi rajz eleg bonyolult eleg vegigmenni rajta.
Kösz!
Elfelejtettem írni hogy nekem nagyobb (0.5A) terhelésre kellett volna valami megoldás.
Sziasztok!
Egy egyszerű tirisztoros érintőkapcsoló rajzát keresem, ami érintésre bekapcsolja a 230V-os lámpát, majd másik érintésre ki. Eddig csak olyat találtam, amibe késleltető volt építve, vagy külső tápos, ami nekem nem jó. Olyan kell, amit fel lehet használni egy meglévő villanykapcsoló helyére. Előre is köszönöm.
Nem túl drágáért vásárolhatsz is, és nem kell bajlódni vele. (érintésvédelem).
Nekem 6800 Ft -ért van olyan, ami pluszban még infrával távirányítható. A hozzászólás módosítva: Júl 11, 2013
Láttam a boltban 5-10 ezerért, ebayen négyezerért kínait, de van otthon tonnányi alkatrészem, meg tudnám csinálni fillérekért. Nem az üzembiztonságon akarok spórolni, de nincsen felesleges több tízezrem a kapcsolók cseréjére, pláne ha én is ugyanazt meg tudnám csinálni a megfelelő kapcsolással.
Szükségem lenne egy Wega t555 tuner rajzára.
Ha meglenne valakinek az sokat segítene a javításában. Elörre is köszönöm a segítséget.
Üdvözlet!
Bevált kapcsolási rajzot keresek akkutöltésre induktív módon. Az akku 3.6V-os, legalább 200mA-rel kellene tölteni, és van még egy megkötés: a szekunder tekercs átmérője nem lehet több 4 cm-nél, a vastagsága 5 mm-nél. A primer körnél nincsenek megkötések. Már rojtosra kerestem a netet, nem leltem megfelelő kapcsolási rajzra. Kösz minden segítséget!
Sziasztok! Frontier MT-2402 keverő rajzát keresném, mert jó fej emberek eltulajdonították a külső tápját és ezt szeretném pótolni! Igazából a tápcsatlakozó bekötése is elég lenne.
Üdv, Gyuri
Üdv! Keresem a Gerni 2800 nagynyomású mosónak a szervízkönyvét. Nem az elektronika-i kell hanem a mechanikai. Előre is köszönöm!
![]()
Kaptam egy Gr 781 tipusu motorbiciklit , sajnos a villanyszerelése nagyon meg lett bolygatva . Ehez kellene egy használható kapcsolási rajz .
Sziasztok!
Keresem a következő tv kapcsolási rajzát: Philips 25PT910A/01 Köszönöm!
Sziasztok!
Ennek a rajznak keresném a nyáktervét! Előre is köszönöm.
Szia! Ez jó ,szerintem.
Köszönöm szépen! A hozzászólás módosítva: Júl 21, 2013
Sziasztok!
Keresnék egy olyan "műszernek" a kapcsolási rajzát, ami autóban tud mérni akku feszültséget, hőmérsékletet, alap állapotban pedig óraként funkcionálna. A kijelzés közömbös, lehet 7 szegmenses vagy LCD-s is.
Hello! Ilyenre gondolsz? üdv!
Igen, köszönöm a segítségedet!
Sziasztok!
Nem tudtam melyik témába tehetném fel a kérdésem, ezért úgy döntöttem, hogy itt írom meg. Vidéki kis házunkat újítjuk fel és szeretném az épület egy részét úgy megcsinálni, hogy a világítás 12V-os ledes spot lámpák lennének, tehát a fali kapcsolók 12V-ot kapcsolnának. A 12V egy akkumulátorból jönne, amit napelem tölt. Viszont szeretném úgy megoldani, hogy egy elektronika figyelje az akku feszültségét, és ha pl 11V alá esik, akkor automatikusan kapcsolja át az akkumulátorról a 230V-os hálózatra a világítást. (természetesen a 12V-os izzók előtt lenne tápegység, vagy valami, hogy a világítótest ne közvetlen a 230V-os feszt kapja meg.) Ehhez az automata oda - vissza kapcsoláshoz (12 - 230V) keresnék kapcsolási rajzot, vagy segítséget a megtervezéséhez. ( Ha a 230V-os hálózat lenne aktív, akkor nem szeretném ha arról töltené az akkut. Tehát az akkumulátort kizárólag csak a napelem töltené. Valamilyen műveleti erősítős kapcsolásra gondoltam ,a cél az lenne, hogy minél kevesebbet fogyasszon. Esetleg ez az automata átkapcsolót össze lehetne kötni / bele lehetne építeni egy töltésvezérlő áramkörbe.
Hello! Szerintem ez alkalmas rá. Egyik fokozattal a töltést kapcsolod, másikkal a napelemet. üdv!
Köszi, meg foogm nézni a rajzot, majd nekem kicsit módosítani kell a relé bekötést. A mélykisülésvédőnél, ha az akku szintje eléri a minimális határértéket akkor a szoba világítását át kell ,hogy kapcsolja 230V-os hálózatra, arról menjenek a ledek.
ui.:
A linkelt hozzászólásodvban írod, hogy a potin beállított feszültség tízszeresénél kapcsol. Ha pl beállítom b- potit mondjuk 2,1V-ra akkor elvileg 21V-nál kapcsol, de a hozzászólásod további részében meg azt írod, hogy az egész kapcsolás 10-15V közötti szabályzásra való. Most akkor ez hogy van? |
Bejelentkezés
Hirdetés |








Köszönöm szépen! 
