Fórum témák
» Több friss téma |
Fórum » Kapcsolási rajzot keresek
Témaindító: Kallai Csaba, idő: Márc 11, 2006
Témakörök:
Hello! Azt elírtam. Mint látható a relékből is, ez 24V-ra készült, nem 12V-os aksihoz. De Az R1/R2 osztó változtatásával, oda állítod, ahova akarod. Jelenleg annak osztásarány az 1:10. üdv!
A hozzászólás módosítva: Júl 23, 2013
Helló.Az lenne a kérdésem hogy van itthon egy elméletileg működő Primo TV A Computerem,de nincs meg hozzá a tápegység.Az lenne a kérdésem hogy valaki tudná a tápegység külső lábkiosztását ami a gépbe megy bele?(a tápegység belső rajza megvan a táppanel már kész csak valahogy rá kéne kötni a gépre) A válaszokat előre is köszönöm.
Udv mindenkinek!
A kovetkezo monitornak keresem a kapcsolasi rajzat: Fujitsu Siemens Scenicview x17-2 Aki tud legyszi segitsen! Koszi!!
Szia!
A keresett rajzot mellékelem. Üdv.: Feri A hozzászólás módosítva: Júl 24, 2013
Annyit szeretnék még kérdezni hogy az az 1V a videó bemenetre mindenképpen szükséges?Még annyit hogy ez a gép felőli oldal nem és a hátlapon lévő tápcsatlakozónak a külső rajza? (nemtudom biztosra..)
Szia!
A Primo számítógépről szinte mindent megtudhatsz erről a lapról: Primo számítógépek Én is onnan vettem a csatlakozó bekötését. A videojel kimenet jelszintje az 1 V. Volt TV jel kimenetes és videojel kimenetes Primo is. Üdv.: Feri
Köszönöm a választ így már végre munkára foghatom ezt a történelmi csodát is.
Sziasztok!
Egy olyan kapcsolásra lenne szükségem, ami fényerősség változásának hatására 0-10v-os tartományban ad ki feszültséget. Tehát korom sötétben 0V, teljes fényárban pedig 10V lenne a szükséges érték. Milyen megoldások jöhetnek szóba, mint érzékelő, mint kapcsolás tekintetében? Előre is köszönöm!
Hello!
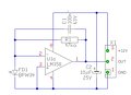
Elég ingoványos terület, de mivel gondolom saccográfról van szó, ezt a (meglepően) egyszerű kis kapcsolást ajánlanám. A BPW34 egy fotodióda, de "fénylemként" is használható, melynek rövidzárási árama valahol arányban van a megvilágítással. Az LM358 ezt az áramot erősíti fel, Uki=If*R1 aránnyal. A BPW negatív áramot ad, így az invertáló erősítő kimeneti feszültsége már pozitív. 12V tápfesz esetén, kb. 10V-ig felmegy az IC. üdv!
Szia!
Igen, saccográf jellegű a dolog. 4db-ot kellene belőle építenem és a napelemeim forgatását kellene vele megoldanom. PLC vezérli az egészet és analog kártyán keresztül kellene érzékelnem a szükséges irányt. Köszönöm! Üdv!
Ha a tűző napon lesz, akkor lehet érdemes egy kis füstszínű plexi mögé tenni, mert a közvetlen napfény 100000lux értékű lehet, esetleg "szénné süti" a BPW-t ..
Sziasztok, kaptam az egyik haveromtól egy Wartburg műszerfalból kiszerelt panelt amin led-ekkel volt jelezve a hő fok az üzem anyag, és a fordulat mérés. A gond az hogy nem tudom melyik szál hová megy, nagyon jó volna egy kapcsolási rajz ehhez a panelhoz, ha ebben tudnátok segíteni az nagyon jó volna!. Amúgy csak a fordulatszám mérőre van csak szűkségem.
Szia!, Köszönöm szépen korul nézek!
Szia!
Megépítettem a kapcsolásod Bővebben: Link ezt. De a BC327-es nem akar sohasem kikapcsolni. Multimétert R9 elé kötve szépen látszik ahogy változik a feszültség és egyik állapotban 0 másikban pedig 5V van ott GND-hez képest. R9 után amikor előtte 0 akkor 3,6V amikor előtte 5V akkor utána pedig 6,36V. Kicserélve egy NPN tranyóra már tökéletesen működik az egész. Ez mitől lehet? Illetve R10 értéke mi? 7R ? üdv
Hello! Attól, hogy mindig összecserélem a BC327-et a 337-ell. Ugyan az, mint R9. üdv!
A hozzászólás módosítva: Júl 27, 2013
A lényeg hogy most már szépen működik, köszi!
Egyébként C6 kevés volt, néha nem volt túl határozott a kapcsolás(rázta a relét), így bekerült oda 3.3µF is. Így 1-2mp-el lassabban reagál, de ez a kondi volt kéznél, nekem megfelel. Feldobom a nyákrajzot hátha valakinek pont erre lenne szüksége. A hozzászólás módosítva: Júl 27, 2013
Hello! Elég érdekes amit írsz. Mert a C6 szerepe nem a szűrés, hanem a tároló alaphelyzetbe állítása bekapcsoláskor. A szűrést a C8 látja el. Ahhoz, viszont hogy a szűretlenség bejusson a komparátorba, elég szűretlennek kell lenni a jelnek és kicsinek a hiszterézisnek. Vagy a nyák tervezésnél lenne hiba, és földhurok miatt a relé árama visszahat a komparátorra. (A tranyó emitterét, nem szabadott volna a GND-n körbe vezetni, hanem külön úton a tápcsatlakozó negatív pontjához vinni.) Ha az áramkör ténylegesen egy akkumulátoron van, ott elég kicsik a feszültségváltozások. A refrencia feszültség, meg stabilizált, az nem igazán változhat. Szerintem valami szűretlen tápról adtad a feszültséget. Egyébként a lassú működés nem gond, az aksi töltése nem az a kapkodó idegbeteg munka.
üdv!
Helló.az lenne a kérdésem hogy valaki esetleg nem tudja hol lelhető fel egy régebbi típusú 300W-os tápegység kapcsolási rajza? (típus szerint róla lenne szó: Casecom KY-400ATX) A válaszokat előre is köszönöm.
Szia!
A net tele van ATX rajzokkal. Valamelyik csak passzol a tiéddel.
Köszönöm,akkor keresgélek tovább.
Sziasztok!
Olyan input eszköz kapcsolási rajzát keresem, aminek legalább 8 bemenete van és PC-re köthető. Ez lehet, LPT vagy USB, az teljesen mindegy, csak figyelni lehessen a bemeneteket. Arra szeretném használ, hogy pl egy nyomógombot rákötve a bemenetekre érzékelni tudja a PC-s program, hogy a gomb meg van nyomva. Előre köszönöm a segítséget!
Sziasztok!
Mikrotik RB411G router kapcsolási rajzát nem találtam a neten sehol. Valakinek van vele valami szervíz tapasztalata vagy rajza? A hozzászólás módosítva: Júl 28, 2013
Legegyszerubben? Egy lebutitott USB-s billentyuzet
Egyszerű kellene. Nem sok alkatrészből álló.
Hello! Ha a kugliba bepötyögöd, hogy "IR proximity sensor sch" akkor kapsz rajzokat, pld. ezt.
De itt a fórumon is találsz, aki egy FSK IC-ből készített, valamint egy másikat, amiben egy 555 és egy LM741 van. De keresni kell. üdv! A hozzászólás módosítva: Júl 29, 2013
Hali,erről valaki valamit,eszméletlen jó.
http://www.youtube.com/watch?feature=player_embedded&v=6mXM-oGggrM |
Bejelentkezés
Hirdetés |






Üdv! 








