Fórum témák
» Több friss téma |
Fórum » Kapcsolási rajzot keresek
Témaindító: Kallai Csaba, idő: Márc 11, 2006
Témakörök:
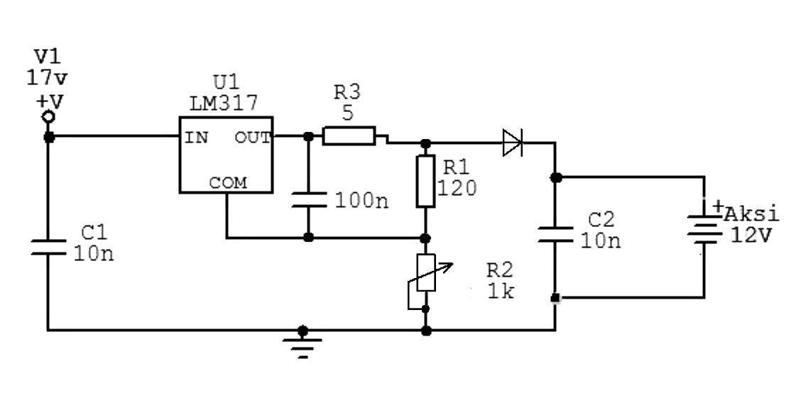
Köszi ezt én is láttam már, de nem vagyok nagyon profi ebben és nem tudom hogy ami ott S D G kivezetéssel van jelölve az ha, elmegyek venni hogy kérjem, mert semmi szám nincs vagy terméknév.Ebben tudsz segíteni?Ja és szerinted a csatolt képemen látható kapcsolás az nem felelne meg egy olyan töltőnek amit mindig rajta lehet hagyni?És hogy 16 V-os trafó elegendő lenne?Ja és ,hogy ahhoz amit te mutattál ahhoz milyen trafó kéne ,hány voltos?
Helló!
Akkor amit én feltettem kapcsolást ,az egy 12V-os trafóval rajtahagyhatnám az aksit és feltöltve tartaná és ami a legfontosabb nem csinálna galibát Pl.:tűz, egyebek.Szóval mit kéne alakítani rajt hogy tökéletes legyen?
Szia!
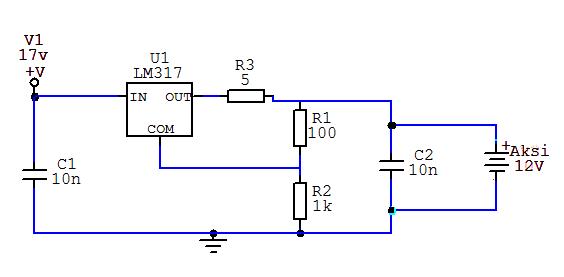
Próbálhatod L200-al is. Bővebben: Link A lényeg az, hogy a feszültséget 13,6V-nál ne állítsd magasabbra, mert az akku nem szereti a nagyobb feszültséget folyamatos üzemben! A te rajzodon az R2-őt cseréld potira, és azzal kell beállítani a 13,6V-ot.
Keresem a YAMAHA TX-500 tipusu tuner kapcsolási rajzát.
Kérem aki tud segitsen!!!! Köszönöm
Aham.Oké akkor megcsinálom a te rajzod.De "lapos" Te szerinted meg jó lenne?Na ilyenkor nem tudom,hogy most mi van,mert a az én fajtám már kész ,de a Köbzolié ,pedig biztos, hogy jól működik.
Szia!
Miért ne lenne jó? Sima feszültség stabilizátor, egy kis áramhatárolással!
Szia!
A Köbzoli által linkelt kapcsolás többet tud, de az elkészítése nagyobb felkészültséget kíván, mivel a szabályzó része kapcsolóüzemű! A te rajzod is jó, csak a kimenetére kell egy diódát rakni, az R2-öt cseréld ki egy potira, hogy be tudd állítani az akkun a 13.6V-ot! Az 5 ohmos ellenállás változtatásával tudod beállítani a maximális töltőáramot. Az I=1.25V/R képlettel lehet méretezni. Ha van az akkudhoz adatlap, abban benne van a maximális töltőáram értéke. Persze ezek a töltők csak akkor jók, ha ólom aksid van!
Helló Lapose!Milyen potira kéne kicserélni?Egy állítható ellenállásra?És ha igen akkor hány ohm-osra?Mert mint mondtam ez már készen van és jobb lenne ezt kijavítani, mint egy újat építeni.Csak a lényeg hogy mindig rajta maradhasson az akksi.mert ha áramszünet lenne ez csak akkor taraná a frontot a riasztónál ,ott is inkább a teló a lényeg,mert ha kikapcsol akkor újra kell kapcsolnon és ezt elkerülendő akarok egy akksit beiktatni.Olyan akksit veszek amihez ez jó,mert még nincs akksi.Ja és milyen diódát kell rakni?és pontosan hová?
Szia!
Általában egy 12V-os akkumulátor töltésénél a 14,4V-ot adják meg a töltőáram csökkentéséhez, mikor át kell állni csepptöltésre(elnagyolva a dolgokat). De ez csak akkor igaz, ha az akkut felváltva kisütjük-töltjük(pl. zseblámpa). Ha az akkut készenléti üzemben használjuk(folyamatosan a töltőn van, pl. riasztó), a töltőfeszültséget általában 13.5-13.8V közt adják meg, ez a legkellemesebb az akku részére.
Szia!
Szerintem így jó lesz! Ha esetleg a feszültség kicsi, lehet változtatni az ellenállás értékeken!
Még kaptam egy olyan infót is, hogy a c1 mellé tegyek egy 1000uf/25v elkót ,ez szügségszerű,vagy érdemes?Aha köszi a rajzot és gndolom a diódának megfelel egy 1n4001.Ugye?Ha nem akkor javíts ki.
Szia!
Természetesen kell puffer az áramkörbe, de ez olyan egyértelmű, hogy nem is foglalkoztam vele. Jó az 1N4001 diódának!
sziasztok!
Nordmende pa 1400 hoz keresnék service manualt ha van valakinek infó elfogadom,,régen stk 055 volt benne de átépitem más véget kap csak hiányzik egy két dolog..... köszi
Ja, ezt én követtem el... Azért nem írtam típust, mert olyat kell választani, ami a kimenőáramot gond nélkül tudja. Egy teljesen mezei P-csatornás teljesítmény FET.
Ez a rész szolgálja a mélykisütés elleni védelmet: a komparátor a megengedett legkisebb feszültség elérésekor kikapcsolja a terhelést és még saját magát is, hogy ne fogyassza tovább az akkut (ez kisebb kapacitásúaknál lényeges lehet). Vissza csak akkor kapcsolja a terhelést, ha megjött a töltés (a FET-et áthidaló két soros diódával). Az akkutól balra látható a kapcsolóüzemű töltő, ehelyett használhatod akár a mellékleted szerinti áramkört is, csak az majd fűteni fog...
Szerinted ,az én kapcsolásom úgy ahogy Lapose kijavította,működni fog állandó tölőnek és nem cs...szi szét az akksit?
Csak biztosra megyek!Minnél több vélemény ,annál biztosabb , hogy jó
sziasztok!
Castone CPA 100-H 100 voltos, 400W-os erősítő kapcsolási rajzára lenne szükségem. Az egyik ellenállás kilukadt és leégtek róla a sávok, így nem tudom milyen értékű volt. találtam pár CPA erősítő rajzot itt, de egyik sem ugyan ez. köszi!
Helló! Van DLX208 kisközpont leírásom.Én ma is ezt a közpotot használom. Irj üzit a joevill@enternet.hu címre.
üdvözlök mindenkit!szeretném megkérni azt akinek megvan Rádiótechnika ujság 1988/3-1988/11 havi számában közölt telefonközpont leírást kapcsolási rajzal el tudná e küldeni nekem! előre is köszönöm a segítséget!
Egy kis segitség kellene. Van egy szélgenerátorom,
ami 18 v-ot tud.Egy akkut szeretnék tölteni vele, ami 6V 24 A. Kellene egy megbizható kapcsolás ami fesz.szabályzó,és töltés vezrő is. Azért a 6V mellet döntöttem, mert az aránylag lassú fordulaton is megvan. Ledes lámpákat szeretnék üzemeltetni vele. Üdv. mindenkinek.
Szia szakács, feltöltöttem a data.hu adatárhelyre, itt a letöltő link
Gondolom 6V 24Ah-t akartál írni...
Mekkora teljesítményű a generátor (max. kimenő áram)? 3A-ig jó az LM2576 buck regulator: beállítod a kimenőfeszt a töltési végfeszültségre és végzi a dolgát. Ha többnyire jó szeled van és kevés a fogyasztás, szükséges lehet átkapcsolhatóvá tenni (csepptöltésre)
Igen 6V 24 Ah. A generátor kb 50 W. Kellene kapcsolási rajz.
Ezzel el lehet indulni. Gyakorlatban majd kiderül, kell-e túltöltés védelemről gondoskodni.
Minden az adatlapból ollózva, azt is érdemes tanulmányozni. 9,5V bemenő fesz. alatt a tranzisztor leállítja a működést, efölött max. 3A-rel képes tölteni. A kimenőfeszt pontosan az R2-vel be kell lőni.
Köszönöm a gyors választ. Megépítem és tesztelem.
Sziasztok!
Tud nekem valaki segíteni abban hogy a hamarosan elkészülő etetőhajómra milyen áramkörrel tudnám beszerelni a parti halradarom szonárját? Esetleg ha valaki meg tudná nekem tervezni a rádiós kapcsolatot azt szivesen honorálnám. Segítségeteket előre is köszönöm!
switching power suply model :350atx_p4 TAP KAPCSOLASI RAJZAT KERESEM NAGYON MEG KOSZONNEM HA VALAKI EL KULDENE KOSZI ELORE IS
Miért kiabálsz? A Netikett szerint a csupa nagybetűs írás = kiabálás.
|
Bejelentkezés
Hirdetés |












