Fórum témák

» Több friss téma
Fórum » Kapcsolóüzemű (PWM) végfok építése
Lapozás: OK   180 / 240
(#) ufy92 válasza djloui hozzászólására (») Márc 1, 2016 /
 
Keress hasonlót.
(#) djloui válasza ufy92 hozzászólására (») Márc 1, 2016 /
 
Ez a dioda megfelel helyette? A tokozás olyan mint ami az erősítőbe való.
A hozzászólás módosítva: Márc 1, 2016
(#) ufy92 válasza djloui hozzászólására (») Márc 1, 2016 /
 
Itt van. Bővebben: Link
(#) djloui válasza ufy92 hozzászólására (») Márc 1, 2016 /
 
Ezt találtam még Bővebben: Link csak azért mert akkor egy helyről rendelhetnék mindent.
(#) djloui válasza ufy92 hozzászólására (») Márc 1, 2016 /
 
A Farnell-nél a IRFS4227 fet háromszor annyiba kerül mint a TME-nél.
(#) Gyozo92 hozzászólása Márc 1, 2016 /
 
Sziasztok!

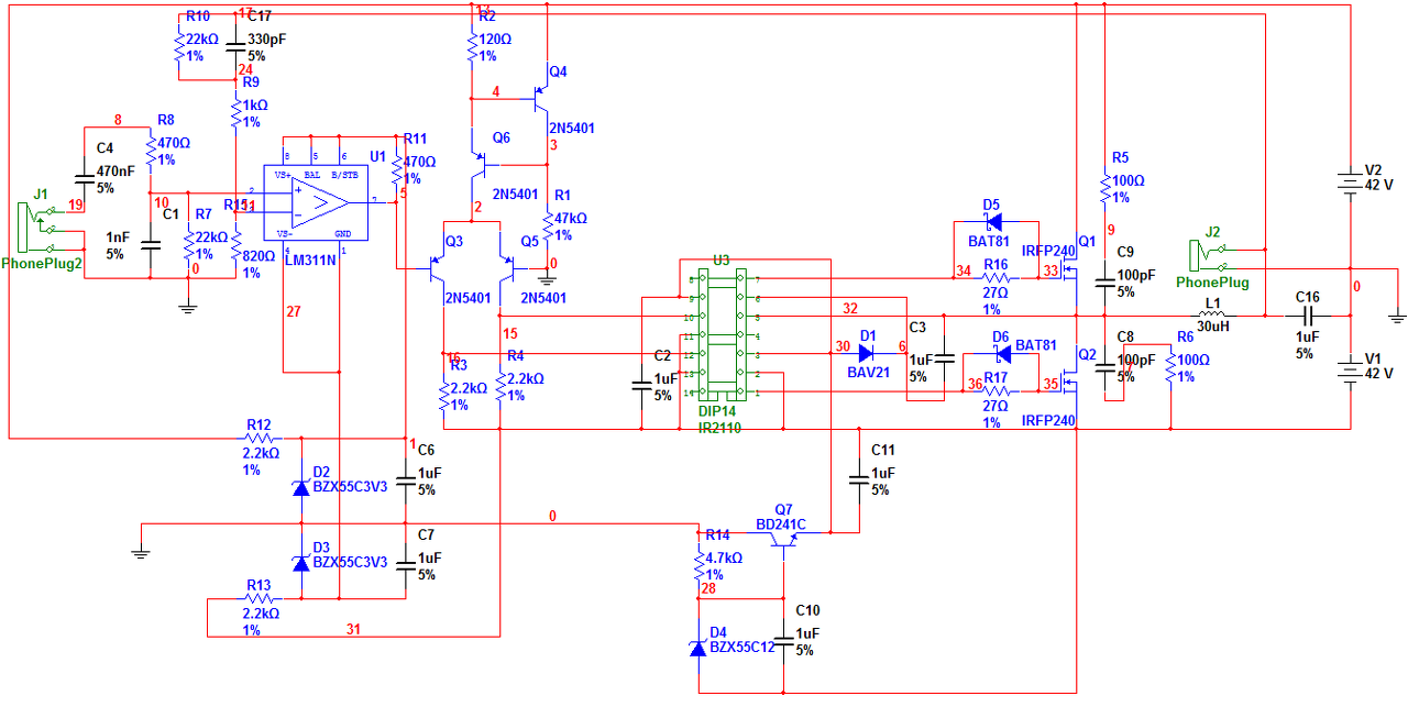
A kapcsolásban lévő négy 2N5401 tranzisztor eléggé meleg. Igaz, nem sülnek meg, ha pedig egy kicsit meg van levegőztetve, akkor vissza is hűlnek. Viszont, én most szeretnék egy olyan erősítőt csinálni, amiben nincs ventilátor, csak a végfeteket hűti egy vissza, ha nagyon felmelegedne. Fontos a csöndes működés. Szerintetek milyen tranzisztort lehetne használni helyettük, ami picike, de olyan tokos, amire lehet vékony alu lapot szerelni? Esetleg olyan smd tok, amire bordát lehet ragasztani, vagy a hasán van termál pad.

ucd-fast.png
    
(#) ufy92 válasza djloui hozzászólására (») Márc 1, 2016 /
 
Szerintem teljesen jó lesz ez is.
(#) djloui válasza ufy92 hozzászólására (») Márc 2, 2016 /
 
Találtam még 1µF 250V kondenzátort többet is ami repedt volt a tápágak 0 +- közt van és a +- között, oda megfelel ez? Bővebben: Link
(#) Ge Lee válasza djloui hozzászólására (») Márc 2, 2016 / 1
 
Meg, de inkább az MKP10-est vedd.
(#) Ge Lee válasza Gyozo92 hozzászólására (») Márc 2, 2016 /
 
Hogy mennyire melegszenek az tápfesz függvénye, SMD-ben találsz olyat aminek van leforrasztható füle (SOT223 tok).
(#) djloui válasza Ge Lee hozzászólására (») Márc 2, 2016 /
 
A probléma már csak annyi hogy ezeknek 22,5mm a lábtávjuk viszont nekem 15mm-es kellene mert egymás mellett vannak.
(#) djloui válasza Ge Lee hozzászólására (») Márc 2, 2016 /
 
Ennek megfelelne a lábtávolsága Bővebben: Link Ez is használható oda?
(#) Ge Lee válasza djloui hozzászólására (») Márc 2, 2016 /
 
Az valahol a kettő között lehet impulzustűrésben, akár jó is lehet.
(#) djloui válasza Ge Lee hozzászólására (») Márc 2, 2016 /
 
Megtaláltam a megfelelőt Bővebben: Link ez 20mm lábtávolságú, 2,5 - 2,5 mm-t hajtok a lábon és pont befér.
(#) Karesz 50 válasza Gyozo92 hozzászólására (») Márc 2, 2016 / 2
 
Keresel otthon a lomok között valamilyen kis alumíniumtömböt, fúrsz bele négy lyukat és beleragasztod a 2N50401-esek "fejét" pl. fémragasztóval, oszt meg van hűtve.
(#) KissAttila válasza Karesz 50 hozzászólására (») Márc 2, 2016 /
 
Szervusztok,
Bocsánat, véletlenül nyomtam meg a gombot. Annyi mentségem van legalább, hogy pozitívan értékeltem a hozzászólásodat.
(#) Karesz 50 válasza KissAttila hozzászólására (») Márc 2, 2016 /
 
Köszönöm!
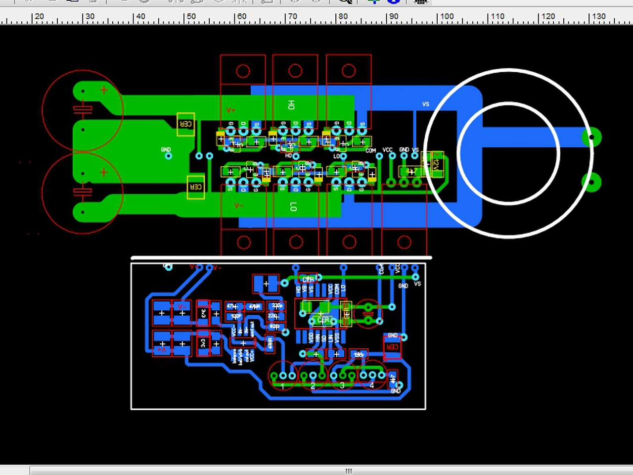
(#) Gyozo92 hozzászólása Márc 2, 2016 /
 
Megdolgoztam vele, de vannak kétségeim. Szerintetek járható út ez így? Vagy inkább felejtsem el ezt a verziót? Persze erről még sok minden hiányzik.
A lényege annyi volna, hogy elfér a nagyáramú rész oldalára fektetve 4 cm magasságban (vagyis 1U-ban) és úgy fogatható hűtőbordára.
A hozzászólás módosítva: Márc 2, 2016

ucd thin.jpg
    
(#) djloui válasza Ge Lee hozzászólására (») Márc 3, 2016 /
 
Holnap megérkeznek az alkatrészek, először majd a tápot veszem kezelésbe, szerinted ha leválasztó trafóval indítom megelőzhető az alkatrészek károsodása ha valami nem jó indításkor?
A hozzászólás módosítva: Márc 3, 2016
(#) ufy92 válasza djloui hozzászólására (») Márc 3, 2016 /
 
Köss egy izzót sorba a betáppal áramkorlátnak.
Ha felizzik majd elalszik akkor nincs nagy baj.
(#) Mittu21 hozzászólása Márc 3, 2016 /
 
Sziasztok!

Tök amatőr vagyok, ezért a fő kérdés, hogy érdemes-e nekiállnom az alábbi projektnek:
Egy ILYEN ( http://www.emag.hu/scythe-ultra-kaze-3000rpm-ventilator-dfs123812h-...a1d330 ) ventilátort szeretnék üzemeltetni, úgy, hogy fokozatmentesen állítható legyen a sebessége (nagyjából, de a teljes tartományban, 0-3000 rpm-ig).
Az áramfelvétele 0,6A 3000 Rpm-nél.
A kérdéseim: mennyire bonyolult ezt összehozni? mi kell hozzá, milyen alkatrészeket javasoltok? Adapterből olyan kell, ami pontosan 0,6A teljesítményű, vagy ha nagyobb, az nem baj (a 12V output az fix, azt tudom)?
(#) Gyozo92 válasza Mittu21 hozzászólására (») Márc 3, 2016 /
 
ITT szerintem találsz hozzá mindent, nem egy bonyolult dolog. Ez a topic más témával foglalkozik. Egyébként inkább nagyobb teljesítményű adaptert használj.
(#) Ge Lee válasza djloui hozzászólására (») Márc 3, 2016 /
 
A leválasztó trafó az nem áramkorlát. Nekem van erre a célra készült tápom, már nagyon sokszor leírtam hogy milyen, valahol +/-95V-nál és 360mA körül van a vége. Olyanról biztosan nem lehet tönkretenni.
(#) DöG-1 válasza Gyozo92 hozzászólására (») Márc 7, 2016 / 1
 
Neten találtam, már nem tudom hol... de jó ötlet!

TO-92 barkács hűtőzászló biztosíték foglalat klipsszel
(#) Primary hozzászólása Márc 8, 2016 /
 
Ehhez a Lepai TA2020A-hoz mennyire jó ötlet egy PC táp?
(#) Ge Lee válasza Primary hozzászólására (») Márc 8, 2016 /
 
Az akkor derül ki ha kipróbálod. Nekem mezei trafó-graetz-kondi-val ment.
(#) Gyozo92 hozzászólása Márc 19, 2016 /
 
Sziasztok!

Sokáig nem volt időm foglalkozni a a dologgal, de most újra elővettem. Új panelterv az ucd-nek, ráadásul 2-2 mosfettel. IR2110 meghajtó, és kisütő tranzisztorokkal. Neki is álltam tesztelgetni, mégpedig +,-60 voltról, elvetemült 2 ohmra. Szólt is, aztán egyszercsak már nem. Na, ami tönkrement, az a BD 12 voltos zénere, az SUF4007 dióda (átütött), és az IR HO oldala (azon az oldalon a gate ellenállások is megszakadtak) Az lehetséges, hogy az IR gyengécske tápellátása okozta a problémát? Vagy szimplán a túlterhelés, és már a meghibásodás miatt rántotta meg a tápját, és tette tönkre?
Az SUF4007 nálam a kapcsolási rajzon a D1. A kihajtás pedig 2-2 fetre fetenként 27 ohm gate ellenállás, vele soros dióda, ami kizárja az IR-t a kisütésből, és a kisütő tranzisztorok.

ucd-fast.png
    
(#) Skori hozzászólása Ápr 10, 2016 /
 
Sziasztok! Egy 2x50W-os TPA3116-ra épülő végfokkal játszom (nyúzom ), és mellette nézegettem a Texas Evaluation Module-ját. A pdf-ben levő nyákon meglepődtem, hogy a kimeneti szűrő kondenzátora sima 1206-os X7R kerámiakondi 0,68uF. Ugyanakkor mindenki, mindenhol, kizárólag fóliakondit használ ebbe a pozicióba. Vajon a Texasnál miért nem raktak be fóliakondit? Amolyan "próbapanelra az is jó lesz" meggondolás, vagy tényleg nincs akkora különbség a fóliakondi javára?
Az általam próbálgatott panelről ennek a cikknek a végére írtam pár sort - ha valaki kíváncsi lenne az eddigi tapasztalataimra erről az IC-ről.
(#) foxi63 válasza Skori hozzászólására (») Ápr 10, 2016 1 /
 
Szia!
Én meg tda8954TH- t építettem meg A két elkón kívül csak 1206 smd kondi van benne és kiválóan szól. Kicsit nehézkes 50 és 100V-os smd kondit szerezni .
(#) dokidoki válasza foxi63 hozzászólására (») Ápr 10, 2016 /
 
Idézet:
„Kicsit nehézkes 50 és 100V-os smd kondit szerezni”

A soros - párhuzamos kapcsolásuk ez esetben kisegíthet.
Következő: »»   180 / 240
Bejelentkezés

Belépés

Hirdetés
XDT.hu
Az oldalon sütiket használunk a helyes működéshez. Bővebb információt az adatvédelmi szabályzatban olvashatsz. Megértettem