Fórum témák

» Több friss téma
Fórum » Kapcsolóüzemű (PWM) végfok építése
Lapozás: OK   182 / 240
(#) csigabiga1 válasza csigabiga1 hozzászólására (») Jún 6, 2016 /
 
Eredetileg igazából a Hypex UcD modulokat nézegettem, de azok sokkal drágábbak...
Bővebben: Link
A hozzászólás módosítva: Jún 6, 2016
(#) csigabiga1 válasza Szabi1 hozzászólására (») Jún 6, 2016 /
 
Ezt használja a MiniDSP 2x4. Elvileg szerintem lehetséges, de át kell bogarászni az adatlapot. Mindenképp ezt a DSP-t akarod használni?
(#) Trivium93 válasza csigabiga1 hozzászólására (») Jún 6, 2016 /
 
Ez így korrekt, mert a képen IRFI4020 volt (egy tokban két mosfet). Ezen meg külön külön van IRFB2040. Ez, így tuti bírja.
Gratulálok előre is! Szép munka! Jól fog kinézni.
(#) csigabiga1 válasza Trivium93 hozzászólására (») Jún 7, 2016 /
 
Köszi! A lényeg mindössze hogy ezeket a dipól mélyeket Bővebben: Link jól meg tudja hajtani...
(#) csigabiga1 válasza csigabiga1 hozzászólására (») Jún 8, 2016 /
 
Nos elkészült... Mivel csak mélynyomóhoz használom, ezért átfogó véleményt nem tudok mondani (aktív rendszerem van, tehát ki sem tudom próbálni egyszerüen "hagyományos" hangfallal).

Alapzaj semmi, még nagyon közelröl sem. Teljesítmény van böven. A bordák bekapcsolt állapotban langyosra melegszenek, de ez nem nagyon változik a terhelés során sem.
Ha lesz lehetöségem megnézem szkóppal a kimenetet, mennyi nagyfrekis zaj megy ki.

Ha valaki kíváncsi, szívesen bemutatom élöben is...
(#) Primary hozzászólása Jún 21, 2016 /
 
A TPA3123 mennyire kenyes a nyakra? Honnan lehet ertelmes aron beszerezni?
(#) Skori válasza Primary hozzászólására (») Jún 22, 2016 /
 
Ha építeni akarsz, akkor 2db TPA3122D2-t tudok adni ingyen - de el kell jönni érte.
Esetleg akad kész végfok panelem is - de az nem ilyen olcsó
(#) djloui hozzászólása Szept 5, 2016 /
 
Valaki tud segíteni abban hol lehetne beszerezni ILYEN tekercset? Én nem tudok külföldi oldalakról rendelni.
A hozzászólás módosítva: Szept 5, 2016
(#) Skori válasza Primary hozzászólására (») Szept 5, 2016 /
 
Eltelt több mint két hónap, sikerült megépíteni a TPA-s végfokot?
(#) killbill válasza djloui hozzászólására (») Szept 6, 2016 /
 
Esetleg nezd meg a farnell.com-on. Ha megtalaltad, amit keresel, akkor a rendelesi szam alapjan az fdh.hu magyar oldalon meg tudod venni, szamlaval, forintert.
(#) killbill válasza killbill hozzászólására (») Szept 6, 2016 /
 
A farnell.com-ra nem is kell elmenned, siman az fdh.hu-n van ez a tekercs.
(#) szikorapéter hozzászólása Okt 17, 2016 /
 
Sziasztok. A tapasztalattal rendelkezőket kérdezném a témában. IRS2092S ic-ből rendeltem egy pár darabot,és most erősítőt szeretnék velük építeni. Valakinek van hozzá egy jól bevált,kipróbált kapcsolási rajza? Esetleg tapasztalatok? Mire kell figyelni élesztéskor egy kapcsoló üzemű végfoknál? Válaszokat előre is köszönöm.
(#) Ge Lee válasza szikorapéter hozzászólására (») Okt 17, 2016 /
 
Akinek volt ő már nem fogja megosztani senkivel. Ha igazat mondott akkor 3 évet dolgozott rajta, mert elmondása szerint ennyi ideig reszelte az adatlapi kapcsolást mire olyan állapotba került ami már neki is tetszett.
Ha jól emlékszem 30-35000 körül árult belőle egy pár nyákot, ha szerencséd van és esetleg vett belőle valaki akkor azt le lehet koppintani. Kommersz megoldásokkal meg szerintem nincs értelme játszani, arra ott vannak az ebay-es kit-ek, készen, felélesztve, csak tápot kell adni neki.
(#) szikorapéter válasza Ge Lee hozzászólására (») Okt 17, 2016 /
 
Nem egy nagyon bonyolultat szeretnék csak egy kicsiszolt működésűt (ami nem akar felrobbanni).
(#) szikorapéter válasza szikorapéter hozzászólására (») Okt 17, 2016 /
 
Az alap kapcsolása (gyári ajánlás) mekkora teljesítményre képes?
(#) Trivium93 válasza szikorapéter hozzászólására (») Okt 18, 2016 /
 
Üdv.!
Tápnak feszültségtől és az ellenállástól függ.pl 50*50=2500/4=625W ennek a 90%-át csúcsba tudja. 90% felett kezd nagyon lecsökkenni a frekvencia és ebből adódóan keletkezik torzítás, szóval jobb 90% alatt tartani.
Egyébként ha jól ki van számolva a védelem és a kimenetre nem teszünk közvetlen zárlatot és minden feszültséget megkap akkor nem robban szét.
Mekkora feszültségre szeretnéd tenni?
(#) szikorapéter válasza Trivium93 hozzászólására (») Okt 18, 2016 /
 
Ha 2x42V elég lenne neki nekem már az is jó. Szükség esetén persze nagyobb tápot készítek.
(#) Ge Lee válasza szikorapéter hozzászólására (») Okt 18, 2016 /
 
Nézz szét az ebay-es kitek között, állítólag van köztük olyan is ami egész jó. Az adatlapon vannak egymásnak ellentmondó adatok is, ott 500W-ot írnak rá. A táp elvileg akár +/-100V is lehetne, de ehhez fetet sem nagyon kapsz, legalábbis olyat amit az IC könnyen meg tud hajtani (IRFB4229 talán).
Az IC belső védelme elvileg jó kellene hogy legyen, gyakorlatilag viszont a kitek egy része szénné szokott égni, hogy milyen okból azt meg nem mondom.
(#) szikorapéter válasza Ge Lee hozzászólására (») Okt 18, 2016 /
 
Ha már az egész lelke megvan (ic) akkor már építek egyet,ha jól sikerül 2-őt is. Nem vágyok mint írtam nagy teljesítményre,csak működjön (leginkább hogy "ilyet is építettem"). Max 150W amire szükségem volna 4ohm-ra.
(#) Ge Lee válasza Trivium93 hozzászólására (») Okt 18, 2016 /
 
Hehe. A védelemnek pont az lenne a lényege, hogy megvédje az egészet ha zárlat van a kimeneten. Ha ezt nem teszi akkor az nem védelem hanem egy vicc. A cikkemben szereplő pwm végfokom kimenetére nyugodtan rátehetsz egy darab drótot, és rajta is hagyhatod.
(#) Ge Lee válasza szikorapéter hozzászólására (») Okt 18, 2016 /
 
Jobban jártál volna a Laci cikkében lévő UcD-vel, 150W-ra majdnem az egész végfok kijön az IRS árából, meg szerintem szebben is szól. Mondjuk védelem az nincs benne, azt utólag kell rá fabrikálni.
(#) szikorapéter válasza Ge Lee hozzászólására (») Okt 18, 2016 /
 
IR2110-ből is van itthon szintén 5db. Rátérhetnénk most már a témára ,és esetleg egy alap egyszerűbb kapcsolást kaphatnék,amiből megtanulom miként működik ez az erősítő?
(#) Ge Lee válasza szikorapéter hozzászólására (») Okt 18, 2016 /
 
Mármint melyik? Ha az IRS-re gondolsz olyat én nem építettem. Nézelődj a neten van elég sok rajz, hogy mennyire térnek el az adatlapi kapcsolástól azt meg nem mondom, ahogy azt sem hogy min érdemes vagy sem változtatni ahhoz képest, mert ugye ezek a dolgok csak a tesztek során jönnek elő. Keress rá az iraudamp-ra, sok helyen foglalkoznak vele, vannak fórumok, komplett építési leírások, app-note-ok pl. AN-1138 stb.
Szóval hónapokon, éveken keresztül foglalkoztak az IC-vel, összegyűlt egy csomó tapasztalat amiből lehet meríteni. Annyi infót senki nem fog tudni ide begépelni neked.
(#) szikorapéter válasza Ge Lee hozzászólására (») Okt 18, 2016 /
 
Köszönöm a választ,akkor megpróbálom úgy keresni,ha esetleg találok valamit teljes dokumentációval visszajövök a topic-ba és kérdezek a további dolgokról.
(#) Trivium93 válasza szikorapéter hozzászólására (») Okt 19, 2016 /
 
Akkor a osszcílátornál a kondi értéke 2,2-2,2-2,2nF 100kohmos visszacsatolás esetén.
Analog GND-t célszerű külön szedni a Power GND-től és 100ohm 100nF al összekötni, hogy azért ne lebegjen.
(#) djloui hozzászólása Okt 26, 2016 /
 
Sziasztok, rávettem magam az cikkek közt is fellelhető CLASS-D végfok építésére.
A nyák végét ahol a kimeneti szűrő van kicsit hosszabbra rajzoltam és a táp és kimenetet egy oldalra tettem. A kérdésem szerintetek ez befolyásolja a stabil működését?

CLASS_D.jpg
    
(#) cimopata válasza djloui hozzászólására (») Okt 26, 2016 /
 
Hát ezt inkább nyomtasd ki gyűrd össze és dobd a kukába. De hogy segítsek is a fetektől jobbra ami van töröld az egészet.a bordát én a helyedben ott elfelejtenem. Ez az egész kíni modell koppintása szerintem annyira rossz irány. A tranyókat fektesd el a panel alatt és lesz hely a fóliakondiknak meg a pufferkondiknak. Ahogy nézem körben fut GND na az úgy szintén katasztrófa. A visszacsatolt jel körkörösen együtt fut a GND-vel így mindenképp egymás mellett menjen. A vezérlés nem fogyaszt sokat a GND-n de abban benne lesz a visszacsatolás árama is így jó ha egyben fut a kimenetről visszakötéssel. Ha most kezded akkor 1 oldal próbára játszadozni elég, de normálisan 2 oldalon lehet megoldani. A fetekhez legközelebb legyenek a fólia kondik amik most jelenleg sehol sincsenek mögötte a pufferek a lábaik közt pedig kijöhet a félhíd és legkívül az induktor. A visszacsatolást meg a GND-t ne középen hozd vissza hanem a nyák szélén.
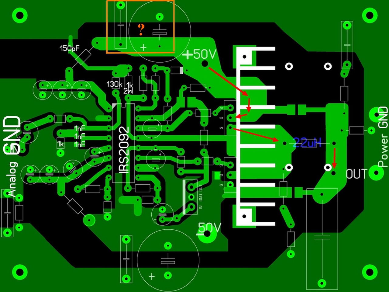
(#) Trivium93 válasza djloui hozzászólására (») Okt 27, 2016 /
 
Hello!
Nem tudom mennyire segít, de csatolok egy d-osztályú erősítő panel rajzát. Ez 100%, hogy működik.
A hozzászólás módosítva: Okt 27, 2016

12.JPG
    
(#) Temela válasza Trivium93 hozzászólására (») Okt 27, 2016 /
 
Szia!

Esetleg, ha meg lehetne kapni a teljes dokumentációt?

Köszi!
(#) Ge Lee válasza Trivium93 hozzászólására (») Okt 27, 2016 /
 
Biztos nagyon jól. Berajzoltam neked pirossal az áram útját a betáptól a kimenetig. Kár hogy a szűrésre meg hidegítésre betett elkó meg fóliakondi ennek az áramnak a közelében sincs, azaz nem csinálnak ott semmit.

12.JPG
    
Következő: »»   182 / 240
Bejelentkezés

Belépés

Hirdetés
XDT.hu
Az oldalon sütiket használunk a helyes működéshez. Bővebb információt az adatvédelmi szabályzatban olvashatsz. Megértettem