Fórum témák
» Több friss téma |
Fórum » Kapcsolóüzemű (PWM) végfok építése
Hát szerintem még annyira nem felejtős, én az alábbi ötleten gondolkodtam:
(a mellékelet kapcsolás csak ötlet, nincs ellenőrizve, csak úgy senki ne építse meg)
Érdekes kapcsolás... na majd nemsokára elkészülök az ETD 59-es fullhíd tápommal, aztán nekiállok kisérletezni.
Ez sem bonyolultabb mint a szimpla UCD. Egy 4x200W-os erősítőt készülök építeni zenekari célra, eredetileg TDA7294-gyel terveztem, de ha sikerül csinálnom olyan 200W/8 Ohm-os UCD-t ami jól is szól, akkor lehet hogy ilyeneket pakolok a dobozba. Hogy szól ez a cucc? Nincs a hangjában semmi hallható rendkívüliség?
Ilyen teljesítménynél én is D-osztályút ajánlanék
![]() Én nem vette észre a hangjában semmi rendkívüliséget. Kimerítő, összehasonlító vakteszteket meg nem végeztem. Természetesen ha Dabason jársz, akkor meghallgathatod, hátha te észreveszel. De a THD mérések után mindannyian okosabbak leszünk.
Köszi, ez megnyugtató. Dabas felé sajnos nem nagyon járkálok hogy meghallgassam, de ha lehet rajta zenét hallgatni, anélkül hogy a hangerőn kívül bármi bántaná a füled, akkor az már teljesíti a hangosítás minőségi kritériumait. Tervezgetem már régóta egy ilyen megépítését, de valahogy mindig visszakanyarodtam a TDA-hoz. Na majd most...
Igen, valami ilyesmit gondoltam torzításmérésre. A "generátor" meg lehet cd lemezre írt színuszok. Ekkor még a cd játszó kimenetén viszonylag nagy torzítások vannak, utánna kell kötni egy negyedrendű szűrőt. Én OP37-tel csináltam, így elérhető a 0,0013...18% közötti THD. Itt már nem mindegy, hogy milyen opamp van benne, a TL sorozat elég gyenge, az NE532 jobb, a legjobb ( ami hozzáférhető volt a fiókból ) az előbbi típus volt. Volt egy kis mászkálás a torzításban, talán a cd játszó sajátossága volt. Amikor a pc-t használtam generátornak is, azt nem tudtam igazán jóra megcsinálni, még földhurkos is volt valamiért. Milyen hangkártyád van, ami tudja a digitalizálásnál a 96kHz-et? ( Már régen foglalkoztam a témával, de akkor csak lejátszani tudtak a kártyák pl.192 kHz-en ) Egyébként Spectralab-ot használtam, ott nem kell becsülni, mindent kiír. De sokféle ilyen progi létezik.
Én nem diszkrét bemeneti komparátorra gondolok, hanem egy opampra, analóg üzembe, vagyis hibaerősítőként működne. Komparátornak legjobb a HC14-es schmitt trigger ic. Mindjárt 6 db van egy tokban és fillérekbe kerül. És sokkal gyorsabb, mint az olcsóbb komparátor ic-k.
Szeirntem nem CD-zek, hanem használom a hangkártyám (amúgy egy Realtek High Definition Audio alaplapi integrált kártya van a laptopomban) 96kHz 16bit DA konverterét. Amúgy még eszembejutott a Multisim használata erre, de bonyolultabb lenne, úgyhogy kipróbálom a Spectrolabot, amit ajánlottál.
És megelégszek, ha azt tudom bizonyítani, hogy a THD+N 0,1% alatt van a használható tartományban. Le tudnád rajzolni a kapcsolást, hogy az opampot hogyan gondolod?
Erről a cuccról nem dobsz fel valami infót?
Hát semmi különös, mint egy akármilyen szabályozókör hibaerősítője. Mondjuk az inverz bemenetre megy a bemeneti jel, meg a visszavezetett jel, van valami szükség szerinti visszacsatolása - inkább integráló jelleggel - a kimenet meg megy a komparátorra. ( schmitt triggerre )
Sokkal jobb torzítást is el lehet érni, amikor ezzel foglalkoztam komolyabban, akkor mielőtt vágásba futott a kimenet ( elfogyott a tápfesz, beverte a fejét a szinusz ) 0,5 dB-lel, még 0,006 % körül volt a THD, a zajjal együtt meg 0,07. Még ekkor sem csökkent nagyon a kapcsolási frekvencia, 80 kHz körül volt, vezérlés nélkül meg kb. 260 kHz. Sajnos, a zaj ekkora kivezérléseknél már komolyabban megnő. De fél teljesítményig iszonyúan jót lehet építeni. Persze, nagyon kell ügyelni a holtidőkre, ez nekem 90...110 ns között volt a komparátor kimenetétől a félhíd kimenetéig. IRF3315 volt benne, akkoriban nem volt jobb tranyóm.
Attól függetlenül, hogy el tudod képzelni, nem ilyen egyszerű a dolog. Gondolj bele, hogy alapból fázist tol az LC szűrő. Ezt még be lehet tolni egy szoftverbe, de magának a AD-nek is van egy késleltetése, valamint a jelfeldolgozásnak is egy változó késleltetése. Ehhez a művelethez egyébként is nagy számítási igény kellene és mindezt nagyon gyorsan, állandó késleltetéssel kell megoldani. Valószínűleg túl nehéz, ezért még a TI sem használja a digitális végfokaiban a negatív visszacsatolást.
Hangfrekvencián a fázistolás lényegében elhanyagolható, de a számítási igény érthető. Lényegében a számítási időnek nagyságrendekkel kisebbnek kell lennie a kapcsolási frekvencia periódusidejénél. Hát akkor tényleg nyomós érv van az analóg D-osztály mellett.
Ezek az SMD-padok mennyi hőt képesek elpöfékelni?
Sziasztok! Van bontásból néhány SUM65N20 és SUM45N25 FET-em. Úgy látom elég jó paraméterekkel rendelkezik, szerintetek jó lenne ez D osztályú végbe? A 200Vosnak 90nC a gate töltése, és 0.5uC a dióda töltése, a 250V-osnak 95nC és 0.9uC, ennek már kicsit sok a diódája de a 200Vos elég jónak tünik. Vélemények?
A SUM65N20 szerintem nagyon jó lehet ezek alapján, kb az IRFB4227-nek felel meg. Így ha van felesleg ilyened, akár még vennék is tőled!
Elég nagy teljesítményt lehet velük elérni (600W 4 Ohmba félhídba reális), ahol az egyetlen probléma csak a hatékony hűtés megvalósítása lehet, az SMD miatt. De D2PAK miatt cserébe kicsit kisebbek a parazita induktivitások. Hűtésről pedig kérdezd Cimopatát, mert ő mesélt nekem egy elég merész megoldásról. A SUM45N25 ahogy nézem meg kb az IRFB4229-nek felel meg, így azzal 8Ohmba 400W körül teljesíthesz, és a diódája egyáltalán nem számít nagynak 250V-os létéhez képest.
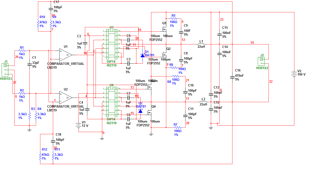
Sajnos csak 5-5db-om van belőlük így eladásra nincs lehetőségem. A hűtést 1mm-es rézlap csík oldaná meg.(persze külön külön és hajtogatnék belőle valami zászlot hogy nagy felület legyen) És arra gondolta, hogy csinálok 4db panel -+80V táppal, és hídban 8 ohmra dolgozhatnának. Ezt az UcD variánst fogom amiből a cikk is készült, kis átalakitgatással, hogy elkerüljem a prototipusomban fellépett rádio effektust, valamint tuláramvédelemmel egészitem ki)
Kitűztem a nagy célt, 4 vég, 2-2 hídban, így érve el a 2x500 wattot. Viszont szinte hozzá tartozik a kapcsoló üzemű táp is. Erre szeretnék segítséget kérni. Nem tudom, hogy milyet alkalmazzak. Esetleg, ha valaki tudna ajánlani egyet, azt nagyon megköszönném! Küllön előny lenne, ha panelterv és minden egyéb lenne hozzá. Biztos épített vár valaki ilyet. Úgy gondoltam, hogy a két hídnak külön tápot építek, így nem kell KW feletti táp, csak akkora, ami elviszi az 500 wattos hidat. Előre is köszönöm a segítséget.
A végekhez ma vasalok nyákot, először csak egy hidat készítek. Egyébként azt készítem el, amit Lorylaci kolléga közzétett. Ez alkalmas a hidalásra?
Minek hozzá több táp ha megoldható egy darab teljes híddal is? Amit csináltam a VF2-nek az +/- 91V, klippelésig hajtva a végfokot pedig +/- 85,5V-ra esik vissza. Nagyon egyszerű és rövidzárvédett, lazán kiszolgál 4 ilyen végfokot.
Dícséretes, kitűzni ilyen szép célokat magunk elé, de azt hiszem nem várhatja el senki, hogy ellássák panel meg építése tervekkel.
Nem véletlenül van fent olyan kevés doksi ilyen erősítőkről, hisz a sok munka épp a leggyorsabb kapcsolás kialakításán és a minél tökéletesebb paneltervben rejlik. Egy komolyabb ilyenben sok munkaóra van, azt meg ugye senkitől nem várhatjuk el hogy ingyen dolgozzon. Amit lehet találni tervet az pedig lehet nem kielégítő nagy teljesítményen. A cikk alapján sokan most könnyen dobálóznak a 100W-okkal, de szerintem ha belekezdenek hamar rövidebbre törik a szarvuk. Ez nem leszólás, csak annyit akarok mondani, hogy tényleg kisebb teljesítménnyel kellene kezdeni.
Az is egy megoldás ha megkeresed Pafit mail-ban, ő emlékeim szerint csinált már 800W körülit, de talán még nagyobbat is. Azt persze meg kell fizetni, de mindent összevetve lehet hogy jobban jársz.
Igazából nem a cikk alapját mondtam ezt az 500 wattot. Tudom, hogy mit jelent ez, főleg 99 - 100 dB érzékenységű mélyek esetén! Építettem már 200-300 watt kürüli erősítőket, ( " toroidnehéz") darabokat
így felesleges lenne számomra például egy 150,200 wattosat építeni. (jó, nem felesleges, de nem tudnék vele mit kezdeni.) Eddig is kellet ez az erősítő, csak eddig sima fetes dologban gondolkoztam.Egyébként nem elvártam, hogy valaki adjon már egy paneltervet, hanem csupán rákérdeztem, hátha... Elvégre mire való a fórum? Egyébként ha netán összeraknám a paneltervet, és működne, szívesen segítenék vele másoknak, hiába dolgoztam vele akár hónapokig.
A Kapcsolóüzemű táp 230V-ra topicban cimopata felrakta saját kapcsolását kb 800W-os kapcstápra, amiből készített már nekem is rendelésre.
Először építs meg egy modult, amire az elsőpróbánál kisebb tápfeszt raksz, védőellenállással, aztán tanulmányozd. Ha ügyes és okos vagy, akkor levonod a következtetéseket, mert a cikkben is felhívtam a figyelmet arra, hogy ez más tészta. Míg egy B-osztályú végfokban lényegében csupán arányos méretnöveléssel (több, nagyobb áramot bíró tranzisztorok, nagyobb borda) megsokszorozhatjuk a teljesítményt, itt mondjuk a végFETek megkettőződése nem járna feltételen teljesítmény-kétszerezéssel, rosszabb esetben nem is működne (mondjuk a keletkező túl nagy gate töltést nem bírja meghajtani, így összenyitnak a fetek; az antiparralel diódák összeadódva marha nagy tranziensek pordukálnak, amik kilövik a feteket...) A cikkben lévőt én az alábbiak szerint építettem: elsőnek 2x24V labortáp áramkorláttal, aztán 2x55V táp védőellenállással, és csak aztán raktam rá a kb 2x65V-os kapcsolóüzemű tápot (ami az összes segédtápot is csinálja). Lényegében minden esetben megmértem az üresjárati áramfelvételekt, az akkor még gyenge szkópommal (10Mips-es digitális szkóp) megnéztem a félhíd kimenetén a PWM jelet, valamint megnéztem a produkált jelet a műterhelésen. Ha azt látod, hogy a tápnövelési lépésben sehol sem történik valami ugrás, (mondjuk egyik tápnövelésnél hirtelen megugrik a nyugalmi áram, mert az olyan nagy feszültség-változást már csak lassaban csinálják a fetek, és mondjuk összenyitnak...), hirtelen paraméter romlás (ronda lesz a PWM jel), akkor rendben vagy.
Ha csinálok két ilyen UcD alapu panelt, mint a cikkedben van, aztán hidalom őket akkor nem fog esetleg a kettő kapcsolási frekvenciájának a különbsége megjelenni a hangszórómon? (mondjuk alapbol az egyik 260 a másik 270kHzen kapcsol akkor 10kHzes zörej nem fog megjelenni valahol?) 4 teljesen külön álló panelen tervezem a hidalást egyéb okok miatt, nem csak hidat akarom duplázni.
Szerintem megjelenhet a két frekvencia külömbsége, de csak jó nagy csillapítással.
Szucsip jól mondja, lehet ilyen, de persze nagyon csillapítva. Ezt több D-osztályra terveztt IC-nél megmlítik. Lényegében egy lebegés jön létre (lásd interferenciakép)
Kiküszöbölése: - Egy frekvenciára hangolod: pl teszel egy trimmerkondit az említett kondi mellé és összehangolod. - Eléggé távol hangolod: úgy csinálod, hogy a frekenciák különbsége nagyobb legyen, min 20kHz, így azt már nem hallod. Mivel általában ilyen nagy teljesítménnyel mélyeket fogsz hajtani, a hagnszóró tekercsének induktivitása még bőven ráad a csillapításra. Ha tudod, hogy mélyet hajtasz vele, akkor a kimeneti szűrőt is érdemes eleve alsóbb frekvenciára tervezni, így még nagyobb csillapítás lesz. A másik, hogy átalakítod a visszacsatolást, korábban belinkeltem egy alapötletet full-bridge, ahol két külön comparátor szerepelt. Lényegében így két, egyszerre rezgő félhidad lesz, ami már biztos nem interferrál.
Azt szeretném kérdezni, hogy ha csak 200Hz -ig szeretnék erősíteni lorylaci által publikált erősítőkapcsolással, akkor érdemes-e levinni a PWM frekvenciát? Illetve így akkor csökkennének-e a veszteségek? Lehetne IRF540 és IRF9540 -es FETeket használni?
lorylaci azt írta a cikkben, hogy az AT és ATX tápegységek flyback rendszerűek. Ez egészen biztos?
200Hz-ig bőven elég 50kHz-es frekit használni, oda meg bármilyen fet jó majdnem.
AT, ATX-ek félhidas tápok, illetve Compaq-nak, HP-nak vannak nyitóüzemű tápai is. (Meg pár más gyártónak is)
" 200Hz-ig bőven elég 50kHz-es frekit használni, oda meg bármilyen fet jó majdnem "
Igen, csak sokkal nagyobb szűrő kell a kimenetre.
Azt a sokkal nagyobb szűrőt meg lehetne csinálni lemezelt transzformátorból..? (akár annak árán is, hogy 200Hz-es igényből, és torzításból lejebb adni az igényeket)
Nem igazán, a felharmónikus áramok miatt nagyon nagy a vasmag nagyfrekvenciás gerjesztése, óriásiak lesznek a veszteségek, nagyon meleg lesz a vas. De mondjuk a szűrőt lehetne talán még 5 kHz-re méretezni, talán elég lenne fojtónak egy E55... persze, ez azért erősen függ a teljesítménytől. Ott is a probléma, hogy nem mehet a kapcsolási frekvencia 15 kHz alá, mert hiába szubláda, meg csillapítás, szinte biztos vagyok benne, hogy hallható fütyülést fog eredményezni. Ennél sokkal egyszerűbb rendes tranyókból megcsinálni. De először építsd meg akármilyen tranyókból, csak ne hajtsd ki nagyon. Kisebb tápfesz, stb... Ha már megy és érted a működését, akkor nem olyan nagy költség venni bele rendes tranyókat.
A kapcsolási frekvenciát nem éri meg 100kHz alá vinni, ugyanis még a gyengébb fetek is tudnak ott kapcsolni, kis veszteséggel.
A szűrő túl mélyre tervezésével nagy induktivitás kell, nagy maggal (ami még mindig légrésses), hosszú menetekkel (növeli az ellenállást). Nagyobb vas, meg a többb réz meg többe kerül, mint egy megfelelő kicsi vas. Szóval amit a feteken spórolsz, az elmegy máshova. Lemezelt trafót mindenképpen el lehet felejteni. Akit érdekel privátban megírom, hogyan lehet még ingyen magot szerezni. Itt P-csatornás fetre nincs szükség, így IRF9540 nem kell. IRF540N helyett pedig próbáld ki az IRF540Z-t, nem sokkal drágább (150ft - sörárban van), és sokkal jobb paraméterekkel rendelkezik. Ezek alapján elmondható, hogy még szubnál sem érdemes nagyon levinni a kapcsolási frekvenciát, nem lesz kisebb veszteség igazán. Amiket én szétszedtem régi AT tápok, flyback-ek voltak, lopkodtam is belőlük pár magot. Régi, hibbás tápokat lehet fillérekért szerezni, a TOPswitch IC-ről felismrehető a flyback. Ezekben 65 vagy 132 kHz szokott lenni a freki.
Igaz, hirtelen 800W-os szubra gondoltam kapásból
(ott azért lehet spórolni vele, főleg a lomexes E42-kel) lorylaci: Flyback? Volt fojtó a trafó után? Ha volt akkor nyitóüzemű, csak szek. oldalon mágnesezi le a vasat. (Flybacket nem szoktak használni nagy kimeneti áramokhoz, mert rettentően sok kondi kéne.) |
Bejelentkezés
Hirdetés |






Egyébként ha netán összeraknám a paneltervet, és működne, szívesen segítenék vele másoknak, hiába dolgoztam vele akár hónapokig. 




