Fórum témák
» Több friss téma |
Fórum » Kapcsolóüzemű (PWM) végfok építése
Én megelégszenék magával a szinteltolással. Ha megvan akkor folytathatju a tápos topicban.
A szinteltolás egy darab BJT, amit földelt emmitteresként használsz. Ezt rendesen meg kell hajtani. Ugye a bázisa rajta van a (teli)földön, vagy oda van hidegítve kondival. Ugye, a visszahatás sokkal kisebb, hiszen a bázis földelve van. A komplett áramkörre írtam, hogy együtt kell tervezni mindent, hiszen, egymásra épülő dolgok ezek. Egyébként, nem lesz egyszerű, legalábbis kell hozzá néhány, igaz csak filléres alkatrész. Az IR ic egyszerűbb...meg sokkal drágább...
Kérek szépen a tapasztalatotokra támaszkodva ajánljatok mindkét FET helyett olyat ami erősebb.
Köszönöm szépen!
200V-os P-FET nincs az IRF kínálatában, így marad az IRF9640 a P-csatornásnak. Mondhatnék szupi N-csatornás FETeket, de ha a P-csatornás kaki, akkor mindegy, rakj bele olcsó IRF640N-et.
Ez jobban fog melegedni, mint az eredeti FET, de ha nem hajtod keményen akkor bírni fogja, mert így legalább a bus-pumping nem szedi szét.
"A designer knows he has achieved perfection not when there is nothing left to add, but when there is nothing left to take away."
Próbálgatom a földelt bázisú kapcsolást, de sehogyan nem akar működni. Nyílván ez csak az én hozzánemértésem. Sajnos villmoságtanra nem lógogattam be a kandóra, csak teljesítményelektronikára.
Valami ilyesmit próbálgatsz? Ennek működni kell, nem túl bonyolult.
Nem, de akkor ez nem síma földelt bázis, hanem kaszkádkapcsolás, mindjárt megnézzük hogy szuperál a szimulációban a 3kV/us mellett
Köszönöm szépen, ilyet rendelek bele. Mielőtt ráakadtam erre a kapcsolásra, néztem egy szintén JBL szub végfokot, 400W RMS-t írtak rá, és 2db 9640 van benne meg egy 640.
A kondenzátorhoz ne tegyek semmit, csak cseréljem ki 10e mikroF-ra, vagy 6800 is elég neki? Nagy-nagy köszönet Nektek, és majd beszámolok milyen lett a hangzás!
A kondikat cseréld ki nagyobbra, mert 4 ohmra és szubra kellenek. Nyílván ez attól is függ, hgoy mi fér oda be, és mire van pénzed.
Bus pumpingot is le kell küzdéni, meg a hangminőségre is jól jön.
Néztegettem én is ezt a kapcsolást, bal oldalon lent van egy a TL072 feléből felépített oszcillátor, a kimenete a másik opampra becsatolva. Ez határozza meg a frekit? Vagy csak rezgés indítására kell? Vagy tulajdonképpen mi a funkciója?
A hozzászólás módosítva: Nov 16, 2012
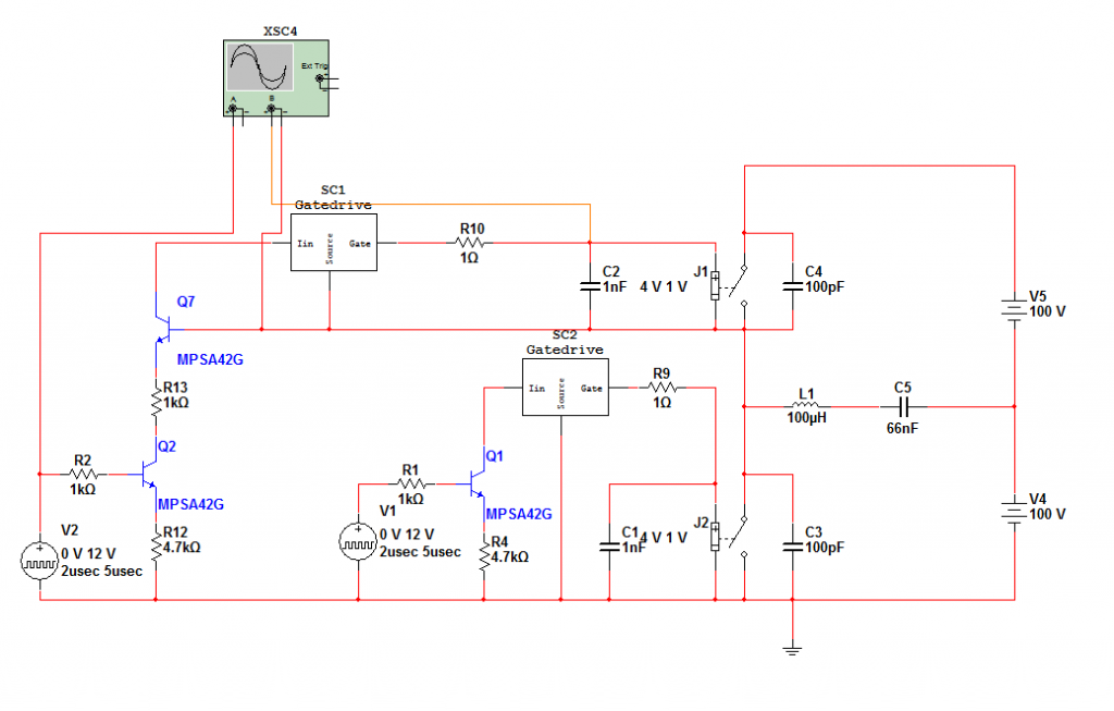
Önmagában megy, de ahogy a mellékelt ábra mutatja, szinteltolásnál már nem. Persze lehet csak szarul méreteztem az ellenállásokat.
Sajnos én is korlátos vagyok bizonyos dolgokban, így ha valaki egy kicsit segítene a méretezéseben, azt megköszönném. Javítás, khagytam fontos dolgot: az antiparralel diódákat, most már megy. Az én hűha anyámat A hozzászólás módosítva: Nov 16, 2012
Így bekötve a Q2 kollektorán és szép nagy feszek vannak nem?
Ezt aztán abszolút nem értem. A földelt bázisú fokozat bázisát ráteszed a félhíd kimenetére? Mi lesz ebből?
A szinteltoláshoz egy tranyó kell. Itt egy rajz. Ez alapján már nem nehéz az egész UcD-t áttervezni.
Miután szinteltolásról van szó, valahol muszáj megjelennie egy tápfesz körüli feszültségnek... de nem is jó így, ennél sokkal egyszerűbb, lásd az előbbieket.
A hozzászólás módosítva: Nov 16, 2012
Igen itt a Q7 kollektorán kellene hogy megjelenjen. Ha mondjuk a V2 feszültség 5V lenne. Az r12 kicsit kisebb, és a Q7 bázisa lenne 12Vra kötve akkor ennek is jól kéne működni. R13 nélkül.
Na igen amúgy a HC14es egyszerűbb, én is próbálkoztam valami ilyesmivel, csak még a szinteltoló és a hc közé raktam mégegy tranyót, aztán meg azon gondolkoztam hogy kéne megcsinálni hogy ha a hc bemenete alacsony szinten van a fet ne vezessen....Köszönöm ezt a rajzot!
Katt, Lacika001 ötelte alapján összerakott cucc az megy, azonban ez a akapcsolás alapján összerakott cucc nem. Csinál egy plusz berezgést, amikor az alsó FET kikapcsol.
Nem, nekem Q2-n jelenik meg a feszültésg, az disszipál.
Q7 BE fesze max 0,7V lehet (R13 korlátozza), BC fesze pedig kb 12V, és így CE fesze sem több mint 13V ezért van itt 2N3904 (ócsó). Q2 árama be van korlátozva 1,5mA-re. ez elég bőven, és az átlagos disszipációja így 0,2-0,3W, ami nem sok (TO92-es elbírja, ha kicsit lejebb veszem, akkor SOT-23 is el fogja bírni).
Hm... én nem ezt rajzoltam. Amikor a tranyó lezár, akkor lesz a bázis-emmitter között -3 V. Emiatt van megemelve a bázis 3 V-ra. Ahogy te rajzoltad, úgy nulla volt lesz. A másik, hogy 120 mA körüli árama lesz a Q2-nek... minek? Mindenképpen lesz egy kis plusz vezérlés az alsó tranyó bekapcsolásakor, hiszen ott van a jó nagy du/dt... a kérdés csak az, hogy a valóságban ez mennyire zavar be... Ha jól van megcsinálva, akkor még szimulátorban is alig látszik, hogy van ott tüske.
" ... hogy kéne megcsinálni hogy ha a hc bemenete alacsony szinten van a fet ne vezessen..." Hát ahogy lerajzoltam... ha a C14 bemenetén nulla van, akkor a kimenetén egyes, a földelt bázisú tranyó lezár, lezár a felső baker clamp-es tranyó is és kikapcsol a felső FET. Tehát, nagyon egyszerűen megoldható a DT, meg az indítás/tíltás a HC bemenetén.
3V-ot raktam a tranyó bázisára. V2 direkt meg van invertálva, de amikro az alsó FET kikapcsol akkor a dU/dt miatt van egy korai bekapcsolás.
Lacika001 által adott kaszkád kapcsolás mentes ettől, és a szimuláció alapján az alsó és felső odlal meghajtási késése azonos (+/-10 ns-ra).
Lehetséges, de nem tudom, milyen a teljes rajzod. Meg nem tudok eligazodni a rajzodon. Nézd meg, hogy a szinteltoló tranyó kollektorában látható e a du/dt miatti áramváltozás.
A Lacika félében mennyi a késleltetési idő a bemenet és a kimenet között?
A subcircuit az maga az UcD-ből kiszedett meghajtás. Megnéztem ott a du/dt miatti áramtüske.
Lacika félében <60ns, ami szerintem zsír.>
Hm... elnézést, zöldséget írtam, hiszen a du/dt miatt biztosan lesz a kollektoráramban tüske. Azt nézd meg, hogy az emmitteroldalon, vagyis a 750 ohmos ellenálláson mennyi az az áramtüske!
Szimulációban ott szinte semmi nem látható. Végül is, az a lényeg, hogy a vezérlés felé ne menjen el a du/dt hatása. Ezért kell a földelt bázisú fokozat. A kollektorban van egy 9 ns széles impulzus ( a talpa annyi ) persze, ez sok mindentől függ, önmagában semmit nem jelentő adat.
Kísértezek a kapcsolásoddal, hard-switchingen érdekesen joban produkál, mert maga a du/dt segít bekapcsolni.
Azonban én ezt a meghajtás a félhídas (vagy egészhidas) tápban szeretném alkalmzni, ott pedig kell a holtidő, és még a holtidő előtt bekapcsol. Kísérletezgetek, talán összejön egyjó beállítás.
A Kapcsolóüzemű táp topicba tettem fel szimulációt. Holtidős, stb. És ez a valóságban is nagyon jól megy, tavaly ezzel csináltam a D-class kisérleteket. Érdekes módon, inkább az alsó FET gate-jén látható egy pici tüske a du/dt miatt. Egyébként, jelentéktelen. De mindjárt megnézek még valamit.
Nem lehet, hogy az látod bekapcsolásnak, amikor egy dióda megnyit és átveszi az áramot az alatta levő, eddig vezető tranyótól? Tettél a FET-eket helyettesítő kapcsolók mellé párhuzamosan diódákat? Hiába nincs DT a szimulációdban, mégis lesz valamennyi holtidő, amikor az áram nem tud hova folyni, emiatt szép nagy túlfeszek lesznek, jó nagy du/dt-vel.
Sziasztok!
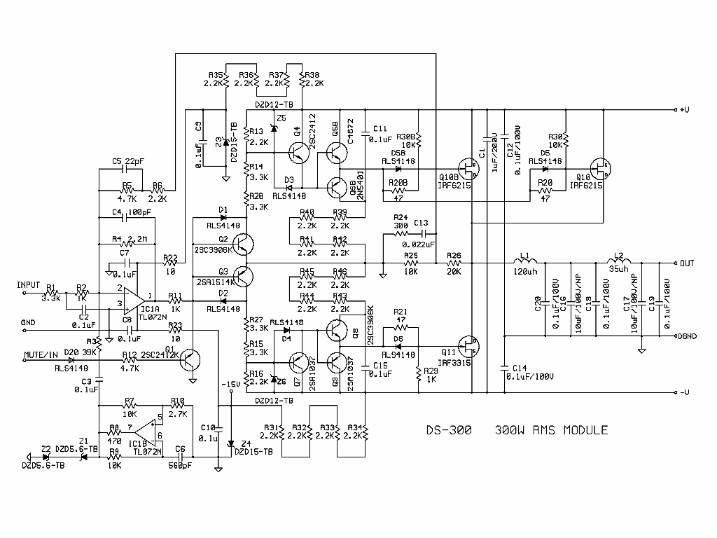
Nem tudom emlékeztek-e a végfokra. Nem akar összejönni. Közben kiderült, hogy a trafó szekunderén 56V jön ki amiből +- 79V lesz. Persze megvettem a 80V-os 10e mikrós kondikat....Háromszor kérdeztem meg tőle mennyi a tápfesz. A szerelő összerakta, első próbánál (sztem túlvezérelte) két Fet és pár tranzisztor kuka. Nem voltam ideges. ( duplán rendeltem a FET-eket szerencsére) Találtam ugyanilyen végfokrajzot, ami 640 és 2 db 9640et tartalmaz. Megnéztem a trafó típusát és szintén 55V a szekunder, és 80V-os kondik vannak benne. Csak abban különbözik, hogy a GATE-ekre menő ellenállások értékei másak. R20, R20B 47 helyett 10Ohm, R21 meg 47 helyett 470 Ohm. A többi alkatrész ugyanaz.Ezek nagyban befolyásolják a működést? Köszönöm a segítséget! Rendeltem egy komplett szub modult ami működik, remélem a héten megérkezik.
Szia!
Ezek alapján azt tudom mondani, hogy a szerelő nagyon nem ért az ilyen dolgokhoz. A gate előtti ellenállások állítják be a FETek be és kikapcsolási idejeit (és így a holtidőt). Amennyiben a holtidő megválasztása rossz, akkor a FETek egymásra nyithatnak és így rövidzárt okoznak. Mi a tesztelés során mindig azt szoktuk javasolni, hogy izzó vagy soros elleállás, vagy labortáp alkalmazásával lekorlátozzuk a max áramot, és elsőnek úgy tesztelünk. Ha az előbbi probléma van, akkor nem történik semmi baj, mert az izzó eizzik, az ellenállás vagy a labortáp lekorlátozza az áramot. A +/-79V az tényleg nagoyn húzós, az eredeti 150V-os FETek ígyis max felett mentek.
Már én is tudom, hogy hibáztam. Nem látja be, hogy teljesen más elven megy a kapcsolás, mint az általa eddig javítottak.
A 79V nekem azért furcsa, mert legalább 4 szubládát találtam ami ugyanezzel a kapcsolással és 80V-os kondikkal működik. TT0930505260-E ez a toroid típusa. Igaz, hogy csak az egyik külföldi fórumon találtam fesz értékeket, lehet félreértettem. Pl JBL ES250P. Ma is kapható, ilyen FET-ek és ugyanilyen végfokkapcsolás. Nem tudom belinkelni mert több mint 2 MB. Ha kicseréli az ellenállásokat akkor jó lesz a holtidő. Ez is olyan végfok A lapon az utolsó bejegyzés Infinity PS212.
Sajnos nem ilyen egyszerű, hogy kicseréli az ellenállásokat, és jó lesz a holtidő.
Ugyanis rengeteg dologtól függ. Mérni kell, az lesz az igazi. Azért érdekelne az a szerelő, aki javítja a végfokot, ha rápillantana a kimenetre szkóppal, meglátná a vivőfrekit, megkeresné-e benne, hogy mitől oszcillál a végfok?
Köszönöm, hogy Ti segítettetek, pedig így látatlanban igazán nehéz.
Ma megjött a szub végfok, beszereltem, tökéletes. Ezzel kellett volna kezdenem. Tegnap este 15percet vitatkoztam a szerelőmmel, miért kell más értékű ellenállás a gate elé. Mindegy, feladom. Buktam kb 6e Ft-t, meg megtanultam, hogy a nagy nevű gyárak miért is kérnek el annyi pénzt. Határértéken a kondi, FET, és még rá merik írni a THX-et,stb. Bocsánat ha nagyon off voltam. |
Bejelentkezés
Hirdetés |













