Fórum témák

» Több friss téma
Fórum » Kapcsolóüzemű táp 230V-ról
 
Témaindító: cimopata, idő: Szept 13, 2006
Témakörök:
Lapozás: OK   675 / 787
(#) Ge Lee válasza c27 hozzászólására (») Jan 17, 2017 1 /
 
Nehéz megmondani, attól függ hogy mennyi huzal fér bele. Nekem is van ilyen magom csak más gyártótól, meg trafót is tekertem vele, de csak 200W-ra. Egyébként olyan néhány száz W körül lehet átvinni rajta sacc/kb.
Boost konverterrel a 3-4kW-ra én is kíváncsi leszek, elég érdekes lesz. Egy ilyet hídban lenne értelme megcsinálni.
(#) dokidoki válasza sector99 hozzászólására (») Jan 17, 2017 /
 
Csak a tisztánlátás kedvéért, amit idéztél Szenditől már az pontatlan: - honlapon - honlapomon nem ugyanaz. Olvasási huba...
(#) sector99 válasza dokidoki hozzászólására (») Jan 17, 2017 /
 
Igen valóban erre akartam kilyukadni, csak rosszul idéztem ! Ő jól írta, csak az én fáradt agyam "olvasta" honlapomnak... Így korrekt a történet... Kösz a kiigazítást !
(#) c27 válasza Ge Lee hozzászólására (») Jan 17, 2017 /
 
Én azt hittem maga a ferritgyűrű mérete és anyaga határozza meg elsősorban a teljesítményt, igaz az N30 anyag nekem nem mond sokat és az 5750 Al érték sem.
Egyébként több egyforma ferrit gyűrűt össze lehet ragasztani, hogy nagyobb teljesítményt lehessen kivenni belőle?
(#) ferci válasza c27 hozzászólására (») Jan 17, 2017 /
 
Úgy gondolkozz, hogy dupla gyűrűre már csak fele menetszám kell, ebből adódik, hogy dupla keresztmetszetű dróttal meg tudod tekerni - dupla áram, dupla teljesítmény..
(#) Ge Lee válasza c27 hozzászólására (») Jan 17, 2017 /
 
Ez is trafó, ennél is a huzalkeresztmetszet határozza meg hogy mennyi áramot tudsz átengedni rajta. A mag anyaga inkább a veszteségét meg az alkalmazható frekvenciát határozza meg, attól kevésbé függ az átvihető teljesítmény, pláne alacsonyabb frekin meg gerjesztéssel. A több gyűrűt összeragaszthatod de nem sok értelme van, mert ugyanolyan szűk marad a közepe, inkább kell venni nagyobb méretűt.
Nekem van 60x30x20-as, azzal hegesztettem a minap.
(#) c27 válasza Ge Lee hozzászólására (») Jan 17, 2017 /
 
Jó, de ha bele tudok nyomorítani elegendően vastag huzalt, attól még nem fog telítődésbe menni a mag?
Mintha olvastam volna olyat is, hogy a kevésbé jobb anyagú magot hamarabb telítődésbe lehet vinni illetve van amelyik nem szereti a túé magas frekit.
Olyan nagy magot amúgy hol lehet beszerezni és milyen vastag tekercs van rajta? Gondolom litze.
A hozzászólás módosítva: Jan 17, 2017
(#) c27 válasza ferci hozzászólására (») Jan 17, 2017 /
 
Én is valami hasonlóra gondoltam, bár a gyűrűkön van élletörés az befolyásol valamit, ha kettőt összeragasztok? Sőt akár 3-at?
(#) ferci válasza c27 hozzászólására (») Jan 18, 2017 /
 
Ha nagyon hiányos az egyik, akkor arányosan kevesebb keresztmetszetűnek számold és ne szélsőnek tedd be.
Hármat is nyugodtan összerakhatsz, nem muszáj ragasztani. Összefogatod pl. hőálló szalaggal, úgyse géppel tekered.
Ha kiszámolod a jó menetszámot és az indukcióval maradsz a megengedett szint alatt, ugyanúgy nem megy telítésbe, mintha egyet tekernél meg.
Litze helyett több vékonyabb szálat is használhatsz, ha be tudod tekerni előtte hőálló szalaggal, hogy ne csússzanak széjjel. Sodorva nagyon kemény lenne.
(#) Ge Lee válasza c27 hozzászólására (») Jan 18, 2017 /
 
Miért menne telítésbe? Első körben azt kell megnézni hogy mennyire lehet gerjeszteni a magot adott melegedés mellett, frekit meg gondolom nem fogsz nagyot használni ekkora teljesítményre.
A magot Vácról rendeltem a Tali bt-től sok évvel ezelőtt. Ez magyar gyártmány, az anyaga M2TNC névre hallgat, ami nem éppen korszerű már de trafóként olyan 180kHz-ig használható, onnantól kezd emelkedni az árama.
Huzalnak 0,4-esből szoktam többet összefogni, mert ezt még el lehet hajtogatni kisebb rádiuszra is, a 0,6-ost már nem nagyon. De kötegben még azzal is meg fog gyűlni a bajod ha egy ekkora magra akarod ráerőltetni, mert rugózni fog, igazából 3 kéz kellene a megtekeréséhez, vagy valami célszerszám. Amellett hogy a kezdetét le kell valahogy fixálni, minden egyes menetet le kell szorítani, közben a köteget feszíteni, meg még fűzni is, miközben az folyamatosan vissza szeretne bomlani.
(#) c27 válasza Ge Lee hozzászólására (») Jan 18, 2017 /
 
Adatlapja szerint 25°C-on 380mT 100°C -on 240mT (10kHz-en) mielőtt szaturálna.
Ha viszonylag kicsi induktivitás kellene, főleg ha nagy a ferrit Al értéke kevés menetszám adódik, és ha kevés a menetszám túl lesz gerjesztve, ezért akár szaturálhat vagy rosszul gondolom?
(#) c27 válasza ferci hozzászólására (») Jan 18, 2017 /
 
Nem hiányos a mag, csak gyárilag van rajta élletörés, de ezek szerint az nem számít, hogy ha 2-at összeragasztok és középen ott marad a rádiusz miatt egy kis anyaghiány.
A tekercseléssel nem lesz gond, lehet varnisch csőbe fogom őket húzni és úgy tekercselem meg, ha lesz annyi helyem.
(#) c27 hozzászólása Jan 18, 2017 /
 
Időközbe utánanéztem a dolgoknak, a vasmag Al értéke alapján ha adott a kellő induktivitás értéke akkor kiszámítható a menetszám. Ha megvan a menetszám kiszámítható a gerjesztés, és a gerjesztés alapján meghatározható hogy az adott toroid gyűrű gerjeszthető e addig vagy sem illetve mekkora veszteséget produkál.
Most épp az 5750 Al értékű mag miatt kijött ilyen 15-16 menetszám 1mH-re, csak 15-16 menettel túl van gerjesztve a mag, ha növelem a menetszámot még nagyobb lesz az induktivitás amit most épp nem akarok ezért egy kisebb Al értékű mag kellene. Legalább is papíron ez jött ki.
(#) Elektroman válasza Elektroman hozzászólására (») Jan 18, 2017 /
 
Sziasztok

Megcsináltam trafót + vezérlést nagyjából működött is és úgy gondoltam továbblépek. Olyan tápot szeretnék csinálni ami lead 24 és 48V-ot is, 300+300W-on. Ehhez vettem is ETD49-es magot . (sajnos csak N87-et kaptam). Megtekertem azt is, biztos ami biztos ne legyen túlgerjesztve tettem rá 15 menet primert illetve így jobbak a szekunder feszültségek is, k tényezőt 6.5-re sikerült beállítani. Vezérlésnek IRS27952-t, fetnek STP20NM50-et használok. Be is indult, de olyan bajom van vele hogy a hídkimenet nem 50%-os kitöltésű. Egyenlőre visszacsatolás nélkül próbáltam, üresjáratban 56% körül volt a kitöltés, megterhelve a kimenetet elment 65-68%-ig. Látott már valaki ilyen hibát? Ma este már nincs kedvem szétszedi IC/fetet cserélni. Esetleg valami pillanatnyi zárlat/túlterlehés okozhat ilyet?

Mellékletben benne van a számolótábla, 24V,25A-re ami teljesítményben kb annyi amennyit én összesen szeretnék. Valamint kiegészítettem némi vezetékszámolgatással is.
(#) olahtamas hozzászólása Jan 19, 2017 /
 
Üdv!
Segítségeteket szeretném kérni! Adott egy 12V/2,1A kis kapcsoló üzemű tápegység. Úgy került hozzám, hogy a biztositék ki volt szálva, 2 dióda zárlatos a primer részben, valamint vagy egy 68 vagy egy 680ohmons smd ellenállás szállt el. Nos ezeket pótolva beindult a táp, de szakaszosan kb másodpercenként leáll, majd újraindul. A névleges feszültség megjelenik a kimeneten. Elvileg a tranzisztorok nem zárlatosak. Soros izzóval mertem csak indítani. Hol keressem a hiba forrását? Mellékeltem képekben tápot ( Tudom nem célszerű/csunya/életveszélyes ahogyan 2 dióda áll, de javitva lesz, ideiglenesen raktam be)
(#) 13_Balu50 válasza olahtamas hozzászólására (») Jan 20, 2017 /
 
Mivel terhelted be a kimenetét, mert ha kb 1 A-el akkor a soros izzó is lehet akár az oka a villogásnak.De ha terhelés nélkül is azt csinálja akkor ne lehet az az oka.
(#) olahtamas válasza 13_Balu50 hozzászólására (») Jan 20, 2017 /
 
Terheléssel illetve anélkül is csinálja. Az izzó nem izzik, ~220V van a bemeneten.
(#) latyakosa válasza olahtamas hozzászólására (») Jan 20, 2017 /
 
Primer oldali buffer lett már vizsgálva ? Képekről nem látom az elégett smd helyére került alkatrésznek mi a szerepe, vissza kellene rajzolni. Lehet nem jó az értéke.
A hozzászólás módosítva: Jan 20, 2017
(#) olahtamas válasza latyakosa hozzászólására (») Jan 20, 2017 /
 
Több mint valószínű, hogy nem jó az értéke, mert szénné égett. Amint lesz lehetőségem rá, visszarajzolom.
(#) 13_Balu50 válasza olahtamas hozzászólására (») Jan 20, 2017 /
 
Szia!
Ma javítottam 2 db 12V 5A-es ipari kapcsoló üzemü tápegységet, mindkettőnek azonos volt a hibája, és azt produkálta mint a tiéd, villogott. A tl431-es 3 lábu IC cseréje után jó lett. Nem tudom a tiédbe van -e olyan valami smd formátumban, ha nincs a hibának a szekunder oldalon kellene leni azon a részem ami a kimenő feszültséget szabályozza, állitja be fix értékre .
(#) glaci hozzászólása Jan 20, 2017 /
 
Sziasztok!
Folytatom a Ge Lee, tl494-re épülő tápját meghajtók sd337 sd338. A trafó PC táp EI 28 mágnesező induktivitás 363uH szórt induktivitás 0.54uH. A trafó szekunderére épített gate meghajtóra kötött kondenzátoron a képen látható jel látható. Mondjatok véleményt!
Köszi.
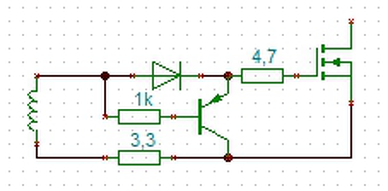
(#) Ge Lee válasza glaci hozzászólására (») Jan 21, 2017 /
 
Mivel nem írtál az ernyőfotóra értékeket így nem tudni hogy a zéner vágja a túllövést vagy alapból ilyen. Egyébként R1-re semmi szükség nincs, ahogy Z2-re sincs. Ha nincs túl nagyra véve a gate fesz, akkor meg Z1-re sincs. A trafó szórása miatt a bekapcsolás túllövéssel indul, de ha ez nem nagyobb 16-17V-nál akkor nem kell zéner.
Azon a képen amit a múltkor csatoltam a gate fesz 12V, a túllövés meg 16V-os tüske, tehát plusz 4V. Van ugyan ott egy 18V-os zéner, de nem lő bele. A gate ellenállást meg célszerű kettévenni, és akkor lesz egy kisebb áramú bekapcsolása, meg egy nagyobb áramú kisütése a gate-nek. Lerajzoltam. 8 ohmon keresztül tölti fel, és 4,7 ohmon keresztül süti ki.

gate.jpg
    
(#) oatti hozzászólása Feb 2, 2017 /
 
Szia cimopata!
Kérdésem lenne. Készítenél-e nekem ebből a kapcsolóüzemű tápegységből? Mivel nincs szkópom, biztosági trafom. Erősítőhöz kellene, kétszer 30V és 2X50W teljesítményű az erősítő. Vagy úgy meg
lehet ne oldani hogy a trafó elkészítésében tudnál segíteni? A trafó tekercselésében bizonytalan vagyok. Várom válaszod.
Üdv:oatti
A hozzászólás módosítva: Feb 2, 2017
(#) granpa válasza oatti hozzászólására (») Feb 2, 2017 /
 
Sajnos erre nincs időm; vagy nem engem kérdeztél? Használd a válasz gombot, hogy tudjuk kihez szólsz!
(#) oatti válasza granpa hozzászólására (») Feb 2, 2017 /
 
cimopatához szóltam. Mivel "szia cimopata!"
(#) granpa válasza oatti hozzászólására (») Feb 2, 2017 /
 
Bocs, nem figyeltem a címre; ezért biztos, ha a zöld szalagban már ott van.
(#) djloui válasza Ge Lee hozzászólására (») Feb 2, 2017 /
 
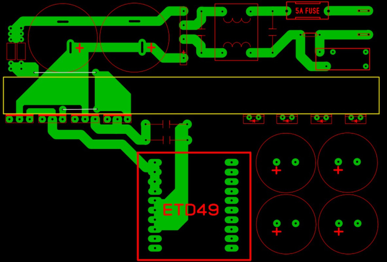
Szia eddig vagyok meg a táppal, ez az alkatrész kialakítás megfelel? A meghajtó trafó a fetek elé kerül a többi alkatrész a maradék helyre.
(#) cimopata válasza oatti hozzászólására (») Feb 3, 2017 /
 
Szia, bocs, de nem foglalkozom már ilyesmikkel.

üdv.
(#) Ge Lee válasza djloui hozzászólására (») Feb 3, 2017 /
 
Ha nem kétoldalas lesz a nyák akkor nem tudom hogy hogyan fogod odapakolni a meghajtást a fetek elé. A hűtést én kettévágnám, nem tenném a feteket egy bordára s szekunder diódákkal.
(#) djloui válasza Ge Lee hozzászólására (») Feb 3, 2017 /
 
Kicsit átvariáltam, szerinted így megfelel? Vagy ennél is közelebb kell hogy legyen a meghajtó trafó a fetekhez?
Következő: »»   675 / 787
Bejelentkezés

Belépés

Hirdetés
XDT.hu
Az oldalon sütiket használunk a helyes működéshez. Bővebb információt az adatvédelmi szabályzatban olvashatsz. Megértettem