Fórum témák
» Több friss téma |
Igen, azt jelenti. A nagy impulzusáramok miatt jelentős veszteség keletkezik rajta, és emiatt melegszik. A legtöbb helyen beszerezhető.
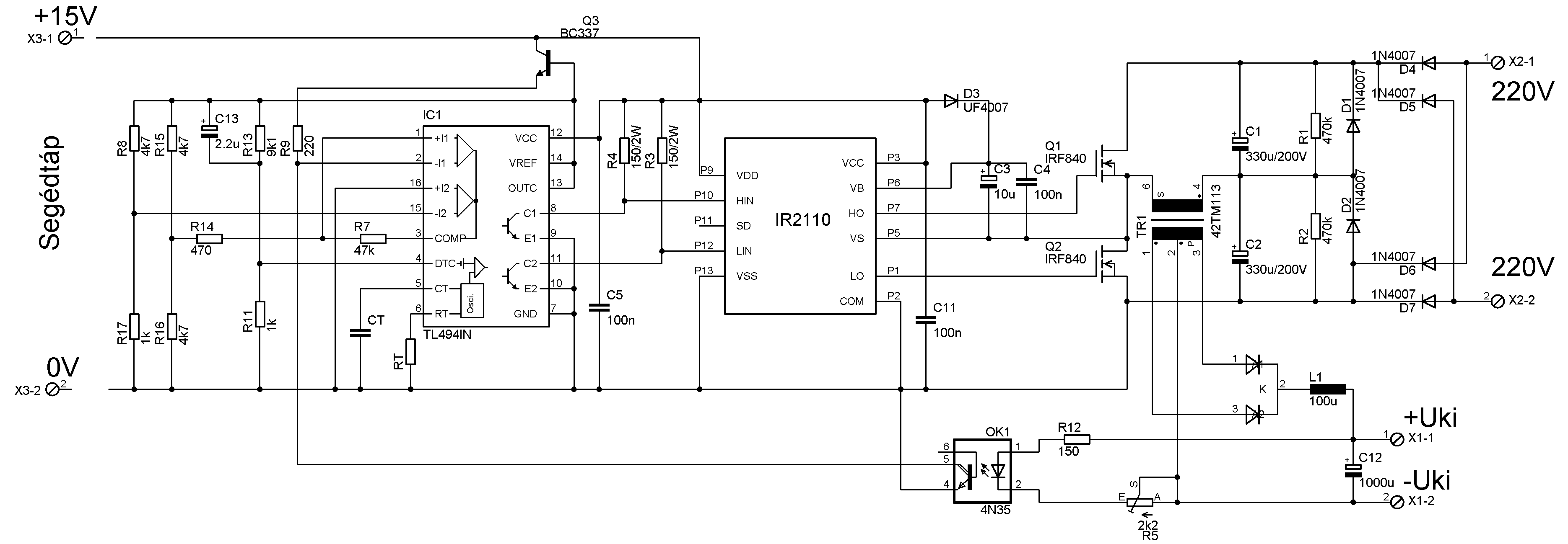
Na előkerestem egy régebben rajzolt kapcsolásomat. Építeni nem építettem meg, nem garantálom a működést.
![]() ![]() sztem egy snubber kéne ráá legalább ![]() THX az upot
Ha jól tekeri meg az ember a trafót, akkor nem kell. Amúgy lehet tenni, végülis egy-egy RC tag nem nagy befektetés.
Én csak annyit vettem észre, hogy a fet-ek közös pontja és a trafó kivezetése közé szerintem be kéne rakni valamilyen kondenzátort mint a PC tápokban. Szerintem túl nagy áram folyna. Asszem 105 van ráírva és ha minden igaz 1µF-os
Ennél a frekinél a kondenzátor nemigazán korlátozza az áramot, az impedanciája úgy 1.5ohm 100kHz-en. A szerepe az egyenáramú összetevő megszüntetése, amennyiben a vezérlés nem tökéletesen szimmetrikus.
vannak. 6 pár tranyo halála. Az ok ismeretlen.
![]()
így van huba, a régi szép idők, mikor a tranyoink szálltak... aki megépítette az ATTAP.JPG-ben bujkaló tápot: hány wattot sikerült kisajtolni és milyen tranyókkal, maggal? hozzátok vissza a kedvem, hogy egy kapcsi tápot pontra tegyek
![]() összefutottam még par kapcsolási rajzzal, de maradnék egy pityu-táp mellett ![]()
több adat a fenti táprol: http://www.a-and-t-labs.com/K6_Sw_Amp/index.htm
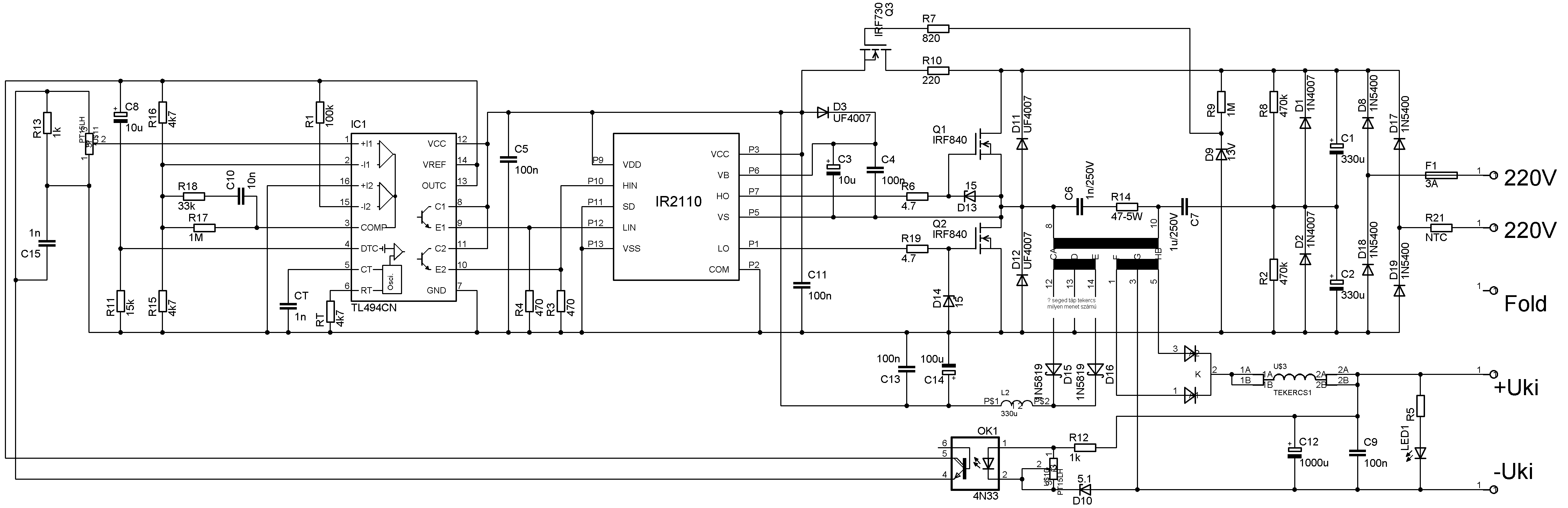
Ez a táp megépült, és működik.
A TEKERCS1 jelzésű kimeneti fojtót PC táp fojtójából származó magra tekertem, kétszer 15 menet párhuzamosan. A trafó ETD34 méretű, N87 anyagú magra készült. A primer 23 menetes, mindkét szekunder 2x4 menet, csak természetesen a jobboldali jóval nagyobb keresztmetszetű (célszerű sok vékony párhuzamos vezetékből készíteni a skin hatás miatt). Mindkét poti 5k-s. A jobboldali tekercset jól szigeteljük el a primertől, és a baloldali szekundertől, mert ez a szigetelés biztosítja, hogy a kimenet érintésekor ne csatlakozzunk közvetlenül Paksra. A kimeneten levő leddel sorbakapcsolt ellenállást méretezze mindenki saját ízlésének megfelelően, én 560 ohmot tettem ide. A TL494, az NTC, C7, primer oldali pufferek (amennyiben nincsenek kiszáradva), primer oldali egyenirányítók, valamint a kimeneti kettősdióda származhat pc tápból is. Az UF4007-et inkább ne helyettesítsük mással. A segédtáp kettősdiódájának nem muszály 1N5819-et használni, megfelel két 1N4148-as dióda is. A primer oldali feteket, és a Q3 jelzésű fetet elég egy kisebb hűtőbordára szerelni, melegedésük csekély. A kimeneti kettősdióda viszont már jobban melegszik, ide célszerű szintén PC tápból felhasználni egyik hűtőbordát. Élesztéskor az alsó potit tekerjük addig, hogy a lehető legnagyobb legyen az ellenállása, a felsőt pedig úgy, hogy a csúszka a felső vége közelében legyen. Mindenesetre először egy 60W-os izzóval sorban kapcsoljuk a hálózatra (ha szeretjük a tüzijátékot, akkor nem kell), a kimenetre pedig pl. egy autó index izzóját érdemes tenni terhelésnek. Ha így a potikat feljebb tekerve a kimeneten az izzó felizzik, akkor jó esélyünk van rá, hogy a 60-as izzó kivétele után is menni fog a táp (az nem gond, ha a bekapcsolás után egy pillanatra felvillan a 60-as izzó). Ha viszont a 60-as izzó fényesen világít, vagy egyáltalán nem világít, akkor valami gond van. A kimeneti feszültséget ezekkel a menetszámokkal úgy 8V és 14V közé tudjuk beállítani. Ha nagyobb feszültség kell a kimeneten, akkor a jobboldali szekunderre több menetet kell tenni, és az optocsatolo ledjével sorban levő 1k-s ellenállás helyett nagyobbat kell tenni.
Hát ez tényleg lekseitö, pontos jol megfogalmazott hozzászolás volt.
![]()
Potyo
Te hogyan szeded szét a PC tápban lévő trafót úgy, hogy ne sérüljön?
Beteszed a mikróba egy pohár víz mellé. Felmelegszik, majd patentfogoval finoman szétszeded. Valaki elöbre ajálta. Nekem bevált.
Én meg nitrohigítóval, kromofággal szoktam szétáztatni a trafókat, ez lassab mint az előttem szóló módszere, kb. egy hét mire szétjönnek. Viszont van, hogy olyan ragasztóval van összeragaztva, hogy egyáltalán nem oldják fel a szerek. Nekem van 4-5 db amit már évek óta áztatok, néha feszegetek, de semmi...
Ezt a mikrós dolgot még nem próbáltam mert kicsit félek tőle, hogy szétrobban a vasmag mikor kinyitnám a mikró ajtaját. És elvileg fémtartalmú anyagot sem szabadna belerakni... Meg ezt sem értem, minek a pohár víz. Aki előrébb ajánlotta, még azt is írta, hogy a kivezetéseit rövidre kell zárni. De ha sikerül valami lepukkant ócska mikrót szerezni, akkor esetleg kipróbálom ![]()
Ez nem pc táp trafóra készült, mert az nem biztosít segédtápot a vezérlés számára. Bár ha kívül az ember köréteker néhány menetet, akkor végülis az is használható.
nem kell félni a mikrós dologtól..
2 pohár víz mellett nem fog semmi szikra keletkezni. A víz azért kell hogy elnyelje a hullámokat. én már teszteltem.. 900W os mikróba szívfájdalom nélkül beraktam 2 kis pohár víz mellé.. egy gagyi szikra se jött ki ![]() viszont a vas olyan marha forró lett .. szal nem nyúlkapiszka... 2 kombifogó széthúz.. ennyi... jah a vas közepénél a csévetestel szemben kell megfogni, mert különben hamar széttörik.. csá
a mikrós eljárástól nem kell félni, én is így szedtem szét egy tucat magot. vigyázat! a kivezetéseket nem kell rövidre zárni mert akkor idukalódik áram a tekercsben, az viszont igen felhevül s megolvadhat a szál, de ha nem, akkor biztos, hogy megolvad a szigetelés. nem a tekercs kell melegedjen, hanem a ferrit. szal ne csináljatok rövidet
![]() 700-900W mellett kb 2 percig, majd kombifogó óvatosan, mert törik ![]()
Már ki is próbáltam azokon a mindent kibíró trafók egyikén, csak majdnem felrobbantam, mert a rétegek között maradt még egy kis nitró...
![]() Majd még egy kicsit várok amíg megszáradnak teljesen.
szia potyo
trafon milyen menet szammal van megcsinalva segedtap valaszodat elore is koszi Idézet: „A primer 23 menetes, mindkét szekunder 2x4 menet”
Hát persze hogy vannak fejlemények.
Építettem egy asszimetrikusan terhelhető tápot úgy, hogy csak pár száz forintot költöttem rá a többi cucc minden bontott. Már leteszteltem 100 W ig de várhatóan 500 W-ig lesz üzemképes. Két külön tápot tartalmaz minek köszönhetően külön terhelehtő a + és a - oldal. A kimeneti nagyfrekis zaj mindösszesen 5 mV. Majd képet is rakok fel. ![]()
Azt mondd már el, mit értesz aszimmetrikusan terhelhető táp alatt?
Ha esetleg egy kicsit visszaolvasol akkor tudni fogod.
A lényeg hogy a táp ami végre elkészült olyan hogy a pozitív és a negatív oldala külön áramokkal terhelve is egyenlő feszültségűek maradnak. Ez azért jó mert ha a tápra több erősítő csatlakozik mint pl: nálam 3 db cseppet sem biztos hogy a pozitív és negatív oldalból egyenlő áramot vesz fel. És ha az áram nem egyenlő akkor az az oldal amelyiket fiygeled (pl a pozitív feszt csatolod vissza, vagy akár a pozitív és negatív feszültséget összességében figyeled) az állandó marad de a mások oldal feszültsége a terhelő áram függvényében az egekig emelkedik míg valami el nem durran pl:a pufferkondi. Na erre jo egy asszimetrikusan terhelhető táp.
Az nem aszimmetrikusan terhelhető táp, hanem két független táp, aminek a kimenetei úgy vannak összekötve, hogy szimmetrikus tápot alkossanak.
Egyébként közös trafóról levéve a kettőstápot, nem emelkedik a visszacsatolatlan oldal feszültsége az egekig. A PC tápokon egy feszültség (jellemzően az 5V) van visszacsatolva, és a többi mégse mászik el, akárhogy terhelem az ágakat.
Valóban nem néhány amperig számottevően nem.
De el kell hogy szomorítsalak hogy ha mondjuk a pc tápnál az 5 voltot beterheled 8-10 A-rel akkor a 12 volt elmegy szépen felfele. A -5Volt természetesen stabil marad mert ua. a menetről van levéve mint az 5 volt
Gratula a tápodhoz! :yes:
Kb. mekkora teljesítményű?
Ja, azt el is felejtettem.
![]()
Akkor egy kis módosítással ez szerinted elvinne két 80w-os Quad 405- öt?(2*35v)Mármint úgy gondoltam, hogy kettőt építek. Mert ha elbírná, akkor jól mutatna az erősítőm egy 6-7 centis dobozban.
![]() ![]() ![]() Nagyjából mennyiből lehetne összehozni, úgy, hogy a kondikat meg az ellenállatokat nem számoljuk? |
Bejelentkezés
Hirdetés |