Fórum témák
» Több friss téma |
Fórum » Kapcsolóüzemű tápegység
Témaindító: Rendszer, idő: Feb 18, 2006
Témakörök:
Lehet.Nekem itt az IC bal alsó sarka az 1.láb,de már rég tanultam.
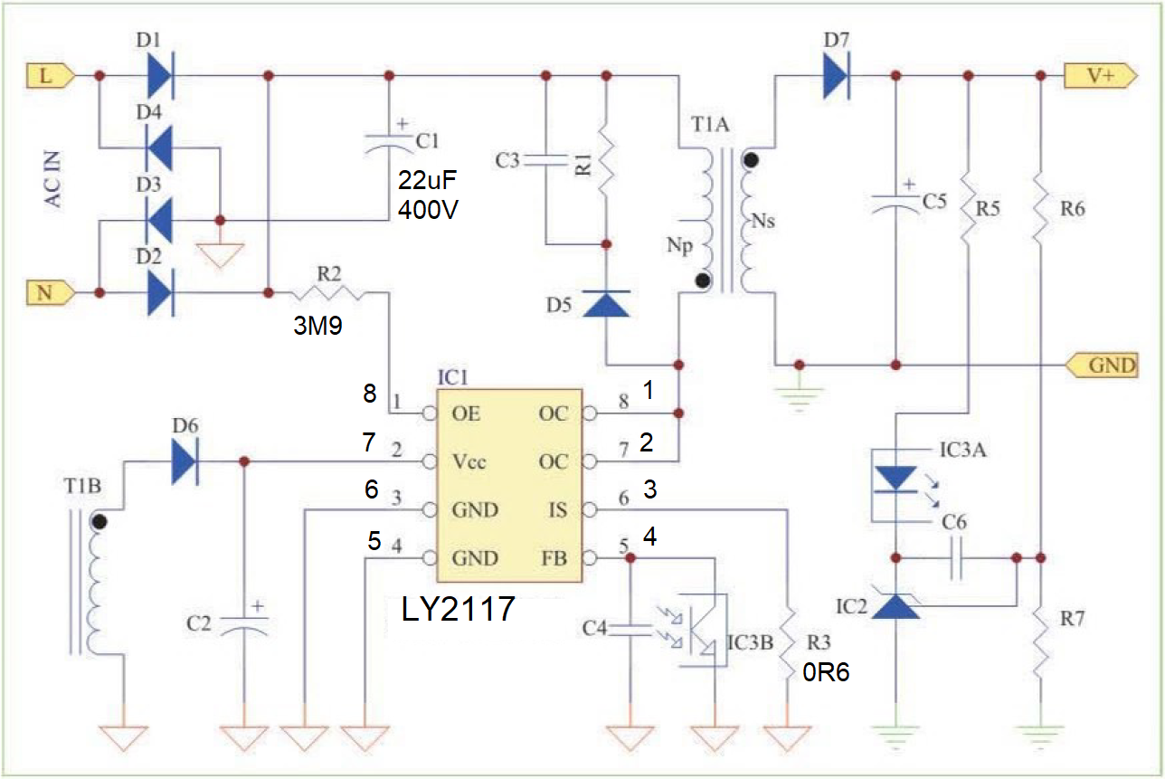
Valamiért az adatlapban szereplő IC lábai tükrözve vannak. Csatoltam az adatlapból kimásolt sémát az áramkörödhöz igazítva. A kép szerint az 2M5 eredetileg 3M9 lenne, ezért ezt írtam a rajzra.
A 7-es láb lenne a táp lába. A 255mV édeskevés. Jó lenne szkóp, hogy ez most DC, vagy rövid impulzusok, de összességében egyre reménytelenebbnek látom a javítást. Ha még akarsz időt, energiát beleölni, akkor egy tápegység kellene. Kösd össze a 22µF-os betáp kondi + lábát az IC 7-es lábával, és adj neki 3-6V-ot, az áramfelvételt figyelve (ez a mérés alatt nem szabad a 230V-os hálózatra csatlakoztatni az áramkört!). Az áramfelvételt ne engedd 100mA fölé, ne hogy valamit tönkretegyél a méréssel. Ilyen módon is el kellene indulnia az IC-nek. Ha a végtranyója jó, akkor a 0R6 ohmos ellenálláson is érdemi áram kell hogy folyjon. Persze megint szkóp lenne az igazi. Ha elindulna, és a végtranyó is oké, akkor még mindig meg kellene keresni, hogy miért nem indul el üzemszerűen, és lehet hogy az IC-ben az ezért felelős áramköri rész meghibásodott, amit csak IC cserével tudnál orvosolni.
Csak a pdf-et néztem.
Ami még el szokott szállni, ha a szabályzó bemeneten - 4-es láb és 0 avagy az opto kimenetén - kis ellenállás értéket mérsz, átütött az ic, le van tiltva, csere. 0.6 mV erre utalhat. A hozzászólás módosítva: Okt 25, 2023
Sikerült szereznem egy hasonló adaptert, amiből kiszedtem az LY2117-es IC-t és beraktam a hibás adapterbe és működött.Köszönöm mindenkinek a segítséget
Sziasztok,
Olyan személy tanácsát szeretném kérni, aki jártas a 35 évesnél idősebb kapcsoló üzemű tápok javításában. A kérdésem alapvetően az öreg elkókra vonatkozik. Amennyiben volt vár korábban ezt a témát alaposan taglaló post amit nem találtam meg akkor természetesen örömmel veszem az átküldött linket is. A kérdéseim az alábbiak lennének: - Ha "értékes eszközről van szó" van értelme mérés nélkül teljesen átkondizni a tápot? - Kondicsere esetén van olyan áramköri rész ahol hátrányt jelenthet a low esr kondenzátorra való csere? - Jól tudom, hogy abban az időben nem voltak még low esr kondik és a kapcsolóüzemű tápok is jóval alacsonyabb frekvencián működtek? És eszerint ha egy axiális kivezetésű kondit kell cserélnem akkor jobban járok ha egy radiális low esr-t rakok a helyére egy "új" 30-40-éves axiális helyett mivel a kondi low esr paramétere bőven kompenzálja a kondi hozzávezetéseinek megnövekedett hosszát? A hozzászólás módosítva: Nov 12, 2023
Sziasztok, van egy hibás APC BackUPS 700-asom.
Akkuról indítva bekapcsol és a teljes merülésig működik, viszont hálózatra csatlakoztatva lekapcsol. Sajnos ilyenkor az akkut sem tölti és bekapcsolni sem lehet. A Nyákot nézve a fehér relé kapcsolja rá a hálózati 230-at a mellette lévő fekete relére, ami szerintem vált a hálózat / inverter között. Ami érdekes, hogy a fehérrelé soha nem húz be, inkább lekapcsol az egész UPS. A relék működnek, külön táppal tesztelve kapcsolnak. Segítsetek kérlek, hogy hol kezdjem a hoba felderítését.
Elég szűkös a kezelőszerve, én megnézném a relé tekercsen van e védődióda, nem zárlatos e, aztán a vezérlőtranzisztorát keresném és mérném nem szakadt e, valamint az a tranzisztor kap e vezérlést. Nagyon jobb ötletem nemigen van.
De mindenekelőtt tegyél egy feszmérőt a tekercsére, és mérd meg kap e valamit egyáltalán. Értem én, hogy külön táplálva behúz, de amit írtál az előfordulhat, hogy nem kap delejt.
Szia, Köszönöm.
Igen egy gomb, ahol visszajelez a led különböző villogás kombinációjával, illetve USB-B, de a szofvere nem ír hibát akkuról, 230ról meg ugye lekapcsol. Elfelejtettem leírni, nem zárlatos a tekercs, de sajnos nem kap feszültséget. akkor megyek tovább. Dióda nincs rajta. Mivel SMD Tranyókkal van hajtva nem próbálkoztam kitalálni kik ők mik ők. Megnézem kapnak-e vezérlést. Köszönöm a tippet.
Nem úgy értettem, hogy a tekercs zárlatos, hanem a védő diódája.
De ha valóban nincs rajta, akkor nem lehet zárlatos. Ui.: Egyébként milyen szoftvert használsz? Mert én már kipróbáltam vagy három félét, de az én UPS -emmel nem kompatibilis egyik sem.
Köszönöm a segítséget. Sikerült életre kelteni.
SOT-23 diódák voltak körülötte azért nem tűnt fel elsőre. Bármit mértem minden jó volt. Ezért most forrasztottam a relére vezetéket és úgy tápoltam meg a relét, kicsit könnyebb így mérni is ha már csak két keze van az embernek. Elsőre nem volt kontakt, de nem is 'kattant' elég nagyot. Párszor megrángattam akkuról és hirtelen jó lett. Úgy tűnik jót tett neki a torna. Köszönöm a segítséget még egyszer. Nekem az APC PowerChute működik. (Schreenshot) Esetleg Linuxon érdemes lehet megpróbálni az UPSMon nevű szoftvert. Sok évvel ezelőtt szerverekhez konfiguráltam 'buta' Eaton és 'buta' APC szünetmentesekhez.
Oks, köszi, letöltöttem mindkettőt. Remélem valamelyiknek sikerül felismernie az én UPS -em is.
Szép napot!
Ilyen tápot honnan lehet beszerezni? Papiron:18w 200mA terhelés alatt 78Vdc a kimeneten 70db ledet hajt Előre is köszönöm a segítséget!
Szia!
Melyik lehet jó nekem? 8-25w 240-260mA ?
Van egy SONY TV kapcsi tápom. Fel szeretném használni egy projekthez és szükségem lenne kb.: 22V-ra.
Ebben szeretném a segítséget kérni, hogyan tudnám a feszültségét növelni.
A kimeneti oldalon az IC131 (ha az TL431, nem olvasható a kódja) feszültség osztó ellenállásait kéne első körben megkeresni, és az adatlapja szerinti képlet szerint módosítani az egyiket.
Ennyi emelést még elviselnek a kimeneti pufferek (ha 25 V-os), illetve a TEA IC és a két FET.
Ez a kód szerepel rajta: 0AR8WJ
Nem találtam rá semmit sajnos, ha valaki tud benne segíteni az nagy segítség lenne.
A panel nálad van, vissza kell rajzolni, hogy a TL431 adatlapján lévő R1, R2 ellenállás melyik. A tokozás jelen esetben SOT-23, ez alapján tudod beazonosítani a kivezetéseit. Ha megvan a két ellenállás akkor, lehet kiszámolni, hogy mennyivel kell módosítani az értékét.
Viszzarajzoltam. Ha minden igaz ez van a penelon is.
Az a kondi nekem elég fura az r139 alatt. De amúgy azt az ellenállást kellene növelni.
Módosítottam az ellenállás értékét 10K-ra és egy század V-tal sem lett több. Szerintem itt nem ilyen egyszerűen van megoldva a visszacsatolás.
Boldog újévet mindenkinek!
A mellékelt félhidas ATX táp működését szinte értem, kivéve a T2 transzformátor 5-8 kivezetése között levő tekercs szerepét, amin áthalad T1 "főtrafó" árama is. Miért? Mikor van szerepe, mit csinál és hogyan, stb, stb... Köszönettel derűs(ebb) napot kíván; Tambi.
Az 5-8 kivezetés nélkül a meghajtó fokozatának igen nagy árammal kellene meghajtani a félhíd tranzisztorait, függetlenül a terheléstől, hogy egy nagyobb kimeneti terhelés esetén is biztosan kapcsoljanak a félhíd tranzisztorai. Kis terhelésnél ez pazarlás lenne, ezért azt a trükköt alkalmazzák, hogy a félhíd kimenő árama pozitív visszacsatolás hoz létre a meghajtó transzformátoron. Ez gyorsítja a meghajtást, radásul nagyobb terhelés esetén nagyobb árammal hajtja a tranzisztorokat. Így mindig biztosan kapcsolnak a félhíd tranzisztorai, sőt akkora árammal, ahogy azt a terhelés kívánja.
Nagyjából ennyi.
Köszönöm szépen kedves Tothbela, azt hiszem értem...
Mi történne akkor, ha minden beépített RC ellenére mégis egybenyitna Q3-Q4? Ez a tekercs befolyásolna valamit a füstszínű végkifejlet előtt?
Közös vasmagos lévő ellenfázisú meghajtó tekercs nem nyithatja egyszerre a félhíd két tranzisztorát. Ennek a speciális meghajtó tekercsnek nincs hatása erre. A beépített RC tagok minden degenerálódása esetén is annyira stabilan dolgoznak, hogy gyakorlatilag ez az egyetlen olyan topológia, ami majdnem tönkretehetetlen. Nem a legjobb, de legalább minden kópia esetén hozzá az elvártakat.
Pozitív visszacsatolás miatt nem csökkenti, hanem növeli a meghajtás neredekségét.
|
Bejelentkezés
Hirdetés |






Ami még el szokott szállni, ha a szabályzó bemeneten - 4-es láb és 0 

















