Fórum témák
» Több friss téma |
Ha ez a hibajelenség : " a hálózatban néha 10V is van" akkor én több körre szedném a radarokat és külön helyi megtáplálást alkalmaznék (12V akku + töltö Esetleg egy feszültség figyelő jelfogó érintő a pánik körbe ) Szerintem ez nem túl sok átalakítással járna.Esetleg az eredeti tápot ,aksit is megvizsgálnám,remélem nem a csatlakozó vezetéken veszik el a 2V. A radarok szerintem teljesen mindegy honnét kapják a tápot csak a kontaktusuk befolyásolja a riasztást.
Én úgy gondolom ennyi érzékelő nem lehet rossz,(bár ha egy sorozat???) ,ha tényleg árnyékolt sodrott kábellel vezeted a riasztást akkor szinte az is biztos hogy azt az ágat nem zavarja semmi,viszont a 12V -10V feszültségváltozás a tápon tuti riasztás. Ezellen a monostabilos ÁK sem fog védeni inkább szaporítani fogja a téves riasztásokat ,mert ez is be-be fog indulni néha néha a táp ugrálására. A másik kérdésem a riasztót kaptad már rajta hogy riasztott? Kigyullad rajta a led? Ill ha lekérdezhető megmondja hogy ki a ludas? Ha nem akkor az is lehet, mivel állításod szerint sok van felfűzve, a kontaktusokkal a riasztóban sorba lévő ellenállások összege túl nagy és a központ bemenete már nem érzékeli határozottan a hurkot. Egyéb téves riasztást ,legalábbis infrásnál, az érzékelők becsomagolásával kiszűrheted.
Félreértelmezted a fesz ingadozást! A hálozati feszültség ingadozik a terhelés fügvényében., és nem a riaszto rendszer tápfeszültsége.
Mint az előzőkben leirtam akkurol plusz töltöröl üzemel./a töltö csepptöltéssel tartja szinten az akkukat/
Most már van egy két áramkör amiből dolgozhatsz.
![]() Össze kellene dobnod valamelyiket, s tesztelni. Ha hozza az elvárt paramétereket az áramkör, akkor jöhet a nyákkészítés. DE CSAK AKKOR! Ha nem felel meg akkor a másik, harmadik, (STB) kapcsolást... Esetleg leírhatod a tapasztalatodat az áramkörökkel kapcsolatban. Ez segítene a fejlesztésben. :yes: Az időértékekre visszatérve még egy kicsit.: A trimmerpotik a könnyebb beállítást segítik. A végleges készülékben egy megfelelő értékű ellenállás is beépíthető helyettük!
Köszönöm, az eddigieket. Már két áramkört megépitettem de egyik sem vált be, Lehet hogy valamit nagyon benéztem.
Mellékelném a két áramkört Az elsőt lehet ,hogy elszurtam mivel nem foglalatba raktam és kézzel hozzáértem a lábaihoz.A bemenetér is felhuztam a VDD felé, de már lehet ,hogy késő volt. A második megépült mert az volt az lső javaslat . Azt szeretném kérdezni ezzel kapcsolatban, hogy a nemhasznált kimeneteket a 4017-nél le kell-e testre kötni a stabil müködés érdekében mert én sajna nem tettem meg. Ma olvastam az oldalon ,hogy javallot . Eddig ennyire jutottam.Ténylegesen nem csak segitséget kértem hanem probáltam előbbre jutni,de azértsem adom fel. Köszönöm mindenkinek az eddigieket. Utolag még annyit hogy szeretnék véleményt kérni,hogy a 4017-el és 555-el lévő rajz müködőképes-e
Hello!
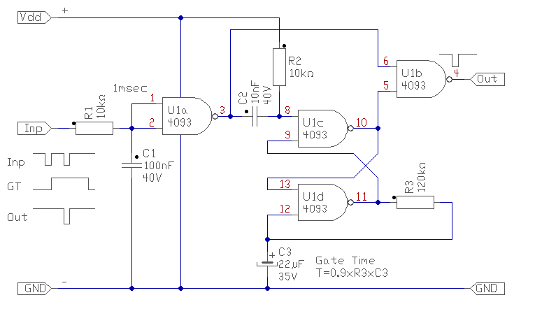
Azért megpróbálok válaszolni, mert lehet, hogy JANI nem fog, lévén, hogy a kérdés, nem az általa tervezett kapcsolásokat érinti. (és kissé csapkodsz) Elsősorban amit benézel, az, hogy nem elég korrekten mérted fel a feladatot. Pontosabban az időzítéseket, és illesztéseket. (Sajnos látom, hogy digitális áramköröket illetően még nincs gyakorlatod.) - A CMOS IC-ben van védő dióda a bemeneten, nem nagy gond, ha érinted a lábait. Leginkább nem érdemes feszültség alatt ki-be húzogatni, magasabb tápfeszt adni.. - A második kapcsolásnál is fel kell húzni a bemenetet, ha relé kontaktusról üzemelteted. (A relé kontaktus egyik fele a GND-n van, a másik a bemeneten. Legalább is mereven remélem.) - Nem tudom, hol olvasod ezt a "baromságot", hogy a nem használt kimeneteket le kell a testre kötni? A nem használt CMOS BEMENETEKET kell lekötni, pontosabban valamilyen logikai szintre kötni. (Ez lehet a GND, vagy a Vdd, de akár egy másik logikai kimenet is.) Hogy hova kell kötni, az attól függ, hogy az adott kapcsolásnál milyen logikai szükséges. Ha a kimeneteket a GND-re, vagy a Vdd-re (tápra) kötöd, akkor a kimenet zárlatba kerül, ha annak szintje ellentétessé válik, mint ahova kötve van! (pld. a CD417 esetében, "két órajel bemenet" van. Ha a számlálót felfutó élre akarjuk léptetni, akkor a léptető jelet, a 14-es lábra kötjük, és a 13-as lábat pedig GND-re kell kötni, hogy működjön (azaz beengedje a léptető jelet). Ha lefutó élre akarjuk léptetni, akkor a léptető jelet, a 13-as lábra vezetjük, de akkor a 14-es lábra logikai magas szintet adunk (azaz a Vdd-re kötjük) Bár ki is fogja elkövetni az áramkör tervezését, a működési logikája meg fog egyezni a Sebi által leírtakkal, legfeljebb a kiválasztott eszközök másak lesznek. Amennyiben a megfogalmazásod (leírásod a kért működésről) helytállóak. A belinkelt 4017-es kapcsolás nem működhet, de ennek magyarázatát bízzuk a tervezőjére. Nen érzem tisztemnek az elemzését. Ha az általam feltett rajzon az idődiagrammot (az Inp és GND közti kis ábrát) tanulmányoztad volna, akkor lehet a félreértést már kiküszöbölhettük volna. De most leírom kicsit (legalább is megpróbálom) - A vezérlést, egy relé kontaktusa végzi, ami riasztás esetén a bemenetet földre húzza. Ezzel logikai alacsony szintet létrehozva. (a nem szereplő felhúzó ellenállás segítségével) Tehát alap helyzetben a bement magas szinten van és riasztáskor kerül alacsony szintre, a riasztás idejéig. Ezt az Inp melletti ábrán láthatod, ahol egymás után két riasztási impulzust ábrázoltam. - A GT a kapu idő, amin belül kell megérkeznie a második riasztási jelnek. A GT jel, akkor indul, mikor az első riasztási jel megszűnik. (tehát a riasztási jel felfutó élére) Ha a második riasztási impulzus, a GT időn belül érkezik, akkor az kimegy az Out kimenetre. Ha nem, akkor a GT idő letelik, zárja a kimeneti kaput, és ő lesz ismét az "első" riasztási impulzus. Így a GT idő újra indul. - Az Out kimeneti jel láthatóan csak akkor jelenik meg, ha riasztási jel érkezik, a GT idő alatt. A kimeneti jel is alaphelyzetben magas szintű, és csak a második riasztás idejére lesz alacsony szintű. - Tehát a bemeneti és kimeneti jelek között, csak annyi a differencia, hogy az első elmarad. De a másodiknak a GT kapuidőn belül kell érkeznie. Ezt az időt a C3-R3 elemek határozzák meg. Ha ez az idő kicsi, akkor növelni kell valamelyik tagot a kettő közül. (A C3-nak illik tantál kondinak lenni, hogy az elkó szivárgási árama kicsi legyen.) Az R1-C1 integráló tagnak az a szerepe, hogy a bemenet ne legyen érzékeny tranziensekre, illetve a riasztó kontaktusának prellegésére (kontakthibájára). Ennek az RC tagnak az idejét a riasztási jel idejéhez igazítottan érdemes megadni. Jelenleg ez az idő, 1msec. Ha a radarok pld. 1sec ideig adnák a riasztást (kontaktus zárt állapota), akkor ezt az időt érdemes a riasztási idő 1/10-re, azaz 100msec-ra választani. (R1=100kohm C1=1uF) A kapuidőt (Gate Time), az szerint érdemes választani, hogy mennyi időn belül szeretnénk a második riasztási impulzust érzékelni "másodiknak". (Számítása az ábrán, módosítható R3 és C3 értékével.) Jelenleg ez az idő, 2,4sec-ra van állítva. Ezen időn belül kell megérezni a második riasztásnak. Ha ez az idő rövid, akkor módosítani kell az R3-C3 tagot. És most nézzük a működést: - Bekapcsoláskor az Inp bemenet magas szinten van, az U1a kapu kimenete alacsony szinten (nincs riasztás) - C3 alacsony szintre húzza U1d bemenetét, ezért az U1c és U1d-ből kialakított RS tár, alaphelyzetbe áll. 10. láb alacsony szintű és zárja a kimeneti U1b kaput. - Tekintve, hogy U1d 11. lába magas szintű, az R3-on keresztül a C3 feltöltődik (12. láb magas szintű lesz) és engedi az RS tár billentését a 8. lábról. - Amikor az első riasztási impulzus megérkezik (lefutó él), U1a kimenete magas szintű lesz. De nem történik semmi, csak a C2 kisül. (Mert R2 eleve magas szinten van, és U1a 3. lába is magas szintre kerül.) A riasztás nem tud kikerülni a kimenetre, mert az U1b kimeneti kapu az 5. láb alacsony szintje miatt még zárva van. (Nincs még GT idő) - Amikor az első riasztási impulzus megszűnik (ismét magas szintű lesz Inp a bement), U1a 3. kimenete alacsony szintre vált. Viszont a C2 kondi a 8. bemenetet egy pillanatra alacsony szintre viszi. Az RS tár bebillen, elkezdődik a GT idő, és a kimeneti kapu kinyit. (5. láb magas szintre kerül.) Most a kimeneti kapu 5. lába magas, de a 6. lába alacsony, így nincs riasztás még. - Ha GT ideje alatt újból riasztás érkezik (míg az 5. láb magas szinten van), akkor az Inp bemenet alacsony szintű lesz, U1a kimenete magas, így az U1B 6. bemenete is magas szintű és mivel az 5. is magas, az U1b kimenete alacsony szintű lesz. A riasztás kijut a kapun, arra az időre, míg az Inp bemenet alacsonyan van. - Ha a második riasztás a GT időn túl jelenik meg, akkor az RS tár már visszabillen, és az 5. láb alacsony szintű lesz, a kapu zárva, így a riasztás nem jut ki az U1b kapun. Viszont az Inp bemenetre érkező riasztás megszűnésekor, az RS tár újból bebillen és indít egy új GT időt, mint ha az első impulzus lenne. (mert az is) GT idő egyéb szerepe: Amikor az áramkört tápfeszültségre kapcsoljuk, akkor a C3 kisütött állapotban van. U1d 12-es bemenete GND-n van, így 11. kimenete logikailag magas szintű. Ez a jel kerül, az U1c kapu 9. bemenetére. Mivel a 8. láb is az R2-őn keresztül magas szinten van, a 10. kimenet alacsony szintű. Ez zárja az U1b kapu bemenetét, és azon keresztül a riasztás nem juthat ki. Bekapcsoláskor ez biztosítja az alaphelyzetbe állítást, azaz a RESET jelet. Riasztás után, amikor a GT idő lejárt, az U1b kapu zárva lesz, amíg a C3 fel nem töltődik. így egy GT ideig a rendszer hatástalan. (De tök mindegy, a riasztás, vagy kijutott, vagy nem. De ezt le lehetne csökkenteni az R3-al párhuzamosan kötött diódával.) Ha a kimenetnek nem a logikai szintjét szeretnéd tovább vinni, akkor egy relémeghajtó tranyót és egy relét kell alkalmazni még. Ez szerint remélem már el tudsz igazodni a működésen. A többi áramkörnek is ez szerint kell működni, ha az alapfeltevésed igaz. Egyébiránt a legfrappánsabb megoldás az egy relé + egy NE555 Proba megoldása volt, azzal a kitétellel, hogy ott nincs zavarérzéketlenség az egyszerű kondis monostabil indítás miatt. Valamint teljesen ki kellene dolgoznia a kapcsolást. De próba cseresznye, az illeszkedik a legjobban a feladatodhoz, ha csak relék vannak jelen. Na erre még egyszer nem vállalkoznék. üdv! proli007
[off] Ezt én rontottam el.
Idézet: „A CD40106-os megmaradt invertereivel a fontosabb állapotok visszajelezhetők. A nemhasznált kapukat határozott logikai szintre kell kötni. ( +UT vagy GND. )” Értelemszerűen a bemenetekre vonatkozik a mondat! Mivel a kimenetek rövidrezárása az IC tönkremenetekét okozza! :felkialtas: S helyesen ez lett volna a mondat: Idézet: „A CD40106-os megmaradt invertereivel a fontosabb állapotok visszajelezhetők. A nemhasznált kapuk bemeneteit, határozott logikai szintre kell kötni. ( +UT vagy GND. )” Javítás folyamatban... Köszönöm az észrevételt! Legközelebb megpróbálok pontosabban fogalmazni.
Hello!
Én ezt nem értettem félre! Az állítás ez volt: Idézet: „a nemhasznált kimeneteket a 4017-nél le kell-e testre kötni a stabil müködés érdekében” Erre kaptam fel a fejemet. üdv! proli007
Nagyon szépen köszönöm a kimeritő válaszodat, magyarázatodat
Ennak tudatában átnézem ujraa panelt és visszaszolok a fejleményekről.
Bocs mert kicsit gonosz leszek! :boxer: (
) és OFF. DE!Ha már a fórumra egyszer fel lett töltve egy kép, azt nem kellene többször feltölteni!!! Mert véges a szerver kapacitása!!! S ha lehet kíméljük azt! Hogy még sok hasznos kapcsolással legyünk gazdagabbak! ... eleinte én is elkövettem ezt a hibát! De ha tudom megkeresem a képet és belinkelem az Idézet: -gomb segítségével. „URL” Kicsit több meló, de sok sok helyet lehet ezáltal megspórolni!!! S a fórum keresőszolgáltatása is egyre profibb!!! Téma: ON S hogy <<< EZ >>> a kapcsolás miért életképleten!? Mert alapállapotban az 555-ös ből kialakított Astabil Multi Vibrátor rezgésben van. S ez szerencsés esetben közel 50%-os kitöltési-tényezőjű. Ahhoz hogy a 4017-es ellépjen az első kimenetről (Q0, 3. láb.), az AMV kimenete alacsony szinten kell hogy legyen a bejövő jel érkezésekor. ((( Amíg az AMV kimenete magas szinten van, addig a számláló inaktiv. ))) Ekkor a 4017-es Q1 kimenete lesz aktív magas szinten ( 2. láb), a többi alacsony szinten lesz. Sajnos ez az állapot mintegy BERAGAD a következő impulzusig! Mert az AMV engedéjező lába (555-ös 4. lába) alacsony szinten lesz, és az TILTJA annak működését. - Ez az egyimpulzusos téves riasztást már ki is zárja!!! Másfelől a kimenetet tartósan magas szinten tartja... ( Az én értelmezésem szerint: Amíg a kimenet magas szinten van, addig a kimeneti relé kontakt pontja is ZÁRT aktív állapotú.) - Amikor a második impulzus ( vagy később egy újjabb egy jeles riszatás ) megérkezik, akkor a számláló tovább lép és a diódákból kialakított ÉS (OR) kapun keresztül a Q2 (4. láb) reseteli a számlálót. Az áramkör ismét alapállapotba kerül. A Q0 magas, a Q1-2 alacsony szintet ad ki. Az AMV ismét rezeg (AZAZ Periodikusan váltogatja a kimenetén az alacsony és magas szinteket.) S minden kezdődik elölről!!! Ha belemérsz az áramkörbe, 100% hogy ezt fogod tapasztalni!!! Akkor jöhet a következő áramkör.
Ezt az inget már felvettem!
De legalább tisztáztam magam...
Neked is köszönöm a segitséget és elnézést kérek ha érthetetlenkedtem.
A képfeltöltésért elnézést ,nincs még gyakorlatom benne , de igyekszem .
Nem probléma! Tényleg segíteni szeretnénk!
A funkciógombok kezelésébe meg majd belejössz! :yes: Én javaslom, hogy szerezz be új IC-t (#299714) proli007 kapcsolásához, és alaposan olvasd el a hozzászólását ahol részletezi a működését. (Az INP bemenet és a +UT közé, én beépítenék egy 100K-s (1k-100k) felhúzó ellenállást. Ez, a lógó bemenetet küszöbölné ki a tesztek alatt. Mert tényleg sokféle veszély fenyegeti a CMOS IC-ket! S figyelmen kívül hagyásuk sok bosszúságot okozhat.... CMOS és más IC-nél is ajánlott a foglalat beépítése. )
Már mind meg is történt.
Töredelmesen bevallom, hogy vétettem egy hibát is a panel megtervezésekor. Sajnos a figyelmetlenségem miatt az U1b kapubeneteit felcseréltem , mivel nem a lábszámozást követtem hanem a kinyomtatot rajz szerint kötöttem össze a tervező progival és nekem forditva hozta a lábakat. Végül is elnéztem a dolgot. Azért vettem uj alkatrészeket , uj panel de már ma fáradt vagyok ,igy holnap lessz a proba.Ennyit arrol amikor az ember kapkod ,és nem figyel. Még annyit megjegyeznék hogy a 4017-es ic-s kapcsolás nem teljesen jo nekem attol föggetlenül hogy müködik. Az indokom: nincs időalap. X idő után nem resetelődik. Ha egy ora mulva jön egy zavaro jel akkor fog riasztani. Lehet hogy rosszul gondolom de az általad vázold müködésből ez tünik ki. zsolt Idézet: „...Sajnos a figyelmetlenségem miatt az U1b kapu beneteit felcseréltem...” Az nem okozhat problémát, mert az azonos kapuk bemeneteit fel lehet cserélni. Idézet: „Még annyit megjegyeznék hogy a 4017-es ic-s kapcsolás nem teljesen jo nekem attol föggetlenül hogy müködik. Az indokom: nincs időalap. X idő után nem resetelődik. Ha egy ora mulva jön egy zavaro jel akkor fog riasztani. Lehet hogy rosszul gondolom de az általad vázold müködésből ez tünik ki.” A válasz ebben a hozzászólásomban van: (#304756) _JANI_ válasza roka hozzászólására (#304345) <<< Ha ERRŐL a rajzról van szó! >>>
Szia.
Először is köszönöm az épitő kritikádat. Végül megépitettem a kapcsolást amit utoljára ajánlottál, a két időzitő és a 4017 kombinácioját,és igen igy szerettem volna megoldani. Ezzel a kapcsolással már az elgondolásom szerint müködik a dolog. Szégyeltem segitséget kérni a paneltervezésben ,igy megterveztem mert régota tervbe volt már véve a gyakotlás. Végül. hogy egy kis észrevétel: szerintem a riaszto jel nem a 2-es hanem a 3-as ponton van./ legalábbis én igy alkalmaztam mert igy tudom a 2.-jelet alkalmazni hasznos jelnek/
Örülök hogy a végén mégis csak összejött a kívánt kapcsolás!
S természetesen a NEKED legjobban megfelelőt kell megépíteni, használni. Még ha "kicsit" át is kell azt alakítani... :smoke: S bocs ha egy két dologban szigorú voltam! További jó fórumozást kivánok.: _jani_
Hello!
Idézet: „Végül megépitettem a kapcsolást amit utoljára ajánlottál, a két időzitő és a 4017 kombinácioját,és igen igy szerettem volna megoldani.” Meg tudhatnám, hogy melyikre gondolsz, hogy én is tiszta képet lássak a témában? üdv! proli007
Sziasztok!
A segítségeteket kérném egy autós dologban. Opel Kadett digitális kilométerórát építettem be Tigrába, de sajnos ez a kilométeróra elég régi, még nem tudja a fiatalabb kadett kilométerórák által kezelt 8, vagy 16 impulzusos váltást egy kapcsolóval. Ez 8 impulzussal működik, a Tigra 16-al. Lemértem navigációval, pont a 2X-esét mutatja az óra, mint a navigáció. Szeretnék egy olyan áramkört építeni hozzá, ami felezi az impulzusokat. Azért nem akarok kicserélni az impulzus jeladót, mert a gyári órát is szereném időnként használni. Sajnos nem tudom, hogy mekkora az impulzus amplitúdója, de szerintem 12V körül van. A szenzor 12V-os. Tudnátok nekem valami egyszerű, de mégis működőképes kapcsolást összedobni, ami menne 12V-ról? A lényeg, hogy pontos legyen, ne legyen hőmérsékletfüggő. Ha kell, akkor fix 12V-ot adok a kapcsolásra, ha ezen múlik a pontosság. Azért kellene az egyszerű kapcsolás, mert korlátozott helyem van ![]() Előre is köszönöm szépen a segítségetek.
Szia!
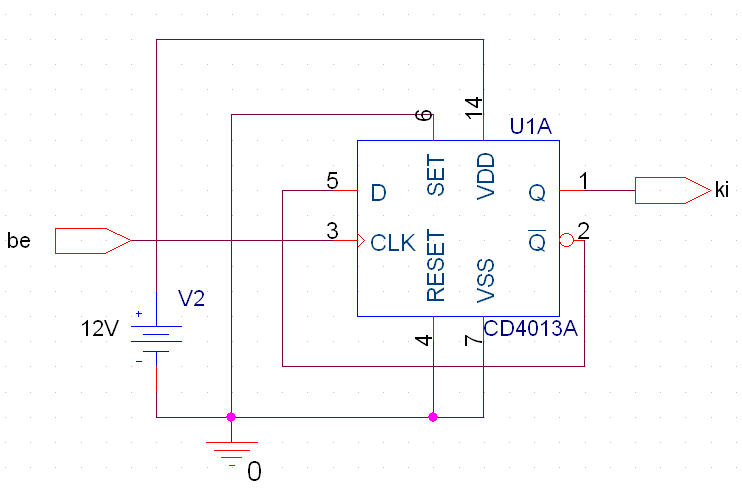
Neked egy sima frekvenciaosztó kell, ahogy értem, bár hozzáteszem, nem ismerem ezt a jeladót. Rajzoltam egy alap áramkört, ez maga az osztó. Lehet, hogy ki kell még egészíteni pár ellenállással, meg kondival a zajszűrés miatt, de alapesetben működnie kell.
Szia!
Igen, nekem egy frekvenciaosztó kell. Sajnos én sem ismerem a jeladót, csak azt tudom, hogy 12V-os, és mivel autóról van szó, előszeretettel használják a 12V körüli feszültségeket, úgyhogy simán el tudom képzelni, hogy az impuzus közel 12V-os amplitúdójú. Ennek a kapcsolásnak fix 12V kell? Ez így működne is, ha megépíteném?
Igen, működne, csak itt-ott még szűrni kellene, hogy a sok szemét, ami az autóban előfordul, ne zavarja meg a működést. Meg a 4013-as IC-ben két ilyen tároló van, és a nem használt bemeneteket földre kell kötni.
|
Bejelentkezés
Hirdetés |







Köszönöm az észrevételt!
) és







