Fórum témák
» Több friss téma |
Fórum » Ki mit épített?
Ez a téma ha úgy tetszik a mi "kiállítótermünk", nem pedig a ki mit csinált volna másképpen, mások helyett, és legfőképpen nem javítós téma.
Minden készüléknek van saját témája, ott kell kitárgyalni a részleteket!
FONTOS! A kapcsolási rajzok keresésére is van saját téma, ott keressetek rajzokat!
Sziasztok!
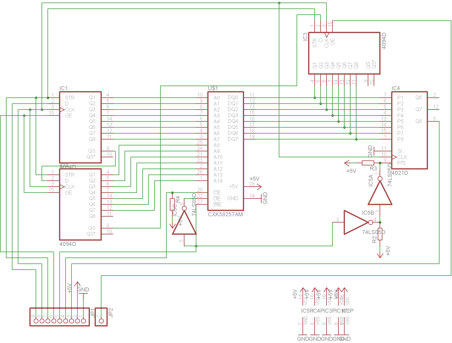
Én épp a mai nap lettem készen egy SRAM modullal, ami azt a célt szolgálja, hogy egy 8 bit-es adatporton keresztül (AVR) teljes hozzáférést biztosítson egy 32KB-os RAM-hoz. Gondoltam így spórolok a drága I/O-kal, valamint hasznosan eltöltöm az időmet. WinAVR-rel írtam hozzá egy kezelő rutint, amit le is dokumentáltam a kapcsolási rajzzal együtt. ![]() Íme pár kép:
Gratulalok :smoke:
Ilyen sramot én is bontottam régi HDD ről. Egy kapcs. rajzot fel tudnál tenni erről a kis kártyáról ? Én majd egyszer egy tárolós pices szkópot tervezek belőle. De lehet hogy másféle ram lesz benne, mert 32k az nem túl sok.
Igen énis régi HDD-ből termeltem ki, elsősorban nem a sebességet tartottam szemelőtt, hanem az I/O port számát, ugyanis soros a kommunikáció. Mind a címzés és a 8bit-es adat is shift regisztereken halad át. Csupán a vezérlő szálak csatlakoznak közvetlenül (WE, CE) és ez kicsit visszaveti a az adatok elérési idejét.
Köszi ! Ötletes a megoldás.
:eek2: Most vettem észre egy hibát, véletlen melléraktam az egyik felhúzóellenállást..
A 20-as láb helyett a 22-re kellett volna.. mindegy, földre lehúzza ha inaktív a WE (H szint), ha pedig aktív (L szint) akkor nem veszi figyelembe a kimenetet. Ez most egy szerencsés kimenetel (Amúgy csak egy csere lett volna ellenkező esetben is 74LS04-re)
Sziasztok!
Csináltam egy ventillátor szabályzót, és hozzá egy ledes visszajelzőt. Ezt a "kapcsolások" "pc tuning"-ból vettem. Ott le van írva minden ha valaki segíteni szeretne. Az a problémám hogy amikor el kezdem tekerni a potit, a ledek szépen sorba el kezdenek világítani, ahogy kell, de a ventillátor csak akkor indul el amikor már a 7. led is világít. Elindul a venti, ahogy tekerem a potit nö a sebessége, de még talán 20%-on sincs és már világít mind a tíz led, mintha már maximumon pörögne. Abba kellene egy kis segítség hogy, hogy lehetne úgy megcsinálni, hogy a tizedik led, csak akkor világítson amikor tényleg a maximumon pörög a venti.
Ez épp nem az a topik...
Olvasgasd a Fórum Szabályzatot, különös tekintettel a III., XIV., XVIII. pontokat!
Mire képes az unalom, tisztára ugy érzem magam, mint egy nyugdíjas, de a szabad időmet szereléssel töltöm, a pákát nem lehet kiszedni a kezemből Gondoltam építek egy egyszerű oszcilloszkópot a PC-re, sikerült is. Hobbi célokra kiválló. Az előlap sajnos nem a legjobb, ugyhogy az cserélve lessz.
Szeva!
Nagyon jól hangzik, esetleg kapcsrajz? Vagy egy cikk róla? üdv: Dávid
Nagyon jó lett, szívesen megnézném a belsejét is. +1 szavazat a cikkre.
Jó lett!
Mennyit tud frekiben? Én is most akarok egyet gyártmányozni!
Hali!
Örülök, hogy elhárult minden esetleges probléma! A belsejéről mutatnál képet? Amúgy, gratulálok hogy összejött! Üdv! Még egy érv a cikk mellett!
Sziasztok! Ma sikerült elkészítenem a levílágítómat, az alapot HP scenner és Philips arcbarnító adta.
Gratulálok, egész jó lett!
Üdv!
Üdv!
Össze raktam végre egy levilágítót hulladék parkettából. Bár a tetejét még nem csavaroztam fel valamint tervezek rá egy időzítőt ami 555 IC-s lenne de ez még csak terv. Mondjuk sok hiba van benne csavarozás vágás forrasztás de működik és az enyém! A célnak megfelel. {(Hajrá magyarok)(meccs)}
Esetleg papír helyett alufóliával bélelni?
Jó ötlet de, jobb is?? Hatásfokilag.
Ez nagyon érdekes, lehet tudni róla pár specifikációt, mintavétel, kommunikáció, sávszélesség egyebek, esetleg kapcsi rajz, ja és KÉPET! CIKKET!
Gratulálok, nagyon szuper lett.
Attól tartok ez csak egy analóg interfész a PC hangkártyájához.
gg630504: uv levilágítós topicban kitárgyaltuk / teszteltük. Bármilyen hihetetlen , de jobb a fehér A4, mint az alufólia.
Ezek szerint ez csak egy fesz osztó lenne bedobozolva ami kapcsolható? (1:10)
Ha lessz egy kis szabad időm, irok róla cikket, de még azt hiszem finomítani kell rajta, mert még valahonnan összeszedi a zavart. A maximum frekvenciát még nem néztem. Meg a mérőkábel se az igazi még.
De hasznos kis szerkezet.
A digitális jelek nem nagyon tetszenek neki, de gondolom erre is van valami megoldás. Vagyis keresek rá.
Szia !
Egyrészt az Avast virust észle a weboldaladon ! Másrészt a cikk előtt nem linkelsz be egy kapcsolási rajzot ? Üdv
Sajnos a WEB oldalamat valaki feltörte, és megváltoztatta a jelszavamat. Szóval egyáltalán nem tudok hozzáférni az adatokhoz. Klikk ő lenne az akit megépítettem. És a program amit használok: Visual Analyser 9.0. Az áramkör kimenetét a Line In re csatlakoztattam.
Jó dolog ez a hangkártyás cucc. Én egy egyszerűbb interfészt csináltam csak: Bővebben: Link . Nagyon jól használható , de vannak korlátai: pl DC szintet nem lehet vele mérni, mert a hangkártya bemenetén is ac illesztés van. A mai hangkártyák tudnak digitalizálni 96kHz -en, ez behatárolja a sávszélességet, de audió frekire és kicsit fölé tökéletes. A különféle szkóp programok is jók, de digitális jelek vizsgálatára én egy hagyományos hangfelvevő programot szoktam használni. Ezzel lehet rögzíteni a jelfolyamot, majd tetszés szerint visszanézni, zoomolni, periódus időt számolni, stb.
Sziasztok!
Elkészült az első PICkit2 clón |
Bejelentkezés
Hirdetés |













Mennyit tud frekiben? Én is most akarok egyet gyártmányozni! 






De hasznos kis szerkezet. 

