Fórum témák
» Több friss téma |
Ha a szekunder oldalon nincs zárlat vagy ahhoz közeli állapot akkor vagy a lágyindító hibás, vagy menetzárlatos lett a toroid. De inkább utóbbi, mert működés közben a lágyindító olyan mintha ott sem lenne, persze nem tudjuk hogy épül fel az egész, hol van a primer biztosíték stb.
Rendben, köszi a segítséget!
Lehet hogy a hálózaton volt valami, mert nem csináltam vele semmit, egyszer csak durrant.
Hát valószínű a toroid lett menetzárlatos, mert mindent levettem a szekunder oldalon és így is kimegy a primer biztosíték.
Amennyiben így van, és ismert a gyártója, akkor én személyesen köszönném meg neki hogy a munkadíjat ugyan elkérte érte, viszont az annak fejében elvégzett munka az pont annyit ér mint az a tönkrement trafó. Mert ugye ha az úgy lett volna elkészítve ahogy kell (illetve ahogy illene), akkor tervezett használat mellett minimum 40-50 év az élettartam, vagy több.
Láttam régebben egy videót egy kis kínai toroid tekerő manufaktúráról, érdekes módon még ők is tudták hogyan kell elkészíteni...
Sajnos fogalmam sincs a trafó készítőjéről és hogy mikor is került hozzá. Annyit tudok hogy a szekunder tekercsből kellett letekernem pár menetet, mert magas volt a feszültsége.
Lehet ennek köze ahhoz hogy tönkrement? 10 évet használtam így kb.
Nem valószínű. Többféle hiba is lehet, de a leggyakoribb a primer menetzárlat, ennek semmi köze ahhoz hogy piszkáltad a szekundert. Hacsak nem ejtetted le, és mozdultak meg a vasmag menetei egymáson, de azt gondolom észrevetted volna.
A 10 év azt jelenti hogy a készítő remekül "ért" ahhoz amit csinál, mert ugyan nem bírt ki 40 évet, de nem is ment tönkre 1-1,5 év után, mert én több ilyennel is találkoztam már.
A rajzon szereplő tápegységem van. Tökéletesen működik. Szükségem van a trafójára. A trafó helyett -
1, 2 pont - beköthetek-e 24V egyent, és ha igen, hová? Az egyen teljesítménye megegyezik a trafó teljesítményével.
Hello! Sajnos nem jó, mert a váltó feszültségből nem csak a pozitív főtáp, hanem -5V feszültség is elő van állítva a D5-D6 segítségével.
Csak akkor, ha a 24V-ból valami kapcsolóüzemű átalakítóval előállítod a -5V feszültséget. Vagy a -5V előállításához, egy kis külön trafót használsz.
A kis trafónak milyennek kell lennie? Feszre, teljesítményre. És fel tudnál rakni egy rajzot, mindezt hogyan kell bekötni?
A D1-D2-D3-D4-D5-R2-C2 alkatrészeket el lehet hagyni.
A D1 és D4 dióda helyét rövidre zárni. A trafó szekunderét a D5 helyére bekötni. 230V/9V-os 1..2VA-es trafó megfelelő.
12 V-os trafóm van egy pár darab, telefon töltők, nem jó helyette, túl sok a fesz? De van 6V is. Melyik a jobb?
A hozzászólás módosítva: Feb 9, 2018
Inkább a 12V, mert egyutas itt az egyenirányító, a kondi sem nagy, így előfordulna hogy 6V esetén szűretlen lesz a -5V. (Azért rajzoltam így le, mert így kell az eredeti áramkörben a legkisebb változtatás.) Telefon töltőnél van 12V-os is? Emlékeim szerint azok 5V-osak.
Köszi, a telefonokhoz is több fajta volt, de a 12v-os cordless telefon tápja volt.
Sziasztok!
Matrix MPS-3003L-3 -as labortápegyságem transzformátora zárlatos lett, tudja valaki hogy hol lehetne másikat venni bele? Drága lenne újratekertetni.
Nagyjából ugyanannyi lenne újratekertetni mint újat venni bele. Illetve azt sem tudjuk milyen van benne. Használt bontott trafót rengeteg helyen hirdetnek. Gondolom toroid lehet, mert más típusnak nem jellemzője a menetzárlat. Annak sem lenne, ha úgy készítenék el ahogy illik.
Üdvözlök mindenkit!
A birtokomba került egy hibás, a téma címében említett Voltcraft márkájú és LSP-1403 típusú labortápegység. A labortápegység fő panelén és az előlapi panelon is cseréltek tranzisztort. Ha valaki tudna nekem segíteni a javításában az fantasztikus lenne. (Képeket hamarosan fel tudok tölteni) Előre is nagyon szépen köszönöm és kellemes napot mindenkinek!
További képeket e-mail-ben tudok küldeni.
Mi a hibajelenség? A lehető legbővebben írj róla, különben senki nem tud segíteni.
Bekapcsolásnál a 2 darab digit kijelző vízszintesen világít.
Semmi más nem történik.
Az előlapi panelon kell szerintem egy tranzisztort vagy fesz. szabályzót kicserélni. Nem tudom pontosan mert előttem valaki szétszedte. Ha valakinek van ilyen tudna segíteni?
Jó minőségű fotók a panelokról segíthetnek a töprengésben...
Annyit találtam róla, hogy kapcsolóüzemű és processzor intézi a vezérlést és a kijelzést is. Ha a kijelzőn vannak szegmensek, az arra utal(hat), hogy a proci életben van.
Kedves Fórumtársak!
Csak konkrét választ várok, nem találgatásokat( azt én is tudok), ahol valaki elmondja, hogy ennek a Lengyel barátaink által megálmodott labortápnak hogy működik az áramhatárolása, nem nagyon találok olyan rajzrészletet, ahol látnám, hol "nyúl bele" az elektronika az áram további növekedésének meggátlása érdekében. Így azt sem nagyon tudtam megfejteni, hogy milyen kimeneti karakterisztikával rendelkezik. Mindkét verzió rajzát felteszem, mert a filozófia több ponton erős hasonlóságot mutat. A kérdés csupán elméleti, mert a régebbi Ge-s verziót kaptam meg (működésképtelenül), ezért nyilvánvalóan nem javítgatom, hanem átépítem.
Kedves Fórumtársak!
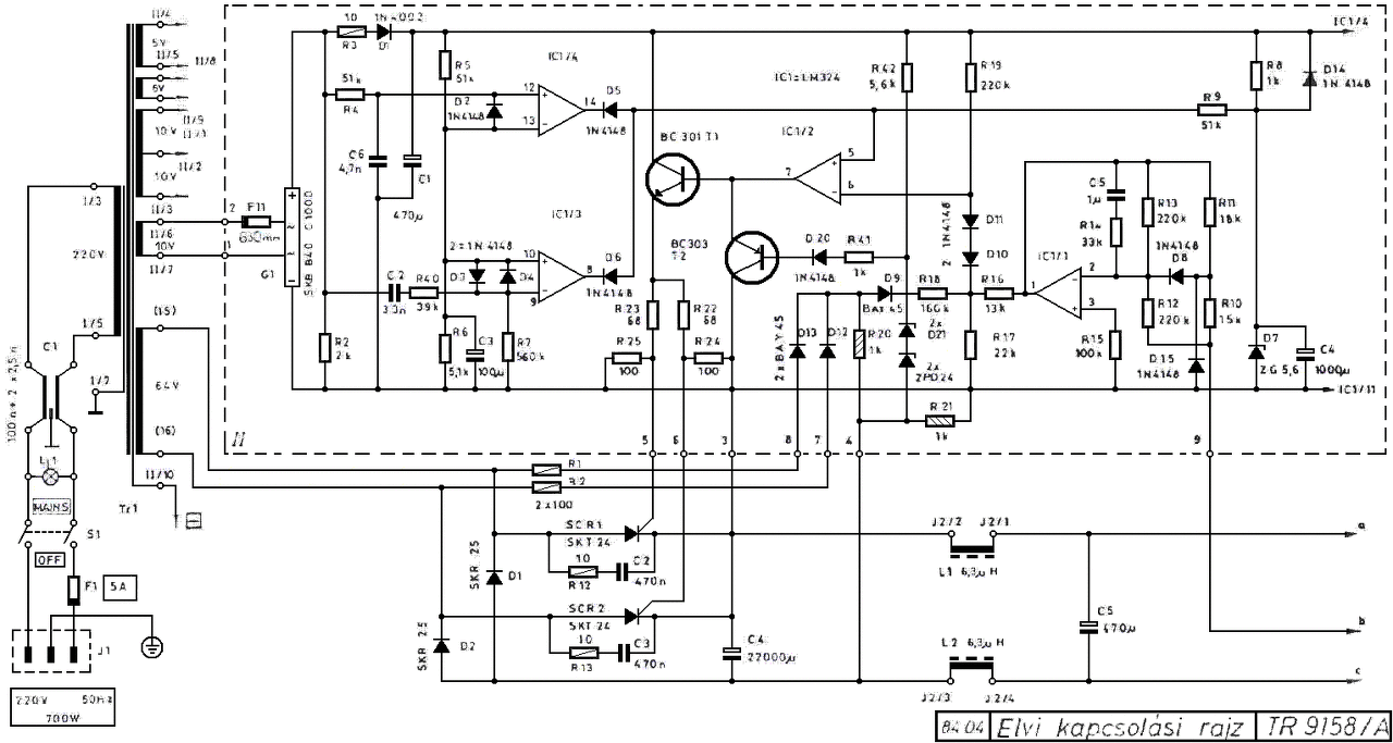
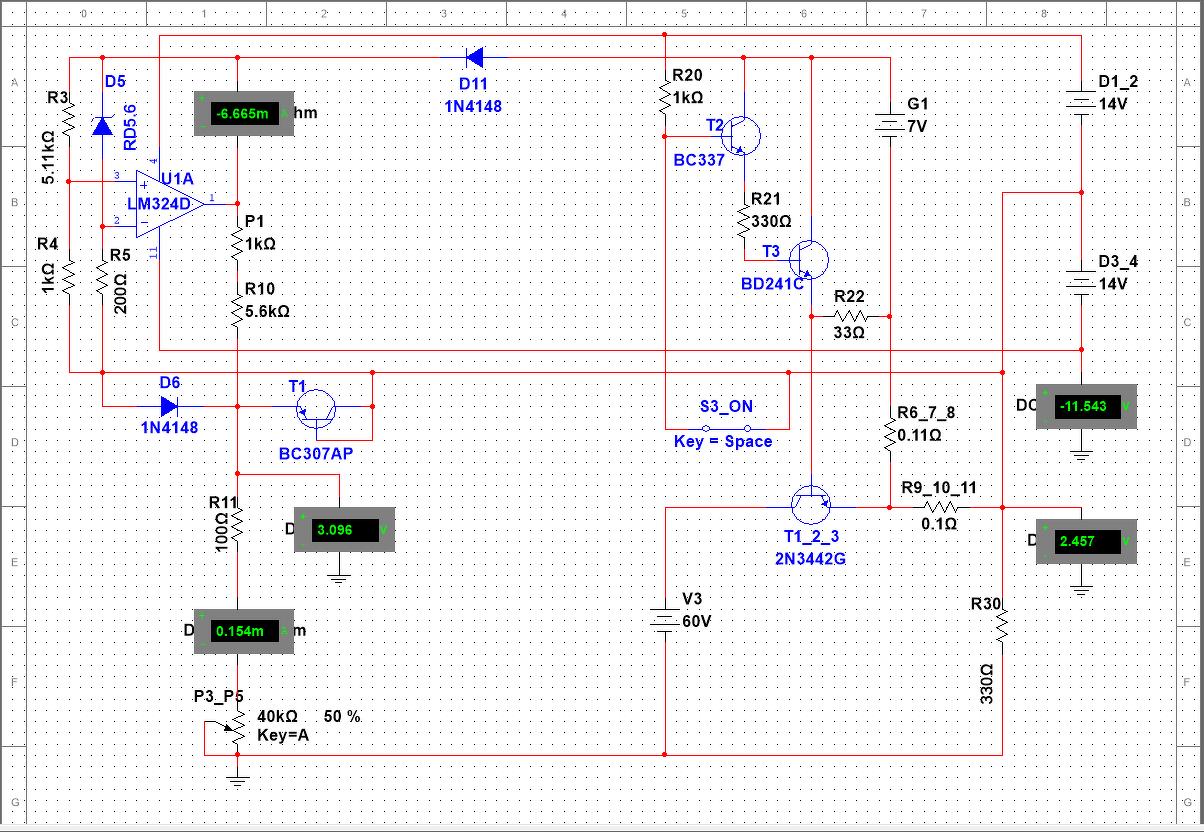
Sikerült tönkretenni hőn szeretett tápegységemet, melyet magam szeretnék megjavítani, nem annyira pénz, mint inkább tanulság okán. Kérlek segítsetek megérteni a mellékletek alapján, hogyan is működik ez a finom szabályzó. A TR9158A1 rajzon látható, hogy az a panel nem befolyásolja a finom szabályzó működését (ha helyesen ítélem meg). A TR9152A2 rajzon (látszólag) úgy néz ki, hogy IC1/2 az áramgenerátoros üzem "felelőse", ami az áteresztő T1_2_3 utáni ellenállás hálózatról kapja a vezérlést. IC1/3 és 4 csupán a CC illetve CV üzemmódok LED-jeit működteti, így most ezt a három IC-t hagyjuk figyelmen kívül, ha ez egyáltalán megtehető. A leegyszerűsített kapcsolást mutatja a "9158_FŐSZAB", mely az áramkőr szimulátorról készült kép. Az IC1/1 feszültséggenerátor áramgenerátort (?) képezne a P1-R10-R11 sorral, így P3-P5 potenciométerekkel kellene szabályozni a feszültséget, de szimulátorban nem működik. Az S3 nyitott állapotában az R9_10_11 utáni kimeneten 58,6-tól 60,5-ig, míg zárt állapotában 1,0-tól 2,5 V-ig lehet szabályozni a kimenőfeszültséget. A T1_2_3, 2N3442 tranzisztorok a T3 BD241-ről, ami a T2 BC301-ről kapna áramot, ha kapna... Néhány kérdés: - Hol rossz az egyszerűsített kapcsolás? - Hogyan szabályozódik T2 BC301 (a képen BC337) árama? - Mi a szerepe D6 BAY44 (1N4148) diódának és T1 BC307, összekötött bázis-kollektorú tranzisztornak? - És a legravaszabb kérdés; hogyan működik (működne) a szabályzó a valóságban, hogyan befolyásolja IC1/1 a T2 BC301 áramát? A gépkönyvben (TR9158A_10_11_12) olyan kitűnően van megfogalmazva, hogy az én IQ-mal ez fel nem fogható... Előre is köszönöm az időtöket és a fáradtságotokat. A hozzászólás módosítva: Márc 30, 2018
Idézet: „IC1/3 és 4 csupán a CC illetve CV üzemmódok LED-jeit működteti, így most ezt a három IC-t hagyjuk figyelmen kívül, ha ez egyáltalán megtehető.” Tényleg nem értetted meg a működését a gépkönyv alapján. Az IC1 csak egy referencia feszültségforrás, az IC2 pedig áramgenerátor. Az IC3, és 4 a LED-eken keresztül vezérli az egész áteresztőegységet. Először is az a feladat, hogy szépen leírod, mit csinál, mit nem csinál a tápegységed. A T1-el ne foglalkozz, a kimenő karakterisztika módosítását teszi lehetővé, ha bekötik. Alapvetően a T2-t az 1k-s ellenállás teljesen kinyitná, ezt vagy IC3, vagy IC4 a LED-en keresztül "lehúzza". Így a LED is világít, és az áramkör is vezérelve van. A hozzászólás módosítva: Márc 30, 2018
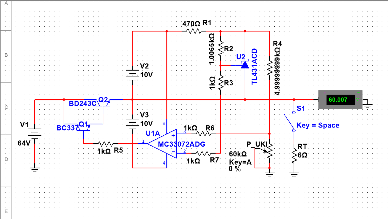
Köszönöm, kedves Imi!
Esment (és nem utoljára...) fordítva ültem a lóra, ugyanis az UKI akkor van "bekapcsolva", amikor "ki van kapcsolva" az S3 kapcsoló. Így persze, hogy befolyásolja az IC1/3 és 4 a T2 áramát, hiszen a kettő közül valamelyik fogja képezni a bázisosztó alsó tagját... Ezt az égést... Mindenesetre hálásan köszönöm, hogy néhány jól irányzott sorral felnyitottad a szemem. Mellékelem a "működő" szimulációt és képét, hátha akar valaki okulni belőle... Sajnálatos, hogyha az RT értékét néhány 10 Ohmra választjuk, akkor már csökken az UKI. De hát ez csak szimuláció, és az alkatrészek egy része hiányzik, más része nem az "előírt" típus. Távol álljon tőlem, hogy olyan egykori, kitűnő cégek fejlesztőjével versenyezzek, mint a FOK-GYEM, TELMES, MIKI, EMG, stb, de talán van olyan HE olvasó, akinek segít egy lényegesen lebutított lebegőpontos változat, mely "mai" alkatrészeket tartalmaz, és azokból is lényegesen kevesebbet. Főleg Attila86 és Skori nyomán: a TL431 csodálatos, 5 V-os feszültséget generál, ami R4-en és P-n keresztül stabil 1 mA-t folyat, így P minden kOhmjára 1 V feszültségesés jut. Ezt a feszültséget a műveleti erősítő hasonlítja össze a kimenőfeszültséggel, és úgy szabályozza Q1-en keresztül Q2 áteresztő tranzisztort, hogy UKI és UP különbsége 0 V legyen. Persze szemléletesebb így, de még néhány tranzisztor és ellenállás szükségeltetik. Minden esetre a 60 V kimenőfeszültség 10 A terhelésre 1 mV-ot csökken. Már hogy a szimuláció szerint... Még egyszer köszönöm, jó locsolást mindenkinek!!!
Így van, itt a DC off kapcsoló bekapcsolt helyzetében zárja rövidre a meghajtást, így akkor lesz az Uki 0V.
Az a helyzet, hogy akkor még nem léteztek (vagy csak idehaza nem volt elérhető) azok az alkatrészek, amikkel ma már sokkal egyszerűbb, vagy sokkal jobb paramétereket biztosító kapcsolásokat lehetne létrehozni. Bár az is tény, hogy ezek a készülékek még ma is megállják a helyüket, bár sokkal nagyobbak, nehezebbek, mint mai társaik. Nekem is van ilyen tápegységem, kettő db. |
Bejelentkezés
Hirdetés |






















