Fórum témák

» Több friss téma
Fórum » Labortáp javítás
 
Témaindító: very, idő: Ápr 30, 2007
Témakörök:
Lapozás: OK   10 / 38
(#) Pioneer válasza HG4FC hozzászólására (») Máj 27, 2012 /
 
Szia!
A 405-öshöz találtam, nem tudom hasonlít e hozzá.
(#) HG4FC válasza Pioneer hozzászólására (») Máj 27, 2012 /
 
Köszönöm szépen!

Megkaptam az eredetit. Ha valakit érdekel emailban szívesen elküldöm.
Tóni
(#) proli007 válasza bekesizo hozzászólására (») Máj 27, 2012 /
 
Hello!
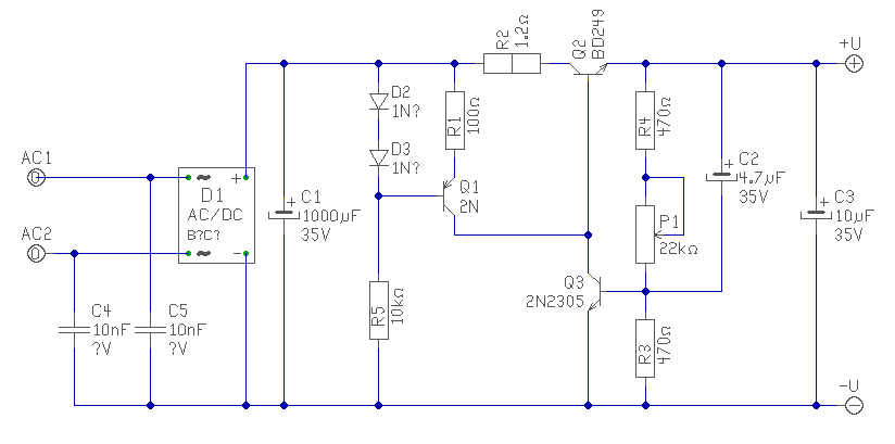
Ez tényleg nem kapcsolási rajz. (kb. olyan rajnak,mint tápnak..) Egyébként a két kis tranyó bázis-kollektorát felcserélted és nem is lehet a kettő egyforma, mert az egyiknek NPN-nek a másiknak PNP-nek illik lenni.
üdv! proli007
(#) bekesizo válasza proli007 hozzászólására (») Máj 27, 2012 /
 
Hoppá, csináltál nekem sematikot. Köszi!!
Nekem diptrace van, de az nem tud png-t, úgyhogy ezt módosítottam, még a C4-C5 jelenlegi fesz értékét is megadtam.
Igen, BC300 a másik tranyó, és felcseréltem a B-C-t.
Az eredeti kérdésem tehát az volt, hogyan lehet feltornászni az áramkorlátot 5A-ig, amit a jelenlegi trafó simán tud?
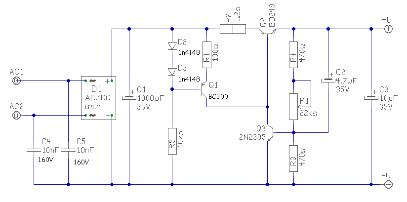
(#) Sebi válasza bekesizo hozzászólására (») Máj 28, 2012 /
 
Ezt a tápot alapvetően egy nagyon szűk fesztartományban állítható, nem túl stabil és 1A körüli kimenőáram körüli értékre készítették. Ennek a feladatnak nagyjából megfelel, bár nem szimpatikus a kapcsolás. Hogy ne fikázásra gondolj, igyekszem proli007 szép rajza alapján elmagyarázni, miért.
Pufferkondi 1000 µF - 1A-hez éppenhogy elegendő.
BD249 - ezt jól túlméretezték, akár 20A is folyhat rajta, ha teljesen nyitva van, de itt az a feladata, hogy a bemenő és kimenő fesz különbségét elfűtse. Ilyen körülmények között az adatlap szerinti max disszipációt kell figyelembe venni.
Ahhoz, hogy megfelelő kimenőáramot tudjon szolgáltatni, bázisáramra van szüksége, amit itt a Q1-R1-D2-D3-R5 állít elő. A rajzon lévő értékekkel ez 14mA körül van. Figyelembe véve, hogy a BD áramerősítési tényezője legrosszabb esetben 10 is lehet, tehát egy silányabb példánnyal már 140mA kimenőáramhoz is kevés.
Tehát a kapcsolás 5A-re történő "átalakításához" 4...500mA-es áramgenerátor kellene. Ha így átméretezed, akkor Q3 teljesítménye kevés lesz, hiszen ezt az áramot kell kibírnia, amikor kicsi a kimeneti terhelés.
Összegezve: ez a kapcsolás alkalmatlan a feladatra.
(#) Monster02 hozzászólása Júl 16, 2012 /
 
Sziasztok !! Megépítettem az Attila86 féle 1. Labortápot de problémám van a működéssel és segítségre van szükségem ezért fordulok hozzátok hogy megtaláljam a hibát , mert az építőnek nincs ideje foglalkoznia, vele ezért nem is hibáztatóm itt is megtalálható a kapcsolás és márt többen megépítették így tapasztalat is rendelkeznek sokan. Probléma jelenség : feszültség szabályozásnál lévő potmétereket akárhogy állítom nem mozdul a feszültség 00.6 V mutat a kijelző !! De a áramérőség potméter 15% os elfordítására egyből bekapcsol az áramkorlát és elindul a szabályozás 0-30 v ig , de amint vissza állítom a áramérőség potmétert 0-ra a feszültség-szabályozás beáll 00.6v ra . Alkatrészeket ellenőriztem , a pufferkondin 38 v mérek , az rc4136n +5 / -5 voltot megkapja / Trafóról bemenő feszültség 29.0v ac és egy 4700 uf /50 v kondít használok puffernek de szerintem ez nem befolyásolja a működést . Alkatrészek nem melegszenek nincs zárlat és a végtranzisztorok sem melegednek ... műszerrel kimértem a tranzisztorokat de mindegyik jó !! Műveleti erősítőt is cseréltem de ugyan az a jelenség . Remélem segítséget kapok és működni fog a labortápegység . Üdv Attila
(#) idlob válasza Monster02 hozzászólására (») Júl 16, 2012 /
 
Egy áramkorlátos tápegységnél ez a viselkedés teljesen üzemszerű.
Mivel nullára állítottad a kimenő áramot, ezért meg is próbálja a kimenő áramot nullán tartani, ezt pedig Ohm törvényét figyelembe véve nem tudja másképp elérni, mint hogy a feszültséget is nullára veszi.

A következőképpen szokás beállítani az ilyen tápot egy adott feladatra:
Előbb tekerd az áramkorlát potméterét nullára, majd a feszültségét maximumra. Zárd rövidre a tápegység kimenetét, és finoman emeld az áramkorlátot, amíg el nem éred a kívánt maximális kimenő áramot. Ekkor távolítsd el a rövidzárat, majd a feszültség szabályzó potméterrel állítsd be a kívánt feszültséget.

Végül, megkérdezhetem, hogy mit szerettél volna elérni azzal, hogy az egész hozzászólást félkövérrel írtad?
(#) Monster02 válasza idlob hozzászólására (») Júl 16, 2012 /
 
köszönöm gyors válaszod , következő történt feszültség szabályzó potik maxra csavarva és az áramérőség poti le!!
Rövidre zár a kimenetet és elkezdtem tekergetni a áramérőség potit a biszti ki éget 250v/2.5A van rá írva .. kicseréltem a biztit és a kijelzőn megjelent a 38,5 volt ? gyors kiforrasztottam a végtáranyókat és kimértem műszerrel de nem lett baja .. nem tudom hogy kapot e a műveleti erősítő ha igen akkor 360 Ftom-ban kerül az új ami nem most lesz ... ja bocsi a vastag szövegkiemelésért csak uj vagyok azt figyelem felkeltés lett volna a célja .
(#) idlob válasza Monster02 hozzászólására (») Júl 17, 2012 /
 
Akkor vagy nem szólalt meg az áramkorlát, vagy túl nagyra van állítva a maximális kimenő áram.
Nézd át alaposan P1, P2, R1 és IC4D környékét.
A P1 potmétert hova van állítva?
Hol állt a P2 (áram) potméter amikor kiégett a biztosíték?
Egyébként az OPA elég jól védett, inkább az áteresztő tranzisztorok sérülékenyebbek. Hogyan mérted őket, biztos vagy benne, hogy mindegyik jó?
(#) abcdabcd válasza Monster02 hozzászólására (») Júl 17, 2012 /
 
És akkor mi történik, ha elkezded üzemszerűen használni? Mondjuk egy kb 50W-os autóizzót rákötsz próbaterhelésnek, és nézed, hogyha a feszültséget lassan emeled, akkor stabilan marad-e a kimenő feszültség, illetve az áram...
És ha így rendeltetésszerűen úgy tűnik, hogy jó, akkor esetleg érdemes megnézni, hogyha mondjuk árammal szeretnéd ugyanezt szabályozni, tehát úgy hagyod mondjuk 12V-on a feszültséget, aztán az áramkorlátot kezded el próbálni, hogyha viszed lassan lefelé, akkor jól csökken-e a fényerő, aztán ha elkezded felfelé emelni, akkor pedig elkezd-e megint nőni a feszültség, mígnem megint eléri a 12V-ot, és ha azon túl tekered még fentebb az áramot, akkor visszakapcsol-e feszültséggenerátoros módba, és akkor viszont ugye se a feszültségnek se az áramnak nem szabad magától tovább nőnie...
Szerintem ilyen rövidzáras mókákat esetleg inkább ezután kéne megnézni vagy esetleg ezek már megvoltak és "normál" üzemben jól működik a táp?

Ja azt nem tudom ez a táp hány amperes, lehet egy 50W-os izzó sok neki alapból, és akkor így nem lehet 12V-ig felvinni anélkül, hogy be ne korlátozna, esetleg 2 izzót sorbakötve lehet akkor próbálkozni és akkor legalább 12V-ig meg lehet emelni a feszültséget, kicsit több, mint 2A-es terhelést kapva...
(bár azt nem tudom, hogy az autóizzókra milyen adatot írnak, nekem a madaras áruházban kapható legolcsóbb 2 izzóm van ilyen célra, hát ez már 12V-on is füstöl pár perc után lehet az autóban gondolják, hogy a menetszél hűti majd... viszont lehet hogy egy megbízható izzó viszont a generátorfeszültségen 14V körül adja a ráírt teljesítményt? ezt nem tudom...)
(#) Monster02 válasza idlob hozzászólására (») Júl 17, 2012 /
 
következő a helyzet honnan tudom megállapítani hogy jó a műveleti erősítő ? most néztem át az áramkört és minden ellenállás a megfelelő helyen van . kondik értéke is jó . a labortáppal az történik hogy most lett először élesztve . adtam neki 29 ac / 8.5v a 5+/-5 voltos tápnak + külön tarfó a műszernek 8.5 volt . de miota kiéget a biztí amit ki cseréltem és a kimenetre 39v kiad és 5 voltott szabályozhatók vele +/- ba . de jobban megnézve a 7905 ös ágba a kondi pupos !! az csere .. ez hajtja meg a rc4136n-t.
(#) proli007 válasza Monster02 hozzászólására (») Júl 17, 2012 /
 
Hello!
- Ha foglalatban van az IC, vedd ki. Ekkor a táp kimeneti feszültségének 0V-nak kell lenni. Ha nem nulla, akkor még is a három tranyónál kell a hibát keresni.
- Egy táp élesztésénél, soha nem rövidzárral próbálkozunk, hanem műterheléssel. Ez akár egy 24V-os izzó is lehet, de célszerű különböző teljesítményűekkel végezni. (két-három soros 12V-os is megfelelő).
- A maximális áramkorlátot, célszerű elsőként méréssel beállítani. Ha R1 Shunt ellenállás 0,15ohm és a táp végárama 2A, akkor a Shunt ellenálláson végáram mellett, 0,3Vfeszültség esik. Ezt a feszültséget kell beállítani a P1 trimmerrel, a P2 két szélső lábán mérve. Ha ez kész, akkor közelítőleg beállítottuk a maximális áramot. Majd terheléssel lehet pontosítani, de nem fog elszállni a táp.
- Először meg kell győződni, hogy szabályoz-e az áramkorlát. Izzót a kimenetre tenni, és minimumról tekerni felfelé az áramszabályzót. Ha az áram szépen nő, és nem több a végáramnál, rendben van a korlátozás.
üdv! proli007
(#) proba válasza Monster02 hozzászólására (») Júl 17, 2012 /
 
Először is nézd át alaposabban,sőt ha lehet nézesd át mással.A púpos kondi arra utal hogy nem voltál elég alapos.Ez ugyanis csak fordított polaritás,kisebb feszültségű kondi,esetleg durva túlfeszültség esetén jön elő.
(#) Monster02 válasza proli007 hozzászólására (») Júl 17, 2012 /
 
Az ic-t kivettem a foglalatból .. kimenő feszültség 38v !!
A 1000uf -es kondi nem volt fordítva be kötve mert felrobant volna 16V os volt , de a fesz még nem volt 11 volt -se .. 3 tranyónál mit csináljak hogy meg találjam a hibát ? HFE ? vagy dioda mérésbe mérjem ki műszerrel ? és milyen értéket kell kapjak ?
(#) proli007 válasza Monster02 hozzászólására (») Júl 17, 2012 /
 
Hello!
Dióda állásban ellenőrizd, és kiforrasztva.
- Ha a bázisra a pozitív tüskét teszed, akkor az emitter, és kollektor felé egy-egy diódát kell mérned, vagy is kb. 600mV-ot. (bázis kollektor között, kicsit kisebbet.)
- Ha a bázisra a negatív tüskét teszed, akkor az emitter és kollektor felé egyaránt szakadást.
- Kollektor-emitter között, mindig szakadást, bármelyik polaritású tüskét is teszed a kollektorra.
üdv! proli007
(#) Monster02 válasza proli007 hozzászólására (») Júl 17, 2012 /
 
o ké egy pillanat és ki mérem őket !!

O
(#) Monster02 válasza proli007 hozzászólására (») Júl 17, 2012 /
 
a bc546 használok bc182 helyet de ez nem lehet baj ..
a bc546 jó 688 mv-ot mérek pozitív tüske bázis -emitter / bázis collektor
negatív tüske bázisra és bázis - emitter nem sípol . bázis - collektor nem sípol ... ezek szerint ez a tranyó jó !!
következő tranyó bd 241c : pozitív tüske bázis-kollektor 632mv-ot mérek ez kisebb amint írtad a bázis- emitter 635 mv-ot mérek / negatív tüske bázisra és egyik irányba sincs szakadás . akkor ez is jó ..
bd245c : na most jön az érdekes dolog : pozitív tüske bázis-collektor 260 mv-ot mérek bázis-emitter 183 mv-ot mérek /negatív tüske bázisra 254mv-ot mérek bázis-collektor és bázis-emitter között pedig 182mv ez normális ? hogy negativ és pozitiv ágba is azt mérem ?
ebbe a tranyóba nem vagyok biztos hogy jó .. a másik kettő tranyó negatív ágba 0 mértem és nem sípolt mert nem volt szakadás . a tranzisztorokat a hestore üzletláncba vettem és fent van a pdf-ben a lábkiosztás hogy melyik bázis-collektor-emitter.
(#) proli007 válasza Monster02 hozzászólására (») Júl 17, 2012 /
 
Hello!
Úgy tűnik, a BD245 nem jó. De nem mértél. kollektor-emitter között, oda vissza, sehol. Szerintem ott zárlat lesz.
üdv! proli007
(#) Monster02 válasza proli007 hozzászólására (») Júl 17, 2012 /
 
0.80 mv mérek collektor és emitter kötött oda-visza 0.82 mv milyenkor ? de szerintem a zárlat tönkte tette azt a tranyót és így elment a biztosíték is
(#) proli007 válasza Monster02 hozzászólására (») Júl 17, 2012 /
 
Hello!
Bizony zárlatos. De miért oly nehéz, a mondatokat nagy betűvel kezdeni. Miért kell mindenkivel "megharcolni", hogy nyomja le a Shift gombot? Sokkal olvashatóbb a szöveg.
üdv! proli007
(#) Monster02 válasza proli007 hozzászólására (») Júl 17, 2012 /
 
Oké .bocs egyenlőre köszönöm a segítséget kicserélem a db 245c de ez 2-3 nap mire kapok másikat .. amint meg van jelentkezem itt ismét ..
(#) Monster02 válasza proli007 hozzászólására (») Júl 19, 2012 /
 
Helló !! Sikerült új táranyókat be szerezni + egy műveleti erősítőt is ... be forrasztóm a táranyókat , de ic nem teszek bele ... és megmérem a kimenetet hogy menyi a feszültség .
(#) Monster02 válasza proli007 hozzászólására (») Júl 19, 2012 /
 
Kicseréltem minden és elindult a táp ic nélkül 0 Volt .. van a kimeneten . Ic helyére be pattintottam az ic-t és táp indul 00.6 v mutat a kijelző ... proli007 egyszer elírtad a élesztés folyamatát köszönöm , de olyan problémám van hogy mit tegyek műterhelésnek ? Nincs égő 12v-os .. vagy bármi lehet ami birja a 2A-pert ?
(#) proli007 válasza Monster02 hozzászólására (») Júl 19, 2012 /
 
Hello!
A tisztességes műterhelés, vagy ellenállás, vagy aktív áramnyelő generátor. Ez egy áramgenerátor, amit nem egy táp, hanem a tápegységed fog táplálni. De izzót azért sokkal egyszerűbb és olcsóbb beszerezni, mint egy nagy terhelhetőségű ellenállást. Pár száz forintért vásárolhatsz bármely gépjármű alkatrész boltban. Ennek azért figyelembe kell venni a hideg-ellenállásának hatását is. Vagy is bekapcsoláskor 4..5-ször nagyobb áramot vesz fel, mint amikor már ég (fel van fűtve).
Ellenállás van nagy teljesítményű fűtőkészülékekben. Vasaló, rezsó, bojler betét, kenyérsütő.. Kis ötletezéssel ezek is használhatók. Persze lehet több kell belőle, párhuzamosan.
A kezdők, mindenféle "perverz" dolgot ráakasztanak a tápra. Általában ez motor, vagy bármi. De ez nem helyes módszer!
üdv! proli007
(#) Monster02 válasza proli007 hozzászólására (») Júl 23, 2012 /
 
Helló !! Találtam itthon 3db 12V / 50 W izzót amit sorba kötve ráakasztott a tápegység kimenetére,erre a kimeneten a 00.6v leesett 00.0-ra !! A leírtak alapján a p1 potit le kezdtem lecsavarni 0.3v ra de csak 0.45 tudtam állítani de szerintem jóval erősebb trafót használok hozzá mint kéne 2.5/3A trafóról van szó és 0.45v alá nem engedte de a potméter lábain is ezt mérem de a R1 Shunt ellenálláson 0.35v ,mérek !!, égőkön sorba kötve a műszer áramérőség mérésre 2.3A mérek 0.45v-nál. A P2 potméter csavargatásával szépen szabályozza az áram erősséget.De mondjuk én be akarok állítani 1 A áramérőseget és szabályozni szeretném 0-30 voltig azt hogy tudom meg oldani , mert ha középre állítóm a áramérőség potit pontosan 1Ara mivel kimérem műszerrel az égőknél akkor a feszültséget 1.7-2.0 voltig tudom szabályzózni.A p6 potival tudom hitelesíteni a mérőműszert áramérőség mérésbe ? mert 1Anál mutat 1.556 a kijelző !!
(#) proli007 válasza Monster02 hozzászólására (») Júl 23, 2012 /
 
Hello!
Cseppet zavaros amit írsz. De meg kellene ismerni már egy táp működését, hogy meg is értsd mit csinálsz.
- Ha egy tápon beállítasz 1A áramkorlátot, akkor akár mekkora a kimenti feszültséget állítottál be előzőleg, amikor a terhelés eléri az 1A-t, a táp lekorlátoz. Vagy is addig csökkenti a kimeneti feszültséget, míg a ráakasztott terhelés csak 1A-t vesz fel.
(Az "akármekkora" kimenő feszültségnél, a 0V kivétel, mert 0V kimeneti feszültség mellett, nem folyhat áram, nem hogy 1A.. a 0..100mV kimeneti feszültségeknél is értelmetlen lehet a dolog, mert az IC offset hibája, vagy a nyák vezetősávjainak ellenállása, vagy földáramok miatt, egyáltalán nem biztos, hogy nullára beállított kimeneti feszültség ténylegesen 0V kimenti feszültséget is fog produkálni. Vagy is kimenti feszültség esetén, inkább 1..Max kimeneti tartományról beszéljünk.)
- Az OHM törvényét nem lehet áthágni. Vagy is feszültség - áram - terhelő ellenállás, mindig egymásra hat az Ohm törvénye szerint. Tehát állandó értékű terhelő ellenállás esetén, vagy a rá jutó (kimeneti) feszültséget, vagy az átfolyó (korlátozott) áramot tudjuk beállítani, a másik érték mindig a terhelés függvényében fog beállni.
- Izzó terhelésnél, figyelembe kel venni a fémek pozitív hőfokfüggését. Vagy is hidegen az izzó ellenállása, akár 5..10-szer kisebb lehet, mint a névleges, mikor már világít. Tehát pld. Rákapcsolod az izzót a tápra, felvillan az áramkorlát, ekkor az áram állandó, majd lassan felizzik az izzó, és megszűnik az áramkorlát. Ez alatt a feszültség folyamatosan nő, majd megáll a beállított értéknél. (Persze ez csak akkor igaz, na az áramkorlátot nagyobbra állítottad be, mint az izzó névleges árama.)
- Ha a trafó nagyobb teljesítményű, attól a táp még ugyan úgy üzemel, csak nem nyúzza majd úgy a trafót a terhelőáram.
- Ha beállítasz 1A áramot, és szabályozni szeretnéd a feszültséget 0..30V-ig, azt nem teheted meg, csak akkor, ha az 1A áramot a 30V mellett állítottad be. Hiszen pld. ha a terhelésen 1A folyik és 5V feszültség van ekkor (ekkor 5ohm a terhelő ellenállás), ha növelnéd a feszültséget 10V-ra, nem fog emelkedni, hiszen az áramkorlát nem enged 1A-nál nagyobb áramot folyni, a 10V-hoz, meg már 2A tartozna. Vagy is 0..5V változtathatod a feszültséget (közben az áram is változik 0..1A-ig) de az felett, már a feszültség 5V marad, bárhova is tekered a feszültség potit. Ekkor már az áramkorlát leszabályozza a feszültséget. Ha viszont leveszed ekkor a terhelést, a feszültség felugrik a beállított értékre.
- Nem néztem a rajzot, de nyilván azzal a trimmerrel lehet beállítani, hogy 1A terhelés mellett a műszer is 1A-t mutasson, ami a shunt ellenállásról jön, és csak a műszer felé megy. Hiszen Te azt állítod be, hogy az 1A terhelés mellett a Shunt ellenálláson eső feszültségre, a műszer 1A-t mutasson. Vagy is a műszer bemenetére 100mV jusson a shunt feszültségéből. (2A-es méréshatár esetén, mert 200mV-ra mutatna a műszer 2A-t. Vagy is 1999-et.)
Remélem ez alapján már el tudsz igazodni/indulni..
üdv! proli007
(#) Monster02 válasza proli007 hozzászólására (») Júl 23, 2012 /
 
Helló ! nagyon szépen köszönöm de mikor írtam a hozászolást pont akkor jöttem rá a működésre is . Mert levettem a kimenetről az izzókat és rátettem egy 12v ventilátort és szabályzott az áramkorlát .. p6 potival tudtam hitelesíteni a műszert áramérőség jelzését de mivel hogy 2A nál nagyobb áram folyik így hogyan tudom megváltoztatni a műszer árammérés határát ? Légyszíves nézd meg a kapcsolási rajzot ha van ídőd ..és írd meg nekem hogy melyik alkatrészeket kell cserélni a-hoz hogy ne fúson ki a kijelző 2.3A-nál . Szeretném a méréshatárt kinyomni 2.5A-ra de milyen alkatrészt kell rajta változtatni ? Az előző hozzáoszlásomban elég hülyén írtam el , a sönt ellenálláson 0.35 v mérek a p1 poti le van csavarva ,0.45 v mérek a p2 poti két szélső lábán. Ha maxra tekerem 0.95v mérek a p2 potin de itt nem mértem meg az áramérőseget a kimeneten. Az alkatrészeket ellenőriztem én is meg egy hibakereső teknikus és azt mondta hogy rendben van . A kimeneti rövid-zár elleni védelmet hogy tudom ellenőrizni hogy működik ? Anélkül hogy tönkre tenném a tápegységet ? És idáig is amit kaptam segítséget tőled nagyon szépen köszönöm .
(#) proli007 válasza Monster02 hozzászólására (») Júl 24, 2012 /
 
Hello!
Abból kell kiindulni, hogy a műszer 1999-et tud maximum kijelezni. A 7107 alapérzékenysége ekkor 200mV, vagy is 199.9mV kijelzés szerint. Mivel a Te 2,5A-t szeretnél kijelezni rajta, azt már csak a második digittel lehet. Vagy is 2.50A ként tud megjeleníteni. Ekkor a műszer bemenetén értelem szerűen 25.0mV- feszültség kell. Tehát a műszeráramkör és a Shunt közé, olyan feszültségosztó kell, ami 2,5A átfolyó áram mellett, a műszerre 25mV feszültséget ad.
Ha ezt a feszültséget, az P6-as poti középállása mellet szeretnénk beállítani, akkor 2,5A mellett, az a trimmerpotira kb. 50mV feszültségnek kell érkezni.
Így az R30 ellenállást ezek szerint kell módosítani. Vagy is az 10kohm potin 50mV mellett 5uA áram folyik. Ez az áram folyik át az R30-on is.
Ha a Shunt ellenállás értéke 0,15ohm, (mint a rajzon), akkor 2,5A áram mellett, a rajta eső feszültség, Us=Is*Rs=2,5A*0,15ohm=375mV. R30 ellenálláson eső feszültség, UR30=Us-UP6=375mV-5mV=370mV.
Most már számolható R30 értéke. R30=UR30/IR30=370mV/5uA=74kohm. Vagy is szabványos érték szerint ez pld. 75kohm.

Ha az áramkorlát már működik a tápon műterheléssel, és a maximális kimenti áram is be van állítva, akkor van esély, hogy működni fog rövidzár esetén is. De növelt kimenőáram esetén, nem szabad elfeledni a megfelelő hűtés, és a szükséges végtranyó számot sem. Ha a C9 pufferkondiban 32V-van, és 2,5A az áramkorlát, valamint rövidre van zárva a kimenet, akkor ez 80W teljesítményt jelent. Ehhez egy végtranyó nem igazán egészséges. Én legfeljebb 30W teljesítményt adnák egy végtranyóra, úgy hogy ide kb. 3-at tennék párhuzamosan, mindegyiknek egy-egy áramelosztó emitter ellenállással. (Olvasd el Alkotó eszmefuttatását/próbáit, a végtranyók-teljesítményével kapcsolatban. De ne nekem kelljen kikeresni)
üdv! proli007
(#) AndrewK hozzászólása Aug 15, 2012 /
 
Sziasztok!
Van egy GW Instek PSP-603-as tápom és az áramgenerátoros üzemmód nem működik rendesen rajta. Dolgozik-e valaki ilyen táppal, esetleg javított-e valaki már ilyet? Mellékelem a hozzá való EEprom tartalmat(W27C512), csak nem biztos, hogy jó. Ha valaki le tudja ellenőrizni, azt megköszönném, illetve ha van valahol kapcsolási rajz hozzá, azt is. Az AT89S51, illetve a W87C32C kódvédett, azt nem tudtam lementeni. A táp egyébként jól működik feszültséggenerátoros üzemmódban.

Köszönöm a válaszokat.
András
(#) blaci hozzászólása Aug 15, 2012 /
 
Üdv!

Az Attila86 tápot építettem meg másodjára, és majdnem minden tökéletes, de... A panelmérő áram kijelzése nem stimmel. Bekapcsoláskor az utolsó számjegy 0-2 között változik, ez jó. Viszont pár másodperc után elkezd növekedni az érték, és el is megy 170mA fölé. A kimenő feszültség függvényében 0-17V-ig nullára csökken, majd innen felfelé 30V-ig újra eljut 100mA-ig. A kimenetre terhelést téve is ugyan ez a helyzet. Próbáltam már cserélni C25, C25, C27 kondikat, de ettől nem javult. A panelt tisztára mostam, szakadás, zárlat nincs és a feszültség kijelzés teljesen stabil. Mit nézzek még meg szerintetek?
Következő: »»   10 / 38
Bejelentkezés

Belépés

Hirdetés
XDT.hu
Az oldalon sütiket használunk a helyes működéshez. Bővebb információt az adatvédelmi szabályzatban olvashatsz. Megértettem