Fórum témák
» Több friss téma |
Fórum » Labortápegység készítése
Meg a 741 es is cserere szorul nyilvaan
Amiket én leírtam, azok ennek az áramkörnek a hibáit/hiányosságait küszöbölik ki. A digitális potméter már fícsör lenne és én személy szerint igyekszem ennél a tápnál az egyszerűségre. Így a felesleges 'extrák' mellőzésére is. (Emellett engem nem is érdekel a digitális poti.)
Ha neked az tetszik, hát tedd bele!
Megserteni , cseppet sem akartalak es ertem a gondolat menetedet ugyanis vegig kovettem a munkassagod amit idaig publikaltal en csak tanulhatok toled. A digipottal csak arra szerettem volna ravilagitani mint irtad , a forgopot rengeteg zajt szed ossze rexsegesbol adodoan.
Megegyszer bocs
Semmi gond, nem sértettél meg. Nincs is miért elnézést kérned.
A potik recsegéséből és megszakadásából eredő problémákat én úgy küszöböltem ki, hogy feszültségvezéreltté tettem a szabályozó köröket. (Az áram-szabályozó kör egyébként már most az.) Ez egyben a poti kontakthibájából eredő gondokon kívül egyszerűen megoldhatóvá teszi az elektronikus DC "ON/OFF" kapcsolást, és a potikat a nyákkal összekötő vezetékek által összeszedett zajok sem jelentenek problémát. Az már csak hab a tortán, hogy ha már a szabályozó kör feszültség-vezérelt, akkor nagyon könnyű megoldani két tápegység együtt futását, vagy külső vezérlését (például D/A átalakítóval).
Ez sem tunik rossznak , meeg fejlesztheto is nagyobb fesz+aramra . A potik meg azt hiszem fesz vez modban vannak alkalmazva. Bővebben: Link
Lab. power supply Chapter 10
Helló !Valóban ez nem kettős táp hanem egy "szimpla". Az előlapi föld alatt mit értesz ?
Helló ! Valóban van egy elkötés benne , ha jól emlékszem az R 13 potit nem a negatívra hanem a felette lévő testre kell kötni. Nekem az eredeti Elektoros nyák van meg azon nincs elkötve.
Ma összeraktam az áramkört Multisim-ben, és szimuláltam..
Van amit nem akar rendesen szimulálni : ha az áramlimit tiltja a U4A műveletit, annak a kimenete már negatív értéket vesz fel, ilyenkor a Q1 régen lezárt. De ennek ellenére van kimenő áram és feszültség De ha simán megszakítom a 21es vezetéket, vagy a Q1 tranyó bázisára -5V kapcsolok, akkor a kimeneten nem jelenik meg feszültség. Tehát nem az áteresztő résszel van gond..hanem rosszul szimulálja, de hogy miért :nemtudom: Néhány gyakorlatban kellő alkatrész nincs az áramkörben! Ha valaki hibát talál az áramkörbe írja meg priviben ! Táp specifikációi: - 40v 5A (ehhez az áramhoz valószínűleg több 2n3055 kel majd) - be / ki kapcsolható visszahajló áramlimit karakterisztika - Használható REF198-as referencia ic is 5V helyett - feszültség vezérelt rendszer (Attila86 már kifejtette ennek az előnyeit) -közös föld az áram és feszültség méréshez, a negatív segédtáp (a másik felénél majd + segédtáp kell) már rendelkezésre áll a DVM-hez (és használható is Ha elkészül földszimmetrikus lesz, és lehet majd állítani együttfutóan is. Az Lm324 egyik Opa-ja még használaton kívül, nincs is a rajzon. Azt lehet hogy hővédelemre fogom használni.
Én uA741el szimuláltam, de hibásan szimulálja, mivel ideálisnak veszi, gyakorlatilag ingyen energiagépet szimulál. Tegyél a műveleti erősítő kimenetére legalább 10kohm os ellenállást. Mivel végtelen nagy feszültséget képes leszimulálni, valamint nem ártana hátba kapcsolt 15Vos zéner sem.
Penészt
![]() Nekem nem megy az ick kimenete a tápfeszültségeken (+24V- -5 V) túl. Sőt, még a kimeneti drop-ot is szimulálja (nem éri el teljesen a tápfeszt) Majd holnap telerakom műszerrel a kapcsolást és a hibáról is csinálok fotót! de ezt csat estére várjátok.
Tisztelet
Koszonom az ajanlast a taaprol .Gondolom Te is az Elektoros varianst epitetted meg azert mukodott. Ma probaltam keresni az archivumokban de nem talaltam az eredetit. Ki tudja mi van meg elkotve ebben.
A multisim file-t fel tudnád rakni ? Egész hasonlóban töröm én is a fejem, csak én P-Fet -el, amit egy npn vezérel. Jah, amugy Q1 ok hogy lezár, de a pnp darlingtonod bázisát nem ártana felhúzni nem ?
Igazad van fel kellene
Mentségemre szolgáljon az , hogy a TIP147ben van elvileg ilyen ellenállás(ok)!Mindenesetre csak a kicsi 100 ohm-os ellenállások javítottak a helyzeten. Kellet használni a darlington bázisának felhúzására, és a collektorának a lehúzására is. De ekkor meg nem jött ki belőle rendesen a "kakaó" De az áteresztő részt én még valós alkatrészekkel leszimulálom. Hiszem hogy az általam kiválasztott alkatrészekkel gond nélkül fog működni ! Jobban inkább az áramkör gerjedésétől félek! A gerjedésgátló, hidegítő kondik elhelyezésére még kérek ötleteket
jájj, most nézem az ms file-t. jól teleraktad multiméterekkel.
Egyszerűbb ha ezek helyett a vezetékekre a jobb oldali toolbarbol a kis sárga 1.4V feliratú ikonnal teszel egy státuszdobozt. Akkor egy kis buborékban mutatja az adott vezeték feszülségét, és a rajta átfolyó áramot, stb. Hmm érdekesen viselkedik ez, ha az áramlimit bekapcsol, akkor nekem ki-be kapcsolgat.
Viszont az árammérő része tetszik. Meg van felezve a közös módusú bemenet feszültsége, így birja az LM324 is.
Sziasztok!
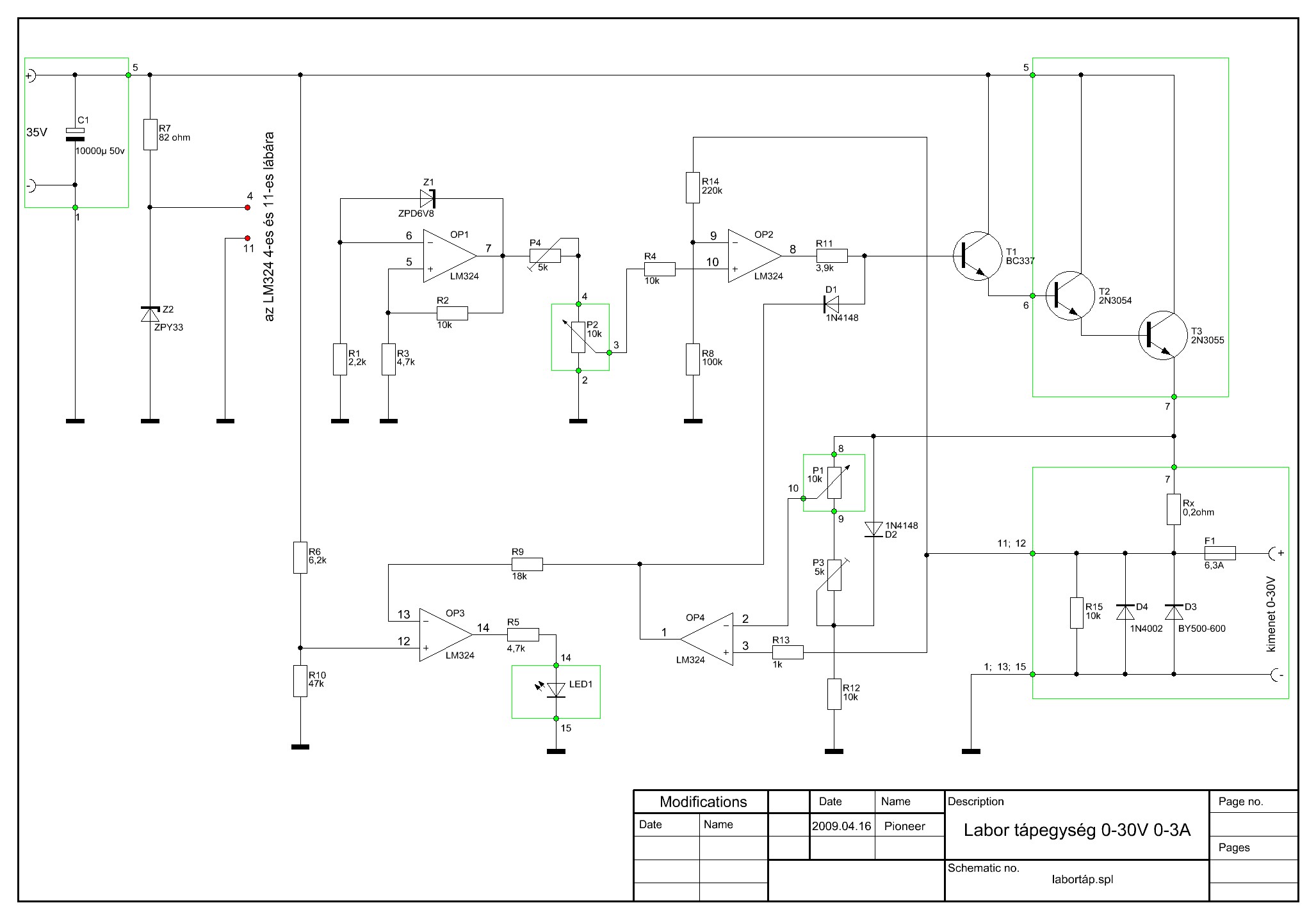
Nekiálltam és kisajtoltam ebből a tápból 30V kimenőt. Úgy sikerült, hogy az LM324-nek 33V tápfeszültséget adtam. Az adatlapja szerint max 32V-ot bír el, de 24 órás tesztelést követően azt mondhatom, bírja a 33V-ot. Az alábbi kapcsolási rajzon a módosított kapcsolás található. A P3 trimmer helyét is módosítottam, hogy ne a minimális, hanem a maximális áramkorlátot lehessen vele beállítani.
Ha nagyon számít, akkor talán úgy is lehetne nyerni pár tized voltot ha nem 3x -os darlington az áteresztő, csak kettő. Szerintem menne úgy is.
Idézet: „Az adatlapja szerint max 32V-ot bír el, de 24 órás tesztelést követően azt mondhatom, bírja a 33V-ot.” Erre sajnos nem nagyon lehet építeni. A hőmérséklet, a táp zaja és főleg az IC-k szórása miatt. Ez lehet hogy elbírta, de egy másik példány, vagy egy másik gyártó ugyan ilyen IC-je nem biztos hogy elbírja ugyan ezt.
Nekem tetszik az ötlet. Hagy izzadjon kicsit az IC.
Ki fogom próbálni, és ha esetleg bizonytalan a működés, majd alább adom kicsit az igényt és beérem kevesebbel. Vagy mindjárt duplát tervezek (oldalanként duplát), és akkor egy kis odafigyeléssel (az áramkorlát szinkron beállítására), már akár 50V fölé is tudok menni. És ami nem lényegtelen, ebből még kettő is egyszerűbb mint másból egy. Egyébként Attila 86-nak igaza van, a határadatok nem véletlenül vannak kitalálva. Viszont ezek a minimum adatok, és biztos vagyok abban, hogy a gyártók már eleve jelentős tartalékokkal készítik az áramkört, biztos ami biztos. Alkotó
Én az "másikból" terveztem szimmetrikusat építeni ....
Hogy megoldható a "+/-" együtt vezérlése ? Dupla potival ? És esetleg valaki látott alu forgatógombot elérhető áron ? Köszi !
Ehhez nem kellett nagy tudomány! 2 helyen tér el az eredetitől.
Viszont ez a túlhajtás dolog működik, hallottam/láttam rá már több példát is. Csak én nagyon nem vagyok a híve ! ! Egyszer fingjon ki az a LM324 és nyírja ki az esetleg 10 ezer forintot is meghaladó értékű készüléket amit használsz/tesztelsz éppen róla ! És akkor majd neked is elmegy a kedved attól, hogy egy műszerben ilyen megoldásokhoz folyamodj ! :yes: A poén hogy én megoldottam az LM324-gyel a 40voltot (sőt elviekben 45 volt is kijöhetne belőle), úgy hogy mindenütt a határértékeken belül maradtam. Lidi! Én még nem vagyok guruja a Multinak valamiért a mutimétert találtam meg előbb Ma kaptam havertól kb 5-7 ezer forintnyi értékű hűtőbordit lassan elkezdem végleges formába önteni a projektet.
Helló ! Összehasonlítottam a kapcsolási rajzot a nyákkal illetve a beültetéssel és ott helyesen van. Tehát csak a kapcsolási rajzon van egy hiba. A P2 potméter egyik fele az R15-R16 ellenállásokra kapcsolódik, a másik kivezetése a + - 12 voltos segédtáp testjére. Mindössze 2 mm-t tévedett a szerző illetve szerzőnek nem nevezném mert egy 1982-es Elektorból másolta ki a cikket egy az egyben ráadásul hibásan. A nyákterven egy apró módosítás van de nincs jelentősége. Így ahogy van után építhető. Mellékelem a beültetett a panelt. Elég szellős de én így szeretem.
Gondoltam hogy nem vagy multisim guru, azért mutattam meg a másik megoldást. Én sem vagyok guru egyébként, csak gondoltam hasznos infó. A hűtőborda kupacra visszatérve pedig, miért nem használsz valami több szekunder leágazásos trafót ? Kevesebb borda, jobb hatásfok lenne a végeredmény. Egy másik lm324 meg kapcsolhatja a reléket
Csak hogy családon belül maradjunk. Én úgy tervezem hogy az LM 4. erősítője az árammérő erősítő kimenetét tovább erősíti 5V ig, így majd egy PIC -el könnyebb lesz digitalizálni, és kijelezni. Továbbá a pic vezérelheti a reléket is mindjárt. Sőt megoldható lesz hogy a pic által biztosított feszültségekkel legyen vezérelve a táp. Ezen még gondolkodni kell hogy hogyan célszerű: pwm kimenettel, vagy valami SPI -os digitális potival. Utóbbiból csak 8 biteset láttam sajna eddig.
Szia!
Meg tudnád osztani velünk, hogy hogy oldottad meg a 40V-ot az LM324-el?
Köszönöm hogy megmutattad!
Én sehol sem állítottam, hogy nem fogok "többleágazásos" trafót használni Erre is van egy szép egyszerű ötletem, de ezt majd később ismertetem. Ennek a tápnak a megtervezésénél, építésénél, én főleg az egyszerűségre, olcsóságra törekszem! Mottója: "Az első tápom" (vicces, de nekem is ez lesz első ) A lényeg, hogy egy kezdő is meg tudja építeni, az élesztéshez ne keljen más mint 1 multiméter. Ezért én kihagyok mindenféle extravagáns megoldást, persze ez nem kötelező senkire nézve! Egyetlen "kezdőriogató" megoldásom az smd kivitel lesz, mivel nagyon utálok nyákot fúrogatni. (meg van pár smd LM324-em ezért azt sem kell vennem )Akinek ez nem tetszik majd tervez hozzá másikat.
Üdv.!
Egy 2 kijelzős ( V és A ) labortápegység egyszerű használatra mennyibe kerül készíteni ?
Hello!
Attól függ, mennyi alkatrészed van otthon általánosságban.
Meg attól is,hogy milyet akarsz...A-V stb...
1 lappal előrébb már megosztottam...
Nincs alkatrészem.
Mondjuk olyan középerőset, ami a finom munkákhoz is jó. |
Bejelentkezés
Hirdetés |





Egyszerűbb ha ezek helyett a vezetékekre a jobb oldali toolbarbol a kis sárga 1.4V feliratú ikonnal teszel egy státuszdobozt. Akkor egy kis buborékban mutatja az adott vezeték feszülségét, és a rajta átfolyó áramot, stb. Hmm érdekesen viselkedik ez, ha az áramlimit bekapcsol, akkor nekem ki-be kapcsolgat. 

)




