Fórum témák
» Több friss téma |
Fórum » Labortápegység készítése
Ha nincs alkatrészed akkor meggondolandó egy gyári vásárlása. Ellenpélda: a ki mit épitettbe most raktam fel képeket, nekem csak a munkám fekszik benne, meg 2db ICL7107 ára.
Bizony mex-nek igaza van, ha semmid nincs hozzá és nem is tudsz szinte ingyen hozzájutni bizonyos alkatrészekhez, akkor érdemesebb, és olcsóbb is gyárit venni ! !
én pl ingyen kaptam havertól bordát aminek centije legalább 100Ft-t ér, és kell belőle legalább 25cm, a trafó is megvolt, doboz is akadt, a kijelzőnek az ic-jét még régen mintaként rendeltem (ezeket 10ezes nem fedné be!!). Most néztem hozzá többfordulatú potit amiből 2 kellene minimum, de 2ezer alatt felejtős darabja...
Azért ennirre nem gáz a helyzet. Két analóg panelműszer csak kijön már 4 ezerből, elektronika ha valamelyik egyszerűbb kapcsolással kezd, legyen még 2, trafót kell venni az legyen mondjuk 6. Ez eddig 12e. Ennyiért nem fog még kapni gyárit szerintem. Hmm vagy mégis : Bővebben: Link
Bővebben: Link Na mind1, a készítés öröme is fontos.
Helló ! Azt szeretném kérdezi Tőled hogy a belinkelt labortápon hogy oldják meg az LCD kijelző háttér világítását ? Mert nekem a kijelzőimen egy vékony alu lemez van legalább is úgy néz ki. Ha ezt a lemezt leveszem és hátulról egy szórt fénnyel megvilágítom akkor olyan lesz mint a linken?
Helló ! Ha veszel egy LM338T-t 500.- Ft és ezzel építhetsz egy egyszerű tápot ami 1,2 - 38 volt 3 Ampert tud. Nagyon ritka eset amikor 1,2 volt alatti feszültségre van szükség. Ráadásul ezek precízen tartják a beállított feszültséget. LCD panel műszert már 1300-Ft -ért már lehet kapni. Trafót a Vaterán találsz olcsón. Első tápnak megfelel aztán majd építesz komolyabbat.
Ne szedd le róla, mert nem biztos hogy túléli. Ezek a világítós fajták direkt ilyenek, annak nincs a hátán fólia. A tükröző fóliásat megpróbálhatod oldalról megvilágítani ledekkel.
Helló!
Végre valaki hasonló tápot szeretne csinálni, mint én. A szekunder tekercs kapcsolgatása, a digitális poti, és a pic-es vezérlés pont olyan mint amilyet én is tervezek. A digitális poti SPI buszos, típusa: MCP4251-103, az A/D szintén SPI buszos 13bites: MCP3302. Plusz még lesz benne egy-egy rotary encoder, hogy ne keljen gombokat nyomkodni a feszültség és áram álítgatásához. Az analóg részt az ELEKTOR 2001/11 számából vettem. Ebben a műveleti erősítő LT1491, amit nem is lehet mással helyettesíteni, mert fontos hogy a teljes táptartományig kivezérelhető legyen.
Hello
Csak a digipotibol , hogy finom legy en a beallitas minimum 560-as lepteku kell.jool gondolom?
Én sem tartom rossz gondolatnak a mikrokontrolleres megoldást, ezért az én tápon is modul rendszerü lesz. modulonként eldönthető lesz hogy milyen megoldást szeretnénk választani.
Viszont én elsőnek analóg rendszert építek meg, később a modulok kiválthatók lesznek digitálisra. Mivel az én tápom mindenhol egyenfeszültséggel vezérelt, ezért nekem nem kell digipotot használnom csak egy egyszerű DA konvertert. Nem ismerem a digipotok árát de szerintem olcsóbb egy DAC. Idézet: „Csak a digipotibol , hogy finom legy en a beallitas minimum 560-as lepteku kell.jool gondolom?” Jó! Ha 40voltos kimeneteti feszültséget veszünk alapul és azt 8bites felbontásban (256 lehetőség) léptetjük, akkor 156.25 mV-os lesz egy lépcső. Egy voltra 6.4 lépés jut. Ez elég szegényes felbontás. Minimum ajánlott a 10 bites felbontás. Ekkor már a lépcső már csak 39mV, 1 volthoz 25.6 lépés kell.
Egy ilyen MCP4251 -ban 2 darab digipoti van (220Ft). Az egyik potit durva állításra használom, a másik 10kohmos potival meg sorba kötök egy 100kohmos ellenállást, és finom állításra használom.
Ennek így a felbontása már több mint 12 bites. A rotary encoder tengelyén van egy gomb, ha megnyomom, akkor tudom a finombeállító potit változtatni. Ez már készen van, tökéletesen működik.
Nem egészen értem én hogy hogy lesz két 8 bites potiból egy 12 bites. Mert ha sorba kötöd őket, akkor ugye mind a kettő 256 pozícióba állhat be, a kettő együtt meg 512 variáció nem ?
A 2 db 8 bitesből 16 bit az elvi korlát. Pl. az egyik 40/257*256 V-ot oszt fel 256 felé (~156 mV/lépés - durva szabályozás), a másik meg a maradék 40/257*1 V-ot még 256 felé (~608uV/lépés, azaz neki a végállásai között lesz annyi a hatása, mint a durvábbiknak 1 lépés hatására).
Ajánlom elolvasásra nektek ezt a topikot! Nem hosszú, viszont annál többet ér, sok okosság olvasható benne, lehet csemegézni az ötletekből, vagy egyszerűen csak figyelemmel kísérni a munkálatokat
Sziasztok! Már korábban említettem, hogy építeni akarok egy jól működő stabil labortápegységet.
Van két trafóm, amiből építkezni szeretnék: 1., 220V / 24V / 36V - 7A 2., 220V / 24V - 100W Kinéztem már egy jó pár kapcsolást: 1., P.attila86 szerzeményét, ami egy Kapcsolóüzemű előszabályozós, négydigites labortápegység. Link A problémám csak annyi volt vele, hogy most anyagi erőforrásaim nem engedik meg. 2.,Ezt a kapcsolást úgy ajánlották nekem (0-30 VDC STABILIZED POWER SUPPLY WITH CURRENT CONTROL 0.002-3 A) Link . Na ez már belefér a mostani költségvetésembe. 3., proli007 fejlesztése, labortáp 0..24V/0..3A.Link Ez se lenne túl drága. A kérdésem csak annyi, hogy kinek mi a véleménye a kapcsolásokról. Melyiket ajánljátok a 2-3közül, vagy tud valaki jobbat? Várom írásotokat. Üdv, POCOK2000
Üdv.!
Az első trafó tényleg pont jó lenne az én tápomhoz. Ha nincs elég pénz rá, akkor lehet úgy csinálni hogy mondjuk a panelmérő részt kihagyod és majd akkor ülteted be amikor van rá keret. Egy másik lehetőség, hogy keresel olyan emberkét a fórumon aki meg szeretné építeni a tápomat de nincs hozzá trafója, és eladod neki. Ebből pedig már tudod fedezni mondjuk Proli007 tápját. Minden esetre a másik két táp jobban pörgeti a villanyórát (hatásfok), és az is pénzbe kerül. Egyébként a tudás-ár arány eléggé párhuzamosan változik (gyári cuccoknál nem annyira, mert ott a márkát, marketinget is meg kell fizetni), mivel nagyobb teljesítményhez, több funkcióhoz több és drágább alkatrészek kellenek. Szóval szerintem nincs olyan hogy költséghatékonyabb táp. Ami többet tud az többe is kerül és fordítva. Azt építsd meg amit megengedhetsz magadnak. Én ilyen helyzetben inkább várni szoktam hogy legyen rá keret és akkor vágok neki. Egyszer építek meg valamit, akkor na de akkor már tényleg legyen jó. De ez szigorúan csak az én szubjektív véleményem.
Sziasztok!
Labortápegység építésébe kezdtem és az lenne a kérdésem, hogy van kettő darab kapcsolóüzemü tápom: fix 16V/5A. Ha sorba kötöm őket akkor 32V, csak nem tudom, hogy hosszabb távon szeretik-e a sorbakötözgetést? Ezt használnám trafó helyett. Szerintetek müködhet ez így?
Szia pont a te tápodat építem és ref198gp-t nem tudok beszerezni, láttam az utánépített tápok képeit és ott hellettesitve van valamilyen tranzisztor+ellenállás féleséggel. Erről nincs valamilyen rajzod?
Meg még mks kondit sem tudok beszerezni. Azt honnan rendelted? Köszi?
Ezen a képen szerintem elég egyértelmű a dolog, direkt ezért csináltam:
Bővebben: KÉP És ezt írtam hozzá: Idézet: „Ha a REF198GP-t nem tudjuk beszerezni (IC12), akkor helyettesíthetjük egy TL431-el is. Ez esetben a panelmérő jóval kevésbé lesz érzéketlen a hőmérséklet változásra. A TL431-et ÍGY kell hozzáforrasztani egy IC-foglalathoz, aztán az egész beültethető a REF198GP panelban lévő foglalatába. Ha ezt tesszük, akkor a vízszintes panelon R36-ot ki kell cserélnünk 4,7kΩ-ra.” De ez csak szükségmegoldás ám! A TL431 ide borzasztóan rossz referencia. Az SMD kft-től kell beszerezni REF19xxx referenciaforrást és azzal megoldani valahogy. Ezt a TL431-es dolgot én inkább csak amolyan ideiglenes megoldásként említettem meg az oldalamon. Stabilitásban messze elbújhat a REF19xxx sorozat mögött, és sajnos itt nagyon is szükség van a stabilitásra. Az MKS kondi pedig 'mezei' fóliakondenzátor gyakorlatilag.
Ok.
Akkor beszerzem valahogy a ref ic-t. Köszönöm a segitséget!
Hozzáértők!
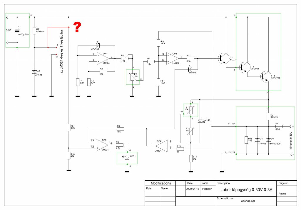
Gyakorlatilag készen vagyok az alábbi kapcsolás nyákjának megtervezésével (nem olyan mint az eddigiek!) De...! Felmerült bennem egy kérdés. A mellékelt rajzon pirossal bejavítottam, hogy mit kéne másképp. Szerintetek van értelme a gondolatomnak, vagy inkább: működik így is? Délelőtt kevésbé forgalmas a fórum, de ha valakinek van véleménye ne tartsa magában, délután már nekifognék egy tesztpéldánynak. Alkotó
Szia!
Természetesen működik úgy is, csak akkor az R6 ellenállás értékét 3,3kohm értékre kell csökkenteni, de szerintem nem sok értelme van, mivel ennek a feszültségosztónak csak az áramkorlát ledjének működésében van szerepe. Az lenne a lényege, hogy valamivel kisebb feszültséget állítson be az OP3 nem invertált bemenetén, mint amennyi az OP4 kimenetén van alaphelyzetben, ami ebben az esetben kb. 30V. Még egy dolog, az R7 ellenállás értéke legyen egy kicsit nagyobb mondjuk 150-200ohm, mivel a gyakorlatban nálam ez az érték vált be. De vigyázat, mert ez a kapcsolás a műveleti erősítő túlhajtásával, (a katalógus érték "32V" feletti tápfeszültséggel) éri el a 30V kimeneti feszültséget! Megjegyzem, nálam már jó néhány napja működik így kifogástalanul
Köszi!
A "szépérzékem" kívánta ezt a kis módosítást, és szerintem sincs jelenetős hatása a működésre. A túlfeszítés nálam nem lesz kritikus, mert annyira egyszerű és olcsó ez a kapcsolás, hogy én oldalanként kettőt akarok építeni (összesen 4-et), így még az 50V-hoz is csak 25V kell darabonként. Már csak azon töröm a fejem, hogy miként oldjam meg pl az áramkorlát közös beállítását. Egyenlőre egy sztereó potiban látom a megoldást, de már a fix lépcsős forgótárcsás kapcsoló is eszembe jutott. Ez majd még kialakul, először jöjjön a tesztpéldány. Alkotó
Volt itt digitális potméterről is szó, esetleg az nem lehetne használható? Valószínű jobb lenne az együttfutása mint egy sztereó potméternek.
Nem és nem értem minek "erőltetitek" ezt a táp túlfeszített dolgot, amikor az enyémből kijön akár a 45 volt is, könnyedén lehet több együttfutó tápot is csinálni belőle. És ma lesz hozzá nyákterv is
Várjuk azt a tervet.
(Nekem van SPAFI féle tápom is, ami 0-50V és 0-4A. sőt RIM NTM305-öm is van kettő és gyári labortáp utánépítésem is van.) De ez a rajz, annyira egyszerű, hogy muszáj kipróbálni. Ezen fáradozok most. A te rajzod is megkerestem, de elsőre kicsit összetettebbnek tűnik, főleg ha még az IC táplálásokat és a referenciafeszültséget is hozzágondolom. De ettől lehet nagyon remek. Jó lenne látni egy-két fotót egy működő példányról. Alkotó
Kinéztem ezt a rajzot,de nem tudom,hogy melyik potméter mit állít.Valaki elmondaná?
Ajaj! Ilyen egyszerű áramkörnél sem tudod kikövetkeztetni hogy mi mit csinál??
Akkor lesznek még itt gondok! (P1 áram, P2 fesz)
Kiegészítve, a P3 trimmer a max áram beállítása, a P4 trimmer pedig a max feszültség beállítása.
|
Bejelentkezés
Hirdetés |










