Fórum témák
» Több friss téma |
Fórum » Labortápegység készítése
Hello Lapose!
Küldenél róla akkor rajzot ahogy Te gondolod?! Köszi!
Hoppá, Frankye bácsi, nagyon ötletes, nekem tetszik, és a cikk is jó lett.
Alkotó kolléga szerint a NYÁK-terv nem jó. Természetesen, akinek van kedve, energiája, és jobbat dob össze, azt szívesen felteszem.
Doncso Mester: Köszönöm az elismerést.
Szia!
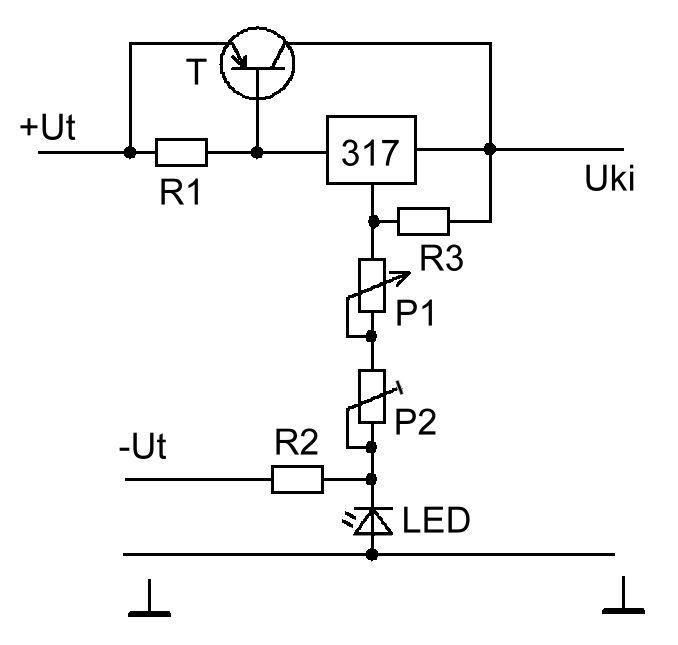
Ez csak egy elméleti rajz, nincsenek rajta az értékek, sem a hidegítő kondenzátorok, stb. A P2-vel kell a kimeneti nullát beállítani P1 lecsavart állása mellett. Az R2-őt érdemes lehet egy áramgenerátorral helyettesíteni(pl. egy FET meg egy ellenállás), a nagyobb stabilitás érdekében.
Ránéztem az alkatrészekre a tápegységedben, hátha lesz kedvem csinálni egy másik nyáktervet hozzá.
1. Egy igen bizonytalan dologgal találkoztam. Az LM317-ből a TO-220-as tokozású változat terhelhetőségére elég különböző adatokat találtam. Ha kell nekünk az a 1,5A, akkor talán a TO3-as (megjegyzem sokkal drágább) tokozás nem lenne célszerűbb? 2. Ez az IC simán tudná a 30V-ot is. Miért húztad meg 24V-nál a határt?
Ha meg lehet fejelni egy egy tranzisztorral lehet olcsóbban jönne ki.
Ha így van bocsi, a cikket nem olvastam, de a rajzot, a nyákot és a beültetést megnéztem. Azokon semmi sem utal a TO3-as tokra, de szerintem is az dukál oda.
Jó estét mindenkinek!
Teszek fel egy pár képet a készülő labortápomról. Külön-külön minden működik, egyben még nincs kipróbálva. Hővédelem és a hűtő ventilátor áramkörök hiányoznak még. 0-30V és 0-3A között dolgozik. Üdv: Fater.
És még 3 kép róla:
Nem lenne rossz... csak:
-A panelról szedd le a fémforgácsot. -A vezetékeket kötegeld, mert így eléggé spagetti design -A fűrész kezelését még gyakorold -Készíts egy szépen feliratozott előlapot/előlapi matricát. Remélem nem sértelek meg, de egy ilyen kaliberű műszer/berendezés, megérdemelne egy kis odafigyelést, törődést.
Jó reggelt!
Nem sértesz meg.Pont ezért teszem közre. Egyébként még nincs kész a vezetékek amik a káoszt látszanak kelteni azok még nincsenek a helyükre bekötve ,műszerek ,kimenetek,ledek.Az előlapra csak felfirkantottam filccel ami rajta van. Egyébként kössz az észrevételeket. Egy pár cucc csak be van téve a helyére,hogy hogy fog elférni. Helló fater.
Szia!
Látom az általam tervezett tápot építetted meg. ![]() Mire minden a helyére kerül és kap egy szép előlapot, nagyon szuper lesz! Üdv: Pioneer
Szia!
Igen a teáltalad tervezett tápot építgetem és a te panelterved alapján annyi különbséggel hogy nem BD-et hanem 2nt használok.Jó kis terv, ha oda figyel az ember elsőre indul.Ja a panelműszer meg Alkotó terve alapján készült.Az is nagyon jó. Ugyan még nincs teljesen nincs kész de a próbák alapján bárkinek ajánlani tudom akinek ez a teljesítmény elegendő. Szia fater!
Robusztus kialakítás, ez volt az első ami eszembe jutott. A két trafó miatt még kicsit "retrós" is az egész.
A panelok szélét (a kijelző látszik), nagyon egyedi vonalvezetés alapján vágtad ki. Nekem eddig a sima egyenes vágás volt a kézenfekvő, de nem rossz ötlet ez a provizórikus sem. (Az én műszerhez készült paneltervemen, vannak rögzítő furatok, méghozzá többféle rögzítést is lehetővé tevők. Nálad ezeket nem látom.)
Szia!
Igen robosztus.De csak azért mert ilyen trafók kerültek hozzám.Igen a panelműszer felfogató furatok nincsenek rajta de a többi az mind a terved alapján készült. A panel azért olyan mert amikor bepróbáltam a helyére akkor esett le ,hogy az a két panel szélesebb és gyorsan kézi lemezvágó ollóval így sikerült levágnom. Csak az a két panel olyan. Szia fater
Részben visszaraktam a tápegységemet a dobozába. Most már van egy normális előlapi feliratozás. A műszerek előtti ablak, várakozáson felül remek, gyakorlatilag tökéletes. A világító szegmensek markánsak és kontúrosak, az éppen nem világítók pedig egyáltalán nem látszanak. (Szándékosan nem vakuztam a fotókon, hogy korrektül látszódjon a valóság.)
Remélem feltűnik néhány szemfüles olvasónak, a két kapcsoló. Ezek nem a két tápot kapcsolják külön-külön, hanem egyik a tápokat, a másik pedig a segédtrafót, ami a műszereket "táplálja". De minek is a műszereket külön kapcsolni...? Azért, mert vannak olyan érzékeny szerkezetek, amiket zavarnak. Persze ez nem egy otromba hibát eredményez, hanem csak pici kis anomáliákat (én se hittem még nem tapasztaltam magam is). Egyenlőre nincs még forgatógombom, de már kitaláltam milyet fogok gyártani. Ha készen lesz, akkor tudok a skáláról nyilatkozni (sajnos már nem emlékszem kivel beszéltem erről).
Hú de nagyon szuper !
Itt írtam már róla ha érdekel
Az ablaknak nem kell követnie a kijelző színét. Nálam is egységesen füstszínű, és szerintem nagyon jól átjön a kijelző valós színe. Sőt, ami most itt nem látszik, de ha nagyon erős a fény (pl. tűző napsütés), akkor ablak nélkül egyáltalán nem látszik a szegmensek fénye, de ezzel az ablakkal eltakarva kiolvasható az érték.
Szia Alkotó!
Milyen hibákat tapasztaltál? Milyen áramkörökön? Köszi! Üdv: Bálint
Ne általánosíts az én tapasztalataimból, mert nálam eddig ez kétszer fordult elő (ráadásul jó régen), és mindkét esetben ugyanazzal a táppal, tehát nem kizárható, hogy a táp se volt tökéletes.
Ami sokkal inkább megfontolandó, az a gyári készülékek kialakítása. A precízebb, és régebbi gyártmányok mindegyikén külön kapcsolható a digitális kijelző (legalábbis én kétfélével találkoztam, és azokon így volt). Viszont tudni kell, hogy én általában hangtechnikával foglalkozom (erősítők), és ott még nem volt gondom sosem. Az ORION nagy torony rádió tunerjét kellett egyszer piszkálnom,, ahol egyértelműen összerezonált valami. Ahogy a műszert kikapcsoltam, azonnal megszűnt. Az ICL7107-nek van belső oszcillátora, és gondolom ez zavarta a működést. A másik esetben pedig egy SOKOL rádiót próbáltam elem helyett tápról működtetni, és a Petőfit zavarta, a Kosuthot meg nem.
Szívesen megnéznék néhány fotót, ha már elkészült.
Eddig csak az erősen félkész kialakításról, meg a tervezett mérőegységről láttam képeket, de együtt a működő egészet még nem. És a tapasztalatok is érdekelnének.
Eszemben sem volt általánosítani, de az ilyen konkrét alkalmazástól, gyártótól, kapcsolástól, de akár IC-től függő hibák elhárításából sokat lehet tanulni, csak ezért kérdeztem. Azt hittem, hogy egy jelenleg éppen létező probléma a tápodban...
Gyári tápegységen még nem láttam, hogy a kijelzőt ki lehet kapcsolni, pedig 1-2 félével összehozott a sors. A kevésbé precíz GW-Instek vagy TTi táptól a precízebb Agilent 364X-ig. Itt jegyezném meg, hogy még az Agilentnél sem volt ritka a probléma, de ez egy olcsóbb sorozat. Mármint Agilent viszonylatban (875E a Farnellnél).
Hello!
Szeretnék segítséget kérni, megszeretném építeni az Alkotó féle tápot kicsit kevesebb tudással,mégpedig 50V max 1,5A áramerősségre, mit kellene ehhez változtatni? Gondolok itt a szabályzó poti ellenállásaira, az áram mérésre, mert 1 digitális műszer lesz benne ami méri majd az A/V, váltókapcsolóval lesz váltva. üdv!
Kihagysz két végtranyót, meg az ő emitter ellenállásaikat, illetve R16-ot úgy állítod be, hogy maximum 1,5A-t tudj beállítani.
De... Esetleg gondold végig, miért korlátoznád most magad. Nehéz azt előre megjósolni, valójában milyen igényeket támaszt majd a jövő.
Hello!
A korlátot a rendelkezésre álló trafó adja, mert 100W , 1,5*50=75W marad 25 szóval ha max is van beállítva akkor is marad kis tartalék a trafóban.A korlátozásról csak annyit hogy engem ez a tudás bőven kiszolgál, meg kellene egy széleskörű (0-50v) tápellátás.
Hajrá!
Ha belefér a lehetőségekbe, rakd be mind a 4 végtranyót, akkor kevésbé fog melegedni.
Beletenném de korlátoz a doboz is
, viszont ujra kellet tervezni a panelt is, felteszem megnéznétek hogy nincsen benne hiba, a lényeg készen van rajt a már csak a funkcionális kapcsolók hiányoznak.Üdv! |
Bejelentkezés
Hirdetés |















marad 25 szóval ha max is van beállítva akkor is marad kis tartalék a trafóban.




