Fórum témák
» Több friss téma |
Fórum » Labortápegység készítése
Ezzel a megállapítással én is egyetértek!Gratula!
Szia!
Sikerült szereznem kapcsolókat és kicseréltem az előzőeg beépíteteket.
Az OPA454 tényleg jó nagy kimenő feszültséggel rendelkezik.
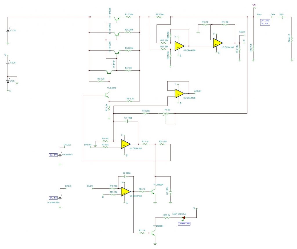
Találtam egy kicsit eltérő áramszabályozási lehetőséget is. A söntellenállás előre helyezésével és MOSFET alkalmazásával több problémába is ütköztem: - biztosítani kell hogy Ugs mindkét irányban a biztonságos tartományban maradjon - külső terhelés nélkül a MOSFET terhelése csak a feszültségosztó és a 47k eredője. A teljesen lezárt teljesítmény FET (Ugs=0V) drain árama nem 0, hanem pl.:max 25uA és jelentősen nő a hőmérséklet emelkedésével. Ekkora áram már 0,5V közeli kimeneti feszültséget jelent, ami alá nem lehet lemenni.
Sziasztok!
Végigolvastam a topicot és úgy döntöttem, hogy Pioneer - Alkotó féle 2.7.4 -es labortápegységet építem meg 30V 5A -es kivitelben. 5 db BD245C tranzisztort akarok tenni a kimenetre. Terveztem hozzá egy nyákot. Nem nézné át valaki, hogy van-e benne hiba? A fő vezetősávok vastagabbak lesznek.
A tervedet nem néztem át, csak rápillantottam.
- Az áteresztő tranyók emitter ellenállásainak 2W-osat rajzoltam. A panelbe csak állítva férne el, de nem olyat rajzoltál oda. - Ésszerűtlenül közel tetted a tranzisztorokat, képtelenség lesz kivezetni a hőt. - A panel indokolatlanul nagy. - Nem kell helipot trimmer a beállításhoz, egyáltalán nem szükséges hajszál pontosra belőni a végállásokat, sokkal inkább csak a túlzások miatt van állítási lehetőség. - Rx-ek nem férnek el, azoknak 15mm lyuktáv kell. - ilyen megoldásnál minden hűtendőt egy síkra szokás tervezni, tehát T2-t is a többi tranyóhoz. -hiányzik a mérés-előkészítés a panelról. Ez szinte nélkülözhetetlen része a labortáposdinak. TO3 tokos tranyókat javaslok! Készítettem én is 2 fajta paneltervet, melyek közül az egyik kimondottan huzalozáshoz van kitalálva. Esetleg fontold meg ennek felhasználását. Nálam sokkal praktikusabb volt eddig, ha inkább a feszültséget toltam föl és az áramot csökkentettem le. Így elérhető a hangtechnikai eszközök szélesebb körének élesztési lehetősége.
Hát ez nem valami átgondolt panel terv. Miért nem tetszik a 2.7.4b terv? Az sokkal jobb.
Ezért tettem fel, hogy ilyen véleményeket kapjak, köszönöm. Megfogadom a tanácsokat, átrajzolom, javítom a hibákat, még nem terveztem panelt ez az első. Heli trimmerem van itthon azért az került rá.
emmzolee : Persze, hogy jobb és tökéletes a 2.7.4b terv, de egyrészt van egy pár alkatrészem ami van van itthon és arra nem költenék, hanem inkább akkor másra elég szűkös a keretem. Másrészt meg nem árt ha meg tanulok panelt is tervezni rendesen. Ha bárkinek bármilyen észrevétele van ne tartsa vissza.
Szia!
Mivel azt írod, hogy még tanulod a nyák tervezést, ezért egy gyakorlati jó tanács.: Ha bármilyen, beállításra szoruló alkatrészt helyezel el a panelen, azt mindenképpen úgy tedd, hogy az azt körülvevő alkatrészek, valamint későbbiekben a dobozolás, stb... ne akadályozza a hozzáférést. Jelen esetben, a heli. trimmerekre gondolok, mert a hűtőborda miatt, a csavarhúzó esetleg nem fog odaférni...
Sziasztok! Szeretném megépíteni ezt a tápot, és ebben szeretnék segítséget kérni! A tranzisztorok helyettesítésére miLYen más tranzisztort lehetne használni? (Tip 141-142?)
Valamint még az lenne a kérdésem, hogy ha ebböl a panelböl 2db-ot csinálok és egy sziMmetrikus transzformátorra kötöm őket a megfelelő módon, akkor földszimMetrikus tápom lesz? Az alkatrészlistát csak én nem látom az oldalon, vagy tényleg nincs ott? Ebben tudnátok még segíteni?
Hello
Az alkatrészek értéke ott van a kapcsolási rajzon, minden alkatrész mellett. Az IC és potméterek esetében pedig a kép latt jobb alsó sarokban. 2 labortáp esetén én olyan trafót használnék ami 2 független szekunderrel rendelkezik, így biztos nem ér baj, ha olykor közösítem a kimeneteket és +/- -t csinálok belőle.
szia!
Csak gratulalni tudunk valasztasodhoz. ![]() DE inkabb ajanlanam(nank) ugyanezen kapcsolas mar egy kicsit atgyurtabb verziojat ezen hozzaszolas segitsegevel. Idézet: „...A tranzisztorok helyettesítésére mien más tranzisztort lehetne használni? (Tip 141-142?)...” Volt ki a rajzon is szereplo 2n3055-el, es volt ki BD249?-el epitette meg. .....es igen, ahogy Proci is ajanlotta. A 2 egyseg egymastol galvanikusan elvalasztott betapot kapjon
Amit linkeltem oldalt, annak az alján van egy módosított panelrajz, az alapján tervezem a megépítést...Kinyomtattam a panelrajzot, már csak a vasalás és a maratás van a kezdéshez
Van egy erősítőm ami sajnos elromlott és mivel nincs rá szükségem egyébként sem ennek a tápját gondoltam felhasználni. 4db Toroid trafó van benne amik párosítva vannak és sorbakötve, 1db 80VA-es és 27V-os párosítva körülbelöl dupla teljesítményű.
Rámértem a tápra, és van egy gondom....38,5V-os feszültségem van, a rajz szerint pedig maximum 35V lehet...Elbírja még szt a +3,5V-ot a kapcsolás?
Nem!!
S milyen terheles alatt merted azt a 38.5V-ot? /mekkora arammal?/
Mert, hogy illik terhelve merni a trafot
És mien megoldást tudnátok javasolni eme probléma megoldására? Nem feltétlen szeretném szétszedni mind a 4 toroidot, hogy leszedjek a tekercsekböl....
![]() Egy 115V-os párW-os (kapcsolótábla jelzőfény izzó)-t használtam terhelésnek, de pár tizedet esett csak a feszültség...
Kipróbáltam egy 40W-os izzóval, de azzal is csak 0.2-0.3V-ot esett csak a feszültség...Más eszközöm sajnos nincs amit rá tudnék kötni, hogy megterhelje...de valószinűsítem, hogy nagyon sokkal nem fog lejebb menni a fesz... Amúgy 10000 mikrós kondik vannak rajta...
Jasvaslom a Ghoost által linkelt tápot én is, az elbírja azt a feszültséget.
Ghoost ! Trafót terherve illik mérni,de felhasználás során ki garantálja hogy mindig terhelve lesz? Mert az LM324 akkor is csak 35 voltot bír el... Idézet: „..............Kipróbáltam egy 40W-os izzóval............” Nem mindegy, hogy az a 40W-os izzo, milyen feszultsegre keszult. 220v/40W=0,18A azaz 180mA 24v/40W=1,66A 42v/40W= 0,95A De ez meddo dolog is azt hiszem, hisz mint irtad ez egy erosito tapjaul szolgalt hajdanan, tehat elvileg van benne kakao ![]() Viszont illik leterhelni a tervezett arammal, es ugy merni egyet. -majd- Thunder: valoban igazad lehet. bar en lattam ebben es Alkoto rajzaban is egy zener-ellenallas kettost ami az IC1 tapjat hivatott beallitani ha jol tudom. En nagyon nem ertek hozza! csak okoskodom a paraszti logikam es az itt olvasotak alapjan.
Hallgass a javaslatokra, és azt a változatot építsd meg, amit Ghoost javasolt. Abban az áramkorlát "értelmesen" beállítható, nem visszahajló. Van benne elegendő félvezető a kívánt áram eléréséhez, van hozzá panelterv (amit véletlenül Én terveztem), méghozzá kétféle is, rajta van a méréshez szükséges osztás, és nagyon széles határok között beállíthatóak a határértékek, amihez írtam részletes útmutatást (pl, a trafódhoz is hozzá lehet igazítani, és ha jó határokat választasz, egy trafó is elég lesz táponként.).
Jól látod, az IC-nek külön van "tápleosztása", pozitív és negatív oldalon egyaránt, tehát független a betáptól. A segédletben részletezem az előtét és a feszültség közti összefüggést.
Sziasztok!
Egy ideje olvasgatom ezt a fórumot mivel én is szeretnék építeni egy tápegységet, és örömmel látom van bőven választási lehetőség. Végül az Alkotó-PIONEER féle táp 2.7.3-as verzióját raktam össze dugosgatós teszt lapra. Első próbálgatásra működött is rendesen. A kimenetre kötöttem egy teljesítmény ellenállást és beállítottam egy kimenő feszültséget. Kimenő feszültség stabil, áram stabil. Áramkorlát esetén is stabil mind a két érték (feszültség és áram). Megjegyzem ehhez ki kellett cseréljem az 1 nanos kondenzátorokat 4.7 nanosokra, mert a csere előtt áramkorlátozás esetén ingadozott a kimeneti feszültség is és áram is. Tehát elsőre minden rendben. De csak elsőre. Ugyanis tovább játszadozva a táppal észre vettem, hogy áramkorlátozás esetén ha elkezdem felfele tekerni a feszültség szabályozó potit akkor kezd emelkedni a kimeneti feszültség (~0.5 V-t) és az áram is (~80-100 mA-t). Egy adott pont után annak ellenére, hogy továbbra is felfele tekerem a potit a feszültség is áram is elkezd csökenni, de nem áll vissza a beállított értékre. Ha visszafele kezdem tekerni a potit a jelenség hasonló, egy darabig emelkednek az értékek, utána csökkennek, végül visszaállnak a beállított értékre. Valakinek van-e ötlete mi lehet az oka ennek a jelenségnek, és hogyan lehet orvosolni ezt a hibát?
Kiadtam alvállalkozónak a nyomtatást, mivel ahol én nyomtattam kifogyott a toner.
![]() Holnap délutánra meglessz a panelrajz amit már csak rá kell vasalnom a nyákra Időközben elkészült az előzőleg tervezett panel, de sajnos elég rosszul sikerült a vasalás, így több helyen bele kellett javítanom, és még így is maradtak hibák amiket nem vettem észre, és/vagy alámart. Ha jól nézem az értékeket, akkor jólessz a tip 142-es tranzisztor bele ugye? Esetleg ha nagyobb áramhatárt szeretnék akkor mit kellene bővíteni? A tranzisztorsorba kell még plussz ha jól gondolom, meg a diódahídból erősebb?
Furán kommunikálsz. Elmondod a magadét, amiről mindenki próbál lebeszélni. Aztán mintha mi sem történt volna, folytatod a beszámolót a saját vonaladat követve.
Nagy valószínűséggel akik itt "hozzád szólnak", azokat jó szándék vezeti, ezért nem nagy hiba odafigyelni rájuk. A TIP142 -emlékeim szerint darlington, tehát alapból nem illik a kapcsolásba. Az "erősséggel" kapcsolatban -most már talán negyedszer monjuk- olvasd el a beállításokról szóló kis irományomat.
Hallgatok a tanácsokra, de eredetileg ugye a másik tervet akartam megépíteni és ehez el is kezdtem a panelt. Sajnos elég hiányosak az elektronikai ismereteim...majdnem semmi..de azért próbálkozom
![]() Megkeresem azt a beállítási tájékoztatót...legalábbis megpróbálom. Idézet: „Alkoto rajzában is egy zener-ellenállás kettőst ami az IC1 tápját hivatott beállítani” Az IC tápján van is,de ha a kimenő feszültség feljebb megy 27V nál akkor a bemeneteit már nem védi semmi,így kiszámíthatatlan lesz a működése.(Az ALKOTÓ félében ez a hiba nincs meg.)
Elolvastam legalább 5-ször a "teszt-módszeredet", de még most is zavaros egy kicsit.
Nekem nincs mérhető panelom a v2.7.4-ből, de a korábbi verziókkal végeztem több mérést és tesztet is. - A feszültségstabilitás annyit kell jelentsen, hogy egy beállított érték, a különböző terhelések hatására ne változzon meg, pontosabban csak nagyon kis mértékben. Ennek az én példányaim várakozáson felül megfeleltek. - Az áramkorlátozás lehetősége azt kínálja, hogy ha beállítasz egy áramértéket, akkor ennek eléréséig stabil a kimeneti feszültség, viszont ha túlléped, akkor az áram "beáll" a max értékre, és ennek tartásához csökken a kimeneti feszültség. Mindezzel együtt, jelentős kockázatot látok a"...raktam össze dugosgatós teszt lapra." kiviteli módszerben. A labortáp kimondottan olyan elektronika, ami nyomatékosan érzékeny a paneltervezés jóságára. Itt egyáltalán nem mindegy mit és hová csatlakoztatsz, messze többről van szó, mint a kapcsolási rajzon lévő kötések létrehozásáról. Ezért elképzelhető, hogy e miatt voltak nálad nem várt anomáliák. Ha okokat akarsz keresni, a referenciafeszültség ingadozását mérd meg legelőször (a leírt tesztmódszered közben). Én is építettem 2.7.4-et dugdosós panelon, az sem ment korrektül (feszt lehetett szabályozni, áramot nem). Ezért is várom meg amíg tudok hozzá panelt csinálni, csak kíváncsi voltam a dologra
Először beállítottam a feszültség szabályozó potival egy adott kimeneti feszültséget, aztán rákötöttem egy teljesítmény ellenállást a tápra. A feszültség a terhelés rákötése után is stabil maradt, nem mozdult el a beállított értékről. A terhelést rajta hagytam a tápon huzamosabb ideig (30-45 perc) és a táp végig szépen tartotta a beállított feszültséget, nem csökkent le, nem nőtt meg, ugyanott maradt ahova állítottam. Ez eddig rendben is van.
Ezután az áramkorlát potiját elkezdtem csavarni lefele addig amig a beállított áram értéke beesett a fogyasztott áram értéke alá és működésbe lépett az áramkorlátozás, ami lecsökkentette a feszültséget, hogy az áram ne mehessen a beállított érték fölé. Ez Ohm törvényéből adódik. Idáig ez is rendben van. Ellenben ha elkezdem tekerni felfele a feszültég potiját miközben az áramkorlátozás üzemben van mégis megnő a feszültség kb 0.5V-t, így az áram is emelkedik kb. 80-100mA-t. Egy példa, hogy legyen érthetőbb a dolog. 1. Beállítok 14V-t a tápon terhelés nélkül. 2. Rákötöm a terhelésem ami 7 ohm, tehát a fogyasztásom 2A lesz. A feszültség változatlan marad. 3. Az áramkorlát potijával beállítok 1A-t ami kisebb a jelenlegi fogyasztásnál, tehát a feszültséget lehúzza 7V-ra, hogy az áram ne mehessen 1A fölé. A led kigyúl, jelzi az áramkorlátozást. Idáig mind rendben van. 4. Viszont ha tekerem felfele a feszültség potit akkor a feszültség felmegy 7.5V-ig így az áram is felmegy ~1.08A-ig, holott azt mondtam neki ne engedje 1A fölé az áramot, tehát a feszültségnek sem lenne szabad nőni. Remélem így a példán keresztűl érthetőbb a mondanivalóm. Javaslatodra figyeltem a referenciafeszültséget miközben végeztem a 4. lépést, és jelentem a referencia mindvégig változatlan marad, nem ingadozik. |
Bejelentkezés
Hirdetés |

















