Fórum témák
» Több friss téma |
Van aksid? Akkor minek küzdenél kondikkal? Nézd meg itt a Villogi-4 rajzát. egyszerű mint a faék, és egy év alatt sem enne meg az aksiból 1Ah kapacitást.
Ez az ami nekem kell. Köszi
De lehet ám kapni villogó LED-et is és ahhoz meg pláne csak akksi kell, meg ellenállás.
És annak lehet állítani a villogási frekvenciáját?
Sziasztok!
Találtam 2 kapcsolást, és ezekből kellene egyet valahogy összehozni. Elég kezdő vagyok ilyen téren, de szerintem nem nehéz megcsinálni. Szóval van egy üzemérzékelő és a kimenetét egy 555-ös PWM-es áramkörre kéne rákötni. Ez az PWM-es áramkör kapcsolgatna egy FET-et és az meg a ledsort vezérelné. Meg lehet-e valahogyan oldani? Vagy esetleg valami egyszerűbb kapcsolás?
Fából vaskarika. Ha azt írtad volna le, hogy mit szeretnél, előrébb lennénk. A két kapcsolás összekötésének semmi értelme.
Ha csak kapcsolni szeretnéd a LED(sor)t, akkor az első kapcsolás vezérel egy FET -et, ami kapcsolja a led sort. Ahogy a második kapcsolás motor vezérlője. Ezesetbem a PWM -re semmi szükség, így a 555 -re sem. Ha a LED (sor) fényerejét szeretnéd szabályozni, akkor az első, a mikrofon áramkörrel van gond, mert annak kimenete nem arányos a mikrofon jelével.
Az első kapcsolás kimenetére egy előtét ellenállást és egy ledet téve egy jól működő ütemre villogó kapcsolást kapunk. Ugyan ezt szeretném csak több leddel. Arra gondoltam, ha oda egy fet-et teszek, majd arra teszem a ledsort, akkor borzasztóan melegedni fog a fet. Bár jobban belegondolva a komparátor a végén vagy +5V-ot adna vagy 0 Voltot. Tehát melegedés gond megoldva. Javítsatok ki, ha tévedek
Amennyiben így van, azonnal törlöm a témát! A hozzászólás módosítva: Jan 21, 2015
Számold ki, hogy milyen terhelhetőségű kapcsoló eszközre lesz szükséged, és azt milyen kondíciójú kapcsoló jellel lehet vezérelni.
Sziasztok!
Segítséget szeretnék kérni. Adva van (volt) a kapunyitóm, melynek működése során egy 230 V-os lámpa villogott. na, ennek a lámpának a nyák lapja ebben az esős időjárásban tönkrement. Erre a helyre szeretnék beépíteni valamilyen villogós megoldást. Mit tanácsoltok? Köszi!
2db tranzisztorból lehet villogót építeni. Ha ezután teszel egy izmosabb tranyót, vagy FETet, akkor már power LED-et is használhatsz, ami már látszik is majd!
Köszi!
És ezeket bele tudom tenni 9×3×9 cm-es helyre?
Sziasztok!
Hogy tudnék egy olyan kapcsolást létrehozni, amiben a LED-ek 60-120-at villognak egy perc alatt? Esetleg ha tudok rajta állítani, az még jobb. Mire lesz a LED-en és az ellenálláson kívül szükségem?
Hello! Gondolom Te egy irányjelzőt szeretnél építeni, ahol nem mindegy, hogy hogyan vannak kötve a Led-ek a villogóval, és mekkora is a terhelés. Valamint ennek van külön topikja..
Üdv Mindenkinek!
Egy igazán amatőr kérdésem lenne. Szóval adott egy led-es stroboszkóp, ami 3W teljesítményű, és egy olyan panelt hajt, ami 22db led-et tartalmaz. A kérdés: ezen 22db-os panel helyére betehetek egy darab szóló, 3w-os teljesítményledet, az minden további nélkül működni fog? Válaszotokat előre is köszönöm
Hello! Az attól függ, hogy a 22 Led hogy van összekötve, mekkora a feszültség rajta. Mert a 3W-os Led feszültség igénye és a 22 Led-é meg kellene hogy egyezzen.
Szia!
Ez piros lámpa lenne, ha a 60-120 megzavart, akkor bocsi. Szóval kipróbálnám DIP és Power leddel... Milyen villogót kellene keresnem?
Legegyszerűbb egy 555 astabil kapcsolásával villogót készíteni. Aztán kiegészíteni egy Fet-el, ha a Led-ek teljesítménye nagy. De a tápfeszültséget is ezekhez kell igazítani. Az 555 maximum 100mA-al terhelhető. És az sem mellékes, hogy valóban "két Led-es villogót" szeretnél, vagy csak a téma címe az.
A hozzászólás módosítva: Feb 15, 2015
Itt mi erről az 555 kapcsolóról beszélünk?
A Fet az milyen típusú? Engem az fogott meg, hogy láttam olyat, hogy a LED-ek össze voltak forrasztva, és lehetett a villogás sebességét állítani a "relén"... Ez tényleg villogó lenne, nem irányjelzőnek kellene. Viszont nem arra gondoltam, hogy 2 lednek kellene felváltva villognia, hanem 6 led egyszerre villog. Vagy ezt már nem villogónak hívják? A hozzászólás módosítva: Feb 15, 2015
Ez nem "kapcsoló", hanem egy időzítő Iáramkkör. Amúgy nem az a lényeg mit minek nevezünk, vagy mit láttál, hanem azt próbálom belőled kihúzni, mit is szeretnél. De sem a rendelkezésre álló tápfeszültséget, sem a Led-ek feszültségét/áramát nem árultad el eddig. Kapcsolást ezek ismeretében lehet ajánlani-tervezni.
Most ott tartunk, hogy egy egykimenetű villogót szeretnél, ami állítható 60..120 villogás/perc értékkel..
Köszönöm a válaszod.
Mindkettő 12V-os. Így mehet a csere?
Mire szeretnéd cserélni pálinkára?
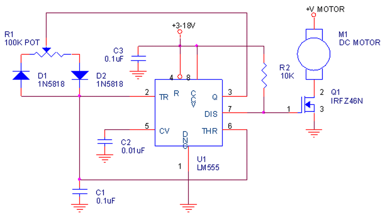
Itt a rajz, a potival beállítható 60..120 villanás/perc. A Led és vele soros ellenállást csak a szemléltetés kedvéért rajzoltam oda. Tehetsz rá bármit, kb. 2A terhelésig. De ha a Led-ben nincs előtété ellenállás a 12V-ra, akkor tenni kell, mert kinyírod a Led-et és a Fet-et is.
Igen, pontosan.
Annyit hozzátennék, hogy irányjelzőt akartam, de jobb, ha először elkészítem ezt, majd utána próbálkozok egy eggyel nehezebb projekttel. Igen, villogót szeretnék, Idézet: „ami állítható 60..120 villogás/perc értékkel.” Rendelkezésemre áll: - 3,7V (18650) tápfesz, - 5 mm-es ledek (Max. áram: 20mA, Nyitó feszültség: 1.9 - 2.1V) - 10 mm-es ledek (Max. áram: 20mA, Nyitó feszültség: 2 - 2.2V) Azt, hogy hány darabot szeretnék, azt még nem tudom. Köszi!
Bocs, ahogy látom össze kevertem kettőtöket. Ha 12V-os akkor mehet, de meg kell nézni kell-e vagy van-e előtét ellenállás..
Ha csak 3,7V a feszültség, akkor CMOS 555 kell, mert az NE nem fog működni erről a feszültségről. A kimenetre pedig olyan "logikai" Fet, ami meg is tudja hajtani 3V-ról a szükéges áramot.
Ha kell, akkor van 12V-os zselés akkumulátor is.
Így könnyebb lenne? Jah, hogy a kapcsolás nekem jött? Megnézem, köszi! A hozzászólás módosítva: Feb 15, 2015
Nekem mindegy, de én 12V-ra rajzoltam az áramkört. Ott a rajz, csak nem neked címeztem.
|
Bejelentkezés
Hirdetés |




Ez az ami nekem kell. Köszi 








