Fórum témák
» Több friss téma |
Fórum » Léptetőmotorok (vezérlése)
Szia.
Ha teljesen kezdő vagy az elektronika területén, akkor nem javaslom a léptető motorok világát, inkább valami egyszerűbbel kezd, szerintem. Természetesen ez csak javaslat, nem akarlak lebeszélni, csak egy egyszerűbb dolog ilyenkor hasznosabb lenne. Saját tapasztalat.
Szia.
Teljesen egyetértek veled, hogy nem ez kellene legyen az első lépés. Az a nagy igazság, hogy nem akarom nagyon beleásni magam egyenlőre az elektronikába. Érdekel a témakör és idővel biztos, hogy bele is fogok merülni, csak egy kis időt kell majd hozzá szakítanom. Azért lenne főként szükségem a vezérlésre, hogy a hozzávaló szoftvert tudjam kikísérletezni. Delphiben szeretném megírni a programot hozzá.
Az a baj, hogy nagyon sok buktatója van a témának, én sem ajánlom, ha nincs különösebb okod ezzel foglalkozni.
De ha mégis, akkor kitartást hozzá!
Meggyőztetek
![]() Megpróbálkozom egypicit könnyebb témával. Köszönöm! Laci
Sziasztok kedves kollégák.
Egy kis segítséget szeretnék kérni. STK672-110 A fenti linken található adatlapot átböngésztem és ha a 4. oldalra lapoztok, az ott megtalálható "Sample Application Circuit " alapáramkört szeretném megépíteni a léptető motoromhoz. Azonban egy dologban nem vagyok egészen biztos, mégpedig az RO1 és RO2 referencia feszültség beállító ellenállásoknak az értékében. Az adatlapon a referencia feszültség értéke szerepel, 0 és 3,5V között kell lennie, ami a motor csúcsáramát állítja be. Az 5. oldalon van egy formula, ami szerintem ezen érték meghatározásához való. Nekem a következő feltételezésem van, s kérlek titeket véleményezzétek, hogy jól, avagy rosszul gondolom. Tehát a formula: Vref = (R02 / (R01 + R02)) * 5 V ahol RO1=100K; RO2=4,7K Vref= (4700 / (100.000+4700))*5V Vref= (4700 / 104700) * 5V Vref= 0,044 * 5V = 0,22V Így tehát a referencia feszültség 0,22V lesz. A motor csúcs árama ennek függvényében: 0,224 / 0,22R = 1,02A a motor csúcsárama. Köszönöm.
Most épp rohanok, de azért belenéztem.. Ezt az áramszámítást levezetehetnéd! A Vref-ig bezárólag szerintem jó.
I=U/R, tehát I=Vref/Rs. Ahol Rs=0.22Ohm (ha jól láttam), Vref-et meg most számoltad ki 0.22V. Ez nekem pontosan 1A-nek tűnik. De lehet hogy elnéztem, mert mennem kell
Igen, az adatlap szerint Vref / Rs.
Vagyis 0,22V / 0,22R =1A. Az adatlap alapján, illetve a választott ellenállások szerint ez az eredmény született. Remélem nem számoltam el valamit, és mindent jól értelmeztem. No de azért is raktam fel ide, hogy több szem többet lát, és persze ha jó a formula értelmezés, akkor még hasznos segítség lehet mások számára. Üdv!
Ezt mennyiből lehet összehozni?
Esetleg vki le tudná nekem gyártani?
Namost csak hogy képben legyünk!
Az áram amit itt beállítasz, egy küszöbérték. Amikor efölé akarna menni, akkor a vezérlő elkezd chopperelni, vagyis megszaggatja a vezérlést hogy ezáltal az áram visszacsökkenjen a beállított értékre. Nem tudom mennyire beszédes számodra a rajz, amit a pdf-ben mutatnak. Érdemes tanulmányozni. Van egy soros ellenállás, ami gyakorlatilag az áramfigyelést végzi. Ezen esik egy feszültség, ami rámegy a komparátor nem invertáló bemenetére. A te Vref feszültséged az, amivel össze lesz ez a jel hasonlítva. Ha a Vref nagyobb mint a Vrs, akkor semmi gond, megy a játék. Ha viszont a Vrs meghaladja Vref értékét, akkor letiltja a kimenetet. Közben a Vrs értéke értelemszerűen elkezd zuhanni, mire újra eléri az üzemi értéket, tehát megint engedélyezi. Ez a chopper lényege leegyszerűsítve a rajz alapján. Nyilván a vezérlőnek vannak mélyebb bugyrai is, de ezzel nem kell foglakoznod. Ezt csak az áttekinthetőség kedvéért írtam le, meg esetleg valakinek még jól jöhet. Én nem fix ellenállásokat kötnék be, hanem alulra,felülre egy-egy védőellenállás közé egy potit. Ezzel be tudod állítani menet közben, hogy mennyi legyen a motor nyomatéka. Mert az árammal ugye azt állítod. Ha nincs nagyon igénybe véve a motor, akkor kár ampereket áthajszolni rajta, csak melegíted feleslegesen (tapasztalatom szerint már kb 200mA-el nem lehet lefogni). Aztán ha megvan a konkrét alkalmazás, és hozzá a megfelelő nyomaték, akkor még mindig ráérsz betenni a poti helyére két ellenállást a poti csuszkájának megfelelően. Szerintem. ![]() Bocs hogy hosszú lettem..
Szia sargarigo!
Így van, pontosan, azzal egy felső határértéket állítok, igen. A 100K ellenállást meg lehetne hagyni, és a 4,7K fix ellenállás helyett egy 4,7-5,6K potit betenni, s ezzel állítani a limitet. (Ha csökkentem a poti értékét, csökken a határérték is.) Köszönöm az értékest hozzászólást. Remélem menni fog. Viszonylag nagy nyomatékot kell kisajtolni a motorból, bízom ebben az IC-ben. Eddig csak egy fázisú hajtást csináltam 4017-tel, meg 74194-el, tranzisztoros végfokkal. Harmat gyenge volt a motor. Remélem ez az IC lévén, hogy más metódus alapján vezérel, nagyobb nyomatéka lesz a motornak. Tegyük fel, hogy a motor lépés sorrend a következő: Narancs-Piros-Kék-Sárga Akkor az IC kimeneteire az adatlap szerint, következőképpen kötöm: Narancs -A Piros-----B Kék------AB Sárga----BB Remélem jól gondolom.
Emlékeim szerint szépen sorba kell kötni! Narancs a kettesre, piros a hármasra, kék a négyesre, és sárga az ötösre.
Csak azért kérdezem, mert néztem az idő diagramot, és ott azt hámoztam ki, hogy ott ez a sorrend: F1-F3-F2-F4, vagyis A-B-AB-BB. És ha ez a szekvenciális lépés, akkor nem logikus az előbbi hozzászólás feltevése? Nem volt dolgom ezzel az IC-vel, ha Te dolgoztál vele, kérlek oszd meg velem tapasztalataidat.
Köszönöm!
A felvetés jogos, úgyhogy ezt a részt hagyjuk figyelmen kívül, mert nem vagyok benne 100% biztos. Próbáld ki, max ugrálni fog a motor. Ha így lenne, akkor két vezetéket felcserélsz, és már jó is!
Tapasztalat? Bitang erős! Egy kis adapterrel adtam neki a delejt 13V@300mA. Ha felcsavartam a potit, akkor nem bírtam a motort lefogni! Mondjuk minél nagyobb áramot kap, annál jobban melegszik. Az ic tartalmaz automatikus hőkioldót, tehát nem lehet leégetni! Próbáld a féllépéses módot, ekkor mindig van tartóáram valamelyik tekercsen!
Ezt a rajzot szeretném megvalósítani:
Sziasztok!
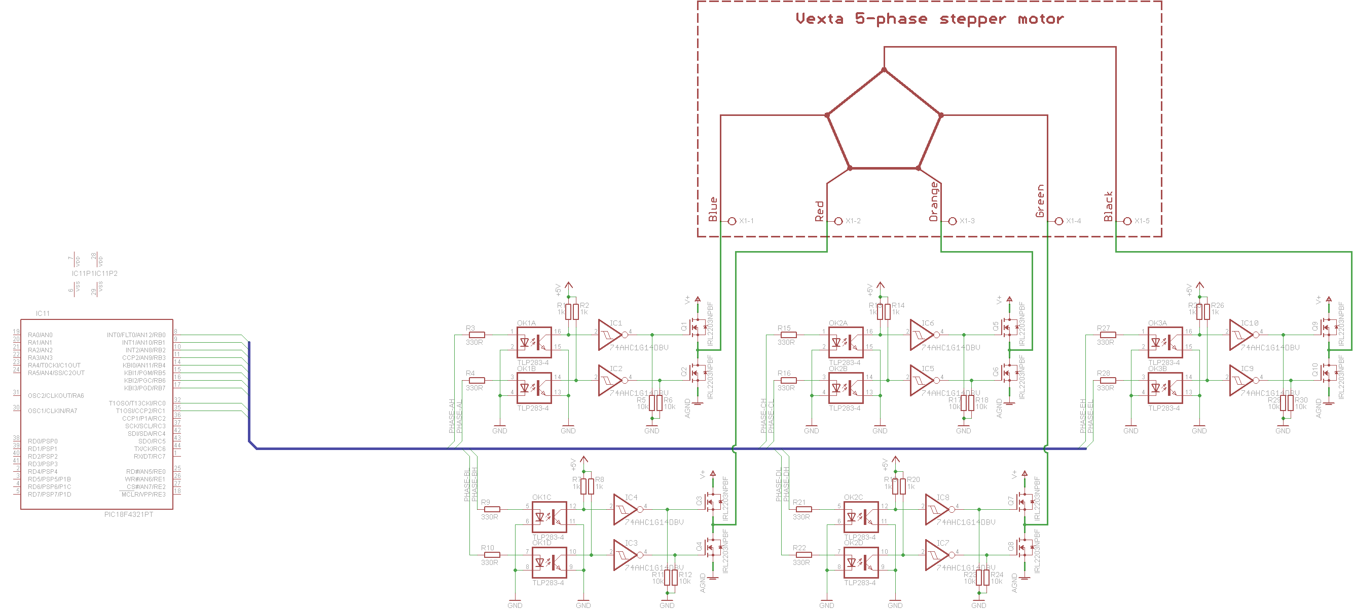
Én is 5 fázisú motorról kérdeznék. Nekem is egy 5 vezetékes "pentagon" Vexta motorom van. Az enyém 1,4 A-es, 1,1 Ohm -os fázisonként. A Vexta honlapján találtam egy kis szösszenetet a vezérléshez. A teljesítményrészt én is 5 db fél-hídból raknám össze, a FET-ek gate-je és a vezérlő logika (PIC) közé egy CD4010-es buffert szántam (vagy egy optocsatolót) + a gate 10K-val földre. A kérdéseim a következőek. - Jó-e így a teljesítmény rész - Szeretném a motor nyomatékát azaz áramát szabályozni. Ezt hogyan csináljam? A hídra kapcsolt motor feszültséget változtassam, vagy fix feszültségnél valamilyen soros áteresztőelemes árambeállítás legyen. Az probléma-e hogy féllépésnél 4 és 5 fázison is folyhat áram. - Féllépésnél kisebb felbontást, hogyan lehet ennél elérni?
Elnézést, egy befejezetlen rajzot adtam meg, íme a befejezett kapcsolás:
Érdekes mikor én ugyan ezt a potis megoldást gondoltam ki, letépték a fejem a cnc fórumon. Úgy látszik itt meg lehet oldani ott ez abszolút hülyeség.
Szerintem hasznos lenne pedig.
Sőt, a 12-es pontra teszek egy mérőpontot, ahol műszerrel mérve be tudom állítani a referencia feszültséget. (Az 5,6K poti többfordulatos. Pontosabban 5K a poti.)
Miért is akarták letépni? Okuljunk mi is!
A 4011-et nem ismerem, de ha gyári kapcsolásban állítod össze a vezérlőt, és adod neki az órajelet, akkor mennie kellene.
Szerintem azért, mert azon a vezérlőn a figyelő ellenálláson jóval nagyobb teljesítmények voltak, és valami nagyobb teljesítményű potit kellet volna rárakni, ráadásul azok elég pontatlanok főleg a hőingadozások tekintetében.
Azért majd számolj be róla, hogy hogy áll a projekt!
Hamarosan megérkezik az IC, akkor összerakom, és mindenképpen leírom a tapasztalatokat.
Köszönöm az eddigi segítséget, sargarigo!
Nincs mit, remélem rendben menni fog!
Hát ez úgy tűnik tényleg nagyon fontos projekt volt
Valaki rápillantana erre a vázlatra, hogy jó lesz-e így a teljesítményelektronika és a vezérlés illesztése? A FET N típusú logic level, 30V, 100A, 0.007 Ohm.
A motor áramának változtatása még mindig kérdés... Bővebben: Link
Szia!
Igy biztosan nem jó a vezérlés, mert az rendben van, hogy az alsó fet megkapja az 5V gate feszültséget, az kinyit, és lehúzza a motor kivezetést testre. Azonban a felső fet gate vezetéke +5V-ot kap akkor a drain kivezetésen csak 1 - 3.5V kimeneti fesz lesz, ez bizonyosan nem a kellő feszültség.Oda P tipusú fet kell. üdv.: Foxi
Még annyi hozzászólásom lenne, hogy a PIC-ben van pwm modul, és az AD konverterrel figyelheted egy sönt ellenálláson a motor áramát, és a pwm modullal pedig szabályozhatod azt, csak 10 db ÉS kapu kell a fetek elé.
Az ÉS kapu egyik lába pwm a másik lába a vezérlő jel legyen.
Sziasztok!
Valaki probált már kiterjeszteni bipoláris 2 fázisu léptetőmotor ic-ket külső tranzisztorokkal? Nagyon szimpi nekem a TB6560 de csak 2-3 ampert bir. Ki szeretném terjeszteni a belső 2db. H hidat külső tranzisztorokkal.
Sziasztok!
Találtam egy léptetőmotort aminek mindössze 3 kivezetése van és mindhárom vezeték között 1 ohm ellenállást mérek. A motorra annyi van írva hogy,: 3.75 deg/step. Lehet hogy ez egy tönkrement motor? Találkozott már valaki ilyennel ? |
Bejelentkezés
Hirdetés |












