Fórum témák
» Több friss téma |
Nekem a segédtáp sem hangzik olyan rosszul, de nem tudom hogy induljak el, hogy lehetne indítani egy időzítő áramkört? Vagy mégis milyen időzítő áramkörben gondolkozzak? 555???
A hozzászólás módosítva: Márc 3, 2016
Hello! Tőlem lehet 555 is. Pld. így 10sec a késleltetés. Vagy is 10 másodperccel tovább jár, ha kikapcsolod a Mastert.. (Ha erre gondoltál.)
Igen nagyon köszönöm. Egy próbát megér, megpróbálom a kettőt összevacakolni.
Sziasztok. Újabb kérdésem van.
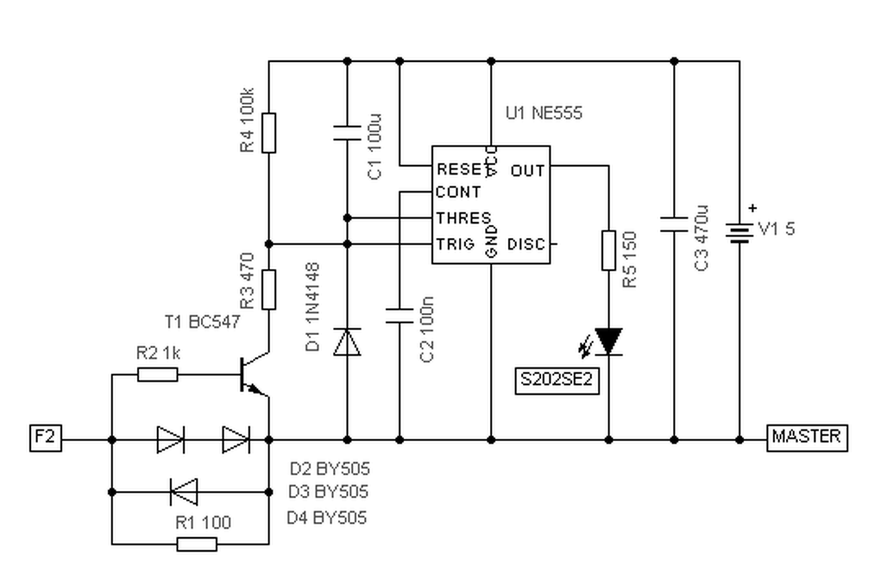
Összehoztam a kettőt, alábbi rajz szerint próbálnám megépíteni az áramkört. De elgondolkoztam rajta, hogy a piros vonal alatti, transzformátor nélküli táppal, nem csinálok e szép nagy zárlatot? Ezt a tápot Itt találtam. A hozzászólás módosítva: Márc 6, 2016
Egy Graetz egyenirányító kimenetét már nem lehet közösíteni a váltó oldallal. Vagy is mivel itt az L pont közös az áramkörben, csak egyutas egyenirányítást lehet használni.
De akkor az 5V GND-nek közösnek kell lenni az L ponttal. Vagy is az emitter az L pontra kerül, és így a nagyáramú diódákat meg kell fordítani. Valamint megváltoztattad a rajzot. Kihagytad a diódákkal párhuzamos ellenállást és betettél egy diódát a bázisba. Holott az egyik kell, a másik meg nem. Sőt károsan hat a tranyó nyitófeszültségére.
Nos megépítettem az áramkört, tápkérdés is megoldva. Működik is rendesen, de most az a gondom, hogy túl érzékeny. A master hálózati trnszformátora már beindítja. Hogy lehetne ezt az alap áramfelvételt figyelmen kívül hagyni?
Az ominózus 100ohm-ot kell addig csökkenteni, amíg a tranyó, már nem nyit ki a trafó áramára.
(De ha semmi konkrétumot nem írsz, arra ugyanolyan válasz adható..) A hozzászólás módosítva: Márc 8, 2016
Sziasztok,
Ma kísérletképpen építettem egy master - slave elosztót ez alapján a terv alapján: Mains Slave Switcher II még nem csináltam hozzá elektromágnest, csak tesztelésre egy mágnest használtam, de pár indítás után valami elment, és most már a reed nékül is állandóan megy a slave. Ahogy bekapcsolom rögtön meghúz a relé. Mi mehetett el? Teljesen kezdő vagyok, ez kb az első bonyolultabb áramköröm, de elvben mindent jó helyre kötöttem. A hozzászólás módosítva: Júl 2, 2016
Hello! Nem túl korrekt kapcsolás. Tulajdonképpen a tranyó bázisa "lóg a levegőben". Ha a 22µF kissé szivárog, már baj is van. Legalább egy 10kohm-ot tegyél a tranyó bázis-emittere közé.
Egyébként sem szimpatikus, hogy reed relé kapcsolgatni fog az 50Hz-re. Elég gyors a relé simán elfáradhat idővel. Meg zúgni is fog, ha kapcsolgat.
van valami hasonlóan egyszerű kapcsolás, mint ez, amivel lehetne kapcsolni egy porszívót? a reed nekem se tetszett, van valami helyette, amit használni tudnék a kihelyettesítésére?
Nézz körül a képek között, hátha találsz szimpatikusat.
Úgy néz ki, nem tanulok: megpróbáltam megépíteni egy másik kapcsolást ugyanonnan mint az előző alkalommal, de most meg kiment az ellenállás a 250v-os kondi után. Ez a kapcsolás: http://www.learningelectronics.net/circuits/mains-slave-switcher_03.html . Annyiban változtattunk rajta az eladóval, hogy nagyobb tranzisztorokat raktunk bele (2n1892, és 2n2904), ill került egy 100ohmos ellenállás a 22µF-os kondi elé. Megint sikerült működtetni 2-3 kapcsolásig, de utána megint beragadt a relé, majd most kisült az ellenállás.
Idézet: „Úgy néz ki, nem tanulok” Ez igaz, és Te mondtad ![]() Sok használhatatlan/mondanám "hulladék" kapcsolás (és más is) kering az interneten. El leszel vele egy darabig, ameddig végigpróbálgatod az összeset
Ennek ellenére azért érdekelne, hol vérzik el ez az áramkör, hátha javítható valahogy.
Önmagában az, hogy három tranzisztor van egymás után kötve (jó öreg Darlington úr forog a sirjában mint a propeller) és az elején csak egy darab drót van csak, nem elég? Honnan jön az áram? (Tudom, a levegőből...)
Talán ha T3 bázis és emitter közé tennél egy (jó nagy) ellenállást, akkor esetleg megbizhatóbb lehetne.
Az a része meglepő módon nem rossz, a vezeték gerjesztette feszültséget használja a többi tranzisztor nyitására. Szerintem máshol lehet a csapda, mert ez igazából az előző áramkörhöz is hasonlít, és ott is ugyanott volt a hiba: pár indítás után jel nélkül is meghúzott a relé. Lehet, hogy a t1 melletti kondi árul el?
Idézet: „ugyanott volt a hiba: pár indítás után jel nélkül is meghúzott a relé” Idézet: „Talán ha T3 bázis és emitter közé tennél egy (jó nagy) ellenállást, akkor esetleg megbizhatóbb lehetne.” Sokkal több energiát nem fektetnék bele részemről, ha nem gond. A hozzászólás módosítva: Júl 6, 2016
Értsd már meg, hogy nem lóghat a levegőben egy tranzisztor bázisa, már többen is leírták neked! A BE átmenetet ért zavarok/zajok simán kinyitják és labilis működést kapsz.
Ha tanácsot kérsz, akkor fogadd el amit írnak!
Nem vitatkoztam, mindenképp rakok be oda ellenállást, a t1 mellé is tettem már a kondihoz, csak kezdő vagyok, és ez még új nekem. Esetleg még annyi, hogy mekkora lekyen az az ellenállás? Mindenesetre köszönöm a segitséget az eddigiekhez is.
1...4.7 MOhm, ami akad a fiókban.
Próbálgatás
Ezeket a kapcsolásokat hanyagold, építs olyat, ami biztosan jó!
pl. Proli007 kapcsolásai mind ilyenek, többek között ez is biztosan
Már csak dühből is megépítem ezt, legfeljebb nem lesz jó most sem (vagy sose - ez már kicsit rögeszme
), de amit linkeltél, az tetszik, csak nem tudom, mi a teljesítményhatára, mivel nálam a master oldalon lehet minden 300w-tól 2500-ig, míg a slave is fix 1300w. Aztán mikor már ott tartok majd, hogy földhöz csapok mindent, akkor kicsemegézek valamit az előző oldalakról. Idézet: „nálam a master oldalon lehet minden 300w-tól 2500-ig, míg a slave is fix 1300w.” Nem érzed-e úgy, hogy ennek az infónak előrébb kellett volna csepegnie, nem az 5-6. hozzászólásodnál? Biztos úgy érzed, hogy kötekedünk veled, pedig nem. A kérdést meg kell előzze az összes hasznos infónak, ahhoz, hogy lehessen rá válaszolni.Többször külön kell arra is energiát és időt fordítani, hogy meg legyél győzve egy rossz irányról, nem adsz információt és nem azt csinálod, amire javaslatokat kaptál. Szerinted?
Az első áramkörnél le volt írva, hogy porszívót kapcsolnának , de tény, hogy én nem írtam. Mindenesetre abból a szempontból mindegy is, hogy amig nem ment, nem is kötöttem rá semmit egy ventillátoron, meg egy lámpán kívül.
A lényeg egyébként a költséghatékonyság, és a kis helyfoglalás lett volna, aztán már csak az, hogy egyáltalán valamennyire működjön.
Én hiányolok egy ellenállást a dióda hiddal párhuzamosan (ámbár nélküle is müködnie kell).
Proli007 elég gyakorlatias, ha jól rémlik pont kellett neki egy ilyen kapcsolás és össze is rakta. Én meg nem mondom, hogy kell-e oda...majd ő.
Nélküle is működik.
Nekem hiányzik, de vele is működik (pontosan ugyanúgy, észre sem lehet venni hogy ott van-e). Mint ahogyan azt sem lehet észrevenni, hogy az RC tag ott van-e triak mellett, vagy nem... Proli007 kapcsolásaiban pedig (még) soha nem csalódtam (mi több, sokszor tanultam is belőlük A hozzászólás módosítva: Júl 8, 2016
Sziasztok!
Annyi szó esett már a master-slave elosztókról, felteszek hát egy gyári rajzot én is, pontosabban egy linket ami az oldalra mutat. A típussal javítása során találkoztam, a netet turkálva ráleltem annak kapcsolási rajzára, és dokomnetációjára is egy olasz oldalon, a link tratlamazza az áram kör nyomtatott áramköri tervét is. A leírás kitér a működésére is, érdemes átolvasni persze csak annak akit érdekel a működése is. Bővebben: Link A hozzászólás módosítva: Júl 9, 2016
|
Bejelentkezés
Hirdetés |








), de amit linkeltél, az tetszik, csak nem tudom, mi a teljesítményhatára, mivel nálam a master oldalon lehet minden 300w-tól 2500-ig, míg a slave is fix 1300w. Aztán mikor már ott tartok majd, hogy földhöz csapok mindent, akkor kicsemegézek valamit az előző oldalakról. 
