Fórum témák
» Több friss téma |
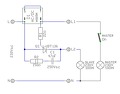
Amit én építettem az így néz ki(kép csatolva). Ebben van egy pár másodperces időzítő is, hogy ne egyszerre induljon el a master és a slave eszköz(nehogy levágja a biztosítékot).
Sziasztok,
abban szeretném segítségeteket kérni, hogy van egy gyári LEGRAND master-slave elosztóm, és azt szeretném, hogy a UPC medi-box masterként kapcsolja a TV-t és az erősítőt, de az a probléma, hogy nem elég nagy az áramfelvétele bekapcsolt állapotban, ezért akármilyen érzékenységre állítom az elosztót nem tudja megkülönböztetni bekapcsolt és kikapcsolt állapotot. Lehet valamit bütykölni az elosztón, esetleg a mediaboxon (hogy több áramot vegyen fel nem stanby állapotban) ? vagy valaki tud gyártani valami megoldást nekem erre a célra? Köszönöm előre is: Dávid
Közben rájöttem, hogy az a baj, hogy stanby ban is 10W felett fogyaszt a UPC és emiatt azt hiszi az elosztó, hogy folyamatosan be van kapcsolva...
Sziasztok!
Lehet,hogy nagyon másra gondolok,de olyan érdekelne,hogy egy fogyasztó(ami jelen esetben egy passzív infrás reflektor)bekapcsolásakor egy jelzö-áramkört működtessen,akár megfigyelő rendszert aktiváljon.A 230V bent a házban-légvezeték 25méter-reflektor a kertben.Szóval én a "konnektornál" szeretném "ellopni" hogy van fogyasztás!Remélem érthető?!
Jóra gondolsz, ezt csinálja a master/slave elosztó.
Visszarajzoltam egy Lidl-s master/slave elosztót, egy 24V-os zener hiányzik a rajzról a 24V pont és a test közül.
Hello! Hálózati áram visszajelzésére próbáltam valami áramkört építeni. ÉS közben beugrott, hogy milyen egyszerűen is lehet Master-Slave kapcsolást készíteni. Igaz, nincs áram beállítás, meg késleltetés, viszont pár alkatrészből áll, és nincs segédtáp sem..
Én összedugdostam és kipróbáltam. Egy 25W-os izzóval kapcsoltam be a 10W-osat, majd egy 3W-os Led lámpával a 100-as izzót. Végül a pisztolypákámmal a 100-as izzót. Működött. Így gondoltam közreadom, hátha valaki tudja hasznosítani.
Hello! Nincs mit. De akkor már legyen itt egy lámpa bekapcsolás jelző is "ebben a stílusban"..
- Az egyenirányítónak nem kell 250V-osnak lenni, lehet bármi, csak elbírja a lámpa tranziens áramát. - A tranyó-ra ugyan ez vonatkozik. Az egy söntszabályzó, így oda kell figyelni a disszipációjára. Mert terhelése függni fog a Led nyitófeszültségétől is. Ha lehet a teljesítményt a Led-ekkel kell "feletetni". - Megoldható a dolog egy fehér 1W-os Led-el is. Annak célszerű áramfelvétele kb. 1W/3,2V*0,8=250mA. Az egy minimum 60W-os izzót feltételez. Ellenállásnak pedig 2,2ohm-os ellenállást. - 120W esetén a tranyó disszipációja kb.1W lesz. Vagy is minimális hűtőfelület igénye lehet. De arra figyelni kell, hogy az feszültség alatt lesz, vagy a tranyót szigetelni kell! - A Led-ek nyitófeszültsége lehetőleg egyforma legyen és figyelni a polaritáshelyes bekötésre, mert különben az első bekapcsoláskor az örök szilícium mezőkre távozik az egész áramkör.
Sziasztok!
Még hasonlót sem találtam, mint téma ezért újat nyitottam! A lényeg annyi, hogy van 1 DB mindegy milyen TV- és a hozzá tartozó irányító! Mikor megnyomom a tv irányítón a BE gombot vagy bármit amivel a tv bekapcsol, mellette egy relét is szeretnék húzgálni! tehát amikor kikapcsolom a tv-t akkor ez a relé is engedjen el! Feltétel: -Tv-t szétszedni nem lehet! Valahogy a tápfeszből megállapítható, a "tv üzemben" állapot?? Erre szeretnék valami választ és tudom, hogy itt biztos van valaki aki ezt tudja ![]() Köszöntem szépen előre is
Például Pedig van ilyen, mégpedig hálózati elosztó, amiben az egyik konnektor a Master. A Slave konnektorokban csak akkor van 230V, ha a Masterbe dugott fogyasztót bekapcsolod.
A hozzászólás módosítva: Márc 21, 2015
Csak egy tipp. Ha bekapcsolod a TV-t scart-on nem jön ki 5 volt? Vagy ez csak a videók-nál van?
Azz igen!!! Maris 2 olyan valasz amit hálásan köszönök.
Sebi sajna ilyenrol csak most hallok. Cupi- kiprobalom. Köszönöm a valaszokat!
Ha van rajta usb, hdmi akkor abból leveheted azt a feszkót, amit utána használhatsz vezérlőjelnek. A scart tudtommal nem ad ki ilyen feszültséget, kivéve ha külön dekódernek is ki van alakítva.
A hozzászólás módosítva: Márc 21, 2015
Az fogadó jel a 8-as lábon és a képarányt hivatott érzékelni. Nem vezérlő jel, ráadásul változó. Tv-ről beszélünk, nem lejátszóról, dekóderről stb.
Bővebben: Link A hozzászólás módosítva: Márc 21, 2015
Fogadó, de fő funkcióként arra szolgált kezdetben, hogy amikor a VHS-magnót vagy DVD-lejátszót / Recordert stb. Play állásba kapcsoljuk, kiad 12 V-ot, ami a TV-t AV állásba billenti.
Későbbiekben jelent meg az a feature, hogy amikor 6 V-ot ad ki, azzal a TV vertikális eltérítését lecsökkenti 16:9 arányra és AV-ra kapcsol. Korábban ezt nem is tudtuk a szakmában, amíg csak 4:3 létezett. Ha szerepelt is a szabványban (de lehet, csak később kombinálták bele), Internet sem volt még akkor, fogalmunk sem volt róla. Az köztudott volt, hogy van a SCART 12 V, ami a TV-t átlöki AV-re. Most már a Set Top Boxok is tudják általában, hogy amikor bekapcsolom (itt ez jelképezi a "Play" módot), kiadja a 6 / 12 V-ot, beállítástól függően. Plusz még a 16-os lábon kompozitról RGB-re kényszerítheti a TV-t. A hozzászólás módosítva: Márc 21, 2015
Szia! Ez a kapcsolas az alapjan keszult amit itt linkeltel?!
En is osszeraktam csak epp nem ugyan ezekkel a tranyokkal ![]() De nem ment. Igaz az aram valto is mas volt D / en egy magneskapcsolot szedtem szet,Es arra tekertem 6-7 menetet amin egy 400w os futes volt. Ezzel egyeniranyito utan 13 voltot mertem, csak ugye nem vot semmi aram erosseg:/ Es meg egy /moc3021/ en is 2V ra esett a feszko
Segítséget szeretnék kérni hozzáértőtől.
Asztalos vagyok. Van egy forgácselszívó gépem. Azt szeretném, hogy amikor a fűrészgépemet elindítom, akkor az elszívó is automatikusan elinduljon. Sajnos nem tudom milyen néven keressek erre rá. Egy angol nyelvű oldalon találtam megoldást erre, de az ottani leírás 120V-os rendszerhez van igazítva. Videón is látható a végeredmény, hogy mire gondolok. Erről lenne szó. Szeretném kérni a segítséget, hogy az oldalon beírt áramkört miként kellene elkészíteni, hogy itthon 220V-os gépekkel is használható legyen. A legjobb az lenne, ha valami hasonló készen is kapható lenne. Már az is segítene, ha megtudnám mi a neve ennek, vagy hogyan kereshetném ezt.
Helló! A pontos magyar nevét nem tudom megmondani, de nem tudom, miért nem elég egy olyan megoldás, hogy egy kapcsolóval, amivel a fűrészgépet kapcsolnád be, egy aljzatot kapcsolsz, amibe T dugóval be tudod dugni az elszívót is.
A problémádat sokkal egyszerűbben is meg lehet oldani, mint a linkelt rajzon van. Egy villanyszerelő a konkrét alkatrészek szemrevételezése után tud egy egyszerű megoldást csinálni. Ez attól függ, milyen kapcsolóval, vagy mágneskapcsolóval kapcsolod a fűrészgépet, van-e annak segédérintkezője, mekkora áramokat kell kapcsolni, egy- vagy háromfázisú motorokról van-e szó, stb. Az is lehet, hogy csak az elszívó kábelét kell megfelelő pontokra átkötni.
Egy munkahelyen semmi keresnivalója nincs a videón látható "maszek" dolgoknak. Minden berendezésnek meg kell felelnie érintésvédelem, tűzvédelem, tanúsítványi stb. feltételeknek. Egy arra jogosult szerelő nagyon egyszerűen megoldja neked. Pl. a fűrészgép mágneskapcsolójával párhuzamosan beköti az elszívó mágneskapcsolóját, hőkioldóját (motorindító kapcsolóját) és ipari csatlakozóaljzattal, szereli a fűrészgépre, ahová be lehet dugni az elszívót. De egy biztonsági kézi kapcsoló kell közvetlenül az elszívóra is.
A hozzászólás módosítva: Máj 2, 2015
A fűrészgép egy gérvágó fűrész. Annak a kapcsolóját nem akarom szétszedni. Egy olyan megoldást szeretnék, hogy a gérvágót bedugom egy aljzatba. Beindítom a gépet, ezzel egy időben az elszívó is beindul ami egy vezérelt aljzatba van dugva. Mivel a fűrész egy gyári, megbonthatatlan (garanciális) darab, ezért a te megoldásod nem jöhet szóba.
A gépek: egy 1500W-os gérvágó fűrész. Az elszívó egy szintén 1500w-os műhelyporszívó. Nem kell nagy gépekre gondolni. Ezért nekem valami master-slave megoldás kellene.
Amit linkeltél, azt meg lehet csinálni 230V-ra is, de nem egy kifinomult megoldás... Annyi az egész, hogy veszel egy olyan 6V-os trafót, aminek a primerje 2x110V-os és csak az egyik tekercsét kötöd be. A többi valószínűleg lehet ugyanolyan értékű alkatrész, mint 120V esetén, mert itt nem a klasszikus tervezés folyt, hanem próbálgatás, és így lett jó...
Viszont 1500W-os motort nem kapcsolnék akkora, és olyan relével, mint ami a képen van. Inkább szilárdtest relé kellene (ahogy a cikkben is írják), de ahhoz valószínűleg más trafót, alkatrészeket kellene használni.
köszönöm a választ!
Szerbusztok
Az alábbi kapcsolást szeretném megépíteni. A kérdésem az, hogy lehetne késleltetni a slave kikapcsolását
Helo! Ebben az áramkörben kb. sehogy. Mert az SSR Led számára kellene tárolni energiát. Itt, meg éppen csak annyi van belőle a 3 diódán ami elégséges. A 2200µF is ezt a célt szolgálja, de maximum 1..2 periódusig fogja, hogy ne "brekegjen" az SSR. Tehát segédtápfeszültség és puffrelés nélkül nem fog menni.
|
Bejelentkezés
Hirdetés |
















