Fórum témák
» Több friss téma |
Köszönöm ez már jó lesz.Az áramváltó tekercs mehet pc táp sárga fehér gyürűre?Vagy inkább ferrit legyen?Ezt ma össze drótozom.
Köszi modik hogy átraktatok,de nekem nem ez kellene na mindegy.
A hozzászólás módosítva: Aug 20, 2019
Vas legyen. A ferrit nagyon jó, de csak 10kHz felett. A régi transzformátorokba nem véletlenül volt vasmag, és nem ferrit.
Igen már találtam is lemezelt áramváltót itthon.
Sziasztok!
Én a komolyabb porszívóknál használatos szerszámfunkciós dugaljhoz keresek kapcsolási rajzot. Van valakinek ilyenje? Sajnos nem találtam, de lehet nem ez a hivatalos megnevezése és azért. Köszi
Szia !
Áramfigyelő relé a neve, 20-25 ezer forint az ára. Nem éri meg az építgetéssel bajlódni, mert a vonatkozó szabványokat nem ismered, és sok munkaórádat vinné el.
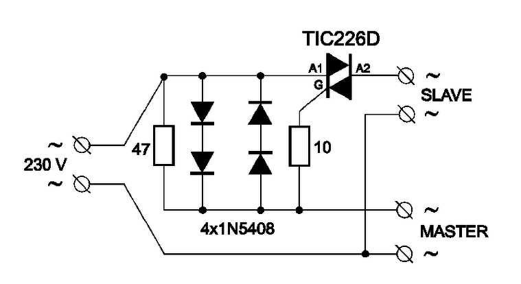
Szia, ez nem egy master-slave "elosztó" lenne? Bővebben: Link A kikapcsolási késleltetést kell csak megoldani. De erre is van megoldás, van itt topikja: Bővebben: Link
A hozzászólás módosítva: Márc 18, 2020
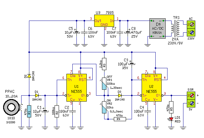
A második kapcsolást én rajzoltam vissza és sajnos kihagytam a rajzról a 24V-os zenert!!! Ezt pótolni kell a 24V-os pont és a test között, különben nincs ami megfogja a feszültséget és tönkreteheti az alkatrészeket. A sötétebb vonalú alkatrészek a Proli007 által berajzolt késleltetett kikapcsolás megoldása.
A hozzászólás módosítva: Márc 18, 2020
~1000 HUF magasságában van random kínainál az ebayen:
https://www.ebay.com/itm/Working-DC12V-0-10A-AC-Current-Sensor-Modu....l2649
Esetleg ez?
késleltetés nincs.
Szia! Én egy reléset javasolnák mert ezzel van tapasztalatom. Lyuk fűreszhez használom ami azonnal inditja az 1800W szívót ha megy a fűrész, az érzékenysége állítható,a master minimuma valahol 30-40W nál lehet ,ennyi már indítja a slavet. Valamikor egy 4 elósztóbol bontottam, gyári. A hab a tortán hogy egy olasz úriember felvázolta a rajzát így akár bárki gondnélkül után építheti. Panel terv is van hozzá. üdv
Bővebben: Link
Sziasztok!
Köszi a sok javaslatot, még nem tudom melyik lesz. Most nézegetem őket!
Ehhez is van beültetési rajz, ha építeni akarnál.Bővebben: Link
Egy barátomnak kéne összehozzak egy viszonylag egyszerű master-slave elosztót egy falhoronymaróhoz és egy porszívóhoz. A maró 3500W-os, a porszívó 800W.
A cél az, hogy amikor indítja a marót, akkor 0..3s múlva induljon a porszívó, amikor leállítja, akkor meg 0..30s-ig még menjen. A gyakorlat majd megmutatja, hogy lenne neki jó. A gépen újak. Elsőre meg fogom mérni a maró üresjárati áramfelvételét, hiszen erre már indulnia kell, ez még biztosan nem 3500W. De mivel komoly a teljesítmény, így a söntöt elvetném, vagy áramváltó, vagy hall lenne. Elsőre a HEStore-ban láttam ezt az ACS712-es panelt, de lebizonytalanított a "Working Voltage for Reinforced Isolation - VWFRI - For reinforced (double) isolation per UL standard 60950-1, 1st Edition - 184 VDC or Vpk", pedig ezt láttam már 220V-os kapcsolásban. Mivel a 3500W közel van a 16A-hez, vagy a 20A-es, vagy a 30A-es jöhetne szóba. (Meg majd neki is figyelnie kell, hogy ahol használja, inkább 25..32A-es kismegszakító legyen, mint 16A-es.) Mivel a kimenetén féltáp az alap, a polaritástól függően DC-nél + vagy - irányban tér el a kimeneti feszültség, eszerint 50Hz-nél az átfolyó árammal arányos szinuszt kapunk a kimeneten? A viszonylag alacsony feszültség miatt érdemes lenne Schottky, vagy GE diódákkal egyenirányítani, majd formázni? Proli007-nek biztos lenne pár egyszerű, de jó ötlete... Egy kis trafó befér a dobozba, nem kell soros kondis táp. Kapcsolni inkább valami relé, esetleg egy ilyen SSR-40DA? NE555 van pár marékkal otthon... A hozzászólás módosítva: Szept 7, 2023
Hello! Ha már ez a vágyad. De áramváltóval és nem Hall érzékelővel.
Köszönöm! Tudtam, hogy nem hagysz válasz nélkül.
A 10A névleges elég lesz a 3500W-os falmaróhoz? Csak simán átdugva az egyik vezeték, nem kell pár menet? A hozzászólás módosítva: Szept 7, 2023
Meg az SSR-nek tápja, és így tovább...
Azért még ne dőljél teljesen elégedetten hátra...
Ha megnézed az áramváltó adatlapját 10A a névleges, 60A a maximum. Csak egyszer kell átfűzni a drótot rajta.
Mire gondolsz? 5VDC elvileg már jó kapcsolásra, annyiról megy az NE555, mehet rá, nem? Oda is írta Proli007, hogy SSR...
Köszi. Néztem, csak megzavart, hogy 10A névleges, de már látom, hogy 60A-ig.
Sajnos családi problémák miatt nem fog úgy haladni a dolog, mint kellene...
Ami kiderült, a 3500W-os falhorony maró "csak" 3000W-os, a porszívó pedig 1100W. A maró lágyindítós, az üresjáratban felvett áram 4A, tehát olyan 900W ilyenkor. Az SSR-hez kell ilyen teljesítménynél hűtőborda, bár a PDF-ben jelölt nem kapható A Hestore-ban, de van nekik HS-SSR-40DA (minő véletlen). Viszont így megdőlni látszik a zárt műanyag doboz elképzelés...lehet mégis inkább relé lesz, bár kár a nullátmenetért.
Biztosan melegedne az SSR?
Ha pl. egy kis ventit raknál a hűtőbordára. Lehet, hogy az elég lenne már neki. Üzemi árama max. 40A.
Nekem megint nem egyértelmű, már 5..12A átlagnál is írja, én meg nem tudom, hogy mennyi lesz az annyi élesben. Bár azt írja, hogy a HPR-hez kell csak?
![]() Igazából a porszívót kapcsolja, az meg csak 1100W. Amikor indul még csak 900W-al ketyeg a maró, így az indulás nem akkora gond, 10A alatt lesz. Üzem közben meg majd kitapasztalja, hogy pl. egy C-s 16A-es elviseli-e, vagy kevés lesz... A por miatt zárt dobozra gondoltunk, a ventilátor hamar oda lenne... A hozzászólás módosítva: Szept 12, 2023
Látszik, hogy vannak most gondok...nézek, de nem látok.
![]() Az 1100W nincs 5A, tehát nem kell hűtés, ha HPR, ha SSR... Lehet, hogy most jobb is, ha kicsit hanyagolom témát.
Összeraktam az áramkört, működik, mint mindig, amit tervezel. Az áramváltó még nincs nálam, se az SSR.
Lenne pár kérdésem: 1. 5V tápfesz esetén aktív állapotban a kimeneten 3.6V van (pozitív ági darlington miatt), ez így kevés lesz az SSR-hez, mert ott 4V-tól indul? Megfejeljem egy NPN+PNP tranzisztorral 12V-ról? 2. Az első NE555 2/3 tápfesznél indul, DC-vel próbálva a bemeneten 3,8V körül, mínusz a dióda az pont 3.3V. Ha jól látom az áramváltó PDF-jében, 500Ω lezárással (470Ω nekünk), 4A-nél (marógép üresjárat), nem egészen 2V-ot ad? Az áramváltó váltójával más lesz? El fogja indítani, vagy cserélni kell majd 1kΩ-ra, ha nem?
- Ha kevésnek találod a 3,6V-ot, akkor cseréld a stabilizátort 6V-osra. Feljebb nemérdemes, mert akkor az első 555 küszöbfeszültsége is nő. Bár az csökkenthető, ha az 5. láb és a GND közé kötsz ellenállást.
- Az áramváltót és a terhelését hozzá kell igazítani a fogyasztáshoz, hogy biztosan indítsa az időzítést. De azt is vedd figyelembe, hogy a marógép majd induláskor túláramot fog felvenni, és csak akkor kapcsol ki az 555, mikor 1/3 tápra esik vissza az áramváltó feszültsége.
Köszönöm.
Idézet: „Ha kevésnek találod a 3,6V-ot...” 4V-tól írja az SSR-t... Nekem is eszembe jutott a tápfesz emelés 6V körülre, a kimenet problémája megoldódna. Viszont a bemeneti tovább romlana (feltételes, amíg nincs meg az áramváltó és az éles teszt). Sajnos csak fogyasztásmérővel néztem a marót, az meg lomha, nem tudom, hogy mekkora az indulási árama. Az 5-ös lábra ellenállást ötlet tetszik, majd jól belenyúlok az osztóba... A 470Ω-ot már inkább ne növeljem? A hozzászólás módosítva: Szept 18, 2023
Meg lehet növelni, de szerintem várd meg az áramváltót. (Ha növeljük az ellenállást csökken a linearitása a mérésnek, de itt nem számít.) Azt is vedd figyelembe hogy itt csúcsegyenirányító van, a műszered meg effektívet mér. De majd ha a kondin mérsz, abból meglátod hogy alakul a dolog.
|
Bejelentkezés
Hirdetés |








Ha pl. egy kis ventit raknál a hűtőbordára. Lehet, hogy az elég lenne már neki. Üzemi árama max. 40A. 






