Fórum témák

» Több friss téma
Fórum » Minden, ami modell
 
Témaindító: H.Viktor, idő: Nov 28, 2007
Lapozás: OK   68 / 90
(#) kiss1999 válasza kormika hozzászólására (») Júl 7, 2012 /
 
akkor rendben
(#) kiss1999 válasza kormika hozzászólására (») Júl 8, 2012 /
 
egy videót majd küldenél a gépről menet közben? én is ilyent akarok építeni
(#) maxcooper hozzászólása Júl 9, 2012 /
 
Sziasztok!
Van egy modell autóm és szeretném némi világítással ellátni. A helyzet azért nem ennyire egyszerű
Szeretnék fék lámpát csinálni, ami úgy működne, hogy ha az autó áll világít, ha elindul elalszik és ha fékezek (leesik a motor fesze 0V-ra) akkor is világít.
Az alap ötletet innen vettem:
http://www.drccentral.com/forums/lofiversion/index.php/t13466.html

Vettem egy RY5W-K relét, és simán bekötöttem. Jelenség az, hogy míg egy bizonyos sebességet el nem érek ég(nyilván 5V-ig), aztán elalszik, majd ha elengedem a gázt (leesik 0V-ra) egy kis késleltetéssel kapcsolt vissza.
Hogy lehetne ezt kiegészíteni (vagy más ötlet is jöhet) hogy valósághű legyen a dolog. Arra gondolok, hogy amikor elindul az autó (már 1V körül) húzzon a relé és aludjon el, valamint féknél (0V) ne nagy késleltetéssel gyulladjon vissza.
(#) kiss1999 válasza maxcooper hozzászólására (») Júl 9, 2012 /
 
a motor egyik pólusára(ezt majd kiválasztod, így dől el hogy mikor világít) kötöd a bd238 bázisát, emittert az akku pozitív pólusára, a kollektor és az akku negatív pólusa közé pedig bekötöd a ledet ellenálláson keresztül. itt nincs késleltetés, itt annyit csinál hogy ha az autó hátramegy akkor világít és akkor hogyha fékezel. álló helyzetben csak akkor világít ha a kocsiban lévő szabályzó olyankor a földre húzza a motor kiveztéseit. Ja és ez csak akkor működik ha kefés motorod van.amúgy milyen modell? gagyi vagy komolyab,? márka?
(#) maxcooper válasza kiss1999 hozzászólására (») Júl 9, 2012 /
 
Köszönöm a segítséget!
Tamiya TT-01 némi alu alkatrésszel, Ansmann Sirius 2 szabályzó, stock 540-es kefés motor. Az ESC-n csak úgy van fék, ha a hátramenet ki van lőve, szóval elvileg így ideális a megoldásod.
A tranzisztor köré bármi alkatrész? Nem vagyok sajnos gyakorlott Ellenállás számítás a led elé?
(le kellene porolni az elektro tudásom )
(#) kiss1999 válasza maxcooper hozzászólására (») Júl 9, 2012 /
 
Én sem vagyok nagy zseni! a led elé mindenképpen kell előtét ellenállás, és a tranyó bázisára kell egy bázisellenállás! ezt nem tudom mekkora de ezzel is tudod szabályozni hogy mikor kapcsoljon majd be a led.ezekre keress rá vagy valakit kérj meg hogy kiszámolja
(#) maxcooper válasza kiss1999 hozzászólására (») Júl 9, 2012 /
 
Köszi a tippet, szerintem egy egyszerű tranzisztoros kapcs. számítást meg fogom találni.

Következő kérdéskör
hasonló a szitu csak annyi a különbség, hogy a kipuffban is lenne egy led.
Cél, hogy visszaengedett gáznál (0V) a led villanjon egy rövidet, de csak egyet és csak rövidet. Erre mi lehet megoldás? Valami hasonló tranyós kapcs?
(#) kiss1999 válasza maxcooper hozzászólására (») Júl 9, 2012 /
 
hát ugyan ez csak it a leddel sorban kötsz egy kondenzátort és addig villanik amíg feltöltődik. de azt már nem tudom hogy hogyan lehetne kisütni a kondit utána
(#) kiss1999 válasza kiss1999 hozzászólására (») Júl 10, 2012 /
 
Megtaláltam a tutit!! Itt az ooldalon a megoldás
egy monostabil-t építesz 555-el és az időt amedig tart a villanás ,ezzel ezzel kiszámolod
(#) maxcooper válasza kiss1999 hozzászólására (») Júl 10, 2012 /
 
Ez jó ötlet, de mi adja a jelet a bemenetre?
(#) kiss1999 válasza maxcooper hozzászólására (») Júl 10, 2012 /
 
hát ez ugye a földre húzást várja tehát simán rákötöd a motor azon pólusűára amelyiken előremenetben a "+" táp van. de nem tudom lehet hogy kell egy dióda is de ez nem biztos.
(#) maxcooper válasza kiss1999 hozzászólására (») Júl 11, 2012 /
 
No, eljutottam az Elektronic workbench-től a breadboard-ig.
Összedobtam egy földelt kollektoros kapcsolást, kollektoron a ledekkel, bemeneten 1K és egy 4,7K-s poti, letekerve elég kis értékre, poti előtt a motor pozitív ága.
(ilyenkor a negatív oldallal mit kell kezdeni?)
így a jelenség az hogy
- alap állásban semmi
- gázadsára nagyon picit felvillan a led, de épphogy csak
- fékre világít

Mondanám, hogy örülök, ámde, fékre elindul az autó előre és az ESC-n azt látom, hogy igencsak megrántja a delejt, folyamatosan halványodni kezdenek az ESC ledjei.
Mit szúrtam el!?!

Kapcsolást csatoltam, a 0,5V-s forrás a motor alacsony feszét jelképezi
(#) maxcooper válasza maxcooper hozzászólására (») Júl 11, 2012 /
 
Amit nem írtam, a motor negatív pólusa és a vevő VCC portjának negatív pólusa között 2,3V különbség mérhető.
Gázadásra ez nő, fékezésre, leesik 0-ra (teljes fék esetén)

Az ESC fékre van belőve, tehát hátramenet nincs csak fékez.
(#) kiss1999 válasza maxcooper hozzászólására (») Júl 11, 2012 /
 
a 4.97v az mi? a ledek tápja? és mien színű ledet használsz?
(#) kiss1999 válasza kiss1999 hozzászólására (») Júl 11, 2012 /
 
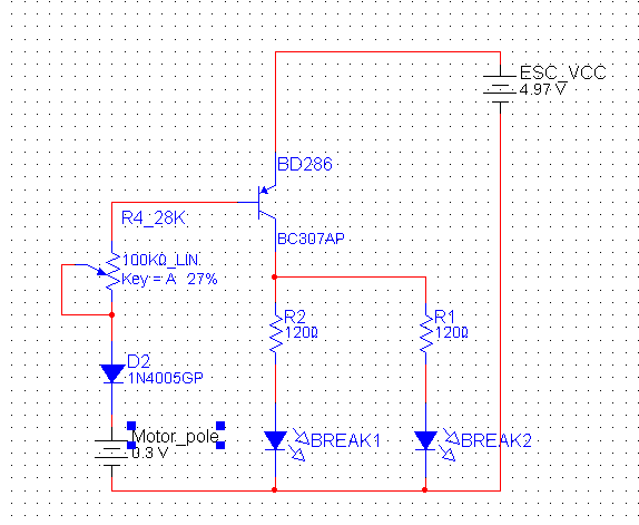
Na átalakítottam a kapcsolást úgy ahogy szerintem jó lesz.a potival most majd játszani kell hogy mikor nyit rendesen a tranyó és hogy ne is melegedjen. tehát beállítod a potit úgy hogy jó legyen, leméred, és beraksz fix elleállást. a motoron alap állásban mekkora a fesz? ja és annak a 4.79 földjét közösnek kell lenni az esc földjével, tehát az akku földjével.
(#) maxcooper válasza kiss1999 hozzászólására (») Júl 11, 2012 /
 
És az átalakított kapcsolást megosztod velem?
Amúgy a 4.97V a táv vevőről (VCC) levett fesz (gyári ledszettek is ezt használják.
A motoron alap állapotban (a két pólusa között) 0V van.
Ahogy írtam a táv vevőjéről levett vett negatív pólushoz képest a pozitív oldalon (előre menetben ez a +) 2,3V körüli a fesz különbség.
Minden jól van összedugva, minden jól működik.
Az ESC földjét hogy érted?
Mert mint írtam a motor két pólusa között 0V, viszont ha nem ahhoz a negatív ponthoz mérem akkor meg 2,3V
Ja és piros 5mm-es ledeket használok (pontos paramétereket nem tudok, régen megvannak már)
(#) kiss1999 válasza maxcooper hozzászólására (») Júl 11, 2012 / 1
 
az akku negatív pontját kell közösíteni a kapcsolás negatív pontjával! Bocsánat a képet elfelejtettem:/
(#) maxcooper válasza kiss1999 hozzászólására (») Júl 11, 2012 /
 
Nem vagyok gyakorlott
Akku ugye össze van kötve ESC-vel, az a vevővel és motorral. A 4,97 a vevőről van levéve (+/-). Emellett még az akku negatív pólusát is kössem a kapcsolásba?
Amúgy EWB-vel így (általad küldött) csak 5V-ra alszik el a led
(#) kiss1999 válasza maxcooper hozzászólására (») Júl 11, 2012 /
 
akkor nem tudom próbáld azt ogy teszel a bázisra egy diódát?? vagy tegyél nagyob bázisellenállás
(#) maxcooper válasza kiss1999 hozzászólására (») Júl 11, 2012 /
 
Diódát, milyet mekkorát, hogyan kötve?
(#) kiss1999 válasza maxcooper hozzászólására (») Júl 11, 2012 / 1
 
a vonallal jelölt fele legyen a motor felől. ha ez sem jó akkor nagyobb ellenállás akármien dióda(nem zener)
(#) maxcooper válasza kiss1999 hozzászólására (») Júl 11, 2012 /
 
Milyen funkciót tölt be a dióda ebben az esetben?
Az a baj, hogy EWB-ben nem tudom hogy szimuláljam a motorról levett jelet.
(#) maxcooper válasza maxcooper hozzászólására (») Júl 11, 2012 /
 
No, végül sikerült kipróbálni a diódás megoldást.
Hát big thx! Működni látszik!
Ami viszont picit csökkent az értékén, hogy ha nagy fordulaton pörög a motor és elengedem a gázt akkor egyből világít, de csak szépen lassan éri el a kiinduló állapot fényerejét. Ha erre még féket is tolok akkor viszont erősebben világít.
Ezt hogyan realisztikusabbá tenni?
Arra gondolok, hogy csak fékre villanjon, vagy hogy ha elengedem a gázt akkor ne legyen ez a felfutási effekt.
Egyéb iránt 100K-s potit használtam, 28K-ra tekerve.
A motor és a kapcsolás földje között így 3,48V-ot mérek alap helyzetben. Gázadásra ~8,3V, fékre 0V.
(#) kiss1999 válasza maxcooper hozzászólására (») Júl 11, 2012 /
 
hát arra gondolok hogy amikor ugye elengeded akkor azt kapcsolja a motorra amit akkor is amikor állsz, de mivel a motor pörög, feszültséget indukál(ez nem biztos) ezért amikor lassaban pörög a motor, lassul, kisebb fesz, ezért van a felfutás. na ezt most nem tudom valahogy azt kell megoldani hogy a motorból ne jöjjön visszafelé az indukált fesz. ezt is megoldhatod egy diódával, hogy a motor vezetékébe sorbakötöd a diódát, ez legyen schottky dióda mert annak a nyitófesz 0.3v. de lehet hogy egy picit lasabb lesz a kocsi .
(#) maxcooper válasza kiss1999 hozzászólására (») Júl 11, 2012 /
 
Lassabb ne legyen
A gond ezzel a kapcsolással, hogy csak kefés motorral működik, ráadásul csak úgy, ha nincs rükverc.
PWM jellel kooperál a vevő, azzal vezérelt az ESC. Ezt milyen áramkörrel lehetne figyelni? Mondjuk jó lenne tudni, hogy milyen jel jön pl fékre, de ez épp mérhető. Inkább az lenne a kérdés merre olvassak
Az új bódémmal ez is zsírul fog kinézni, de gondolni kell a brushless-es jövőre is
(#) kiss1999 válasza maxcooper hozzászólására (») Júl 11, 2012 /
 
brushlessnél valószínű pic-lesz a vége nem lesz sokkal lassab! észre sem veszed elméletileg! próbáld ki
(#) maxcooper válasza kiss1999 hozzászólására (») Júl 12, 2012 /
 
Érdemes ebbe a kapcsolásba valahová biztosítékot tenni?
Okozhat bármi kárt, zavart az autón?
(#) maxcooper válasza maxcooper hozzászólására (») Júl 12, 2012 /
 
Tovább gondoltam a kérdés kört.
Az hogy álló helyzetben gyengébben világít nem is rossz, fékre intenzívebb. Ez esetben el tudnám még képzelni azt, hogy a gyengébb világítás helyzetjelzőt imitál, erősebben meg féket.
Ez esetben viszont jó lenne ha menet közben is világítana így tompán. Erre valami okos megoldás?

Vagy ezt az intenzitást kellene álló helyzetben is elérni.
(#) kiss1999 válasza maxcooper hozzászólására (») Júl 12, 2012 /
 
Heát ezt már sajna nem tudom.
(#) maxcooper válasza kiss1999 hozzászólására (») Júl 12, 2012 /
 
Sebaj! Azért köszönöm az eddigi segítséget is!
Rendkívül hasznos volt!
A kipufogós projekt miatt még szerintem futok majd egy kört, szerintem kérdés is lesz
Következő: »»   68 / 90
Bejelentkezés

Belépés

Hirdetés
XDT.hu
Az oldalon sütiket használunk a helyes működéshez. Bővebb információt az adatvédelmi szabályzatban olvashatsz. Megértettem