Fórum témák
» Több friss téma |
OKé, a kérdező nem én vagyok..
A hozzászólás módosítva: Jan 26, 2019
Igen, de nálam valami miatt előbb lesz zárlatos a tranyó, minthogy megcsússzon a gőrgő.
A hozzászólás módosítva: Jan 27, 2019
Moderátor által szerkesztve
Nézd meg ( alakítsd át ) a "végfokodat", be tudsz-e tenni egy 75 V 60-80 amperes fetet - akkor talán a tápod határol..
A hozzászólás módosítva: Jan 27, 2019
A teljesen lefogott motor 10 A veszfel elvileg birnia kéne.
Az csak az átlagáram, nem a csúcs...pwm-mel hajtod.
Már ha nem a szokásos, hamis, negyed annyit sem bíró tranzisztorrol van szó.
3055-ök általában hamisak, egy békebelit kell szerezni, vagy másik típust.
A másik, legalább 300mA bázisáramot kell neki adni, hogy a nagyobb áramokat is ki tudja erősíteni.
555 ic out lába és bázis között 150 ohm-os ellenélás van,lehet hogy a bázisárammal van a baj.
Akkor veszet fejsze nyele! 555 csak 200mA tud magából kicsavarni! 3055 helyett darlington kell!
Keresek valami pnp tranyot és kiprobálom.
PNP??
3055 npn...
Elirtam.
Ezért nem szabad kapcsolási rajz nélkül kérdezni sem.. - talán még szabadonfutó dióda sincs a motoron.
Sziasztok, Segítségeteket kérem egy fordulatszám szabályozóval kapcsolatban. Adott egy fordulatszám szabályozó 12V 500w. Valami tönkre ment, nem működik. Sajnos az alkatrészek nem azonosíthatóak, feliratok lesatírozva. Mellékeltem a fotóit és az általam készíttett kapcsolási rajzot.
A vezérló IC talán IR2121. Érdekes az irányváltása is. Lehet a relé valamelyik érintkezője égett el (?), azt sem tudtam beazonosítani. Hasonló termék: http://www.konigin-trade.com/webshop/meheszeti-gepek/elektronika-me...-500w/ Az irányváltó kapcsolót kapcsolva a relé hol az egyik hol a másik tekercse kap 5V-ot. Szerintetek? Köszönöm a segítségeteket!
Hello! A vezérlő IC biztos hogy nem az IR, mert egy poti analóg feszültséggel vezeti PWM-et. A legvalószínűbb egy mikrokontroller. Ha pedig az, akkor teljesen mindegy hogy olvasható vagy sem a felirat rajta, mer a benne lévő program a lényeg.
Köszönöm, igazad van. Megnéztem pontosabban az IR adatait. Tápja 12v-tól. A kapcsolásban lévő pedig 5V-ot kap. Egyéb kapcsolásokban nagyon hasonló környezetben szerepelt. Feladom! (?). Egyébként 45 EFt.-ért árulják. Ha kontroller, mint szerinted is, már lehet bele is fér a tervezésébe, programozásába mint eszmei értér. Ötleteket azért még várok. Köszönöm!
Üdv! Ha csak az a lényeg hogy a motor fordulatát lehessen állítani, akkor elég egy 555 ic ami meghajt egy Mosfetet (plIrfz44). A forgás irányt pedig egy 2 állású 2 áramkörös kapcsolóval a legegyszerűbb megoldani, vagy egy sima 1 áramkörös ami kapcsol egy 2 áramkörös váltóérintkezős relét.
Igen, köszönöm a hozzászólást. Jelen esetben méhész barátom hozta a kütyüt javításra. eBay 3500.-Ft az ami az általad leírtakat is tudja. https://www.ebay.com/itm/192731631499 A javítás volt az elsődleges cél, de nerm sikerült az alkatrészek beazonosítása. Köszönöm!
Üdv Mindenkinek!
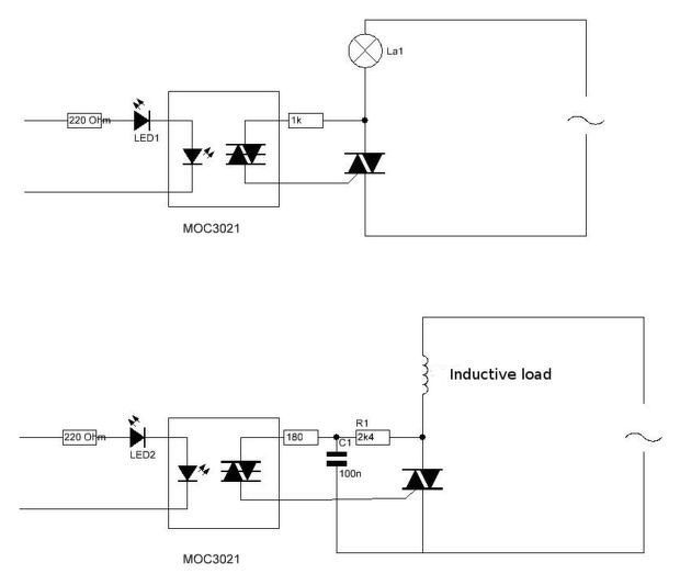
Néhány rövid kérdés: HA a mellékletben látható fázishasító kapcsolást (inductive load rész) 230V-os motor fordulatszabályozásra szeretném használni, akkor van- e szükség még valami zavarszűrőre? És/Vagy valami védelemre a Triak-nak? Mekkora teljesítményt bírhat ki a "BT139 800G" triak? Milyen alkatrésszel lehetne 1,5 KW-ig ugyenezt megoldani? Előre is köszönöm a hozzászolásokat, segítséget! Üdv. T. Zoltán A hozzászólás módosítva: Szept 18, 2019
Sziasztok!
Megkerestek egy olyan dologgal, hogy van egy pici 3v-os villanymotor, ami két ceruza elemről megy és ennek szeretnék a fordulatát szabályozni. Ettől többet nem mondtak, azt sem hogy mihez kell,vagy miben van, csak még annyit,hogy a lehető legkisebb méretben kellene,mert kicsi a rendelkezésre álló hely. Úgy kellene megoldani,hogy 3 lépésben szabályozná a fordulatot, de nem potméterrel, hanem egy nyomógombot kellene nyomkodni és ez állítaná a fordulat számot. Valahogy úgy,mint egyes ledes lámpáknál,hogy egy nyomásra negyed fényerővel,másodikra fél fényerővel, harmadik nyomásra pedig teljes fényerővel világít. Hogy lehetne ezt megoldani? Ráadásul 3v-al?
Szia!
Egy ATtiny13A belső 4MHz órajellel már 1,8V-ról elketyeg, egy AO3400 mosfet pedig 2,5V-nál kinyit. Mindkettő van a HEstore-ban, párszár forintos tétel. Egy ilyen áramkör a kimenetre, persze a motorral antiparallel diódát ne felejtsd ki. Egy bemenetre mehet a nyomógomb, a zavarok miatt talán inkább külső felhúzó ellenállással, 4,7-10kOhm körül.
Szia! Kazettás magnókban használtak soros szabályzású cél ic éket. Ezek között volt olyan ami már 1,8V működőképes volt. Dip8 tokban léteztek de volt olyan tok is amit beépítettek a motor házába. Biztos láttál már ilyen motorokat. Ezeknél a szabályozás kis trimmer el volt állíthatóami egy fesz osztó tagja volt, de szerintem a nyomógombos megoldással is működehet, ezeknél az Ic nél, ilyen tok pl. az AN6650.
A hozzászólás módosítva: Feb 23, 2020
Szia!
Jó ötlet lenne, de sajnos ezeket nem tudom programozni,vagyis nem értek hozzá. Közben eszembe jutott,hogy van egy rossz led-es lámpám, aminél a nyomógombot nyomkodva először teljes,majd fél fénnyel világít, a harmadik nyomásra meg villog. Szét szedtem és egy FM2819 Ic-vel felépített áramkör van benne. Ez a kapcsolása. Lehet hogy ez is jó lenne? Keresek egy kis 3v-os motort és kipróbálom.
Szia!
Ez is jó ötlet, de hogy tudnám a potmétert egyetlen nyomó gombal helyettesíteni?
Szia! Az AN6650 esetében valahogy így (lásd fotó) kell elképzelni a dolgot. A nyomógombok természetesen nem gombok, hanem valamilyen kisméretű kapcsolók lennének..
Köszi! Az a baj,hogy a három kapcsolót egyetlen nyomó gombbal kellene helyettesítenem,hogy azzal tudjam a fokozatokat váltani. Azt mondták,hogy nagyon kis hely áll rendelkezésre, ezért is nem lehet potméteresre csinálni, különben már megoldottam volna. Így a kapcsolókat sem tudom beépíteni.
Egy VCA bemenetü PWM generátor mindent megoldana. A bemenetre teszel egy nagy kondit a kapcsoloval meg lassan feltöltöd arra a sebességre amilyenre akarod. Ha a elengeded a gombot egy jo kondi orákig tartja a feszültséget és a motor sokáig fog ilyen sebességgel forogni.
Kapcsolási rajzot ( vagy a kitet) megtalálod pl a conrad.de oldalon.
Itt a rajza:K8004
Egy baj lesz ezzel, hogy min 5 V kell hozzá, de ki kellene probálni lehet, hogy elboldgul kevesebbel is. A hozzászólás módosítva: Feb 28, 2020
|
Bejelentkezés
Hirdetés |














