Fórum témák
» Több friss téma |
Fórum » Motorgyújtás
Sziasztok közben én is kutakodtam de csak egy rajzot találtam amit nyemi készített ill publikált.Ez alkalmas lehet kiváltani az eredeti Suzuki TVS Eko cdi egységét? Valaki kipróbálta már vagy ismeri?Ma délután beindult a szerkezet Az eredeti az működik, csak nekem még nem volt ilyenhez szerencsém és gondoltam mivel nem olyan bonyolult hogy egy tartalék lehetne a tarisznyába.
Ahhoz képest hogy magyar országon is forgalmazták ezt a motort elég kevés szinte semmi nincs róla infó .Kíváncsian várom pjg rajzát.
Még nem találtam meg, de ez is a gerjesztőről gyújt:
Bővebben: Link
Ez is: Bővebben: Link
Ez is: Bővebben: Link
Szia pjg !
Nagyon jó hogy tettél is fel linket rajzokat ezen a rajzokon már eltudok indulni . Nyomtam is neked egy Így legalább elvi síkon is helyére került a megoldás . Majd precízen stroboszkóppal is beállítom ,csak még helyet kell neki csinálnom hogy bekerüljön a garázsba.Ha esetleg előkerül majd az a rajz amire gondoltál szívesen megnézném de már ez is nagy segítség volt . Köszönöm
Ez egy Suzuki:
Egy kicsit kilógnak a tömegből az eredeti Suzukik és az egyeneságú európai leszármazottai (Italjetek )gyújtásai. Nem bonyolítván a dolgot gondoltak egy nagyot, egyetlen tekercset helyeztek a lendkerékmágnes alá, amiben 2-2 északi és déli mágnest ragasztottak. Ahogy a tekercs előtt elhúz az egyik, majd a másik fajta mágnes, úgy változik a vezetékben az áram iránya. A gyújtómodulban ezt megfelelően egyenirányítva az egyikből primerfeszültséget a másikból gyújtójelet kreálnak. Ez az amit sokan csak trafónak néznek. Ha valakinek sikerül a két vezetéket felcserélni az meg fog lepődni, mert szikrája lesz, csak a motor nem fog működni. Ugyanis a rendszer így is működik csak a gyújtásidőpont fog eltolódni. Bővebben: Link
Nagyon klassz ez az infó is könnyen beleszaladhat az ember .Le is mentettem a rajzokat nyomtattam .
Igazad van!Benéztem!
Tényleg a gerjesztő pólusváltása határozza meg a szikra helyét!
Sziasztok!
Tudom, hogy a kérdésem nem épp idetartozik, de a segítségeteket szeretném kérni. Egy 19 éves VW 1.4i (ABD) kódú motornak szeretném a HALL-os gyújtását egy kicsit megerősíteni és arra gondoltam, hogy egy izmos trafóra cserélném a gyárit. Milyen gyújtótrafót ajánlanátok, ami nem túl drága és könnyen beszerezhető. Esetleg valakinek feleslegessé vált ilyen trafó?! A hozzászólás módosítva: Dec 19, 2012
Sziasztok mesterek!
Adott egy láncfűrész ami olyan régi hogy még megszakítós! A megszakító bosch gyártmány de már nem lehet beszerezni. Ajánlottak a megszakító helyett (megszakító helyettesítő elektronikát a boltban.Nova II névre halgat és 2 vezetéke van az egyik a testre megy a másik a trafó eredetileg megszakítóra menő vezetékére. Kérdésem hogy mi lehet az elektronikában? Esetleg nincs valakinek ilyen szerkezetről rajza? Hogy működik ez a gyujtás jeladó nélkül?
Valami olyanra gondolok hogy a pólusváltáskor indukálódott feszültség a kis elektronikában testről megszakitja a gyujtótrafót. ezt hogy lehetne kivitelezni házilag?
Tranzisztorosnak irják mindenhol ezt a kis kütyüt de ki tudja mi van benne?
Szia. Simson megszakítós segédmotorokat amik megszakítósak ,szoktak átalakítani tirisztoros gyújtásúra.Pl Babetta gyújtást szerelnek rá .
Ismerem a dolgot és építettem is magamnak tirisztoros gyujtást a szimómra ami jól is működik .De engem ez a nova 2 érdekel most hogy hogyan működhet?
Én nem ismerem, de beidézem a hozzáértő Miki hozzászólását a Simson fórumról.
"Igen, ismerem az ilyen elektronikákat, bár ez az első alkalom, hogy nevet is adtak neki. Én csak a név nélküliekkel találkoztam. Legelőször nem is láncfűrészekhez gyártották őket, hanem a négyütemű, megszakítós fűnyírómotorokhoz, a megszakító kiváltására. Ott jók is. A láncfűrészekhez más fajtát gyártanak, mert magasabb az üzemi fordulatuk. Amit a bekötéséről írtál, bár igaz, csak nem érthető. Egyszerűbb lett volna, ha azt írod, a megszakítót kidobod, és a helyére bekötöd ugyanúgy, tehát a gerjesztőtekercs vége, és a trafóra menő vezetékre. a másik szál pedig a testre. A dolog rendkívül impozáns, szinte kínálja a lehetőséget, hogy a Simsonon kiváltsuk vele a megszakítót. De erre sajnos mégsem alkalmas. Az elektronika a mágnesek pólusváltásakor változó feszültséget érzékeli, és ekkor szakít meg. Ez a probléma gyökere. a láncfűrészek, és a négyütemű fűnyírók motorjának a lendkerekében csak egy mágnes van, két pólussal. A Simsonon hat pólus van, és mindegyik váltását érzékeli az elektronika. Ezért egy főtengeyl elfordulás alatt produkál hat gyújtószikrát, amit már nem tolerál a motor, ugyanis ez a szikra, be is gyújtja az benzin/levegő keveréket. Ennek eredménye a kipufogóba durrogás, visszalövés a karburátorba. A Tomos motorok négymágneses lendkerekével még elboldogul, és amelyeken ilyen lendkerék van, azokon a motorokon hajlandó a motor elindulni. De a Simsonon halott ügy."
Sziasztok!
Olyan kérdésem lenne, hogy tudna e valaki felicia 1.6 benzin, gyújtáskapcsoló bekötési rajzot ?
Hello mindenki
olyan megoldatlan problémám van hogy van egy 400-as FZR-em ami 23 éves, kímélem a motorját de mások mondták hogy nincs benne gyujtás szabályzás, ez el is hiszem nekik mert már láttam a fordulatszámmérőjét tulmenni a 16 ezren. ezért én szeretnék rakni bele egyet amit esetlen még álítani is lehet hogy kb hol szabályozzon le. ennek 2 oka is van hogy miért: az egyik hogy korából adódóan szeretném továbbra is óvni és minnél tovább használni a másik hogy sokaknak, közülük nekem is tetszik egy egészséges leszabályzás hangja ![]() a gyujtásrendszerét pontosan nem ismerem, annyit tudok hogy van benne CDI és 2 gyujtótarfó
üdv mindenkinek,a segitségeteket szeretném kérni,épitek egy motort,a blokk benne van,cdi gyujtással,szikra van,beindul,de nincs kábelköteg,feszszabájzója van,valami világitást szeretnék rá csinálni,de nem tudom,hogy is kezdjem,valaki segitsen,aki ért hozzá,valami rajz,vagy ilyesmi.
Sziasztok!
úgy döntöttem átalakítom a gyujtásom hal jeladósra,jelenleg induktív jeladós. csak van egy kis bibim hogy nem gerjesztőtekercses hanem akumlátorrol megy a gyujtás . a jkérdésem a következő lenne milyen mágnesre lenne szükségem amit fel kell ragasztanom a lendkerékre? és esetleg valakinek lenne egy programozható hal jeladós 4T kapcsolása? előre is köszi a segítőkész embereknek. üdv:Józsi
Üdv mindenkinek!
A következő problémával fordulok hozzátok,a mellékeltben csatolt gyújtással vacakolok ,az a helyzet hogy egy V hengeres motorra építettem meg,Így mindjárt két példányban,eddig semmi gond,külön, külön teszik a dolgukat,de ha egy akkuról járatom őket,és csak egyik megszakító van bekötve ,szikrát dob a másik fele is,próbálkoztam különböző szűrésekkel,de nem váltak be.Esetleg valakinek van ötlete hol,és mit kéne változtatni,hogy a kettő ne zavarja egymást?
Sziasztok! Lenne egy olyan kérdésem, hogy hogyan tudnám úgy elindítani egy ts 125-ös Mz-t ,hogy nincs benne aksi, mi ennek a kapcsolási módja mert úgy tudom hogy elősszőr a Df pontra ha áramot adok akkor a D+ pont-on áramot ad és hogy ha nincs benne aksi akkor mi ad gerlyesztést a Df pontra hogyan tudnám ezt kivitelezni ,azt tudom, hogy rugásra nem indul akkor de viszont ha be tolom akkor igen, ezt azért kérdezem így mivel, hogy nincs rajta semmijen elektronika sem pedig gyujtás kapcsoló mert hallottam, hogy a gyújtás kapcsolónak van egy külön állása erre a fel állásra. (Még csak a blokk meg a váz van).
A dinamó felgerjed a forgóészben lévő mágnesesség miatt. Ezért indul tolásra.
Oké! Köszönöm! Akkor elméletileg a Df pontot összekötöm a D+ pontal és megmég a trafó 1-es pontjával és akkor tolásra indul.
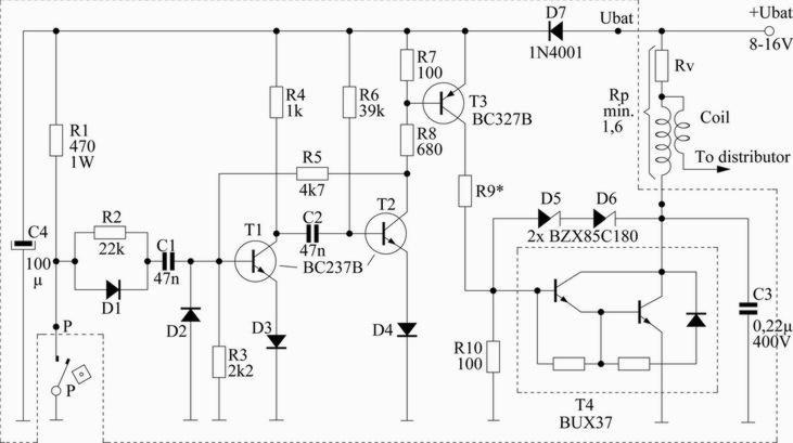
Sziasztok!Új belépő vagyok,és nagyon kezdő!Ezt a gyújtás elektronikát szeretném megcsinálni:https://picasaweb.google.com/birka.bari/TranzisztorosGyujtasElektronika#5781059144217397154
Valaki lefordítaná nekem ezeket az alkatrészkódokat?Tudom,dióda,zenerdióda,tranzisztor,stb.. a bajom az,hogy ezen a számokon nem mindet találom meg az elektronikai webshopokban!Ezért kellene olyan hozzáértő,aki le tudná irni pontosan hogy is keressem,vagy mi lenne helyette jó! Előre is köszi!
Linkelni így kell. Melyik alkatrészt nem találod? Ezek szerintem mindenütt vannak.
Pl.az 1n4001-es diódát,az 1n5400-ast,a 33n/630 kondit...
Hello!
Ha a HEStore ajánlatában megfelelő.. egyetlen kondi nincs benne, a 33nF az a HQ-nál "C33N 630/MKP" néven megtalálod. üdv! proli007
KÖSZI!bár a BU931 -et én is néztem,de azt irták,hogy kifutott,nem rendelhető!látom,te hozzáértő vagy,be is helyettesítettél pár alkatrészt!
Sziasztok ! Van valakinek vmi hasznos infója arról,hogy egy 740-es 2.3-as benzines Volvo
-alapjárata,gyújtása egyszerre elmegy, kicseréltűk az alapjárati motort,a gyújtás belőttűk új fedél,szerkezet,rotor,gyertyák,trafó,és minden ugyanaz.rángat hidegen-melegen.(ha beindul) Esetleg lehet az-az oka,hogy átszivárog az olaj a gyertyákhoz és beköpi azokat? mert a tömítés kicsit avétos és a gyertyák kormosak... köszi a segítséget előre is.
Helló!
Kis segítségre lenne szükségem remélem tudok benne segíteni. MZ Etz 250 HALL gyári gyujtáshoz milyen trafó ajánlotok ami ki használna az elektronika nagyobb teljesítményét és ezáltal nagyobb szikrát eredményezne? Persze olyan kellene ami nem öli meg az elektronikát. Jelenleg egy wartburg 1.3 4T trafója van itt nálam előtét ellenállással együt. Rá van irva, hogy tranzisztoros gyujtáshoz van, de azt nem tudom ez az én motorom elektronikájához is jó? Válaszokat előre is nagyon köszönöm!
sziasztok!megint kérdezek:ha a 33nF630v kondi helyett 47nf630v-t tennék,lenne gond belőle az adott kapcsolásban?vagy esetleg még jobb lenne bele?azért kérdezem,mert ezt az értékűt nemigen lehet kapni,a másik van a HEStore.hu-n
|
Bejelentkezés
Hirdetés |




Ahhoz képest hogy magyar országon is forgalmazták ezt a motort elég kevés szinte semmi nincs róla infó .
Tényleg a gerjesztő pólusváltása határozza meg a szikra helyét! 








