Fórum témák
» Több friss téma |
Fórum » Motorgyújtás
Helló.Egy kis segítséget kérnék . Van egy s51-es simsonom ere szeretnék egy rev limitert készíteni.ha esetleg tudna valaki róla egy kapcsolási rajzot mutatni vagy leírni hogy miből lehetne ezt összeállítani megköszönném.
Heló
Miért szeretnél nagyobb szikrát? Bármilyen trafót rakhatsz ami feszültségben azonos és nem CDI-s. Szerintem előtét ellenállás sem kell.
Helló
Kapcsolásról raksz egy linket akkor tudok segíteni.
Helló!
Nagyobb szikra szebb járás jobb menet tulajdonságok. Egyértelműen jobb. Megszakítóhoz próbáltam már tranzisztorost és atom * volt vele. De ott a megszakító volt a gyenge láncszem ebbe ugye az nincs így cseréltem. Azok 130 fok körül dolgoztak ezek meg 180 így állítólag tud többet az elektronika is(csak mennyivel az itt a nagy kérdés). Nem nagyon vágom ezt a témát így gondoltam megkérdezem olyanoktól akik ebben jobban ott vannak. Ezek a trazisztorhoz készült trafók elméletileg erősebbek így nem biztos hogy birná az elektronika(nem értek a belsejéhez és nem tudom hogy a 4T wareaznak mennyivel jobb az elektronikája mennyivel erősebb egyáltalán, stb.). Szekunder és primer áram körül van valami ami lehet kinyirná az elektronikát (tranzisztort) amit nem akarok mert ilyen régi cuccot beszerezni eredetit manapság nagyon macerás. Ezek az előtétes trafók 8-9V vannak tervezve nem 12V így kell az előtét. De pontosan megbízható dolgokat nem tudok sajnos ezért érdeklődöm itt is. Állítólag a '86 utánni 2T trabik trafója már ehhez volt tervezve de olyat nem tudok beszerezni. Azokhoz nem kell előtét sem. Magyarul teljesen tanácstalan vagyok meg merjem-e kockáztatni vagy sem? A hozzászólás módosítva: Jan 30, 2013
A tranzisztoros, fetes ,tirisztoros gyújtások is (megszakítósok). Ugyan azt a munkát végzik. 12V os akkumulátort szaggatni. Vasmag feltöltődik majd mikor megszakít elektronika akkor keletkezik a szikra. Véleményem szerint bármiféle autóból kibontott 12v os trafó jó lesz neked. Nagyobb transzformátortól kicsit erősebb szikrától nem fog jelentősen szebben járni a motor.Kivéve persze ha jelenleg gyújtáshibád van.
Helló
Próbáld meg a D7 diódával sorosan kötni egy kisebb értékű ellenállást és a C4 kondenzátor jelentős növelését. Próbának pl.: 10ohm és 2200uf.
Helló
Nem tudom hogy bírja e a magas fordulatot de lehet érdemes lenne kipróbálni egy reed relét. Nagy áramot nem kell kapcsolni, erős mágnes van, így ha elég gyors akkor
Értem én a megszakítás dolgot.
Nem tudom én ami volt elektronikus kütyüm(megszakítóhoz) atom nagy szikra volt és egyértelműen szebben járt a gép. Ezért szeretném kicsit erősíteni a szikrát. A sima megszakítóssal és utánna a hall-l is ugyanazzal a trafóval hasonló volt a szikra mérete. Sokan osztoznak ezen a véleményen jó bele sokan nem javasolják a tranzistoroshoz készült trafókat. Emlegettek még valami 50mJ a hagyományos trafókra meg valami 75mJ a tranzisztorosra ami már állítólag az EBZA gyujtásnak sok. Én nem értek ehhez... Így nem tudom mostmár...
Kösz az ötletet,de már minden létező variációt kipróbáltam.Különböző szűréseket,stab. kocka stb,de úgy néz ki ez a fajta gyújtás nem szereti ha párosítják .Úgy hogy ,maradt egy egyszerűbb változat ,ez bevált.Már dobozolva van,csak még idő szűke miatt nem került a helyére.
Szerbusztok!
Segítségetekre lenne szükségem ,lendkerékgyújtásos 2 ütemű motorkerékpárra szeretnék egy gyújtásrajzot a meglévő CDI helyett .A kívánalmam 12V egyenáramú működés,induktív jeladós működés/meglévő jeladó 295ohm/ellenállású és CDI gyújtás hoz illő trafó.A jelenlegi CDI -vel a gond az hogy beindításkor csak erős rúgásra jelentkezik szikra és ez gyakran kevés. ez egy kéthengeres JAWA általam ráépített és kéthengeresre alakított honda robogó gyújtás a hiányosság oka hogy a robogóknál berúgáskor is nagy a lendkerék fordulata ami jelen esetben a berúgó szerkezet kialakítása miatt nem megvalósítható.Ezért gondoltam egy induktív jeladós akkumulátorgyújtásra.A két hengeres jelleg nem probléma a két henger kaphat egyszerre szikrát Segítségeteket előre is köszönöm
Szia proli007!Biztos jó lesz nekem a 10uF680v kondi helyett a 10uF63v-os?megjöttek az alkatrészek,de ez a kondi nagyon kicsinek tűnik!
Hello!
A P-Z-S pontok, egy hall jeladóra mennek. Azon nem lehet 600V, de még 60V sem. De nézz meg egy 10µF/680V-os kondit, van-e egyáltalán és az mekkora? üdv! proli007
Hiszek neked,mert te értesz hozzá!Egyébként tényleg nem találtam 680v-os kondit...!400v-ost láttam,de az is akkora volt mint egy ház!
Köszönöm!Biztos lesz még kérdésem,ha nem baj!?
Ha nem a táp oldalról megy a zavar akkor a levegőből.
Teljesen le kéne választani a két oldalt tesztelt fémmel.
Kisebb feszültségűt is nyugodtan rakhatsz hisz ott a varisztor. Kapacitásban pedig simán jó a 47nf.
A red relé biztos nem bírja a fordulatot. És nekem pont a fordulat kell
Szia! Ez az egyszerű kapcsolás sokáig működött a Ladában amit a meglévő megszakító kapcsolgatott. Ezzel a megoldással végül is az volt a cél, hogy a megszakítót tehermentesíteni lehetett és a tranzisztor kapcsolási sebessége (lezárása) jobban telítődésbe vitte gyújtótrafót, kövérebb lett a szikra, jobb lett az égés. A rajz csak szemléltetésként szolgáljon a "mi van a Nova II-ben"-hez. Hát valami hasonlóan egyszerű csak a félvezetőknek jobb paramétereik lehetnek.
Ráuntam kísérletezni vele,nem ragoznám mit ki nem próbáltam,két napom ment el vele.De ez az egyszerűbb változat teszi a dolgát ,csak időm volna már ,hogy a helyére kerüljön
Sziasztok!
Mivel nem találtam élő topikot a kérdésemre ezért kénytelen vagyok ide írni azt,ne haragudjatok! ![]() Találtam az interneten egy akkumulátor töltőt kifejezetten simsonba.Szerintetek helytálló megoldás ez egy simson rendszeréhez? ![]() Válaszaitokat köszönöm,és elnézéseteket kérem az off miatt!
Természetesen megfelel. A www.simson.hu oldalon már sokan megépítették és használják.
Sziasztok! Robogó 12Volos DC gyújtáshoz nincs valakinek egy kivitelezhető kapcsolási rajza? Vagy esetleg elfekvőben valakinek egy a fiók mélyén?
Szia. Kicsit konkrétabban le tudnád írni, milyen robogó? Esetleg egy képet a gyújtás alaplapról?
Szia! Egy Suzuki TR50 Street Magic. Képem nincs az alaplapról de gerjesztő tekercs nélkült 12V-ról működő inverteres DC CDI-je van. Ami gyárilag folytott. A folytást nem lehet eltávolítani. Ezért szeretném kiváltani valamivel.
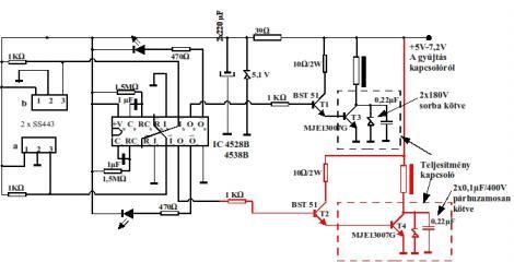
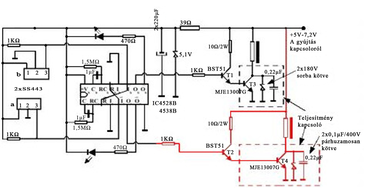
Üdv. képen egy elektronikus gyújtás kapcsolása van 2 ütemű 2 hengeres motorhoz, nekem ugyan ez kéne csak 1 hengereshez csak azt nem tudom melyik alkatrészek helyett kellene a 2 helyett csak 1 ?
Ami pirossal van, az nem kell. Ez egy Tranzisztoros gyújtás. Az kell neked? Sokat fogyaszt és csak akkuról megy.
Kompletten így néz ki a 2 hengeres gyújtás nekem ez kellene 1 hengereshez gyárilag akksiról megy a gyújtás.ezen az oldalon találtam gyujtas
A hozzászólás módosítva: Márc 17, 2013
Nem hiszel nekem?
|
Bejelentkezés
Hirdetés |
















