Fórum témák
» Több friss téma |
Fórum » Motorgyújtás
A gyújtókondi töltőfeszültsége tág határok közt változhat. A kérdéses 1µF kapacitás üzem közben 280-350V feszültséget ad a tirisztoron keresztül a gyújtótrafóra. "Eszesebb" gyújtásnál természetesen a negatív periódus is ki van használva, 100-330µF kapacitást töltenek fel ~12V környékére, a túlfeszültséget tirisztorral korlátozzák.
Sok olyan gyújtás is van, ahol a megnövelt szikrateljesítményt némi furfanggal állítják elő, de alapvetően azoknál is tekercs adja az energiát, (régebben már írtam róla).
Ha esetleg tudsz linkelni pár ilyen "különleges" kapcsolást azt megköszönném!!
Link az nincs, leginkább a leégett tekercsek, és a gyújtáselektronikák javítása során gyűjtöttem ezeket a tapasztalatokat.
Hello!
Ezek a görbék számítás alapján lettek ilyenek, amilyenek, vagy egy már meglévő motoron méréssel felvéve? A barna induló szakasza (az egyenes) lehetne a legjobb, de úgy kellene, hogy a maximális fordulatszámon, vagy a közelében legyen a legnagyobb előgyújtás (még az is jobb lenne, ha 5500rpm után maradna a 26° végig a maximális fordulatig). Hogy az lineáris, vagy exponenciális, vagy épp hiperbola jellegű, azt az adott motor karakterisztikája határozza meg. Itt gyakorlatilag az összes görbe egy fordulatszám elérése után esni kezd. Ha a cél a motor minél nagyobb teljesítménye akkor -általában - a fordulatszám emelkedésével, növekszik az előgyújtás is. Az előgyújtási szöget az üzemanyag minőségétől kezdve a kipufogó rendszerig minden befolyásolja. Itt egy kicsit bővebben az előgyújtásról.
Kösz az infót azért, azt hittem megmenekülök pár méretezéstől, de nem..
Az a tirisztoros fesszab nem rossz 5let, gondolom az elv ua. mint a fesszabályzókban. Hogy másoknak is világos legyen, a Gompy féle cuccal a következő gondjaim vannak(már ránézésre is): -5 volt előállátása, szűrése -tirisztor gyújtóáramának a biztosítása. -jelformáló rész zavarvédettsége. Idézet: „Nyemi! Nem tudok hozzászólni a görbékhez, mert halvány lilám sincs, hogy milyen szög volna az ideális az adott fordulaton. Főleg hogy ez erősen konfig függő.” Igen és ezért is döntöttem úgy hogy állítható legyen, mert szeretném átfogni az alacsony és a magas fordulatú motorok görbéje közti különbségeket. Köszönöm a választ.
Szia.
Idézet: „ Ezek a görbék számítás alapján lettek ilyenek, amilyenek, vagy egy már meglévő motoron méréssel felvéve?” ÁÁÁÁ..... dehogy. Például, ezt egy PDF-ben találtam (tz350-esé) a többi meg az internetről lettek levadászva (two stroke ignition curve) .Idézet: „A barna induló szakasza (az egyenes) lehetne a legjobb, de úgy kellene, hogy a maximális fordulatszámon, vagy a közelében legyen a legnagyobb előgyújtás (még az is jobb lenne, ha 5500rpm után maradna a 26° végig a maximális fordulatig). Hogy az lineáris, vagy exponenciális, vagy épp hiperbola jellegű, azt az adott motor karakterisztikája határozza meg” Ezek "szigorúan" 2T görbék mint látható. A 4T-nél igen járható út amit írsz, de 2T-nél kitartása a előgyújtásnak végig a maximális fordulatig nem jó. Mert az égés, a hőfok emelkedésével, és a nagy fordulat miatt fellépő átömlési turbulencia miatt felgyorsul, legalábbis én így tudom. Ezáltal ha nem csökkentjük drasztikusan az előgyújtást, kopogásos égés jön létre ami a teljes fordulatra való kiforgatást megakadályozza. Arról nem is beszélve hogy ez még a dugattyút is képes kilyukasztani. A fő kérdések számomra nem is ezek hanem például : mi legyen a kezdő előgyújtás,(olyan 11°-17°között gondolkozok) meg végig megőrizzem e, az ezerfordulatos görbék közti különbséget (lásd kép) vagy maradjak az előző elképzelésemnél ? Ha ebben meggyőznétek valamivel megköszönném.
Úhh......és úgy látom Simson. Milyen fix előgyújtással sikerült ezt elérni?
Nem tudom, de egy alaposan detonáló motor, bika gyújtással megteszi a dolgát
Szia Nyemi, szerintem jó lesz ez, de az én tapasztalatom hogy ha 11k környékén 6fok alá csökken az előgyújtás csak a kipufogó fog elolvadni de a motor ott már nem megy jobban , onnan tudom hogy ugye van 3 féle görbém és végig próbáltam mind az egyik 4 a másik 5 a harmadik ugye a 6 fokos végződésű 11.5-12k-nál, nos 6 foknál még egész szépen húzott a többi görbénél alul voltak különbségek nyomaték ügyileg de fent a maradék két görbe mintha gyengébbnek bizonyult volna azzal a 4-5 fokkal
teszek be két képet amelyiken elszínezte a kiput az utóbb említett két görbe , meg beteszem a görbés ábrát, amiből jelenleg a standarddal tökéletesen megy a motor talán alul lehetne még javítani kicsit
Szia Jani-mesterem
.Szóval azt mondod hogy nagy fordulaton ne menjek 6° alá mert csak melegszik a kipufogó. Végül is jogos mert ha fix előgyújtásban (robogó-13°-16°) gondolkodunk, 10° alá ott se nagyon megy. Íme akkor 3 verzió (lásd kép). Alap: 14°. Csúcs: 26° Max fordulati: 10° De persze csak akkor ha a Hall 27° van, mert ne felejtsük el ez is állítható lefele és felfele is.
Persze , persze na ez jó is lesz így kíváncsi leszek majd az éles próbára ha kész lesz
Meg majd mégegyszer ránézek műszerrel hogy helyén van e a hall.
Ja, az más!
Ha a cél egy megbízható utcai motor általános célú felhasználással, nem verseny célra, akkor szerintem (is) járható az út. Tudni milyen gyártmányú motorkerékpárról van szó?
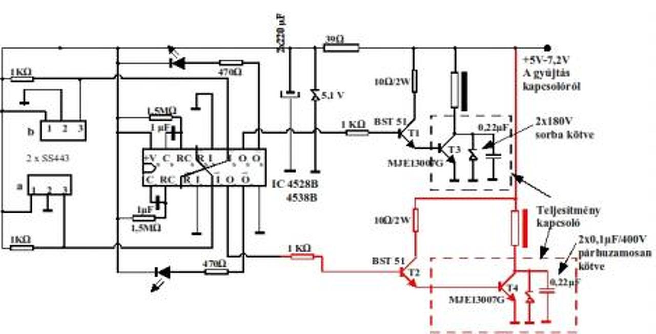
Megépítésre került a linkelt kapcsolás, a motor egy "régi" Kinetic TFR.
Beindul de csak szívatóval hajlandó alapjáraton pöfögni, gázadásra ill. szívató vissza engedésre leáll, visszalő. Mi lenne ha elhagynám a rajzon szaggatott vonallal szereplő 1 M-es ellenállást? Vagy esetleg változtassam a 47 Ohm-os ellenállás értékét?
Üdv Mindenki.
Érdekelne ezekben a mostani robogókban a gyújtás jelfogója mire reagál ,fémre ,vagy mágnesre?Vagy van ilyen is olyan is? Építenem kéne , V motorba gyújtást ,csak jelenleg robogó gyújtás nincs a közelemben,nincs miről lelesni.Esetleg valakinek van a birtokában kapcsolási rajz a jelfogó utáni elektronikáról? Azt megköszönném.
Az alábbi kapcsolást építette e meg valaki?Vélemény,mennyire üzembiztos?
Szép jó napot!
Előre mondom, hogy kezdő vagyok ezekben a gyújtásokban . A napokban "kaptam" egy KTM lc4 400ccm (sxc) motorkerékpárt, a gond vele az, hogy a gyújtása beszart és valaki egy yamaha jog (3kj) típusú gyújtást próbált rá építeni. Az lenne a kérdésem, vagyis az első, hogy ez lehetséges-e, folytassam a munkát? A másik kérdés az, hogy a jog gyújtás forgórészén lévő "csík" ami a jeladónak adja a jelet annak a hossza lényeges, gondolom én. De a projektnek az értelmi szerzője azt eltüntette, jobban mondva egy 1cm részt hagyott meg. Addig eljutottam, hogy a motor beindul de nem pörög, csak nagyon minimálisan. Éppen csak alapjárat fölé egy picivel. Mit tegyek?Válaszokat előre is köszönöm!!! A hozzászólás módosítva: Ápr 27, 2014
Annak a csíknak a hossza meghatározza a gyújtás időpontját. Ha az elejét kurtította akkor vélhetően a felső holtpont közelében gyújt. Alapjáratnál ez jó is, de fordulaton erőtlen a motor. A kipufogó könyök erősen melegszik. Stroboszkóppal ki kéne villogtatni az előgyújtás mértékét. És valami módon korrigálni a helyes értékre, ha nem jó.Kb. a max. fordulatszám 1/3 - 1/2 szeresénél kell vizsgálni.
Ha jó ez előgyújtás akkor a karburátort kell beszabályozni. Ha így sem jó akkor nekem kell ajándékozni azt a motort.
Miért a 3kj elektronika előgyuszi szabályzós? A suzukimra is azt szereltem fel, a vezérlőív végénél adja a szikrát. Egyébként van értelme, mert nem gyári ugyan, de jól teszi a dolgát. Bár nagyon kéne egy előgyújtásszabályzós elektronika...
Nos, akkor milyen tanáccsal tudtok ellátni? Mi tévő legyek? Ha erre a gyújtásra rátennék mondjuk egy olyan CDI-t ami képes szabályozni az előgyújtást az úgy oké lenne? Vagy ezzel írtam egy hatalmas baromságot ?
Úgy szereld fel a lendkereket, hogy a vezérlőív vége legyen a gyári előgyújtási értéken. Tehát ha mondjuk 20 fok az előgyújtás, akkor a holtpont előtt 20 fokkal legyen az ív vége a jeladónál, de ha kicsit visszább olvasol 2-3 oldalt, akkor rendesen kivesézték nekem ezt a dolgot a fiúk. Ugyan ebben a cipőben jártam és megoldódott.
Rendben köszöntem
. Azonban a gyári maximális érték 38 fok, ami azért indításnál illetve alapjáraton nem okozhat problémát?
Na ebben már nálam okosabbat kell megkérdezned! De ha engem kérdezel, biztos hogy nem jó az állandó 38 fok. Indításnál az totálkár . Ha maradt volna a lendkerék gyári állapotában, akkor a hosszú vezérlőívvel lehetett volna kezdeni valamit, egy előgyújtásvezérlős cdi-vel....
Hat igen a 38 fok igen csak végzetesnek tűnik. De reménykedem, hogy valakinek van valami jó kis ötlete
![]() Üdv!
Pár kérdésem lenne az okosokhoz:
Yamaha CDI (3kj) gyújtásban mekkora a "nagyfesz" kondi kapacitása? Illetve tökéletesen elegendő e a 400Voltos, vagy van értelme 630Vost alkalmazni??
Azt megtudná valaki mondani nekem, hogy mivel a 3kj elektronika nem előgyújtás szabályzós, akkor mi értelme van a lendkeréken ilyen hosszú vezérlő ívnek? Illetve ha már ott van a vez.ív, nem lehetne ezt előgyújtásra használni? (Nem yamaha jogra..)
Kíváncsisából összeraktam ,egy Hall jeladós,és egy induktív jeladós gyújtás kapcsolást.
http://youtu.be/F23zNWd1WT0 http://youtu.be/c9hLtOGBzGk |
Bejelentkezés
Hirdetés |




.



.


. A napokban "kaptam" egy KTM lc4 400ccm (sxc) motorkerékpárt, a gond vele az, hogy a gyújtása beszart és valaki egy yamaha jog (3kj) típusú gyújtást próbált rá építeni. Az lenne a kérdésem, vagyis az első, hogy ez lehetséges-e, folytassam a munkát? A másik kérdés az, hogy a jog gyújtás forgórészén lévő "csík" ami a jeladónak adja a jelet annak a hossza lényeges, gondolom én. De a projektnek az értelmi szerzője azt eltüntette, jobban mondva egy 1cm részt hagyott meg. Addig eljutottam, hogy a motor beindul de nem pörög, csak nagyon minimálisan. Éppen csak alapjárat fölé egy picivel. Mit tegyek?
