Fórum témák
» Több friss téma |
Fórum » Motorgyújtás
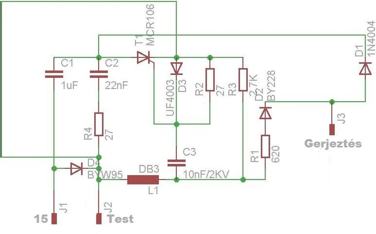
Van egy jeladó nélküli gyújtás, itt a kapcsolása.
Működik rendesen vele, szabályozza az előgyújtást is csak az baj, hogy sokat húz rajta. Be állítom 8-9000közt az 1,4mm 10000nél már 1mm és 12-13000közt már 0,5re húzza. Szóval lehetne-e valamit módosítani a kapcsoláson ,hogy ne húzzon ekkorát az előgyújtáson.
a; Ebben az áramkörben semmi sem szabályoz, de még vezérlésről sem beszélhetünk.
b; Az előgyújtást mindig a felső holtponthoz viszonyítjuk, és szögben szokás megadni az értékét. Számomra értelmezhetetlen a mm mértékegység.
A dugattyú helyzete a felső holtpont előtt.
Akkor mi húzza a előgyújtást vagyis csökkenti fordulatra Bővebben: Link
Elnézést, csak így tudom meg adni az előgyújtás értékét.
Így hogy tisztáztuk, már tudom hová rakni az értékeket, bár lehetne belőle szöget számolni. De ettől eltekintek
![]() Tulajdonkép semmi! De mégis ez az áramkör sajátossága. Igazából a gyújtásért a C3 és a L1 a felelős, van egy sejtésem, hogy hogyan működik de azért egy oszcilloszkóppal ránéznék, hogy tisztázzam a tekercs szerepét. De konyhanyelven, minél magasabb a fordulat, annál nagyobb az indukált fesz, emiatt hamarabb eléri a tirisztor a gyújtóáramot, emiatt fogy az előgyújtás.
Az L1 nem tekercs hanem DIAC.
Az L1 nem tekercs hanem DB3-as Diak.
Na így már más a leányzó fekvése!
Akkor a gyújtás akkor van mikor a negatív félhullám elején begyújt a diac. Ami megint csak az indukált fesz nagyságától függ, ami meg a fordulattól...Csak pont fordítva hat, mint ahogy az jó lenne. A hozzászólás módosítva: Jún 18, 2014
C3 kondi értékének növelésével nem változna a húzás mértéke?
Nem.
A diac gyújtófeszültségét kellene függővé tenni a fordulatszámtól. Az meg elég nehéz ügy.
Hogyan lehetne?
Egyszerűen sehogy.. bonyolultan meg nulláról kellene építeni egy teljesen más gyújtókört.
Ami még segíthet, egy jól méretezett tekercs.. mert a fordulat emelkedésével nő az áram frekvenciája, a tekercsnek pedig freki növekedésével arányosan nő az "ellenállása". És ha a C3at azon keresztül töltjük akkor az lassabban fog feltöltődni, később gyújt a diac.. DE sajnos a tekercs meg a kondi rezgőkört is alkot... szóval ez sem olyan egyszerű.
Sziasztok! A kérdésem a következő volna, szerintetek fel lehet rakni egy 1yu-s mintre a 3kj jog cdi-jét? A mint eredetijére 4 kábel megy, a jogéra viszont 5. Esetleg valaki tudna nekem segíteni a megvalósításban, ha megvalósítható? Köszönöm!
Az nem segítene ha C3 hoz sorba kötnénk egy ellen állást?
Valami olyasmi lenne a jó, hogy frekvenciára változó ellenállás, ahogy nől a fordulat, úgy csökken az ellenállása ezzel belehetne szinte fixre állítani a gyujtásidőpontot, mert kisebb fordulaton lassabban töltené a kondit. Csak, hogy ilyet, hogy lehetne összehozni nem tudom.
Kapacitív ellenállásnak hívják. Más néven kondenzátor.
Az utolsó hall az, hogy van kötve? Azt irja simple hall sensor. Alapesetben nem ugy működik, hogy mágneses tér hatására kapcsol a kimenetére szuflát? Itt meg pont ellenkezőleg.
http://www.youtube.com/watch?v=EHB1m9UMi0s
Ja, hogy ez testre húzza a kimenetét? Nem feszejt kapcsol rá?!
Húha eddig tévhitben éltem ezzel kapcsolatban.
Szóval a TLE4905l is ugyanezt csinálja.Ennél a kapcsolásnál a tranyó bázisára testet kapcsol a hall? Mikor a hall kapcsol megszűnik a test, ekkor a 10k keresztül áram jut a tranyóra és így kapcsol? Így kollektor és emitter között átvezet, és így ad impulzust a tirisztorra? A hozzászólás módosítva: Jún 19, 2014
Igen.
Ez konkrétan a TLE4905
Na mostan ennél, ha állandóan testel akkor pont nem kéne a lednek világítani nem? Hall kapcsol ekkor szűnik meg a test és a rövidzár is. Vagy nem így kell nézni?
Majd valaki leírhatná, hogy itt pontosan, hogy is működik a Hall tranyós kapcsolás környéke.
Ez a gyújtás elektronika működik a simson gyújtás rendszerével is?
Nem.
|
Bejelentkezés
Hirdetés |













