Fórum témák
» Több friss téma |
Fórum » Motorgyújtás
Elnézted, nem is látszik, amúgy sincs semmi baja a lánckerekemnek!
Egy tekercs ami 120 Ohm ellenállást produkál, meg tud változni 920 Ohmra valamitől?
Nem látszik teljesen, de ami látszik abból látni hogy már nem az igazi, asszimetrikusan van elkopva
A fogaknak a láncba teljesen bele kell illeszkedniük. Ha kézzel meghúznám a láncot (mert már meglehet) már látszana a fog teljesen. Ez már azonnali cserés A hozzászólás módosítva: Márc 9, 2016
Sziasztok! Lenne nekem egy Yamaha XT660R motorblokkom, erre kellene szikrát csinálni. Esetleg lenne itt valaki, aki vállalkozik ilyen feladatra (természetesen nem kérem ingyen).
Sziasztok!
Keresnék egy olyan feszültségszabályzó kapcsolást, ami berúgásnál is képes 3V feszültséget átengedni, és magas fordulaton sem engedi a kimenő feszültséget 5V fölé. Jelenleg egy zener diódás stabilizátort használok, áttekercselt babetta világítótekerccsel. A feszültség egy mikroprocit táplálna. A gondom az, hogy nehezen indul a motor, mert bika erősen kell rátaposni a berúgókarra, hogy a motor felpörögjön olyan fordulatszámra, ami már elegendő feszültséget ad a mikroprocinak. Ezen segítenék úgy, hogy több menetet csévélnék fel a tekercsre, így kisebb fordulaton kialakulna a megfelelő feszültség. Magasabb fordulatszámon így nagyobb lenne a feszültség, amit a stabilizátor már nem bír el szerintem.
Szia! Akkus megoldás az nem volna megoldható? Gondolok itt 3db AA nagyságú cellára ami a procit látná el, üzem közben pedig töltődhetne (diódával záró irányban le lehetne választani a többi fogyasztótól).
Szia! Köszönöm a választ. Erősen gondolkodok az akku lehetőségén (egyelőre ilyen gombelem formájában), ha nem válik be semmi sem, de egyelőre úgy néz ki ez az elrendezés működhet. A Simsonomon ez a gyújtás van, hasonlóan aksi nélkül, csak ott berúgásnál jóval magasabb fordulatszámmal indul a motor, így nem lép fel ilyen probléma.
Esetleg van valakinek olyan kapcsolás a birtokában, ami a gyújtótekercs feszültségéből csinálna 3-5V-ot?
Ott nem a feszültséggel van a baj hanem az árammal, szerintem..
Gondolom valami PIC-es CDI gyújtás van a gépre hegesztve. Világítás tekercset ne lehetne megfejni? Kapcsolási rajzot tudnál linkelni a gyújtásról?
Szia! Most nem tudok képet küldeni róla, mert másik gépen vagyok. Lényegében a mikroproci tápfeszültség lába előtt van egy Zener diódás feszültségstabilizátor (4,7V), a stabilizátor előtt pedig egy 1n4148-as egyenirányító dióda. Jelenleg világítótekercsről kapja a bemenő feszültséget. Simsonon tesztelve kifogástalanul működik, azonban a crossmocimon nézve már nem ez a helyzet. A Simson berúgásnál 1000 1/min felé ugrik a fordulat, a crossmocinál kb 500 1/min-re. Szóval a crossmocin nem működik a világítótekercses teória, mert kevés feszültséget termel kis fordulaton a világítótekercs, így még nem kel életre a mikroproci.
Két megoldás kattog a fejemben. Vagy egy kis lithium aksi, amit tölt a világítótekercs, vagy egy gyújtótrafó és megfelelő eletronika, ami már kis fordulaton is képes előállítani a megfelelő feszültséget. A gyújtásom áramfelvétele 7mA.
Van olyan hogy feszültség kétszerező egyenirányítás, 2 kondi 2 diófa.
De ezt integrálni kellene az eredeti kapcsolással.
Sajnos már nem tudom integrálni, de úgy gondolom, hogy nem lenne célravezető, mivel magas fordulaton már túl nagy lenne így a feszültség.
Ezért mondtam hogy szükséges némi integráció mert úgy lenne korrekt.
De lehetne belőle építeni egy tápegységet, ami ki- be kapcsolja a feszkétszerezést. Másodsorban a zéneres fesz stabilizálás nagyon alkalmatlan a széles feszültségtartomány átfogására. Talán egy low-drop feszstab életképes lenne! De ehhez nagyon tudni kellene a feszültségtartományt!
A feszültség tartomány amit a világítótekercs generál 0-30V. Ezt a low drop szabályozást hogy gondoltad? Működhet integráció nélkül is?
Önálló egységként is megvalósítható!
De a zéneres szarságot száműzni kell a gyújtásból, mert sokat eszik, és sok a maradék feszültsége! Az a nulla már nem igaz! Mi az amit alapjáraton termel? (Feszültség terhelés nélkül) A hozzászólás módosítva: Márc 18, 2016
Alapjáraton ~3V mérhető a tekercsen terhelés nélkül. A 30V-ot egy kicsit eltúloztam, a max feszültség inkább olyan 20V körül mozog.
Nem kell azt a szegény zénert szidni! Csak az ellenállása helyett egy mezei áramgenerátorral kell táplálni. Két tranyó, két ellenállás és már is Lowdrop lesz belőle..
Erről tudnál egy kapcsolási rajzot mellékelni?
Ezt alapvetően bárhol megtalálod.
És ez képes a világítótekercs feszültségét 3-5V között tartani?
Nem a világító tekercs feszültségét kell szabályoznod, hanem a proci tápfeszültségét, mint ahogy eddig is tetted. Nem? Eddig is egy zénerről beszéltél. ez ugyan az, csak áramgenerátorral hatékonyabb a stabilizálás.
Azért a low-drop-tól messze van! Egy rendes ld-s stabkocka 0.2voltos maradék feszültség felett már dolgozik!
A másik hogyha készen kapható akkor minek csinálni...persze ettől lehet. A váltó 3 voltnak elégnek kellene lennie, mostmár kíváncsi vagyok a kapcsolásra. A hozzászólás módosítva: Márc 18, 2016
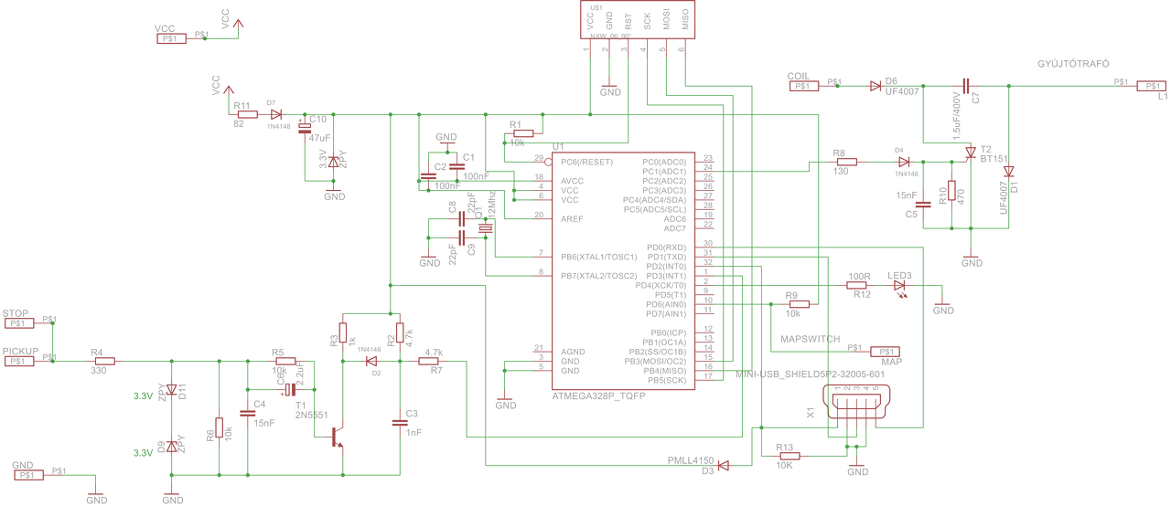
Találtam egy régebbi képet a telómon a kapcsolásról. A jelenlegi nem pontosan így van kialakítva, de a tápfeszültség része ugyanaz.
Igazából azt figyeltem meg, hogy a tápfeszültségre egy 6V-os akkut kötve a gyújtás ott keletkezik indításnál is, ahol a programban meg van írva (és könnyebb is indítani, mert szikra szinte azonnal van). Ha a tekercset kötöm a tápfesz bemenetre, akkor indításnál össze vissza adja a szikrát, mindaddig, amíg a feszültség 3V alatt van. (és nehéz is indítani, mert szikra csak egy pár darab van, az is rossz helyen). Szóval azt szeretném elérni, hogy indításnál is legyen akkora feszültség, amivel be is indul a motor, és jó helyen keletkezik a szikra. Én gyújtótekerccsel gondoltam egy hasonló áramkört ami a képen van. Javítsatok ki, ha tévedek, hogy ez így lehetséges e egyeltalán, biztosan jobban értetek hozzá mint én
Nos!
Gyanítom, hogy a tirisztor környéki rész változatlan, tehát ez egy CDI gyújtás. Magának a mikrokontrollernek 2-3mA elég, viszont a tirisztor begyújtásakor 15mA-t kér az áramkör. Ezt nem tudja kiszolgálni a táp rész alacsony fordulaton. Én magát a tirisztort is cd megoldással gyújtanám. Az ehhez szükséges energiát a gyújtótekercs adná melynek a negatív feszültségű félperiódusa most teljesen kihasználatlan! Mindjárt meg is rajzolnám! Terveztem régebben és is egy ilyen progizott CDI-t ott a teljes áramkör táplálását a gyújtótekercs adta. Kivitelezésre még nem történt meg sajnos. Érdekelne viszont az áramkör teljes dokumentációja!
A másik, talán egyszerűbb megoldás a tirisztor "darlingtonozása" de ahhoz spec nagyfesz tranyó esetleg tirisztor kellene, ami kis áramú, hogy az erősítése nagy legyen.
Most megyek neki a falnak, ha az egész áramkör működne csupán a gyújtótekercsről
Egy egész dokumentáció nem készült, jegyzeteim vannak külön a bootloader részről, és külön részegységenként. Mire lennél kíváncsi?
Nem szeretném módosítani a jelenlegi áramkört, mivel kínában legyártattam a nyák lapokat és van még 10 db belőle. Olyanon gondolkodok, hogy esetleg egy külön részegység, amit fel lehetne fogatni a CDI mellé, ami szolgáltatná a tápfeszültséget. Babetta alaplap, jelenleg egy gyújótekercs és egy világítótekercs van rajta, így elférne még két tekercs rajta.
A babetta gyújtótekercs módosított vagy az eredeti?
Idézet: „Mire lennél kíváncsi?” Röviden? Mindenre! Ami az esetleges utánépítéshez, beállításhoz szükséges! Amit eddig ismertem abban egy PIC ül, én meg azokat nem szeretem...nagyon nem. Elgondolkodom mit lehetne csinálni, táp ügyben, de így igazán meg van kötve az ember keze. Gyanítom marad a fesz 2x-ezős táp külön egységként! |
Bejelentkezés
Hirdetés |




A fogaknak a láncba teljesen bele kell illeszkedniük. Ha kézzel meghúznám a láncot (mert már meglehet) már látszana a fog teljesen. 









