Fórum témák
» Több friss téma |
Fórum » Motorgyújtás
Összeszedem nagyjából amim van, csak írj privátban egy e-mail címet, amire el tudom küldeni.
A világítótekercs vasmagját tekertem fel 0,15mm-es huzallal, majd vákuumimpregnáltam, szóval módosított.
Sziasztok! Van egy Yamaha DT 125 R es motorom, és nem tölti az akksit. Vezetékek+biztosítékok, fesszabályzó, töltő tekercs jöhet szóba, ha jól gondolom, ugye?
Sziasztok!
Az alábbi hiba kijavításában szeretnék segítséget kérni: Van egy PIAGGIO POWER NRG 2T robogóm. Az a gond vele, hogy hideg időben nem indul. Azt gondoltam, hogy a hidegindító rendszer a rossz,de azt a részt rendben találtam. Rájöttem, hogy mikor nem indul akkor nincs szikra, ha melegebb idő van, vagy rásüt a nap akkor egy rúgásra indul és rendesen működik! Rendesen van szikra is! Fogalmam sincs, hogy mi lehet a hiba! Segítő tanácsaitokat előre köszönöm! Üdv.: PZ
Kösz a választ mex, te már az előző motorom mikor szar volt kb 1 éve is itt voltál és sokat segítetteél
Köszönet érte. Egyébként miután kiszedtem a komplett gyujtást éstzrevettem hogy a fesszabtól a töltő biztibe menő vezeték szétégett o.O
Sziasztok!
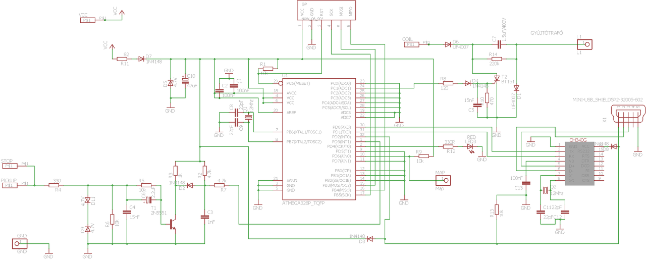
Sajnos nem tudok zöld ágra vergődni a programozható gyújtásommal, remélem lesz valami ötletetek a problémára. A jelenség az, hogy a motor beindul, majd bizonytalan idő után az IC halt-ra fut, és csak reset után működik ismét. Mellékelem a kapcsolási rajzot, és pár képet, amit szkóppal méregettem. A probléma az, hogy a szikra keletkezésekor elég nagy feszültségtüske hat vissza a tápra (csodálom, hogy a mikroproci túléli). Pár magyarázat a képekhez: -VCC_gyertyakint: A gyertya nem volt a hengerben, csak a motorhoz volt testelve (hogy legyen szikra) -Akku_gyertyakint: Szikrakor az akkumulátoron mért feszültség Ha nincs szikra, akkor az a jelalak jelenik meg a trigger lábon (PC1), amit szeretnék: -Before_R8_gyertyanelkul_trafonelkul Amikor haltra fut az IC, akkor az AVR trigger lábán (PC1) magas szint mérhető, ami folyamatosan nyitja a tirisztort, így nem töltődik a kondi. nyemi javaslata szerint egy fototranzisztorral kellene megoldanom a tirisztor vezérlését, ezt még nem próbáltam ki, de tervben van. Kérdésem: Elképzelhető, hogy a tirisztor "rúg" vissza a mikroprocinak, vagy maga a szikra keletkezése befolyásolja a tápfeszültséget? Hogyan tudnék ez ellen védekezni?
Beszéltük már privibe a nyák megnézését. Arról tehetnél fel földi halandóan által olvasható (akár pdf, jpg..)állományt, mert én nem érek rá az Eagle-vel kínlódni.
A másik hogy ezeket az oszcilloszgrammokat én nem tudom értelmezni, szar a felbontás, meg nem tudtam kitalálni a V/div értéket! Igazából a mérési vontok sem tiszták! Tudom lógok még egy rajzzal neked..
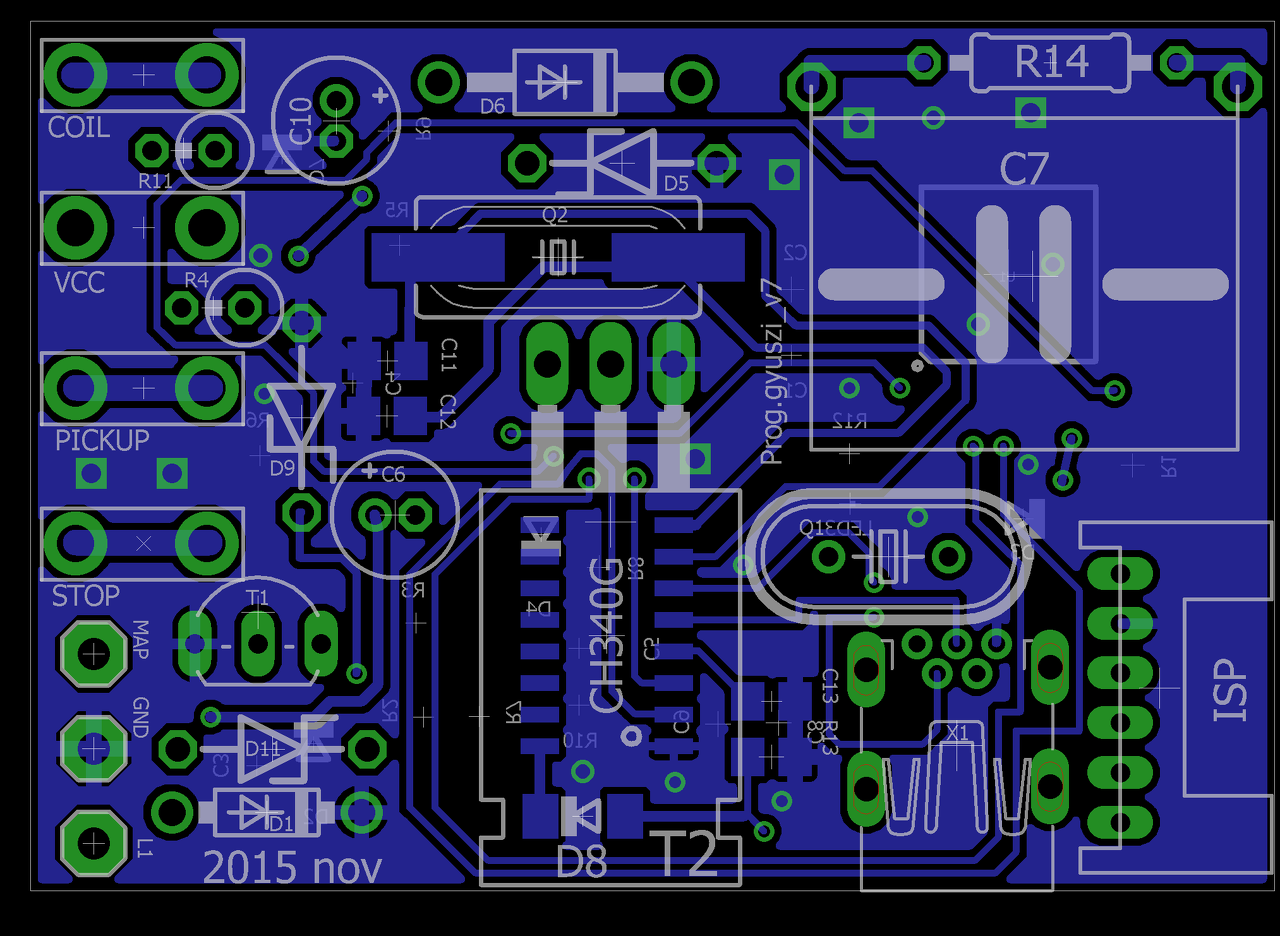
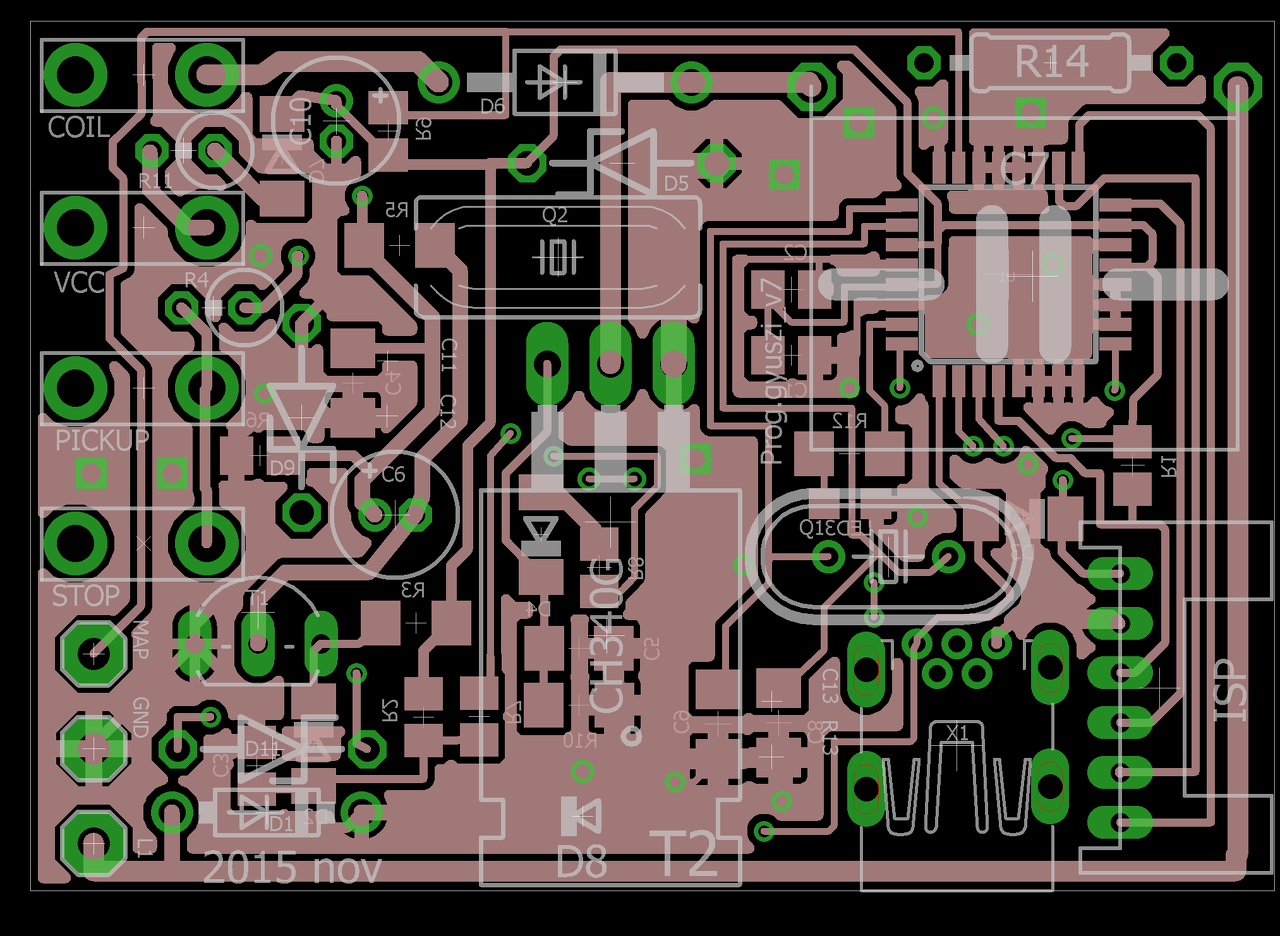
Ezúton pótolom a hiányosságot, remélem láthatóak a képek a nyákról. A szkóp képekkel nem tudok mit csinálni, printscreen-ek, eredetiben elég jól látszódnak. Felrakom képfeltöltésre, talán jobb:
Nyak Nyak2 Vcc_gyertyakint Akku_gyertyakint Before_R8_gyertyakint
A szigetelési távolságokat a nagyobb feszültségű részeknél sokkal nagyobbra kellett volna méretezni. Így bizony "visszapofázhat" a gyújtószikra, vagy az utána következő lecsengés. Nem értek az avr-hez (sem), de biztosra veszem, hogy ugyanúgy tápfeszzavarokra érzékeny jószág mint a pic...
A tápfeszt szolgáltató részt meg nem látom a rajzon. A hozzászólás módosítva: Ápr 2, 2016
A tápfesz (Jelenleg egy 6V-os akksi) az R11-es ellenállásra megy rá, majd egy Zener-es feszültségstabilizátor stabilizálja. Szerinted a kapcsolásnak működnie kéne, és csak a nyákkal vannak problémák?
Új fejlesztésnél célszerűbb ,(legalábbis én úgy csináltam) hogy asztalon hoztam létre egy kissé provizór pörgetőpadot, arra szerelve a mágnest, és az alaplapot. Ezt már meglehetett forgatni fúrógéppel, nem kellett önindítózni, rugdosni, rögtön láttam a szkópon az elektronika hogyan viselkedik.
Neked most ki kellene deríteni, hogy valóban a nyákrajzolat miatt vannak a lefagyások, ennek egy módja, hogy a gyújtótrafó helyett teszel egy 100 ohm ellenállást és figyeled, hogy lefagy-e a triggerjel után a proci, illetve jelentkezik-e a tápfeszültségen tüske.
Hello! Ez a nyák jó kicsi, de egy hatalmas tévedés. Hogy így összekutyulni a tirisztort meg a 400V-is impulzusokat a gyengeáramú rész közé, az több mint felelőtlenség. Csoda hogy egyáltalán ne döglik meg minden rajta.
Ha pedig a nyákból le lett gyártatva jópár darab, akkor a tanulópénz sem kevés..
Sokat javultak a képek!
Viszont a Volt/DIV még mindig érdekes lenne nekem! Nem vagyok otthon az ilyen korszerű szkópokban, az enyémet még a dínók rakták össze. A másik meg ha mégis jól értelmezem a V/DIV-et, teljesen 0voltig beszakad a tápfesz a gyújtás pillanatában, az Akku_gyertyakint képen???? A másik a mérési pontok! Akkut írsz, de a kapcsolásban nem szerepel akksi! Tudom szőrszál hasogatásnak tűnhet, de fontos!! Akár a nyákon is bejelölheted hol mérsz! Sőt ez volna talán a legjobb! A nyák tervet nem minősítem... de mégis! Katasztrófa! A teliföld nem tudom mennyire jó gondolat, de a GND vonalvezetése rendkívül fontos! A másik: a gyújtás alkatrészein nagyon nagy impulzus áramok folynak, és pont a másik oldalon ott ül a mikroC... a nyák köztes rétegeiben pedig gondolom nincsen árnyék teliföld.. A tartozásom a mellékletben! Kihangsúlyozom hogy ez elmélet, nem tudom h lejön-e annyi energia a gyújtótekercsről hogy elbírja a mikroC-t. Mindenesetre komolyan kell venni a fogyasztás minimalizálását!
Köszönöm a reagálásokat, sokat segítetek vele. Sajnos a nyák tervezéshez kifejezetten nem értek, csak "pakolgatom" az alkatrészeket egymás mellé. Tudnátok ez ügyben általános érvényű szabályokat írni, hogy egy ilyen NYÁK-ot hogyan lehet jól megtervezni?
Köszönöm a képet, ki fogom próbálni. Valóban jól értelmezed a képet
Azt megtervezzük neked, vagy akár én is, de nem Eagle-ben hanem Sprint-L.-ban!
Megtanítani hosszadalmasabb lenne. De a GND vonalvezetés sugaras és rendkívül rövidnek, vastagnak kellene lennie. Szigetelési távolságok amit csak el lehet érni, de min 5mm a nagyfesz résznél. Táp hidegítések elhelyezése, közel az érzékeny alkatrészekhez. És még sorolhatnám... Én még azt is megkockáztatnám, hogy két nyákkal jobban jársz, amit tüskesorral összeillesztesz. Tegyük helyre elsőnek a kapcsolást, mert szerintem az is messze van a jótól!! Mex-nek a tesztpad ötlete megfontolandó!Ja mex! Az avr elvileg jobban bírja az ilyesféle kínzásokat, de az sem mindenható. Topi írt egy jó cikket PIC vs AVR címmel.. Tehát 0 voltig leesik a uC tápja gyújtáskor??? Mert akkor nincs miről beszélni! Nincs áthúzás valahol a nagyfesz áramkör és a vezérlés közt? Szerintem bontsd le a mostani nyákról a teljes nagyfesz részt és rakd össze külön deszkamodellként, és huzalozd össze az eredeti nyákkal. Ha ez megvan jöhet a teszt... A hozzászólás módosítva: Ápr 2, 2016
Ha megtervezed, megköszönöm, de jobban örülnék annak, ha meg tudnám tanulni, mert nagyon érdekel a nyáktervezés része. Esetleg te vagy valaki más tud olyan oldalt/könyvet, ahonnan ezt meg tudnám tanulni?. A kapcsolásban a elsőként a zener diódás stabilizátort fogom kicserélni tápfesz. IC-re (7805, vagy ams 1117-5). nyemi javaslatára fototranzisztorral fogom vezérelni a tirisztort. Te mire gondolsz, hogy a messze van a jótól?
Nem kéll az optos leválasztás, elég az a soros dióda. Kellenek a nagy szigetelési távolságok viszont, és ha lehet a kétoldalas nyák egyik oldalán legyen a gyengeáramú rész, a másik oldalán pedig a nagyobb feszültségű rész huzalozva. Lehet azt a tirisztort "felületszerelni" is, meg a környező alkatrészeit is...
A gerjesztőtekercsed testelt kivezetését feltudod szedni a vasmagról? Ha igen, küldök egy tápfeszmegoldást, a japánoktól lestem el.
Szia, igen fel tudom szedni gond nélkül. Közben jegyzetelek szorgalmasan.. nagy szigetelési távolságok, külön oldalra a gyengeáramú és nagyfeszültségű részt. A földkiöntésről mi a vélemény ilyen alkalmazásban? Használatos vagy sem?
Idézet: = az elgondolt körülmények közt üzemképtelen.„Te mire gondolsz, hogy a messze van a jótól?” Tervezni kellene a fogyasztást, azokhoz a körülményekhez ahonnan a tápot kapja! Nem elég a zéneres tápot kihajítani! El fogja bírni a 10mAes gyújtóimpulzusokat a leendő tápforrás minden esetben? Fototranyó alatt gondolom optocsatolót értesz, szerintem felesleges, ráadásul kicsi késést is beiktat a rendszerbe. A rajzomon ott egy jó kis tirisztos gyújtókör minimális folyamatos fogyasztással. Igaz az most a negatív tápoldalra van optimalizálva. Mex! Idézet: „A gerjesztőtekercsed testelt kivezetését feltudod szedni a vasmagról?” Mit értesz a gerjesztőtekercs alatt? A hozzászólás módosítva: Ápr 2, 2016
Én azt a tekercset, ami tölti a kondit.
Idézet: „küldök egy tápfeszmegoldást, a japánoktól lestem el.” Ez engem is érdekelne!
A nyák mérete azért sikerült ilyen kicsire, mert ezt a méretet tudták a kínaiak viszonylag olcsón megcsinálni. Így a tanulópénzem $14, ami nagyon nem ver a földhöz. Nem várom el senkitől, hogy megtervezze helyettem a nyákot, de legközelebb inkább "láttamoztatom" veletek, nem akarok még egyszer pénzt kidobni az ablakon.
Sziasztok, a segitségeteket kérném!
Kapta egy jó barátomtól javításra egy gyújtás elektronikát, már nem emlékszem milyen motorhoz, de a dobozára ez van írva "5HO-MO 13S" Képeket csatoltam, probléma az, hogy nem ad gyújtást. Ezt a kék trugyit hogyan tudnám eltüntetni? Mi lehet a baja? Előre is köszönöm szépen!
Ez már jócskán volt tákolgatva,az a kék trutyi valami műgyanta féleség azt hiszem,nekem még nem sikerült úgy eltávolítanom,hogy javítható is legyen az áramkör,de majd a nálam tapasztaltabbak megmondják,de sok jóra ne számíts szerintem.
A hozzászólás módosítva: Ápr 8, 2016
Volt bizony.. hány fokon olvadhat? Mert a kondik kivételével minden kibír 130-150 fokot, ha annyinál már olvad, akkor le tudnám szedni.
Vagy egyáltalán hogy induljak el? Ha valaki meg tudná mondani, hogy melyik kábel mi, hogy hol megy be a feszültség, meg ki, akkor tudnék mégeregetni, lehet valamelyik átkötés szakadt csak meg, azt meg tudom oldani olvasztás nélkül is.
Átkötéseket simán ki tudod csipogtatni műszerrel.
A műgyanta"ha azzal van kiöntve" az szerintem nem fog olvadni Ha olyan amilyennel én találkoztam "beton kemény" akkor nem tudom mit tudsz vele kezdeni.De szerintem várj kicsit,hátha valaki mond valami okosat. |
Bejelentkezés
Hirdetés |




Köszönet érte. Egyébként miután kiszedtem a komplett gyujtást éstzrevettem hogy a fesszabtól a töltő biztibe menő vezeték szétégett o.O 









