Fórum témák

» Több friss téma
Fórum » Motorgyújtás
 
Témaindító: Peti.Janka, idő: Nov 2, 2006
Lapozás: OK   50 / 206
(#) GFI válasza mex hozzászólására (») Feb 21, 2009 /
 
nincs belakozva a menetek között, a gyári az kb 0.2es lehetett, de amikor megbontottam nem látszott rajta, hogy lenne bármi baja is, de akkor már mindegy volt neki.

Nem tudom menyi menetet tekertem rá. általában 230ohm környékén van a cdik-nek a tekercse ezért ennyit is raktam rá. Mindenesetre nem kevés menet.
(#) GFI válasza GFI hozzászólására (») Feb 21, 2009 /
 
kb 800-1000 menet lehet
(#) mex válasza GFI hozzászólására (») Feb 21, 2009 /
 
0.15 átmérőjű kell, (ez a tiszta réz) és ~3000 menet,lakkozva tisztességesen.
(#) GFI válasza mex hozzászólására (») Feb 21, 2009 /
 
És az ellenállás az nem is érdekes? Nem biztos, hogy ez a menetszám egyáltalán ráfér a csévére.
(#) mex válasza GFI hozzászólására (») Feb 21, 2009 /
 
ha belegondolsz az ellenállás nagymértékben függ a csévetest méretétől,ezért nem lehet ez alapján tekercselni. Monduk nemtudom melyik tipusú gyújtás volt eredetileg rajta,de a menetszám amit adtam az normál tirisztoros gyújtásé. Egybként a gerjesztett feszültséget ne úgy mérd,hogy simán ráteszed a multit,hanem köss egy diódát sorba az egyik kivezetéssel,a katódjára meg legalább 1µF 400V-os kondit, a kondi másik lábát meg a tekercs másik kivezetésére. A multival pedig mérj a kondin,igy azt a feszültséget kapod amit valójában lead a tekercs egy rúgásra.
(#) GFI válasza mex hozzászólására (») Feb 21, 2009 /
 
Meg fogom mérni így is.
(#) mex válasza GFI hozzászólására (») Feb 21, 2009 /
 
Ha rúgásra 1µF-on megvan legalább 160-180V akkor már nagyon jó. Persze a gyertya a helyén. Dekompresszor van?
(#) GFI válasza mex hozzászólására (») Feb 21, 2009 /
 
Megmértem diódával és kondival, de csak 7V-ot mértem.
(#) GFI válasza mex hozzászólására (») Feb 21, 2009 /
 
Dekompresszor nincs és egyenlőre még berúgókarom sincs.

Sajna ezért csak az tudom csinálni, hogy kézzel megtekerem leszedett hengernél, a hajtókarnál fogva. Az kb 1-2 fordulat/mp

Már majdnem teljes a moci gyújtás berúgókar, és kipuvégdob hiányzik már csak.
(#) mex válasza GFI hozzászólására (») Feb 21, 2009 /
 
Igy a fordulat nagyon kevés,nem kapsz jó eredményt.
(#) GFI válasza mex hozzászólására (») Feb 21, 2009 /
 
Ha fúróval megtekerem, akkor szétveri a hajtókart, ha visszarakom a dugót, meg a hengert, akkor meg a fúrógép nem fogja tudni megtekerni.
(#) mex válasza GFI hozzászólására (») Feb 21, 2009 /
 
Akkor nincs más hátra mint türelemmel várni mig mechanikusan rendbe nem lesz.
(#) GFI válasza mex hozzászólására (») Feb 21, 2009 /
 
Jó hát akkor összerakom a hengert, és majd visszatérek a gyújtásra, ha lesz berúgókar.

Addig is nem tudnál ajánlani valami könyvet vagy leírást ahol utána tudnák nézni a CDI gyújtásnak altáltalánosságban. Tehet a különböző tekercselrendezésekre gondolok. Most már 3.szór futok bele cdi gyújtás problémába jó lenne kicsit jártasabbnak lenni a témában.
(#) mex válasza GFI hozzászólására (») Feb 21, 2009 /
 
Könyvet sajna nem tudok ajánlani,én sem abból tanultam,ami esetleg tárgyalja az csak általánosságokat ir,tekercsekről,a CDI gyújtásrendszer különböző változatairól nem esik bennük szó. Talán honlapokon lehetne keresgélni.
(#) gulyi88 válasza GFI hozzászólására (») Feb 21, 2009 /
 
Ha meg tudod szerezni / kölcsönözni:

"Dr Hodvogner László : Gépjárművek villamos berendezései"

(.Műszaki könyvkiadó.)

Ey egész fejezet van benne gyújtásról
(CDI, hagyományos gyuszi, +álltalános ismeretek.. 98 oldalon leírva)
(#) csupahatos hozzászólása Feb 22, 2009 /
 
Gyújtás ügyben szeretnék segítséhet kérni!
Van egy kínai quadom, aminek szőrén-szálán eltűnt a gyújtása, alkatrészt pedig sehol nem kapok:S Nem naon értek hozzá: annyi biztos h 250es, négyütemű. akumlátoros, CDI gyújtásos, a gyújtótekercsről 13-14 V jön;a jeladója is elvileg jó, de az sokkal kissebb feszültséget ad (ez lehet gond?). Ezek jutnak el a gyújtáselektronikába, onnan viszont csak pár tized-V megy a trafóba, onnan meg persze semmi a gyertyába... Remélem érthető a problémám
Valamilyen áthidaló megoldás kellene valaki tudna segíteni azt naon megköszönném
(#) burgdavid hozzászólása Feb 22, 2009 /
 
Sziasztok!
P20-as Pannóniára szeretnék elektronikus gyújtást készíteni. Kéthengeresre mennyivel körülményesebb? Célszerűbb lenne elkészíteni két jeladóval és két trafóval?
Hall ic vel szeretném megcsinálni. Kaphatnék néhány működő rajzot? Egyébként 6voltos rendszerű a masina.

Üdv.: Dávid
(#) Vacok válasza mex hozzászólására (») Feb 24, 2009 /
 
Szia!
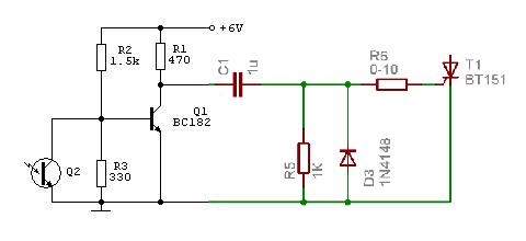
Mégis optos gyújtás mellett döntöttem, de nem reflexiós lesz, hanem a tengelyre szerelek egy tárcsát, amin lesz egy lyuk, ami a gyújtást vezérli, így már résoptoval is meg lehet oldani. Az optos elektronikához, meg nekem eszembe jutott egy egyszerűbb megoldás, jó ez így?

opto.JPG
    
(#) mex válasza Vacok hozzászólására (») Feb 25, 2009 /
 
Müködőképes. Az R2 lehetne 2.2k ohm,az R3 pedig 1k ohm. R1 maradhat,illetve az utána következő rész dönti el az értékét.
Ilyen helyre maximalisták schmitt triggeres,vagy komparátoros megoldás alkalmaznának,de szerintem ez is tökéletes...
(#) Vacok válasza mex hozzászólására (») Feb 25, 2009 /
 
Én a kimenetre a korábbi optos kapcsolásnál a tirisztor elé pakolt elemeket pakolnám. Valahogy így.

opto2.JPG
    
(#) kiskobalu hozzászólása Márc 2, 2009 /
 
Hello Mindenkinek!

A következő a problémám.
Adott egy kéthengeres szivattyú motor.
Nos ez tulajdonképpen egy verseny szivattyú lesz....
A motor 90%ban Trabant. Ennek a motornak a gyújtása nagyon megbízhatatlan ehelyett szeretnék most egy nagyon megbízható és minél egyszerűbb gyújtást kivitelezni, lehetőleg minél több erőt kicsikarva a motorból.
A motor verseny körülmények között a régi megszakítós gyújtással is 9-10000-et forgott.
A gyújtásnak több egyedi tulajdonsággal is rendelkeznie kell. PL.: Egy hengerrel is elkell tudnia indítani pöccre a motort..., vagy hogy a két henger közül az egyiknek lekapcsolható gyújtással kell rendelkeznie közben a másiknak továbbra is maximumon kell működnie télen-nyáron..., és eléggé gyorsan kell felpörögnie már terhelés mellett is.

A vezérlést valószínű PIC-el oldom meg. De nem tudom hogy milyen jeladót használjak.
A problémám a fordulattal van. Hall IC-ben nem bíznék ilyen fordulat mellett, szóba jöhet az opto-s .

Érdeklődnék hogy épített -e már valaki hasonló fordulatra gyújtást?
Ha igen akkor milyen módszerrel?
Előre is köszönöm!
(#) mex válasza kiskobalu hozzászólására (») Márc 2, 2009 /
 
Idézet:
„Hall IC-ben nem bíznék ilyen fordulat mellett”

A bizalmatlanságod teljesen alaptalan,azt a max párszáz Hz frekit "csipőből" tudja minden hall....
A trabi elektronikus gyújtás miért nem jó?
(#) gulyi88 válasza kiskobalu hozzászólására (») Márc 2, 2009 /
 
induktív jeladó is szóbajöhet és szerintem ez lesz a nyerő..

egy kisebb mágnes a főtengelyen, ami egy vasmagos tekercs elött halad el, amikor elhalad akkor feszültséget indukál a tekercsben, ezt lehet használéni időzítésre....
igénytelen de megbízható, olcsó, egyszerű, mégis megfelelően pontos.
(#) gulyi88 válasza mex hozzászólására (») Márc 2, 2009 /
 
HALL IC vel énis poróbálkoztam de nekem nem nyerte el a tetszésem...

Emellett nem vagyok benne biztos, hogy bírja ezt a frekit és kitöltést követni, mivel 12000n/min az 200Hz, periódusideje 5ms.
Ha a jeladómágnes 10° nyilásszögű, akkor az egész jel ideje lenne 5ms*10/360 ~140us ami elég kevés szerintem..
(#) mex válasza gulyi88 hozzászólására (») Márc 2, 2009 /
 
Csak próbaképp ráböktem egy tipusra a lomi-nál:
Szerintem még a vinyóhall-ok is birják....

ss4.pdf
    
(#) gulyi88 válasza mex hozzászólására (») Márc 2, 2009 /
 
Ezekszerint bőven kell bírnia követni a fi-t, és még erős mágnes sem kell hozzá ...
(#) mex válasza gulyi88 hozzászólására (») Márc 2, 2009 /
 
Igen igy van. Tulajdonképp csak "izlés" kérdése mi is adja a jelet,hall,vagy tekercs. Mindkettőre van gyári példa,bár kocsiknál inkább a hall a jellemzőbb. Azért láttam egy Daihatsu induktiv jeladót is egybeépitve a gyújtáselosztóval,na az nagyon preciz szerkezet volt.
(#) Tijoe hozzászólása Márc 7, 2009 /
 
Sziasztok!
Egy kis segítséget szeretnék kérni Tőletek. Van egy moci HONDA VT 250. Valószínüleg megadta magát a gyújtásvezérlő elektronika. Kérdés: javítható? Hol kezdjem?
A jeladóbol 0,6V jön multival mérve 350Ohm körüli az ellenállása. A Gyújtótrafók testelésre szépen adják a szikrát. Fotókat mellékelek.

DSC05281.JPG
    
(#) bubuc17 hozzászólása Márc 9, 2009 /
 
helósztok
elkészitettem az it emlitett halos gyújtást ami tökéletesen müködött kb 2 hétig.
most nem indul a moci és a fet gate áramja megnőtt.
de amikor működött akkor melegedett a fet + a trafó is.
mitöl mehetett tönkre ijen rövid idő alattt??
(#) bubuc17 hozzászólása Márc 9, 2009 /
 
jahh és hal hejett egy bc182 vel kapcsoltam 0 ra a gatét.
most 54.5 mA áramnál nyit ki teljesen. vagy ez a normális?
Következő: »»   50 / 206
Bejelentkezés

Belépés

Hirdetés
XDT.hu
Az oldalon sütiket használunk a helyes működéshez. Bővebb információt az adatvédelmi szabályzatban olvashatsz. Megértettem