Fórum témák
» Több friss téma |
Fórum » Motorgyújtás
Szerintem rosz irányba tartasz. Nem kell ide oszcillátor nem kell sok szikra, csak egy! (több szikrát egy időpillanatban nem tudsz csinálni (kivéve ha magától kialakul) az induktivitást mire feltöltöd, addigra már rég kései lesz a szikra, így értelmetlen oszcillátorral megküldeni)
Az áramot folyamatosan kell a tekercsben folyatni és csak egyszer kell megszakítani, ekkor képződik a szikra, de mire újra feltöltenéd az induktivitást addig már rég késő. Az induktivitást a szikrán kívüli idő alatt kell Idézet: és a gyújtójel hatására megszakítani.„feltölteni” (az áram sokkal lasabban alakul ki a tekercsben, mint amennyi idő alatt megszűnik, és az áramváltozás sebessége nagy kell legyen! Ezért a tranyó bekapcsolásakor nem lehet szikrát létrehozni )
Egyébként sem működne, nagyon nagyértékű a tranyó bázisellenállása. Ha csökkenti akkor meg tönkremegy az ic..
[off] A hall bekötése sem jo, a led nyitófeszültségére nem figyeltél..
mex: csak az elvet néztem.Gyújtásnak nem jó, innentől már mindegy volt. [off]
kösz mindenkinek.
szoval ha jol ertem a tranyonak normal alapotban nyitva kell hogy legyen es a tekercs evvel rövidre zárva, és mikor jön a jel a hall-tol a tranyo lezár. Egy kondit köni az emiter és a kollektor közé mint ahogyez a platinas gyujtásnál is van. Igy már ok?? A hall nekem igy müködött! A 2,7k-s ellenállás arra szolgalt hogy a kapu bemenetet pozitivra (1 )huzza, amikor mágnes került a hall közelébe a led elaludt vagyis már a katod lában nincs negativ fesz (0) és a logikai kapura poz fesz (1) kerül a 2,7k keresztül...és ez az egesz kapcsolgatta (az osszcilatorral együt amit el kell majd hagyni) a logikai kaput/kat majd a tranyot.
Lehet kondit is kötni, én jobban szeretem a több darab soros kapcsolásával kialakitott 200-300V-os zeneres védelmet. A tranyónak jókora bázisáram kell, a minimum a 0.5A . Persze ez erősen bétafüggő.
Ha nálad a nyitott állapot jelenti azt, amikor telítésben van a tranyó, azaz áram folyik, akkor igen.
Kondenzátor helyett a CE közé zenner(eket) kell berakni, tranyótól függ, hogy mekkora letörési fesszűt (mivel a zener hivatott a tranyót megvédeni ezért kisebb kell mint Ucemax (minimum viszont kb 300V, ezt a tranyónak is tudnia kell)). (nézz meg pár rajzot/szocimotoros oldal/simson.hu/vagy RTÉK 1992 autós kapcsolások) Zenner anódja az emmitterre, katódja a kollektorra, Uce-t kell felülről korlátozni/megfogni, több zenner esetnén sorba kell kötni őket, Uz eredő a kettő Uz összege A ledhez.. a katód lábán 0V van de az anódján (azaz a kapu bemenetén) meg 1,8V körül. Szóval épphogycsak logikai 0 nak nézte azt az 1,8Vot (+1R és egy átkötéssel orvosolható..)
sziasztok
egy 1982-es tomos e90 hez kellene nekem egy kapcsolási rajz.nagyon megköszönném ha valaki tudna nekem segiteni,fontos lenne. elöre is köszönöm
Sziasztok!
Egy öreg japán belpiacos Yamaha XJ750D gyújtását át tudná nézni valaki. Egyik pillanatról a másikra megszűnt a szikra. Jeladók jónak tűnnek, trafók is. ECUra gyanakszom. ferivatera@gmail.com Üdv: Feri
Hali!
Lehet hülyeséget kérdezek,de azt szeretném tudni h a motorban lévő folytás nélküli elektronikában milyen alkatrészek vannak ?Meg azt meg lehet e piszkálni h jobban mennyen a gép...azt tudom h CDI a gyújtás.. előre is köszi!
Van nálam egy Suzuki GSX-R 400 utángyártott gyujtás ami bedöglött, eseteg nincs itt aki ezt csinálhatta? Mikroprocis két panel OKE felirattal.Bontóban azt mondták van egy csomó féle,hogy döntsem el melyik az övé?Sajnos az egész vezetékelés buherált.
Sziasztok!
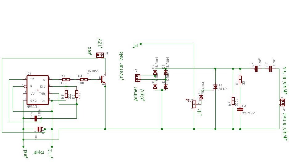
Valaki ismeri a VAPE nevezetű gyújtást simsonra? Olyan problémám lenne vele hogy vettem egyet elektronika nélkül és készítettem hozzá gyújtóelektronikát, de össze vissza gyújt és a motor lehörög! Mivel meg van szakadva a gyújtótekercse ezért egy inverteres megoldást kellett alkalmaznom ami az akkuból állítja elő a 250V-ot. A kapcsrajzot csatoltam! Amikor a potit feltekerem tehát növelem az ellenállását akkor elkezd nőni a fordulat is de aztán egy bizonyom szint után leáll a motor de a max fordulatot nem éri el. Ha beálítom úgy hogy menjen egy közepes fordulaton akor elengedve a gázd megszűnik az alapjárat. Stroboszkóppal kivillantva sajnos több jel is látszódik amik eltűnnek a poti állításával de két jel megmarad és emiatt megint csak lehörög a moci. Csatoltam képeket a gyújtásról. Valakinek van 5lete miért van ez? Esetleg egy rajz a gyári gyújtóelektronikájáról?
sok dolog miatt tud nemműködni ez a gyújtás:
A DC/DC így egyátalán nem jó (mégha RTÉK ba is így volt.) az egyenirányító híd lassú (By299 vagy hasonló kell) A tirisztor nemtudom miről kapja a jelet, de így biztos nem jó neki. A kimeneti rész elméletileg működik, de én más megoldást alkalmaznék: az R7 R6 C3 az íves, a gyújtótrafóval párhuzamba egy dióda, test felé néz a katódja.
A BY299 hajlamos tönkremenni amikor a tirisztor zárlatba teszi az egyenirányítást. Jó nem egy két km után de volt már rá példa azért tettem 1N4007-et mert azzal nem volt gondom az enyémnél sem.
A jelet egy induktív jeladóról kapja ott van a képeken a gyújtási alaplap. Ez egy VAPE gyújtás simsonra. Belső jeladóról van szó ezért kell a poti, egyébként ez a megoldás a simson gyári gyújtásáról van koppintva. Mármint a potis. Ez a dióda a trafóval párhuzamosan tényleg jó, most jut eszembe hogy ez benne van a gyári gyújtásában is. Utólag még ezt beleteszem. Ha így nem jó a jeladó illesztése akkor hogyan kéne egy ilyen belső jeladós gyújtásnál?
kezdjük ott, hogy úgy illene megoldani a kapcsolást, hogy amikor a tirisztor begyújt, akkor a DC/DC kikapcsol. így a BY299 nem megy tönkre, a fet/tranyó se fűt, és nincs megkockáztatva, hogy a tirisztor beragad(I tartó..)
A jeladótól érkező jelet legalább le kell vágni alulról és felüleről. Amit egy zenenr megold, ha szépen megkéred. A bemenetre kapásból egy 100n kerámia kondit szoktam tenni, (nemtudom használ- e valamit , de rosszat nem csinál) utána előtét ellenállás a zennernek, zenner, és egy Rg ellenállás a tirisztornak. A tirisztor 2-5 V os feszültésgre gyújt be, amikez kell neki 5-10 mA.
Sziasztok! Erősáramú kábelt szeretnék használni babetta gyújtáshoz a trafó és a gyertya között...
Az lenne a kérdésem, hogy bírná-e a kábel a nyagyfeszültséget vagy nem. A kábelre a következő adatok vannak írva: ACR HIGH CURRENT DC POWER CABLE PC OFC 120A 21mm2 A segítséget előre is köszönöm!
De minek?
A szikrafej 1-2us ideig tart, ekkor folyhat Amper nagyságrendű áram, utána csak néhány 100 mA nagyásrendű áram folyik a szekunderkörben (azis csak 200-600 us ig)...
Hy! Tudom, hogy felesleges ilyen kábelt használni mivel itt igazából a feszültség számít...
Igazából csak a kinézet miatt építettem ilyenre csak az a gondom, hogy nem vagyok benne biztos, hogy a szikra nem-e fog áthúzni valahol a szigetelés miatt. Nem vagyok annyira jártas az elektronikai dolgokban így azt sem tudom, hogy az ilyen kábelek mekkora feszültséget bírnak el... Egyszerű kíváncsiság, hogy működne-e a dolog vagy sem.
Nem véletlen van 2-3mm szigetelés a gyári gyújtókábeleken, szerintem át tdná ütni a szigetelést, de nem biztos hogy át is ütni, így még ideig óráig működne is talán...
Most a DC-DC vel ne foglalkozzunk mert ugyan ilyen van a mocimban annyi különbséggel hogy a jeladó egy megszakító és tökéletesen működik!
Valaki tudna felteni ide egy belső jeladós CDI gyújtáshoz való kapcsolási rajzot?
hogy van kialakítva a vape belső jeladója?
Úgy mint a simsonokon, hogy a fluxusvezetővel és 2 tekercsel van trükközés?
A képeken látni a két középső tekercs a jeladó. 160ohm-os belső ellenállással rendelkezik. A lendkerék mágneseit műanyag fedi így nem látni őket. Egy csavarhúzót húzva a belsején sok egyforma mágnes előtt halad el a csavarhúzó és van egy kis csík ahol nagyon erős a mágnes onnan alig lehet lehúzni a csavarhúzót, na ez lehet a jel, itt vannak a zsákfuratok is elhelyezve.
ha jól sejtem akkor 2 egyforma tekercs sorbakötve (úgy hogy a gerjesztőmágnesek álltal indukált fesz kiessen, így csak az asszimertia marad meg, amit a jeladó kelt)
Azért jó lenne megnézni szkóppal, hogy mennyire tiszta, és milyen alakú a jel. A többi csak ezután jön.
Hi
Van nekem egy gyújtásvezérlés/gyújtásmodulom amit segítséggel megépítettem. Most ez kellene lemásolni a haver samarajába. Ez nem is gond csak Én akkor egy drága tranzisztort raktam bele (BUY 69 A), ez volt itthon. Na most ha nem muszáj nem verném plusz költségbe, szerintetek egy BU 2520 AF ami csak 10A/800V elég bele? Végül is 200V különbség van közte, vagy minőség is?? Válaszokat előre is köszi
Megpróbáom megnézni szkóppal csak előbb rendbe kell tennem a szkópot, elég régi darab és rosszak már a potijai és a kép sem ér ki a képernyő két szélére teljesen.
Hello!
Ha minden igaz akkor jó bele a BU tranyó is, én is azzal csináltam a haver ETZ jéhez egy ilyen gyújtást aminek BUY69 volt a vége gyárilag. Elvileg 800V al tökéletes mert a trafó olyan 300V os tüskékkel rúg vissza csak, és elvileg kell ott lenni két nagyfeszültségű Zener diódának ami eleve korlátozza a visszarúgás mértékét. 10A is megfelelő mert amikor ráadod a gyújtást akkor kb 4A folyik a gyújtótrafó primer tekercsén. A hűtésről viszont nem szabad megfeletkezni mert alló motornál ráadott gyújtással túlmelegedhet a tranzisztor.
Ok, köszi.
A gyujtás nekem is ETZ-ben van, csak a haver samaráján megfeküdt a modul, és egy normális minőség 18e Ft kóstál. Én meg a modult kb.: 2 eFt kihozom neki a hall jeladóra. Csak a tranyón akadtam el hogy milyen drága, s ha nem muszáj akkor nem....... Kösz mégegyszer.
Sziasztok!
Én babetta gyújtáshoz szeretnék most egyedi gyújtótekercset csinálni ami simsonra kerülne fel... Mivel a gyári tekercs elég kicsi szikrát ad arra gondoltam, hogy a babetta kis világítótekercsét tekercselném át gyújtótekercsé.Ez a tekercs 12mm magas(a gyári gerjesztő 5mm) és 0,19-es zománchuzalt tekercselnék fel. Az a problémám, hogy nemtudom mennyi menetet tekerjek fel, hogy rendesen működjön.A gyújtás többi része(tirisztor, trafó stb...) gyári. Ha valaki tudna ebben segíteni nagyon megköszönném!
Hi
Én így csináltam: Fogtam egy kisvasmagos világítótekercset. Szétbontottam, ügyelve a csévetest oldalfalaira. Gyárilag a csévetest sima papírból van, ami ráadásul még mozog is a vason. Ezt én is megtartottam, hogy minél több huzal férjen rá, de normálisan odarögzítettem a vasmaghoz ragasztó, és lakk segítségével. Erre a vasmagra tekertem a 0,17mm-es átmérőjű zománchuzalból 2432 menetet. Ennyi fért rá a magra. Próbáld meg egymás mellé tekerni, a jobb helykihasználás miatt. A huzalt próbáld meg normálisan odaforrasztani a vasmaghoz. A legfontosabb, hogy soronként lakkozni kell! Erre a célra jó lenne valami fasza tekercselőlakk, vagy mi, de mivel ilyet beszerezni nem egyszerű, ezért sima Plasztik 70 nevű lakkal kentem be. Ezt elektronikai szakboltokban ~1000Ft-ért az emberhez vágják. Nem kifejezetten tekercsekhez van, de megfelel a célra. Kis kupakba kell fújni belőle, és ecsettel bekenni bőven. Kis száradás után mehet a következő réteg huzal, majd megint lakk. Félúton nem árt egy nap szünet, hogy a lakk tudjon száradni. Lakkozni azért kell, mert így akadályozzuk meg, hogy a huzal a rázkódástól dörzsölődjön egymáson. Emiatt csökken a menetzárlat esélye. Ha készen vagy, akkor legalább 1 nap száradás. Utána az egészet pár rétegben még lefújni, 2-3 órás száradási időt hagyva a rétegek között. Az enyém után kb. 1 hetet száradt, mielőtt kipróbáltam volna. Tökéletes lett.
Hali Baxi!
Előre is bocs hogy belekotnyeleskedek a dologba,de lenne egy tapasztalati jótanácsom. Ha szamarához akarsz tranzisztoros elektronikát csinálni a gyári helyett,cseréld le a trafót is hagyományosra,mert a szamara trafónak kissebb az ellemállása a hagyományoshoz képest (a 3-4 ohm helyett csak 0,5-1 ohm) és a tranyód hűtéssel eggyütt is túl fog melegedni és tönkremegy. Én jártam így és az út közepén állt meg az autó. A szamara trafónak atért olyan kicsi az ellenállása,mert a szamara elektronika csak kondiról süti rá a feszkót. Amúgy nem tudom hol néztétek a szamara elektronikát,mert én gyári oroszt veszek 2500-ér,pesten a novák piacon az autósboltban. Ilyen elektronika van a ladámba és komplett szamara gyujtás van az ETZ-men is.Nagyon jól működik,forog rendesen. Idézet: „A szamara trafónak atért olyan kicsi az ellenállása,mert a szamara elektronika csak kondiról süti rá a feszkót. ” Valamit nagyon keversz! A szamara elektronika az első orosz gyújtás amely hall jeladós, zárásszögvezérelt, elektronikus primeráramszabályzással, és automatikus primeráramlekapcsolással álló motor esetén. A trafó primerárama 8-9A, ezért nem alkalmas a hagyományos gyújtótrafó helyette. Gyújtókondenzátor nincs benne. |
Bejelentkezés
Hirdetés |




előre is köszi! 









