Fórum témák
» Több friss téma |
Fórum » Motorgyújtás
Hát igen...pont ilyen volt benne ami kiment, spórolásképpen vettem babihoz valót mer az csak 1500ft. köszi a segitséget
heló
Be van állítva az elő gyújtás? Elég erős a szikra? Próbáltad másik gyújtógyertyával? Másik gyújtással tökéletes volt? Elsőre ezek ugrottak be, hátha..
Köszönöm a csomagot, ma hozta a postás. Ez eredeti olasz, Ducati elektronika. Ami benne volt, az spanyol gyártmány. Ez azért igényesebb, nem lóg belőle a csatlakozó. Ha lesz időm kicserélem, de ma éppen 3 kerekű elektromos bringát építettem, amúgy meg gyakorolok a harmonikán, nemsokára fellépés lesz. Ha egyszer arra járok feléd, benézek hozzád. Mégegyszer köszönöm.
Sziasztok tudna valaki segiteni egy Polymobilbfb01 Bangma kinai motor bekőtésében?
Pontosabban mire gondolsz? A gyújtáselektronika bekötésére? MIlyen van benne? 4, vagy 5 kivezetés, esetleg egy fotó. Itt egy kínai elektronika, hasonló, mint a Honda, azoknak a másolata.
Üdv! sajnos én is beleléptem egy gyújtásos mociba. A gondom neve titro.
ha mond valakinek valamit jó lenne. 12.v. egyenáramról gerjeszt, tekercses jeladóval. már ott tartok, hogy építenék hozzá egy gyujtóegységet, ha lenne hozzá egy megbízható kapcsolásom. Ha valaki tud segítsen!
Szia
Itt egy kapcsolás: Bővebben: Link Átalakíthatod impulzustekercses jeladósra. Igaz, én inkább az alaplapon lévő tekercset áttekertetném, úgy, hogy 300volt körüli feszültséget adjon. Ezt 5000Ft-ért megcsinálják. Ehhez összedobni egy egyszerű CDI-t és többé nincs vele gond. Fentebb már vannak jó kapcsolások. Ha mégis a 12v-nál maradnál, az egyik RT évkönyvben van egy nagyszerű tirisztoros gyújtás, azt lenne érdemes megépíteni. Sajnos, már nem tudom melyikben, de az le volt tesztelve.
Heló
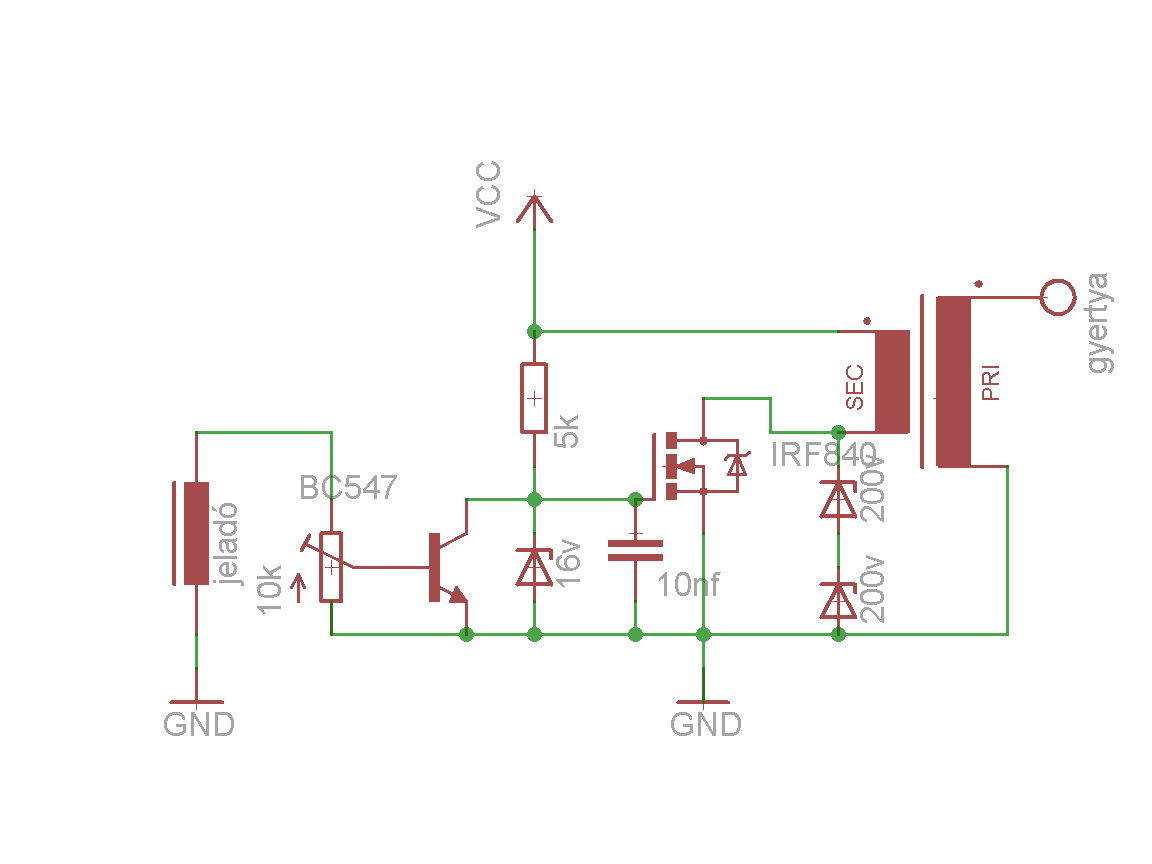
Már írtam pár oldallal előbb másnak is hogy egy sima fetes megoldás is bőven elég rá.Ha CDI re építed át akkor a trafót is cserélned kell. Ha érdekel lerajzolhatom, pár alkatrész az egész és nem kell semmit se átépíteni.
Ilyesmire gondoltam, persze ízlés szerint módosítható.
Köszönöm a kapcsolást, megpróbálkozom vele majd küldök visszajelzést.
Szia
Hiányolom a gyújtókondit. Vagy azért nem rajzoltad bele, mert a gyári külsővel gondolod? A bemenetet kiegészíteném néhány alkatrésszel, kicsit átrajzoltam. A fet biztosan stabilabb, mint a tranzisztor. Az a hátránya az egésznek, hogy nagy az áramfelvétele egy CDI-hez viszonyítva.
Üdv! Köszi a kiegészítést, ha esetleg van tranzisztoros rajzod azt is megköszönném. És még valami: hova kellene a gyujtókondi?
Ez nem cdi gyújtás ezért nem kell a kondi.
Itt a transzformátor tölti be ezt a szerepet. Ezért ís írtam hogy ezzel a gyújtással nem kell transzformátort is cserélni, mert a másik rajzhoz kellett volna. Jó amit hozzátettél de én minél kevesebb alkatrészre törekedtem. Dióda szerintem elhanyagolható hisz csak pozitívra potenciálra érzékeny a tranzisztor + feszültség esés sem lenne, soros ellenálláson sokat gondolkodtam de az se muszáj hisz ott a feszültségosztó, akkor az is elhanyagolható. A 15nf nak mi a lényege?? én esetlen 1uf körülit raktam volna(ki kéne számolnom) és frekvencia kompenzált lenne. (de úgy gondoltam ez is elhanyagolható. Remélem kapok építő kritikát Idézet: „Remélem kapok építő kritikát” Igen. Szóval körbenéztem az elérhető Kymco pdf-eket, mert szemet szúrt, hogy nem cdi rendszerűnek ismered a titro-t. Gondolom más fantázianév alatt forgalmazzák mifelénk, mindenesetre a gyártó honlapján szereplő összes robogó specifikációjában cdi szerepel. Az, hogy akkufeszültségből állítja elő a kondenzátor töltési feszültségét, nem pedig külön tekercs gondoskodik erről az alaplapon, magát a gyújtási rendszert nem érinti, vagyis cdi ez a javából. Ebből következik, hogy téves a trafóra vonatkozó tanácsod is, mert a cdi trafó nagyon alacsony primer ellenállású, és induktivitású. Ha az általad rajzolt "minimalista" kapcsolásban alkalmaznád nagyon nagy áramok folynának, először az IRF840 melegedne túl, aztán jó eséllyel leégne a trafó is. A tranzisztor bázisába csak kellene egy dióda, mert a jeladó negatív irányú impulzusa a bázis-emitter átmenetet letöri olyan 6-7V magasságában. Ha meg akarod spórolni a soros diódán eső feszültséget, akkor a jeladóra kösd a katódját, az anódját pedig testeld le. Így -0.66V környékén kinyit és a tranzisztor nem károsodik. Mindenesetre a kapcsolás csak trafócserével lenne alkalmas, ezért inkább az eredetit kellene megjavítani, esetleg újat készíteni, bár a feszültségátalakító kis mérete miatt gyakorlat kell hozzá. Vagy marad még egy tekercsátalakítás a szóbajöhető lehetőségek között, ha van szabad, vagy átalakítható vasmag, az alaplapon...
Azt valahogy nem is néztem hogy Kymco....
Tudom mi a különbség a 2 között csak azt hittem hogy induktív töltéses. Terveztem már egy áramkört régen 12v cdi re de hát volt vele meló rendesen. Ha vaszkan nem jártas az elektronikában akkor trafót is kell cserélni és a fetes megoldás. (de pl egy olcsó MZ is jó. De tévedtem.. a tranzisztor miatt nem is számít semmit az a 0,6v os fesz esés..... Hát az a dióda elfér akkor még a panelon, igazad van. De ha be van állítva a feszültségosztó akkor szerintem nem megy a feszültség 3v fülé a bázison.
A bázison a pozitív irányú feszültség sosem megy feljebb a tranyó bázis-emitter nyitófeszültségénél, mert a tranyó kinyit. Más kérdés, hogy mekkora áramot hajt keresztül az átmeneten, ez a feszültségosztó beállításának függvénye. A gond a negatív irányú impulzussal van, ha ez nincs a diódával leválasztva, vagy ahogy írtam söntölve azon a -0.6-0.7V-on, akkor abba belebetegszik a tranyó. Terhelt jeladónál sem ritka nagyobb fordulaton a 20V-ot meghaladó tüske, és ez a záróirányba előfeszített p-n átmenet másodfajú letörését, a tranyó tönkremenetelét okozhatja.
Én -3v értettem és a feszültségosztó után!
A tranzisztor nagy B miatt a Jeladó teljesítményének töredéke van csak a bázison. De inkább kipróbálom az a biztos. Egy bc547 et megér...
Nem értem ezt a kipróbálás dolgot... Nem egyszerűbb, és főleg biztonságosabb betenni a diódát?
Sziasztok
A kondi szerepe szerintem az, hogy stabilizálja a bejövő impulzust. Mert nem négyszögjel jelenik meg a tekercsen. A dióda eleve nem nulláról engedi a tranyóra jutó feszt, a kondi pedig kicsit símít rajta. Persze jobb lenne minél nagyobb kondi, csak gyorsabban ki kell sülnie, mint a következő bejövő jel megérkezése. Na meg a megnövelt zárásszögű gyújtásoknál is pont az a lényeg, hogy minél tovább legyen zárt állapotban, így már nem is olyan jó, ha nagy a kondi. Szerintem viszont csak kell a kimenetre kondi, hiszen ez is olyan, mint a hagyományos gyújtás, csak itt a fet a megszakító. Mikor tranyós gyújtást csináltam a cápa BMW-be, oda is tettem egy 220nF-ost. De ha így is működik, akkor bocsánat, nem okoskodni akartam, fettel még nem építettem ilyet.
Felesleges négyszög jel hisz nagyon kicsi a felfutási idő. Ha kondenzátor van a kimeneten akkor nem tud kellően feltöltődni a tekercs.A fet lényege hogy lényegesebben kisebb a disszipáció. (így is volt hogy 2 tőt kellett betennem a kicsi hűtőfelület miatt.
Írtam is hogy teljesen igazad van a diódában elfér a panelon.Jobb biztosra menni mint garanciázni...
Csak elvben érdekel hogy elhanyagolható-e a dióda
Üdv
Sikeresen meghalt a gyújtóelektronika, amit építettem. Érdekes, bírt vagy 200km-t. Szerencsére tolásra elindult a motor, 25-tel haza tudtam menni, de ott ledadogott. A gyárival most jól megy. Gondolom, vagy a kondik nem bírták, vagy az ellenállások. Némelyik rajzon 2w-os ellenállást írnak, én 1/4 w-ost használtam. A jelbemenetnél is 25v-os kondi van, a többi mind 400v-os. Majd szétszedem, aztán kiderül mi a hiba.
Gyanítom, hogy az R4, és az R5 a baj okozója. Ide valóban nagyobb teljesítményű ellenállás kellene, nem is a disszipáció miatt elsősorban, hanem a feszültségtűrésük is nagyobb. Az 1/4W spirálköszörült kivitelű ellenállások hajlamosak a spirálmenetek közt időszakosan átütni, átvezetni, ha túl nagy feszültség kerül rájuk. Ha ilyet használok, inkább több darabból rakom össze, 100V-nál több fesz nem esik darabjára, és így biztonságos. 1206 smd példányokat is beépítettem már elég sokat, itt is ekörüli feszültségre alakítom a darabszámot.
A szóban forgó elektronikánál mindkét ellenállás legyen egyforma, mondjuk 47k, és így már egyforma a rajtuk létrejövő feszültségesés is. Méretre a fentebb írtak miatt legalább 1W-os kivitelt válasszál.
Igen, nagyon jól gondolod. Most szedtem szét. A 68k-s ellenállás megégett, a műszer szerint, most 88k az értéke. Ezen kívül, a 15nF kondi, 105nF-ot mutat, de valószínűleg, a párhuzamos ellenállás miatt. A 470nF-os kondik jók, a tirisztor is. A diódák sem sérültek. A kép szerinti alkatrészekkel van megépítve.
Sziasztok
mi lehet a baja a cdi-s hondámnak ha ad szikrát csak nagyon kicsit,ugyanaz a gyertya mz-be nagyobbat szikrázik és a hangját is lehet hallani.most cseréltem benne gyujtáselektronikát, kb 100 km mentem gond nélkül aztán nem indult.kivettem a gyertyát és csak kicsit szikrít.
Szerinted, melyik megoldás jobb? Az ellenállás, vagy a dióda, a nagyfesz tekerccsel párhuzamosan. Van ahol diódát és van, ahol 100k ellenállást alkalmaznak.
Ha nagy a gerjesztőtekercs menetszáma, ohm-os ellenállása, (500 ohm)-on felüli, akkor szoktak ellenállásos korlátozást alkalmazni. Az olasz gerjesztőtekercsek általában 0.08-0.01mm közti huzalmérettel készülnek, ide biztonságosabb az ellenállás, mert a dióda sokkal durvábban avatkozik be a negatív félperiódusban, és a vékony huzal hajlamosabb a megszakadásra.
Lehet, hogy úgy jártál mint én? Talán a nagyfesz bemenet és test közötti dióda szállt el. Nekem is csak tolásra indult és kb. 3 ezerig pörgött föl.
Üdvözlet mindenkinek!
Titro robogóhoz keresek kapcsolási rajzot, hivatásosnál volt a gép, sikerült kicsit összegubancolnia. Hátha életre tudom kelteni a Ti segítségetekkel. /2006-os gyártású a masina/ Előre is köszönöm a segítséget. |
Bejelentkezés
Hirdetés |















