Fórum témák
» Több friss téma |
Fórum » MultiSim - tapasztalatok
Tizeshez van csak.
Kommanderben enter. Onnan minden világos lesz.
Sziasztok.
Nemtudom kinek mennyire van szüksége multiszimben TL494 működő szimulációs modeljére de most megosztom veletek.Egy orosz fórumon találtam. 10.1-el tuti működik,kipróbáltam. Tessék,vegyétek és vigyétek.
Ha meg szeretnéd javíttatni az autódat, akkor a kocsi képét viszed a szervizbe ? Ha segítséget remélsz, mellékeld a multisim file-t.
Valamiért nem működik az opamp. Tegyél be helyette TL071ACP-t és hozzá 2 x 15 V tápfeszt. Azzal megy.
Igen, a virtual opamp nekem sem működik. Én 741 -re cseréltem, egyből működni kezdett.
Sziasztok
Nem teljesen a 9-es verzióval, hanem a 11-essel lenne kérdésem, plusz a 10.1-esből indulok ki. Egy olyan gondom támadt hogy a kapcsolás tervezőben nem találok pl. quarz-ot. Ezeket régen a 10.1-esben megtaláltam, most is kipróbáltam hátha megtalálom, de nem sikerült. Sem a 10.1-esben sem a 11-esben nem találok semmi "plusz" komponenst mint régen. Arra emlékszek hogy a program valamelyik könyvtárában gyártók neveivel voltak mappák. Arról is rémlik valami hogy a programban tervezés közben megjelenítettem valahogy a jobb oldalra a kapcsolási rajz jelét, a "footprint-et" 3D-ben, plusz egy jóó hosszú listát, amit a fentebb említett mappákból mondjam úgy Importáltam. Ezeket is egy listából választottam ki, valahogy... Volt még a netről is ilyen fájlom, de jópár éve volt, nincs meg semmi és nem is találtam a neten semmi ilyet. Tudom elég hüly_n fogalmaztam meg, de tényleg nem emlékszek rá hogy csináltam. Egy hosszú listát választottam ki, mik legyenek az elemei. Volt benne Atmel, Analog Devices, Texas Instruments, sorolhatnám... de nem találom. Ha valaki érti és tudja mire gondolok kérem segítsen. Előre is köszönöm...
Elnézést mindenkitől, de annyira össze voltam kavarodva hogy eltévesztettem magát a programot.
Én az Altium Designerre gondoltam, de a Miltisim hamarabb jutott eszembe... elnézést.
Hali!
Éppen jól jönne, de a letöltött áramkör a bekapcsolást követően - működés helyett - ezt dobálja. Sajnos nem vágom annyira a multisimet (version 10.0.343), hogy rájöjjek mi lehet a baja, pedig jó lenne ha működne. Nincs esetleg valami tipped? Előre is köszi.
Sziasztok!
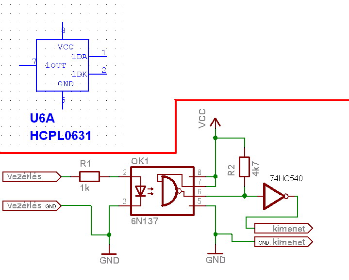
Multisimben 6n137-es optocsatolóval szeretnék szimulálni. Amit találtam, HCPL0631-et, az elvileg megfelel neki. Az a gondom, hogy a 6-os láb a kimenet, de azt sehol se látom az alkatrészemen. 1.Most akkor melyik lábat vegyem kimenetnek? 2.A hetes "enable" lábat, ha nem kötöm sehova a gyakorlatban, akkor az opto megfelelően működik? (Arra is gondoltam, hogy a 7-es lábat kihagyták, és az a 6-os, de a szimulációm nem működik.) jporta
Most nézem, hogy a lábak nem az IC-nek megfelelően vannak. Van 1es és 2es láb, 3as és 4es viszont nincsen, miközben 2es és 3asnak kéne lennie.
Akkor van valakinek valami ötlete, hogy hogyan kell helyesen bekötni. A Led4-et szeretném bekapcsolni a J3-as kapcsolóval. A kép jobboldalán látható kapcsolással sikerült. (A 15ös pont az +5V) (Amikor megpróbáltam megkeresni a HCPL0631 adatlapját, akkor kidobta a 6n137 adatlapját. Alapban én a 6n137-et szeretném használni.)
Hi !
Led4 akkor fog világítani ha Q3 nem söntöli ? Ez volt a cél ? Milliószor le lett már írva, hogy mellékeljétek azt a nyavajás multisim file-t, anélkül csak találgatás, hogy miért nem megy.
Üdv!
Köszi, hogy megnézted a kérdésemet! Azt szeretném, hogy az "Optocoupler Virtual" -t kicserélve egy "HCPL0631" - re, világítson a LED. Ha a J3-at bekapcsolom a LED4 világít, ha a J1-et bekapcsolom a LED1 nem világít. Most mellékelem a multisimes fájlt is.
R4 -et cseréld ki mondjuk 220 Ohm -ra. De nekem még mindíg fura ez a megoldás, úgy kapcsolod ki a ledet, hogy tranyóval, kb 80mA -t fogyasztva lesöntölöd, háát....
Nah, r4 et javítva jó ? Nálam attól meggyógyult.
Üdv!
Igen jó, köszönöm! Napközben, csak megnéztem a választ, most ki is próbáltam. Régebben 500 Ohmmal kipróbáltam, de úgy se ment, pedig akkora árammal az adatlap szerint (ha jól értelmeztem) mennie kellett volna. A kilences (9=15) ponttól még megy tovább egy NOR kapuba. Ha nincsen tranzisztor, akkor nem jött volna ki logikailag.(magas helyett alacsony lett volna,vagy fordítva) A LED csak azt jelzi, hogy be lett kapcsolva a "J" kapcsoló, vagyis egy másik IC kimeneti hibajele.
Tudsz, vagy tudtok valamit arról, hogy többmagos gépeken a Multisim gyorsabban fut e? Én a 10.1-est használom. Lassan gépet kellene cserélnem és erősen gondolkozom ilyesmin.
1 magot használ csak nálam. Wiszont a win az tud futni mellette a többi magon nyugiban.
Köszi. Hát, ez azért még nem az igazi.
Sziasztok!
Eddig soha nem foglalkoztam elektromossággal, de most kezdem olvasgatni, és valami egyszerűbbel majd próbálkoznék is. Megnéztem pár programot eddig a Multisim tűnik a legkorrektabbnak (11-es verziót próbálom), viszont nem találtam magyarítást. Ha valakinek van, légyszi írjon, akkor nem fogok neki... Ha nincs, akkor meg lehetne csinálni, a kivitelezés ahogy nézem nem lenne bonyolult, de ezirányú ismeretek hiányában elkelne némi segítség. Persze az alkatrészek ismeretének hiányát (mi-micsoda,és mire való) ezzel nem lehet pótolni, de miért ne legyen magyar?
Nem sok minden van benne, amit érdemes lenne lefordítani. Persze, a manuálját nagyon jó lenne...
Halli m.
Nem tudom kihez intézhetném a kérdésem ,de arról lenne szó hogy a Quad-405-ös áramkör szimulációt letöltöttem innét valamelyik oldalról ,ami természetesen működik is úgy ahogy kell, de mivel a végfok tranzisztor tokozása nekem nem felelne meg ""2N3055"" ezért sok keresgélés után kicseréltem 2N6488-ra amivel szerintem ugyanúgy működik a szimuláció.Kérdésem az lenne hogy van esélye így a megépített , kicserélt alkatrész után való hibátlan működésre. A választ előre is köszönöm.
Valamiért feltöltéskor a Amplitudó ami=700mV és a frekvencia elálitódot ami 1000hz
Sziasztok!
Azt meg tudná mondani valaki,hogy a multisim 11.0-ban mi a fenéért tudok DC-t transzformálni? Nagyon úgy néz ki,hogy ismét feleslegesen telepítgettem.
Azért, mert amit trafó modellt kiválasztottál, ott csak az áttételt tudod megadni. Egyébként, a trafó ideális, mert pl. sehol nem tudsz megadni szórási induktivitást, a tekercselés ohmos ellenállását, stb. Egy ideális trafó meg sosem telít be, tehát, átviszi a DC-t is. Köss a trafóval párhuzamosan egy "core" nevű alkatrészt, ennek van néhány kitöltendő adata, ahol meg tudod adni a valós adatokat. Ez még csak a vasmagra fog vonatkozni, ha szórási induktivitás is kell, meg ohmos ellenállás, azt a trafó helyettesítőképe alapján tudod külső alkatrészekkel megadni.
Egyébként, miben különbözik a 11-es verzió a 10.1-től? ( Csak a szimulátor része érdekel.)
Hali!
Kösz a választ! Hát nem mondom fura egy program,ha külső komponensekből kell összeállítani egy trafó valódi (vagy inkább közeli) karakterisztikáját,de ki fogom próbálni ahogy mondtad.Egyébként nemcsak a trafó működését,de még egy egyszerű astabil multivibrátort is képtelen leszimulálni érthetetlen okokból,egyéb rezgőkörökről meg akkor nem is beszélek.Most csak nálam van a hiba,vagy tényleg ennyire sz..r ez a szoftver? ![]() Mellesleg nem tudom mennyiben tér el a 10-es verziótól,mivel csak most használom először a multisim-et (és azt hiszem,hogy egyben ulójára is) ![]() Üdv!
Alapesetben, azonos alkatrészekkel felépített astabilt nem is fog leszimulálni, mert az ideális alkatrészek egyformák, és nem képes berezegni. Változtass valamelyik ellenállás értékén néhány ohm-ot.
|
Bejelentkezés
Hirdetés |















