Fórum témák
» Több friss téma |
Fórum » MultiSim - tapasztalatok
Tedd fel ide a fájlt, de a 10-es verzió szerint, mert nem mindenki használja a 11-est.
Egyébként, ez a szoftver elképesztő dolgokra képes. Nekem nagyon komoly dolgok is működnek, úgyhogy szerintem, állj neki és tanulgasd. Ha nem lenne jó, akkor nem lehetne eladni...
Szia!
Bocs a kései válaszért! Igazából nincs konkrét fájl.Úgy általában vacakol önrezgőknél meg multivibrátoroknál,egyszerűen nem jön létre a rezgés,csak DC-t ad le bármilyen kapcsolással is próbálkozzak,illetve volt egyszer egy kivétel amikor összeállítottam egy ZVS kapcsolást,ami egy pillanatra berezgett,majd újból DC-t jelzett a szkóp.Most így hírtelen,hogy felhozzak erre egy egyszerű példát,akkor itt van egy pofon egyszerű kéttranzisztoros astabil multivibrátor.Gondolom nincs elektrós aki nem ismerné,már kisiskolás koromban is ilyeneket építgettem,azonban a porogram szerint mégsem működik,de gyanítom,hogy ezt csak nálam csinálja,mivel nem hinném én sem,hogy ennyire elementáris kapcsolásokat ne lenne képes leszimulálni,talán egy újratelepítés majd megoldja ezt a problémát... Üdv!
Működik ez rendesen, még akkor is, ha a modellek teljesen egyformák.
Ha az önrezgő áramkörök ( meg általában a többinél is előfordulhat ) nem indul el, akkor az Initial Conditiont kell beállítani. Lehet választani többféle lehetőségből, meg az adott alkatrészek kezdeti állapotát is be lehet állítani. Itt zero volt beállítva, így is elindul. Valószínű azért, mert a számítás pontossága véges, így nem egyforma értékeket hoz ki a két tranyóra. Ha meg time step too small hibaüzenettel kiszáll, akkor az analízis beállításánál kell módosítgatni. Nem hiszem, hogy egy újratelepítés bármit is megváltoztatna.
Szia!
Nah! Hát végül az operációs rendszer teljes újratelepítése oldotta meg a problémát.Ezt pedig valószínüleg valami kósza vírus számlájára írhatom,de most már kiválóan működik… Köszönök mindent!
Hello!
Tudna valaki segíteni, hogy miért nem boldogulok a multisimmel? A probléma: összerakom az áramkört, legyen az egyszerű vagy bonyolult, nem mindent mutatnak helyesen a műszerek. Például ezt a kapcsolást akartam leszimulálni, de látható, hogy az egyik feszültségmérő mást mutat, mint ami várható, az eredeti szimuláció szerint. Olyan, mintha az IC-k működését nem szimulálná, csak az alap dolgokat.
Szia!
Áramkör szimuláló programok esetén mindig kell legalább egy GND szimbólum is a rajzokba, mert a szimulátor ahhoz viszonyítva próbál számolni. A multisimes kapcsolási rajzodon nem látok GND szimbólumot. Ezt pótold, aztán majd kiderül, hogy van-e egyéb probléma.
Hello!
Valóban. Ez az erősítős kapcsolás már működik úgy, hogy rátettem még a GROUND-ot a nullára. Kipróbáltam egy 555-ös kapcsolást, az is működik, látható a szkópon, viszont a bonyolultabb és az astabil multivibrátor szimulációban nem csinál semmit.
Az astabil multivibrátor alatt a kéttranzisztoros verzióra gondolsz, vagy az 555 astabil működését érted?
A tranzisztoros változat azért nem szokott a szimulátorokban működni, mert a kapcsolás arra épít, hogy bizonyos mértékben az azonos típusú alkatrészek is eltérnek egymástól, a gyártási szórások miatt. Ez indítja be a működést. Viszont a szimulátorokban tökéletesen azonosak az alkatrészek modelljei. Próbáld meg úgy, hogy nem azonos típusú tranzisztorokat használsz a kapcsolásban. Ez meg szokta oldani az ilyen jellegű problémát.
A tranzisztorosra gondoltam. Tudom, ezért eltérő ellenállásokkal is próbáltam, de eltérő tranzisztorokkal sem működik. Kicsit olyan a problémám, mint Hodinkának.
Üdv Mindenkinek!
Tudna nekem valaki egy linket küldeni, hogy hol tudom letölteni a MultiSim progit, mert elszedtem egy helyről, de nem lett jó. Köszönöm
Sziasztok,
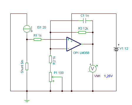
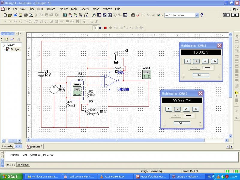
aki keni-vágja, vagy épített már VF3-at, mondja meg legyen szíves, hogy mi a probléma ezzel a kapcsolással ebben a formában? 3BMI honlapon közöltek alapján pakolgattam le az alkatrészeket. Annyi a különbség, hogy TL071-es műveleti erősítőt használok. Röviden: a leírás alapján a potméterrel be kellene tudni állítani a 100mA-es nyugalmi áramot (~20A helyén) és az R7 ellenálláson pl. ~1.5V feszültséget kellene mérni (5.35V helyett). Én bénáztam valamit (valószínű), vagy nem jó a szimuláció? 3BMI oldalról a leírás: http://www.freeweb.hu/haromb/audio/vf3/vf3.html
Nézd meg a szimulátor beállításait, de azt sem szokta szeretni ha multit kötsz sorba a FET-el. Elsőre a Tina sem boldogult vele.
Építsd inkább a 2-t, nem sokkal kerül többe de közel sem olyan gerjedékeny és a hangja is jobb.
Nem építeni szeretném, hanem mérni/vizsgálni néhány dolgot.
Amúgy DMM nélkül is hülyeséget csinál. Maga a VF3 rajz akkor 100%-os lehet? (Gondolom biztosan, mert páran megépíthették már...)
Sziasztok,
Mivel meg nincs olyan gyujto topik ahol Multisim-mel kapcsolatban lehetne altalanossagban kerdezni, gondoltam nyitok egyet. Most en akadtam el de szemely szerint evek ota hasznalom, igy en is tudok majd a kesobbiekben segiteni. A topikban keretik egymast nem fikazni mert nem azert nyitottam. Arra ott a jatszoter. Lehet trivialisakat is kerdezni, nincs olyan hogy hulye kerdes csupan ostoban adott valasz. Nem akarok raszolni senkire, ha valaki nem bir magaval hivok egy moderatort. A nyito kerdesem Multisim-hez valo szimulacios modellek keszitesesevel kapcsolatos. Eloszor is milyen ezzel kapcsolatos szakirodalom van ahol reszletekbemenoen meg lehet ismerkedni a modellkeszitessel? A neten sajnos eddig csak nagyon szetszortan talaltam leirasokat es azok nagy resze is vagy idejet mult vagy hianyos vagy egyaltalan nem is mukodik. A konkret problemam pedig egyedi kristalyoszcillator keszitese volna. Hogyan lehet tetszoleges kristalyt kesziteni? Erre a beepitett "Model Maker" sem ad lehetoseget. (Multisim 11.0.2) A valaszokat elore is koszonom.
Ezekkel a kapcsolásokkal nagyon kell vigyázni, mert az lehet, hogy a valóságban működnek, de a szimulátorban az a baj, hogy nem minden opamp modell jó. A többségüknek a tápfeszvezetéken nem folyik be áram, csak ha túlvezéreljük az opampot. Az LF357AH jó, de az sem az igazi, ráadásul nagyon gerjedékeny. A VF2-ben az a jó, hogy az nem így működik...
Köszi, hátteret tudod, most fel is hagytam a VF3, -6 méregetésével.
VF2 tényleg más, mert végre működik a módosított. (:
Szia!
Már van hasonló topik! Bővebben: Link
Azt tudom, hogy van Multisim 9-es topik de en 11-est hasznalok es nem lattam ertelmet a 9-esbe beleoffolni. Bar ha ebbe a topikba fut minden ami multisim akkor szerintem le lehetne venni a 9-est a cimbol mert igy eleg felreertheto. Nem vettem el senki munkajat, pont azert irtam oda hogy moderator fogja orvosolni ha szitu van, nem pedig en klaviatura karateval.
Sajnos van ra igeny hogy egyesek emlekeztetve legyenek hogy kerdezni nem szegyen es nem hatrany, meg akkor sem ha trivialis.
Hali!
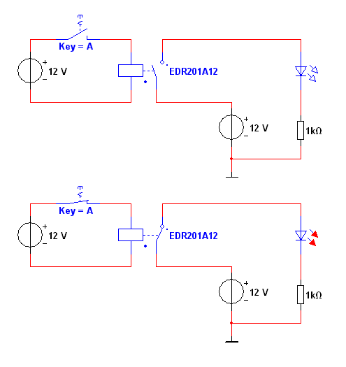
Multisim 11-ben szerettem volna relés áramköröket tervezni/szimulálni, de már ilyen alap/egyszerű kapcsolásnál is a szimuláció elindítása után 1-2 kapcsolásra megszakítja a szimulációt. Nem beszélve arról, hogy normális váltókontaktos relét nem találtam benne Van egyáltalán ? Education verzió.Én hibázok valamit vagy csak betesz neki a relé ? A földpontra elméletileg nem is lenne szükség. Lényeg lenne, hogy egymástól függetlenek lennének a relék. Üdv Kiborg
Szia,
Szerintem az a gond, hogy a földelést nem a jobb felére tetted a kapcsolásnak (vagyis nem oda ami a szimuláció eredményét adja). A lényeg, hogy így most működik.
Köszi, tényleg működik. De minek egyáltalán földelés ?
Másik meg hogy valami váltókontaktos relé nincs benne? Csak ilyen butus reedeket találtam, rendeset nem ![]() Üdv Kiborg
A szimulátor valamihez kell viszonyítson, általában és jelen esetben is ez a GND. (igen csak ezek vannak)
Coils_relays csoportban van többféle is. Sőt magad is összerakahatsz relét, külön lerakva a működtető tekercset, és a kontaktokat.
Aha, ezt értem.
De akkor miért nem probléma az neki, hogy a bal oldalon( a relé tekercsénél) nincs föld. Ott mihez viszonyít ? Kiborg
Üdv m)ha valakinek lenne egy kis ideje s ránézne erre a kapcsolásra miért nem müködik Multisim alatt.S ha valaki tudná hogy Multisimbe hol találom a torzitás mérőt .Pedig használtam de ki ment a fejemből hogy hol is van .Vagy a multisim 11-be nem lenne .Kizárt gondolom
|
Bejelentkezés
Hirdetés |







Sajnos van ra igeny hogy egyesek emlekeztetve legyenek hogy kerdezni nem szegyen es nem hatrany, meg akkor sem ha trivialis.
Van egyáltalán ? Education verzió.







