Fórum témák
» Több friss téma |
Fórum » MultiSim - tapasztalatok
Kössz.
Különben hogy kell? Szeretnék egy LM3875-öt is szerezni hozzá. A hozzászólás módosítva: Szept 8, 2013
Bocsánat a késésért. Még mindig nem vagyok meg vele. Sokszor én se értem a multisimet. Van úgy, hogy ki-be kell lépjek ahhoz, hogy újra életbe lépjen az áramkör. Ezt nem értem! Nehezen fogok tudni így, mert közbe egyet előre kettőt hátra kell lépjek, és mindent elejétől újra szaglásszak.
Ezt nem értem tán a progiba is van úgy, hogy elromlanak az alkatrészek?
Én türelmes vagyok. Egyebet úgy se tehetek.
Én ehhez nem értek.
Sziasztok. Megkérhetek valakit, hogy legyen szíves összedobni nekem egy áramkört eme cikkben található kapcsolás alapjan?
Próbálkoztam, de semmi képpen sem működik. Próbáltam más kapcsolásokkal is, de nemsikerült bekapcsolni a triakot.
Sikerült megoldanom. Ni fórumot olvasgatva rájöttem, hogy nem mindegyik triak model működik.
Na hát. Ez de jó!
Azt hittem az lesz a gondod, hogy nem tettél az áramkörrel sorban egy fogyasztót.
Sziasztok.
Hogyan tudok egy hangszórót tenni a kapcsolási rajzba, például ebbe hogy tesztelhessem a hangokat. Köszönöm
Tégy be mondjuk egy 5W/8 ohmos ellenállást.
Azt, hogy 5 wattos legyen azt hogyan érem el?
A hangszóró helyettesítő képlete nem pont az lenne, mert induktív.
Itt találsz róla egy néhány gondolatot. Bővebben: Link A hozzászólás módosítva: Okt 12, 2013
Ez inkább Kari55-nek szólt.
![]() Az 5W-ot sem kell beírni. Akkor végtelennek számít. A hozzászólás módosítva: Okt 12, 2013
Vagyis ezzel azt szeretnéd mondani, hogy a valóságban a műteherrel való mérés pl 8 ohm-on nem jó, mert nem induktív?
Ha a valóságra vagy kíváncsi, akkor nem. Főleg a csöves erősítők érzékenyek az induktív és kapacitív terhelésre az illesztő trafó miatt. Ezeknél ki kell simítani a hangsugárzók frekvenciafüggő dolgait.
Sziasztok! Életem első nyáktervezése előtt állok, Multisimből való exportáláskor ezt mondja az Ultiboard: "The circuit contains 11 virtual component(s), which will not be exported."
Mi szokott lenni erre a megoldás?
Ellenőrizd, hogy valós alkatrészeket építettél-e be, nem csak szimulátor darabokat, amiknek nincs Ultiboard-ban megfelelője.
Illetve minden alkatrészhez rendelj hozzá tokozást. Ha egy alkatrészhez nincs valós, ultiboardos darab hozzárendelve, akkor az fekete a rajzon (ellenállás, kondi ilyenek), ha hozzárendelsz valamit, akkor kék lesz. Természetesen a kézbevehető alkatrészek méretei alapján válassz tokozást.
Értem, köszönöm. Csak azt nem értem, hogy mit nem ért az Ultiboard egy standard ellenálláson.
Mert szegény nem tudja, milyen fizikai kinézetűt válasszon sok lehetőség közül
![]() Tudod, méret, lábtávolság...
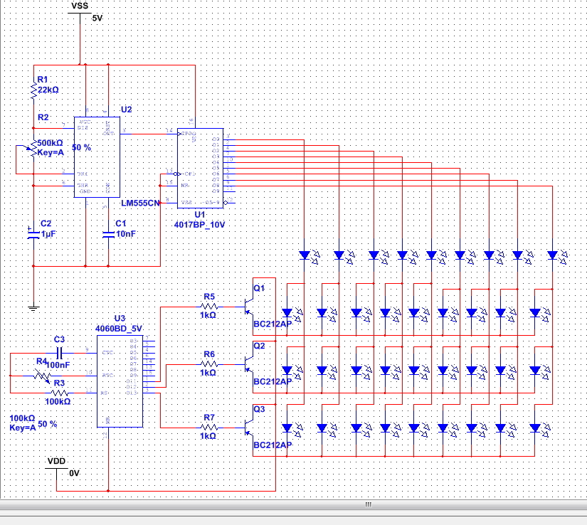
Sziasztok Mesterek.
A multisim-ben hogyan tudom megjeleníteni az IC-k táp kivezetéseit. Pl.: a 4060-asét.
Nem kell megjeleníteni, azokat "tudja". Ha megnézed az alkatrésznek a "Properties" -> "Pins" fülét, ott szerepelnek, méghozzá eleve a VDD (5 V) és VSS (0 V) net-re kötve. Hozz létre egy egy tápot (Place component - Sources - Power_Sources: VDD és VSS).
Adj nekik megfelelő feszültség értéket (itt jó az 5 V és a 0 V) és neked a program "fejben" beköti hozzá, csak ezeket a megfelelő tápellátást biztosító vezetékhez kösd hozzá, tehát az áramkör tápvezetéke (tehát az a net, ami táppal látja el az áramkör többi részét is és 5 V) legyen összekötve a VDD-vel, a földvezeték pedig a VSS-sel. A program ezeket a vezetékeket el is nevezi VDD-nek és VSS-nek. Meg is tudsz róla győződni, pl. ha a VDD-t összekötő vezetékre klattyantasz jobb egérrel és megnézed a Properties-t. Ott lesz felül a net neve és alatta egy pipahely, ahol bekapcsolhatod, hogy az a netnév a drót mentén látszódjon is. Bár lehet, hogy az is megfelelő, ha a megfelelő táp- és föld vezetéket elnevezed VDD-nek és VSS-nek. A hozzászólás módosítva: Dec 13, 2013
Ki is próbáltam, de nem működik a kapcsolás. De az a valószínűbb, hogy én csináltam rosszul valamit.
Erről a kapcsolásról lenne szó
Légyszi, konvertáld vissza 10.1-re mert én ezzel a verzióval bírok. Köszi!
upd: és mi nem működik? A hozzászólás módosítva: Dec 13, 2013
Nem tudom konvertálni, lehet, hogy azért mert nincs a gépemen csak a 13-as?
A hozzászólás módosítva: Dec 13, 2013
Megnéztem, csak megnyitni lehet régebbieket, meg régebbi ultiboard-ba konvertálni
![]() Én meg abban voltam, hogy a multsim is támogatja a vissza konvertet. No, akkor mi nem megy? A szimulálás? Vagy áramköri lapot nem akar csinálni jól?
A lejátszásra kattintva látszik, hogy megy az idővonal, de semmi sem történik, még hiba üzenet sincs.
Most jut eszembe: ha csinálok egy képernyőképet, azt át tudnád nézni az eredeti kapcsoláshoz viszonyítva? Próba cseresznye... A hozzászólás módosítva: Dec 13, 2013
Tegyél be egy szkópot és nézd meg a kimeneteken, hogy milyen jel van az egyes helyeken.
Próbáld meg CD4017BP-5V vel ne a 10V-vel .
|
Bejelentkezés
Hirdetés |




Én ehhez nem értek. 








