Fórum témák
» Több friss téma |
Fórum » MultiSim - tapasztalatok
Üdv! "Mixed signal" szimulációval van gondom. Külön mind a CMOS, mind az analóg rész szépen működik, de ha összekötöm őket közös földre elromlik, ha nem, akkor pedig nem működik az egész. Igazából a táplálást nem szeretném szimulálni majd megoldom élőben. Meg lehet ezt oldani valahogy a szimulátorban is? Csatolok két képet. Az első egy CMOS "függvénygenerátor" kimenetei ("távolról" és "közelről"), a második pedig amikor ezt összekötöm egy analóg áramkörrel ("távolról" és "közelről"). Nem sikerült megoldani semmilyen trükkel hogy összekötés után is jó legyen a signal. A 3. kép maga a kapcsolás, ami nincs továbbkötve.
Azt látom, hogy van egy CMOS oszcillátor, de hol van az analóg rész, ami nem működik a digitálissal? Tedd fel a komplett, nem működő kapcsolást, de MS10.1-es kimenetet csinálj, mert csak azt tudom beolvastatni. ( nincs 11-esem)
Az nincs bekötve a képen mert bármit mögéteszek elromlik. Próbáltam csatolni is akkor sem jó. Gondoltam hátha van valami általános megoldás/beállítás az ilyesmire. Egy komparátor van mögötte. Elég rákötni és máris rossz. Kivéve ha nem közös a föld, de akkor meg nem működik az egész.
Úgy látom sajnos nem lehet visszaexportálni 10-be. De töltök fel még két képet. Illetve elmentettem az analízis eredményét is az talán kompatibilis a 10-el. Az első képen jelöltem egy zöld X-el mi a probléma. A másodikon ugyan jó a cmos kimenete, de az egész nem működik. Ha a komparátor 0-ját földre teszem bármilyen tápellátással, ismét elromlik. A CMOS-nak meg ugye nem kell se táp se föld. Csatolom a mentett analízist is.
Hát, semmi sem kompatibilis. Úgyhogy nem tudom megnyitni.
Mit jelent az, hogy rossz? Vagy az, hogy nem működik? Mit ír ki az analizis során? Előtte, utánna? Esetleg helyette? lefagy? Vagy csak nem azt látod eredményként, amit kellene? Próbáld ki a komparátort külön. Köss a bemenetére egy generátort, aztán nézd meg, hogy komparál e. Egyáltalán, működőképes ez a modell? Kétszer rákattintasz és megnézed, a modell leírását. Nem biztos, hogy van benne valami, lehet, hogy csak a szimboleuma van meg a programban. Próbálj meg egy másik komparátort, vagy opampot bekötni. Ha csak lefagy, akkor az analízis tulajdonságain kellene változtatni.
Szia! Nem fagy le soha, teljesen stabilan megy az analízis tranziens analízisként és valós időben is azonos eredménnyel, különféle beállításokkal. A nem működik-et úgy értettem, hogy elromlik a cmos-ból felépített háromszögjel, ami amúgy teljesen szép és stabil, a frekvencia is, de amint rákötöm a komparátorra, instabillá válik, hullámzik DC eltolásban, amplitúdóban, és frekvenciában is. Mindez egy dolog miatt: ha a C2 kondenzátort közös földre teszem a komparátor tápjával. Ha viszont nem teszem, tehát a komparátor külön DC tápt kap, az egész kapcsolás nem működik, de nem fagy le, csak nincs értelme a komparátor és a függvénygenerátor összekötésének. Elvileg még szét is választanám a két tápot, de nem lehet, mert a CMOS áramkör nem igényel tápot a szimulátorban, sem DC, sem GND lába nincs, illetve rejtve van, amire nem jöttem rá hogyan lehet láthatóvá tenni (ha lenne egyáltalán értelme ilyesminek).
A CMOS oszcillátorban ne használj ennyire kicsi ellenállásokat. Inkább legyen kisebb a kondi és nagyobb az ellenállás.
Nincs értelme a plusz, meg GND lábak külön kivezetéseinek csak nagyon ritkán. Akkor, ha nem a GND-n van az ic, hanem valami tápfeszen. Akkor szoktam szinteletolókat használni a kapuk bemenetén, meg a kimenetén. Hogy most mitől nem megy az áramköröd, azt nem tudom.
Nekem az az érzésem, hogy túlzásba visz valamiféle földelési hibát a szimulátor, és ha valóságban megépíteném vigyázva a földvezetékre akkor rendben lenne minden.
Üdvözlök mindenkit.
Lenne egy egyszerű de nagyszerű kérdésem a tapasztalt Multisim felhasználókhoz, mivel én elakadtam a programma. Ami a rajzot illet nem rakom fel, hisz egyszerü. A rajzra ráraktam egy tápot ami 12V egyenáramot küld egy led diódának. Na most, a led dióda elé raktam egy ellenálást ami 350Ohm-os. Amikor a szimuláción lemértem feszültséget megvolt az 1.6 volt. Na most a gondom az, hogy hilyába cserélem az ellenálás értékét pl. már raktam 1Ohm értéket is, nekem a Multisim müszere akkor is 1.6V-ot mér a Led diódánál. Amikor a didóda értékét megváltoztattam 4.5V-ra akkor a müszer a 10Ohm-os ellenálás ellenére akkor már 4.5V-ot mér. ![]() Most kinél a hiba, nállam, vagy a Program hibádzik.... ![]() P.s. Előre is elnézést kérek ha már van ilyen vagy ehhez hasonló kérdés, de nem vagyok valami nagy fórumos és hát nem találtam ehez hasonló kérdést. Előre is köszönöm a segitséget.
Még elfelejtettem odairni hogy az áramerősség sem változott.
Probléma megoldva. Amikor frissitettem avagy letöltöttem a frissitést minden mérés megfelelően müködött.
Azt esetleg meg lehet oldani valahogy hogy bármilyen trafót tudjak csinálni? Tehát ne csak egy primer meg egy szekunder (vagy kettő) legyen, hanem akár 2 primer és 4 szekunder elszeparáltan, de ugyanazon a vason.
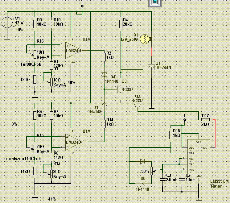
Üdv m.Ismételt problémám akadt egy egyszerű kapcsolással.
Az egész áramkör jól működik kivéve akkor ha a 555-ös kapcsolást ráépítem. Külön lapon működik az 555-ös is és a másik kapcsolás is csak a kettő együtt nem. Transient Analysis-be is működik a szimuláció még akkor is ha mind két áramkört tesztelem egyszerre.Egyszerű szimulációnál 1 másodperc s kiáll hibára.Kérem aki tud segitsen. Próbáltam több 555-ös kapcsolást is de mindegyiket hibásnak ítélte. Segítséget előre is köszönöm.
A simulation error has occurred. Would you like to run the Convergence Assistant to attempt to resolve this problem automatically?
Ez jelenik meg.
Ha lefuttatom pediglen ez jelenik meg.
A hozzászólás módosítva: Nov 11, 2012
Ha jól emlékszem, ez akkor jelenik meg, ha a kapcsolóval indítod el a szimulációt. Valami olyasmit jelent a hibaüzenet, hogy nem konvergál sehova megoldása a feladatnak, tehát az MS a számításai során nem fog kapni eredményt. Válaszolj a kérdésre igennel, akkor megpróbálja úgy állítgatni az MS a paramétereit, hogy mégis fusson a szimuláció. Látni fogod, hogy mindenfélével próbálkozik.
Én ezt a kapcsolóval idítomot nem használom, mert annyira bonyolult alkalmazásaim vannak, hogy ha a szkópot felviszem, azon csak nagyon lassan jelennek meg az eredmények. Helyette a tranziens analízist használom, ott állíthatod azokat a paramétereket, amikkel a progi próbálkozik, ha a kapcsolóval índítod el a szimulációt. Tehát a legördülő menüből: Simulate/Analyses/Tranziens Analysis. Beállítod az Initial Conditiont Set Zero-ra, a Minimum number of points-ot mondjuk 3000-re, aztán ebből a legördülő menüből Analysis Option, bejelölöd, hogy Use Custom settings aztán Customize... Megjelenik egy táblázat, ahol a RELTOL értéket elkezded növelni, a Shunt-ot szintén. ( pl ne 1e10-en legyen, hanem csak mondjuk 1e6 ). Erre már el szokott indulni, ha a modellek, meg a rajz jó. Ugyanebből a táblázatból van még legördülő menü, klikk a Transient-re, az ITL4-et javítsd ki mondjuk 1000-re, a Methodot meg GEAR-re. Sokszor van, hogy a Minimum number of points túl kevés, vagy túl sok. Ezt is célszerű változtatgatni.
Sziasztok!
Abban kérném a segítségeteket, hogy megcsináltam az áramkört amire szükségem lenne de alul nincs nekem az az ablak ahol az alkatrészekhez/nek méretet adhatok, ami segítségével ultiboardban megjelennek az alkatrészek. ![]() Válaszotokat előre is köszönöm
Érdemes megnézni a 12-t, jóval nagyobb az adatbázisa mint a 10-esnek volt, és nekem egyelőre a szimulációk is gyorsabbnak tűnnek, illetve kevesebbszer is akadt ki közben.
A hozzászólás módosítva: Nov 11, 2012
Sziasztok.
Logikai áramköri kapcsolást kellene szimulálnom. Lehet, hogy nagyon buta kérdés, de felteszem. Van a multisimben, olyan mos-fet amit CMOS logikai áramkörökben alkalmaznak? A kapcsolásomban próbáltam konkrét tipussal és virtual modellal is, de nem azokat az eredményeket kapom amit kellene. Konkrétan ECL-CMOS kapcsolást kellene,ezt.
Sziasztok!
LM567-est szeretnék szimulálni, de nem találok a programban (Multisim 10-est használok). Lehet-e letölteni valami kiegészítést vagy a legújabb verzióban benne van?
Sajnálatos módon ez a szimulátor irreálisan jó torzításokat számol ki a műveleti erősítőkre, még a 741-t is -100dB-nek számítja. Teljesen értelmetlen ezzel a szimulátorral torzítást számoltatni. Szerintem.
A dolog azzal kezdődik, hogy meg kellett volna jelölnöd, hogy mekkora a 741 erősítése. Mekkora bemeneti feszt kap. Mekkora az alapharmónikus és hány felharmónikusra számoltatsz. Amit így leírtál, az értelmezhetetlen.
Én is csináltam egyet és nagyon messze van a -100dB-től... Egyébként, ha nem jól számol, az nem a Multisim hibája, hanem a modelleké. A Multisim mindössze matematikai műveleteket végez. És hidd el, nagyon jól számol... Ha mégse jó, akkor válassz másik modellt, nem mindegyik jó.
Üdv. Új vagyok még a progival szemben, tök alap kapcsolássokal ismerkednék egyáltalán hogy bele tanuljak. Be kéne illesszek egy W13NK50Z Fetet,de az alkatrészlistában nem találom. Hogyan tudnék szerkeszteni egyet?
Másik kérdés: ferrit trafót (fánkot) és annak tulajdonságait, hogyan tudnám bevitelezni a gépbe és azzal szimulátorozni? Üdv.
Megkeresed a neten az adott FET modelljét. Ezt beteszed a többi közé, vagy átírod valamelyiket a megfelelő paraméterekre. Az egyszerűbb megoldás, ha keresel egy olyan FET-et, ami benne van a könyvtárban és nagyjából megfelel az eredeti típusnak.
Ideális trafó, plusz mellékötve egy "coresat" nevű alkatrész, amiben a táblázatát kitöltheted a fánk ( vagy akármilyen vasmag ) tulajdonságainak megfelelően. Ez egyébként már erősen haladó dolog... A hozzászólás módosítva: Aug 14, 2013
Köszi a segítséget! Neki is állok.
Muszáj tanuljak, még nagyon kezdő vagyok.
Nem találom a könyvárt ahol az alkatrészek vannak. Merre van? Mert így rá se tudok keresni egyáltalán milyen fájlt keressek a neten. Másik megoldásként pedig az a STW20NK50Z helyett az IRF450 nagyjából azonos. Hosszú idő az összese átmazsolázni és kikeresni nagyjából melyik illik rá.
A trafót még nem is néztem.
Próbáld úgy, hogy beírod a Google-be a FET típusát, aztán meg azt, hogy Spice modell.
Én egyszer próbálkoztam ilyesmivel, de nem igazán találtam érdemlegeset. Vannak cégek, - pl. az IR, - ami megadja a modellek leírását. Aztán beláttam, hogy nem arra való a szimulátor, hogy én mindent pontosan lássak, mert azt úgysem lehet. Nekem elég, ha helyettesítem, sőt manapság már csak ideális modelleket, meg matematikai modelleket használok. Az áramkörök többsége egyszerűsíthető, meg lehet építeni őket diszkréten is, ellenállás, kondi, tranyó, stb... Végül is, csak a működés tanulmányozására használom a Multisimet.
Közben lenne még egy kérdésem, mivel googléban sehol se találtam. Három fázisú AC powert használnék, és utánna rögtön egyenirányítom. A multiméter össze-vissza értékeket mutat. Miért?
|
Bejelentkezés
Hirdetés |


















