Fórum témák

» Több friss téma
Fórum » Műveleti erősítő
 
Témaindító: petrik, idő: Júl 31, 2005
Lapozás: OK   63 / 112
(#) Aldure válasza reloop hozzászólására (») Jan 16, 2016 /
 
Sikerült megoldanom. Így tudod nagyítani is.
(#) reloop válasza Aldure hozzászólására (») Jan 16, 2016 /
 
Mindjárt látható, hogy a kapcsolón múlik. Az egyik lehetőség a 10k-val párhuzamos 220k eredője és 910 ohm hányadosa +1, a másik a hangszínszabályzó állásának megfelelően alakul.
(#) Aldure válasza reloop hozzászólására (») Jan 16, 2016 /
 
Tehát R435 és R431 eredője és ez osztva 910=R437 és +1 ? A hangszínt nem használom csak a Loudness-t amikor szükséges.
(#) reloop válasza Aldure hozzászólására (») Jan 16, 2016 /
 
Igen, ennyit erősít, hogy a hangszín potik középállásával arányban álljon a lineáris átvitel. Az R437 (910 ohm) helyére huzalozz be egy 10k-s potit, lődd be a kívánt erősítést valamennyi jelforrásod figyelembevételével, majd ültesd be az így meghatározott fix ellenállást!
(#) Aldure válasza reloop hozzászólására (») Jan 16, 2016 /
 
Kipróbáltam a leírtakat a R437 és R438 ki lett cserélve 4.7k-ra ez már megfelelő de viszont ha Loudness-t kapcsolok át vált az eredeti hangerőre. ezt hogyan tudom kikerülni? Mert ez így nem valami szerencsés dolog ha direkt állásban van a kapcsoló akkor kb a hangerőpoti félállása a hallgatási hangerőm de ha Loudnesst kapcsolok ezt vissza kell venni negyedre vagy még ennél is lejjebb.
(#) reloop válasza Aldure hozzászólására (») Jan 16, 2016 /
 
A Loudness egy teljesen független áramkör. A leírt viselkedés nem igazán függ össze az előbbi átalakítással.
Akkor ugrik meg a hangerőd, ha a hangszínszabályzást engedélyezed.
(#) Aldure válasza reloop hozzászólására (») Jan 17, 2016 /
 
Igen az a baj hogy amikor a Loudness funkciót bekapcsolom akkor bekapcsol a hangszínszabályozó is csak a potik középállásban vannak de ha elcsavarom valamelyik irányba akkor szabályoz is. De ez mellett a Loudness kikapcsolható is és akkor csak a hangszín aktív ha ezt sem szeretném akkor megnyomom a DIRECT funkció gombot és az egészet kikapcsolja. Szóval olyan hogy csak Loudness nincs ilyenkor aktív a hangszín is csak a potik vannak közép az az (nulla pozícióban).
(#) reloop válasza Aldure hozzászólására (») Jan 17, 2016 /
 
Összekötöd T492 C-E lábait és nem kapcsol hangszínszabályzást.
(#) Aldure válasza reloop hozzászólására (») Jan 17, 2016 /
 
Átkötöttem ahogy javasoltad, így tökéletes. Köszi a segítséget.
(#) reloop válasza Aldure hozzászólására (») Jan 17, 2016 /
 
Szóra sem érdemes
(#) szabi95 hozzászólása Jan 18, 2016 /
 
Üdv!
Egy egyenáramú kivonó áramkört szeretnék megvalósítani műveleti erősítővel.
A rendelkezésre álló táp 5v vagy 12v(ez utóbbi változik mert akku)
2 fajtával próbáltam : TL064cn;LA6324 .
Egy hall szenzor feszültségéből szeretném kivonni egy poti feszültségét.(Alapból a hall szenzorból 2.5v jön ki,ezt szeretném nullázni a potival)
Az egyik bemenetre a hall szenzor jelét kötöttem a másikra meg a potit.Na ez így nem volt jó,Elektro tanárom tanácsára a jeleket átvezettem egy feszültség követő kapcsoláson, de igy se jó,illetve a második műv.erősítővel néha működött.
Hogy lehetne megoldani hogy működjön?
(A kivonó tag erősítése=1)
(#) Bakman válasza szabi95 hozzászólására (») Jan 18, 2016 /
 
Kapcsolási rajz van? A leírásod komparátor üzemre vonatkozik, de egyszeres erősítést adsz meg.
(#) szabi95 válasza Bakman hozzászólására (») Jan 18, 2016 /
 
Ez szerintem nem komparátor,lehet rosszul fogalmaztam(legalább én értem )
Amelyik erősítő bemenetére nem kötöttem semmit arra megy a hall jele.
A hozzászólás módosítva: Jan 18, 2016
(#) steelbird válasza szabi95 hozzászólására (») Jan 19, 2016 / 1
 
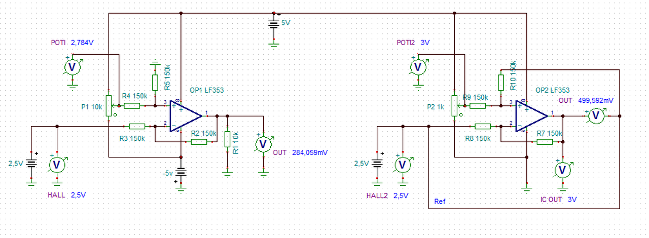
Az a probléma, hogy a nem ideális műveleti erősítő miatt a kimenet egy telepes táplálásnál soha nem lesz 0, valamint a negatív tartományt (mikor a nem invertáló bemenet negatívabb az invertálónál) is értelmeznie kellene a kivonó áramkörnek, ami egy telepes táplálásnál nem fog működni, csak ha a kimenetet eltolod egy fix értékre és azt mondod, hogy az a referencia. A referenciát pedig valamelyik bemenettel kell azonossá tenned, egyébként nem a bemenetek közötti különbséget kapod a kimeneten. Az már elvileg mindegy, melyiket, az csak a kimenet referenciához képesti polaritását befolyásolja, az értékét nem. Trükközve megoldható, de látszik, hogy nem pontos a kapott érték, mert nem ideálisak a műveleti erősítők.
A bal oldalon a kéttelepes, a jobb oldalon pedig az egytelepes megoldás látható. Az egytelepesnél a hall elemet választottam referenciának, mert a potit nem választhattam, ugyanis az R10 -nek (ha jól sejtem) szintén referenciára kell mennie és ha a potit választom annak, akkor rövidre zárom az R10 -et.
A hozzászólás módosítva: Jan 19, 2016

kivono.png
    
(#) proli007 válasza szabi95 hozzászólására (») Jan 19, 2016 / 1
 
Hello! TL064-el pld így lehet megoldani a dolgot.

SUB2V5.png
    
(#) szabi95 válasza proli007 hozzászólására (») Jan 19, 2016 /
 
Bocsi elírtam TL084 amit használok.Proli007 megoldását megcsináltam, de nem igazán működik.Mondjuk Mosfet helyett pnp tranyót használtam mert ez van itthon.Lehet az a baj?
(#) proli007 válasza szabi95 hozzászólására (») Jan 19, 2016 /
 
A TL084 majdnem TL064. De egy tranyó, nem Fet, így bázisosztó kell számára.

SUB2V5-b.png
    
(#) szabi95 válasza proli007 hozzászólására (») Jan 19, 2016 /
 
Megcsináltam osztósra és már majdnem jó(bázisáramos munkapont beállítás itt nem lehetséges?)A kimeneten a fesz érték az jó,csak 1 nagyságrenddel kisebb mint amilyennek lennie kéne.Ha rakok a kimenetre egy 10-es erősìtésű nem invertáló műv erősìtőt akkor az nem ront el semmit?
(#) szabi95 válasza szabi95 hozzászólására (») Jan 19, 2016 /
 
Hülye vagyok, jó az érték.
Köszönöm a segítséget mindenkinek!
(#) proli007 válasza szabi95 hozzászólására (») Jan 19, 2016 / 1
 
"bázisáramos munkapont beállítás" Az micsoda?. Egyébként itt a munkapont beállításról az IC visszacsatolása gondoskodik. Ez nem egy tranyós hangfrekis erősítő.
(#) marone hozzászólása Feb 1, 2016 /
 
Sziasztok !
Ha egy FET-es bemenetű OPA bemenetét és a GND-ot mondjuk (pl.) harmad akkora értékű ellenállással kötöm össze, akkor a zaj is a harmadára (kb.) csökken ?
Vagy akkora jelentősége nincsen, az OPA zaja a belső kialakításából ered ?
Kösz !
(#) pucuka válasza marone hozzászólására (») Feb 1, 2016 /
 
Hááát.., kicsit tanulni kéne.
Mindennek van zaja, a műveleti erősítőnek is. Sőt a bemenetet meghajtó jelforrásnak, mint generátornak a belső ellenállásával lehet zajra, zaj minimumra illeszteni. Ez azt jelenti, hogy ha egy adott generátor ellenállásnál legkisebb a zaj, attól akár nagyobb, akár kisebb bemeneti ellenállást használsz a zaj növekszik.
Persze, ha kritikus a zaj viszony, eleve kiszajú műveleti erősítőt kell választani
(#) Kovidivi hozzászólása Feb 5, 2016 /
 
Sziasztok!
Nem tudom, melyik műveleti erősítőt válasszam, vagy egyáltalán honnan válasszak? Fontos lenne az alacsony offset (75uV, mint az OP07-nél elég lenne bőven), jó lenne, hogy a kimenete rail to rail lenne (meg tudom oldani a negatív tápszültséget ICL7660-nal végülis), legyen gyors, minimum 250KHz-nél is legyen meg a kimenetén a jel csökkenés nélkül.
Szeretném, ha könnyen beszerezhető lenne, esetleg olcsó is? Létezik ilyen, vagy ezek olyan elvárások, amikért sok pénzt elkérnek? Igazából OP07-tel oldottam volna meg, de láttam, hogy 100KHz körül már alig marad a kimenetén feszültség... Tehát lassú.
Köszönöm.
(#) HiMen hozzászólása Feb 13, 2016 /
 
Egy műveleti erősítőt (pl. LM 358) hogyan kell bekötni, hogy 1000 x erősítést csináljon?
2 mV -ot szeretnék 2 V-ra erősíteni.
(#) proli007 válasza HiMen hozzászólására (») Feb 13, 2016 /
 
Hello! LM358 messze nem való 2mV erősítésére. Offset hibafeszültsége 3..5mV körül van.
(#) HiMen válasza proli007 hozzászólására (») Feb 13, 2016 /
 
Jaj! Akkor mit javasoltok? És hogy kellene bekötni?
(#) proli007 válasza HiMen hozzászólására (») Feb 13, 2016 /
 
Itt már Chopper stabilizált erősítőre van szükség és kettős tápfeszültségre. Pld. ICL7650
Adatlapon találsz kapcsolást, de azt sem tudni mit is szeretnél felerősíteni, mekkora a forrásimpedancia, jelváltozási sebesség, pontosságiigény stb. 2mV és 1000-szeres erősítés, már nem az a "gyere buci hamm bekaplak" alkalmazás.
(#) HiMen válasza proli007 hozzászólására (») Feb 13, 2016 /
 
Egy konyhai mérlegből kiberhált nyúlásmérő bélyeg ad ki 0- 2 mV szép, stabil egyenfeszültséget. Ezt szeretném az AD7715 A/D konverteremmel digitalizálni, aminek 2,5 V a mérési tartománya. Mintát úgy másodpercenként vagy 10-szer akarok venni. Szóval annak nincs jelentősége.
De valahogy 2 V-ot kell csinálnom a 2 mV-ból....
(#) proli007 válasza HiMen hozzászólására (») Feb 13, 2016 /
 
Használhatsz kimondott híderősítő áramkört, pld. INA118U, vagy pld. ilyesmi kapcsolást.
(#) HiMen válasza proli007 hozzászólására (») Feb 14, 2016 /
 
Köszönöm! Ez az INA118 nagyon jó!

Jól értem? Ha az 1-8 láb közé teszek egy 50 Ohm ellenállást akkor 1000X erősítést kapok.
De az 5. Ref láb az mire való? Egyáltalán ki vagy bemenet?
Következő: »»   63 / 112
Bejelentkezés

Belépés

Hirdetés
XDT.hu
Az oldalon sütiket használunk a helyes működéshez. Bővebb információt az adatvédelmi szabályzatban olvashatsz. Megértettem