Fórum témák
» Több friss téma |
Dehogynem, működik, csak a nagy impedanciák miatt nagyon nem mindegy a szórt kapacitások nagysága. Nem véletlen látsz az adatlapi rajzon is olyan tőből elűgaztatott összekötéseket. Ez azt jelenti, hogy röviden, mindjárt az IC lábára, semmi hatalmas "pad" -ok, osszekötő rajzolatok, és (sajnos) foglalatok. Ezek mind csökkentik a felső határfrekvenciát, cserébe növelik a gerjedési hajlamot. (ezt is meg kell tanulni)
Nem elrettentésből írtam, hanem ha odafigyelsz, minden rendben lesz. Sok sikert. A hozzászólás módosítva: Nov 6, 2015
És ha "vezetékeből" építeném pókstílusban? Nem pedig NYÁK-lapra
Az tuti nem lesz jó. Nyákból is csak jobb minőségűre.
A hozzászólás módosítva: Nov 6, 2015
Sziasztok ?
Van arra valami ökölszabály hogyha egy OPA (+) bemenetét használom, akkor a (-) bemenetről a földre kötött ellenállásnak mekkora minimum értékűnek illik lennie? Kösz !
Van. Az offset miatt mind a két bemenetnek ugyanakkora impedanciát kell látni.
Azzal egy meghatározott hőmérsékleten beállítod a kompenzációt. Ha a két bemenet eltérő ellenállást lát, akkor a hőmérséklet függés megnő. Az offset minimális hőmérsékletfüggés feltétele az azonos bemeneti ellenállás.
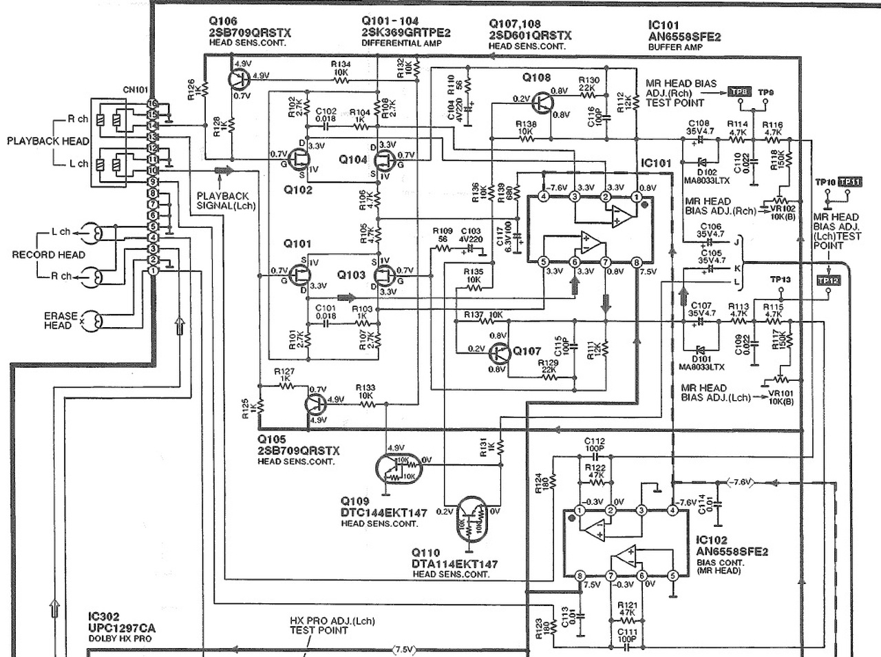
Üdv mindenkinek! A kérdésem az lenne hogy, javítottam egy Technics AZ7 decket mert a fej utáni 2db műveleti erősítő és a dolby IC tönkre ment az eredeti műveleti erősítők helyett OPA2604 lett berakva. A deck jól szól csak pár napja vettem észre hogy az autómatikus szalagbeállítást nem minden szalaggal csinálja meg amivel eddig. Hibát ír a kalibrálás végén. Én a műveleti erősítőkre gyanakszom mert az eredetiek nem melegedtek ezek meg igen és a bemeneti feszültségük 0.3V helyett 1-és 1.2V küröliek. Át néztem az adatlapjukat és az eredeti IC trenzisztoros bemenetű ez meg J-fet bemenetű gondolom illesztési probléma lehet, és ez zavar bele a kalibrációba. Esetleg ebben tudnátok segíteni mit kéne variálnom vele hogy jó legyen. Csatolom a két IC adatlapját és a kapcsolási rajzot.
Szia! Az AN bemenő árama ötszázad része annak a drain áramnak amire rá van kötve, nem látom aggályosnak.
A rajz 3,3V feszültséget jelöl a bemeneteknél, nem 0,3V-ot, esetleg rossz helyen keresgélek? Az 1, 7 kimeneti lábak feszültségét tanulságos lenne megismerni.
Üdv! IC101 esetében kb stimmel is a dolog csak IC102-nél nem arra gondoltam csak azt ki felejtettem a szövegből. A kimenetekre nem emlékszem pontosan azokat még meg kell mérnem de IC101 esetében úgy rémlik az is jó volt úgy mint a bemenet IC102 esetében a bemenetre emlékszem hogy nem 0.3V hanem 1Volt feletti értéket mértem, és ez az IC melegszik is.
A hozzászólás módosítva: Nov 20, 2015
Az IC 102 valamennyi bemenete gyakorlatilag 0V, különben a kimenete elbillenne a tápjára.
A kimenetek itt is az 1, 7 lábak, ezeket jelöli a doksi 0,3V előirányzott értékkel. Az IC102 egy 10x erősítésű invertáló a TP8; TP12 AC feszültsége számára. A DC szintet úgy látom a 101; 102 potik állítják.
Ja tényleg most hogy mondod egy kicsit elnézem az IC 102 kimenetet és bemenetet jó akkor helyesbítek a kimeneten 0.3 helyett 1volt feletti a fesz akkor a szintet a potikal állítsam be?
A potik minden esetre tudják állítani. Ha van hozzá dokumentáció aszerint járj el.
Üdv! Köszi az infót. Megoldodott a probléma ezekkel a potikkal be tudtam állítani a kimeneti 0.3V feszültséget 1.5V ról. most nem melegszik az IC. Az ATC hibát nem ez okozta, közben hosszas keresgélés után az is megoldótott a processzor volt a hibás. Amúgy érdemes volt a csere mert ezekkel hallhatóan jobb lett a hangja.
A hozzászólás módosítva: Nov 24, 2015
Üdv!
Valaki használt már RF erősítő darlington alkatrészt? MAR-6, MAR-8,MAR-9-re gondolok főképp. Összeraktam az AD9850 modult az AD844-es műveleti erősítővel, de kipróbálnék más megoldást is, hátha jobban, vagy egyenletesebben működik
Beraktam a kondit de sajnos nem javított a helyzeten. Viszont meglett a probléma. A hosszan együtt futó ki- és bemeneti vezetékek okozták.
Sziasztok.
Most rendelnék FET-es áramgenerátorhoz opa-t.Az áramgenerátor low side sense típusú. Az eszköz precíziós,nagy kimeneti áramú és magas S/R kell hogy legyen a jó jelalak átvitelhez A kapcsoló IRFB4212,esetleg IRLIB4343 lesznek. A kiszemelt erősítők: LM7322 vagy 7332 LMH6643 Nem értek az adatlapok megfelelő leolvasásához,csak néhány adatot tudok értelmezni. Tudna nekem vki segíteni a fent említett OPAMP-k közül melyiket érdemes felhasználom?Vagy ilyen gyors eszközöknél már mindegy? (LMH66** vagy LM73** ?) A tápfesz. 11V lesz stabil.A kimeneti áram(FET) max 1A de ez lineárisan(audioFET) és bemenő jelalak hűen (modern opamp) kell *szerk adatlapok linkelése A hozzászólás módosítva: Dec 5, 2015
Na, erre szerintem nem nagyon gondoltunk, mert ez alap dolog.
Igen annak éjjel-nappal ezt csinálja. De azt gondolom, hogy kb. 10cm együtt futásnak még nem feltétlen kellett volna gerjedést okoznia. Egyébként ezt a tanácsot is szivesen veszem ha leírod... Nem hiszem mindenki elektronikai főguruként jön a világra és épp ezért kérdezetem. Biztos van akinek több tapasztalata van ebben a témában. Na mindegy... Szerintem mindenkinek más az alap dolog...
A hozzászólás módosítva: Dec 6, 2015
Nem szemrehányás volt, hanem egy homloloncsapós "ja, tényleg, ez is lehet" megjegyzés. A 10cm -ha árnyékolt kábel- még nem szabadna, hogy ilyen gondot okozzon. Egy fotó pedig sokat segített volna, mert rögtön látjuk.
A hozzászólás módosítva: Dec 6, 2015
OK, lényeg, hogy megoldódott és már nem gerjed...
Sziasztok! Az LM324 IC működik +5V-ról? Egy OPAMP-os VU-Metert szeretnék építeni és egy 700mA-es USB töltő adná az áramot. 18 darab led van, és csak 10 opamp fog kelleni, mivel 2 darab fokozat (az első és utolsó) csak egy ledet fog vezérelni, míg 8 darab 2 ledet. Ezen kívűl még lenne egy mikrofon előerősítő a jelnek. (Remélem érthetően irtam le)
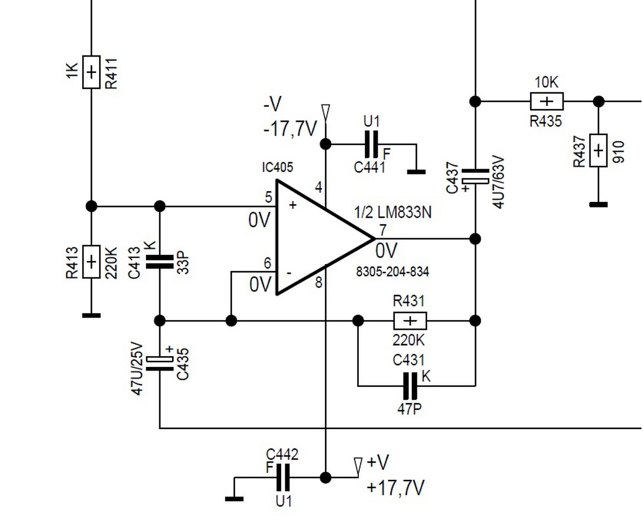
Üdv! Egy grundig erősítőt tuningolok és az eredeti műveleti erősítőt ami LM833N cseréltem OPA2134PA -ra, mert ez volt itthon ezzel kevesebb is lett a zaja és a hangja is sokkal jobb aztán rendeltem egy LME49720HA műveleti erősítőt bele tettem és a háttérzaj eléggé felerősödött és a közép magas tartományban a dinamika csúcsoknál kisebb torzítást véltem felfedezni füllel, és arra gondoltam hogy túl nagyot erősít ez a műveleti és kéne változtatni a gyári beállításokon. Ebben kérnék kis segítséget én ahogy számoltam 2x erősítést csinál R413,R431 ellenállásokkal ha R413 értékét növelem akkor elvileg csökken az erősítés. Ha mégsem akkor javítsatok ki. Köszi a válaszokat.
Szia! Kicsi a rajzrészlet, kéne a C435 folytatása az erősítés kiszámításához.
Hát ha ezt kinagyítod nem valami jó minőség.
A hozzászólás módosítva: Jan 16, 2016
Nem nagyítani kell, hanem nagyobb területet lefényképezni a kapcsolási rajzból.
Igen tudom csak a képet közben kitöröltem amit csatoltam hozzá. Mert 2MB -nál nagyobbat nem enged felrakni. Próbálok valami képfeltöltő oldalt. Bár azt nem nagyon szeretik itt a fórumon.
A hozzászólás módosítva: Jan 16, 2016
|
Bejelentkezés
Hirdetés |











