Fórum témák
» Több friss téma |
Szia,
Köszi a választ. Egy komparátort kellene csinálnom, ahol a kimeneten meg kellene jelenni a tápfeszültségnek, legalább 1-2 tized pontossággal.
Kedves Fórum társak!
Eddig bármikor nehézségem adódott, itt a fórumon mindig megmondta valaki a frankót. Most nagy fába vágtam fejszém. A gyerek elektromos quadját szeretném átalakítani, ON-Off-os gázpedálról, gázkarosra(mint az elektromos kerékpárokon van). Beszereztem egy PWM-es motor vezérlőt, ami egy potival állítja a motor sebességét, egy pic bemenetére kapcsol 0-5V közti bemeneti jelet. A gondom, hogy a gázkar ugyan 5V-ról működik, viszont a jele "inverz", ami azt jelenti, hogy alapgázkar állásnál a kimenet 4.7V-on van, innen csökken, egész 0.6V-ig, ahogy húzzuk neki. Továbbá baj a "maradék" feszültség is, mert így alapgázon 87%-os PWM van, teljes gázon, pedig 13%. Összegezve: olyan áramkört szeretnék, amely bemenetén 4,7V hatására a kimeneten közel 0V van, 0,7V bemenethez közel 5V-os kimenet társul, közben pedig valamelyest lineáris. Ötleteket várnék, milyen módon hozhatom össze a vezérlést a gázkarral. A tápfeszültség lehet 12V-os is, hogy ne kelljen speckó műv. erősítő az 5V-ra húzáshoz. Nekem az első gondolatom egy PIC volt, aminek van ADC-je, és DAC-ja is, de amit tudnék programozni mikroC-be, annak a DAC-ja "csak" 5 bites, ami nekem így kevés.
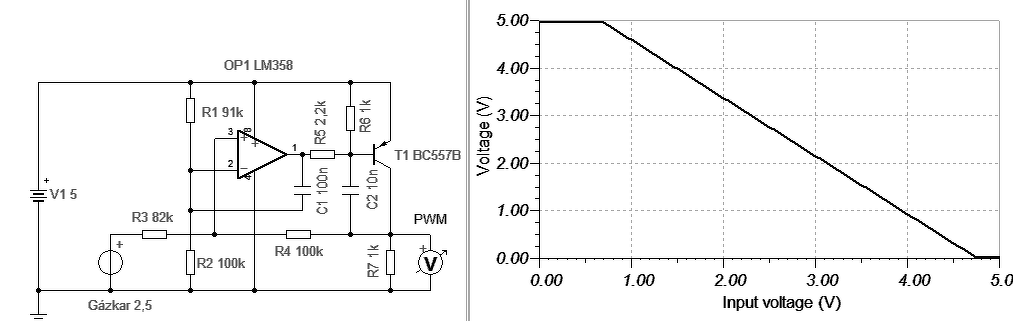
Hello! Ha így megfelel.
- Az eltolási értéket a gázkar működési sávjának közepére kell beállítani, ezt szolgálja az R1/R2. - Az erősítést (meredekséget) pedig növelni kell, ez az R4/R3. - Az invertálásról az áramkör gondoskodik. A tranyó pedig, hogy a tápig kimenjen a kimenet.
Szia! Ha így működik, nekem tökéletes. Csak néhány kérdés merült fel. Az első, hogy honnan tudom, hol a gázkar állás közepe? Vagy a max kimenő feszültségből kivonom a minimumot, és felezem? Ha a meredekség nem jó, akkor a kimenet hamarabb lesz 5V-on mint hogy a gázkar tövig van húzva, vagy el sem éri? Ekkor melyik ellenállást érdemesebb változtatni R3 vagy R4? Bocsi a sok idétlen kérdésért, de szeretném érteni pontosan a rajzot. Persze, ha nincs időd, nem akarlak zavarni, így is sokat segítettél. Köszönöm.
Hello! Azt írtad, a gázkar 0,7..4,7V között működik. Így a poti mint egy 4V-ot "jár be".
- Tehát középállásban 2V+0,7V a kimenti jele. Ehhez a feszültséghez képest megy majd a jel +-2V-ot. Ez lesz a görbe "billenési pontja". - Az 5V tápfeszből állítja elő ezt a feszültséget az R1/R2 osztó. Ide olyan ellenállás arányt kellene választani, ami ezt a feszültséget hozza létre. Jelenleg ez 2,62V ezekkel a tagokkal. (Ha a bementet szakadtan hagyod, tehát nem kötöd rá a gázkart, ez a feszültség jelenik meg az áramkör kimenetén.) - A 4V változásra Te 5V változást szeretnél a kimeneten. Tehát az erősítés, dUki/dUbe=5V/4V=1,25. Tehát a változás meredekségét növelni kell. Ezt az erősítést határozza meg Au=R4/R3=100k/82k=1.22 (Tehát kicsit kevesebb a meredekség mint az elvárt.) - Ha változtatni szeretnéd, akkor úgy érdemes kialakítani a kapcsolást, hogy.. - R1=100k R2=100k+50k trimmer. - R3 =100k R4=100k+50k trimmer. Így a gázkar középpontja 2,5V..3V között állítható. Az erősítés (meredekség) 1..1,5 között állítható. Ha a meredekség nagyobb, nyilván előbb éri el a gázkar az 5V-os és a 0V-os szintet is. Remélem így már érthető..
Megépítettem, elsőre hozta az elvártakat az általad kiszámolt ellenállás értékekkel. Köszi a magyarázatot, így már teljesen világos. Annyi kérdésem lenne még, hogy ha a pwm "felfutását" szeretném lassítani, melyik kondit változtassam, növeljem? Mert, így ha a gyerek húz egy kővéret álló helyzetben, majdnem 2 kerékre áll a quad.
Hello!
Az R3-at oszd kétfelé, pld. 47k és 33k-ra. A 47k-t tedd a gázkar felé. Majd tegyél kondit a két ellenállás közös pontja és a +5V közé. (természetesen a +5V-on van az elkó + lába.) Azzal változtathatod a gyorsítást. De mivel a lassítást is ugyan így befolyásolni fogja, ha ez zavar, tegyél párhuzamosan egy diódát a 47k-val. (Anód a gázkar felé.) Gondolom egy 10µF már jó lehet.
47µF -al lett olyan, amit szerettem volna. Nagyon szépen köszönöm a sok segítséget, a gyerek nagyon élvezi.
Szívesen, használja egészséggel!..
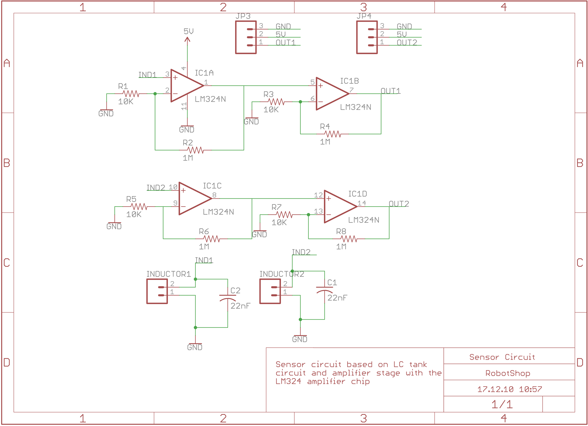
Sziasztok! Nem nagyon vagyok otthon az analóg áramkörökben. Egy LM324-gyep kísérletezem. Az elgondolás az lenne, hogy az egyik bemenettel adok egy négyszög jelet, az erősített jelet viszem a másik erősítő bemenetére a kinézet egyenlőre szkóppal figyelem. A LM324 másik fele pont ugyanígy van bekötve. Célszerűen az 1 és 14 lábak a végső kimenetek. A gondom az, hogy az 1 lábon alapból is magasan van a jel hiába nincs a bemenén semmi. Ez miért van?
Hello! A "pont ugyan úgy".. Inkább egy skicc, mit hogyan kötöttél, minek a soros OPA kötés?
Egy OPA nyíthurkú erősítése majdnem végtelen. Nem lehet a bemenetre csak úgy jelet adni, valahol visszacsatolásnak kel lenni. Mert a két bemenet közötti feszültség vezérli az erősítőt. A két bemenetnek viszont van Offset hibája. Hiába kapja ugyan azt a feszültséget (nincs jel) mind két bemenet némi eltérés van a bementek között. Az pedig a kimenetet elviszi valamelyik tápra ha nincs negatív visszacsatolás. Az erősítőnek viszont van frekvencia menete, ami függ a kimenti feszültség nagyságától, a belső frekvenciafüggő visszacsatolástól és az erősítés mértékétől. Tehát négyszögjel erősítésre igazán akkor alkalmas egy 324 ha a frekvencia kicsi.. Nézd meg az adatlapot!
A mellékelt rajz szerint csináltam. Azért nem értem a dolgot mert az egyik oldalon jól múködik.
A hozzászólás módosítva: Szept 30, 2019
Ahogy Proli007 is írta, minden műveleti erősítő rendelkezik bemeneti offsettel, amit a visszacsatolás mértékében tovább erősítesz! A te esetedben ez fokozatonként 101x-es erősítést jelent. Ebből ráadásul kettő is van sorba kötve DC csatolással, így az eredő erősítés több mint 10000. Ez azt jelenti, ha csak 1mV offset összejön az első IC-nél, felerősítve már az is 10V-ot ad a kimeneten. Ez az offset bármilyen előjelű lehet, és az adatlapban megadott +- értékek között bárhol lehet, konkrét példány függvényében, ezért működik különbözően akár egy tokon belüli erősítőkkel is.
Köszönöm! Nem mondom, hogy teljesen értem, főleg, hogy két különböző gyártmányú IC is ugyan azt produkálja. 3 OPA jól működik a 4. meg már nem. Mi a megoldás?
Ha csak négyszögjelet akarsz erősíteni, felesleges és káros DC csatoltan kötni egymás után két fokozatot! Le kell választani a másodikat egy kondival, így az első fokozat felerősített offset hibája már nem fog gondot okozni a második fokozatnak!
Mondjuk az 1-es és az 5-ös láb közé megy a kondi. És az 5-ös láb és a közös közé egy ellenállás. Értékre egyik sem kritikus, de az időállandójuknak elégnek kell lennie a négyszög átviteléhez! Milyen frekvencia?
Elvileg 10k-nál és 1µF-nél nagyobb értékekkel átvihető...
Viszont az LM324-es nemigen fog neked 40kHz-en 100-at erősíteni! Főleg nagy jelű kimenet esetén... Ide valami gyorsabb kell, pl egy MCP6024-es típus...
Este kipróbálom. Annyi lenne a lényeg, hogy az erősített jel elég legyen egy PIC ADC feldolgozásához.
Még ez nem világos: "És az 5-ös láb és a közös közé egy ellenállás." Mi a közös?
Hello! Ez így egy teljesen halott projekt..
Te két fokozatot kapcsoltál sorba, mind kettő erősítése 100 lenne. Ha lenne.. Az eleve 80dB erősítés, ami egy tokon belül, már szinte biztos gerjedéshez vezetne. - Az első hiba, hogy az egyenáramot is erősíted, holott 50kHz-et szeretnél. Ezért javasolja Sdrlab az egyenfeszültség leválasztását. Egyébként a közös pont alatt a GND-t értette, mert a műveleti erősítőnek egyenáramú munkapontra van szüksége, nem lóghat a bemenete egy kondin keresztül a "levegőben". - Az LM324 50kHz-en nézett nyílthurkú erősítése maximum 20..25dB között van. Tehát hiába van a visszacsatolással az erősítés 100-ra beállítva, az egyenáramon elképzelhető, hogy annyi lesz, de 50kHz-en nem lesz több mint 20dB. Így a két fokozat egymásután kötve is csak 40dB erősítésű lehet, ami 100-szoros. - Másik probléma, hogy ahhoz hogy egy négyszögjel hasonlítson önmagára, az erősítés határfrekvenciájának legalább tízszer magasabbnak kell lenni mint az erősítendő frekvencia. Így itt nem négyszög lesz a kimeneti jel, hanem egy háromszögjel. - A harmadik, a visszacsatolás beállítása. Az 1M/10k visszacsatolás esetén, ha az 1Mohm-al párhuzamosan van akár csak egy 10pF szórt kapacitás, akkor az 50kHz-en mért erősítés már kb. -5dB lesz és messze még csak nem is +20dB. Tehát ilyen frekvenciát már nem lehet ekkora impedanciás visszacsatoló hálózatot alkalmazni.
Értem! Esetleg egy jó kapcsolási rajzzal ki tudnál segíteni?
Igazából nemis négyszög jel (hülyeséget írtam az elején). A kapcsolási rajzon is látszik talán, hogy a bemeneten egy LC-tag van. Ez az LC tag "érzékeli" egy vezetékre adott négyszög jelet. A kapcsolás tulajonképpen egy vezeték követő lenne. A két tekercs között lenne a vezeték és a két tekercs jelét erősítés után egy PIC ADC-je dolgozza fel.
Igazából a legegyszerűbben akkor jársz, ha más módosítást végzel el a kapcsoláson. Pl R1,R3 ellenállással sorba kötsz 1-1 kondit >1µF értékben. Ekkor mindkét erősítő DC-re egyszeres erősítésű lesz, az offset probléma ezzel teljesen megszűnik!
A többi akkor jó úgy ahogy van a rajzon?
Ha elégséges a 100-szoros erősítés, akkor Alkalmazhatod ezt a kapcsolást és IC-t is. A visszacsatoló hálózatot le kell cserélni 10k/1k ellenállásokra. Viszont, az 1k és a GND közé egy-egy 47nF-os kondit kell sorba kötni. Ekkor csak a váltóáramú erősítés lesz fokozatonként 10-szeres, az egyenáramú erősítés egyszeres lesz. Tehát az offset feszültséget nem fogja erősíteni. A két fokozat erősítése 40dB lesz, ahol kb. 4kHz és 64kHz között lesz a -3dB-es pontja (sávszélessége).
Ha ez kevés, akkor keresni kell sokkal magasabb határfrekvenciájú erősítő fokozatot, ami 50kHz-en sokkal többet erősít. Mint ahogy Sdrlab is már javasolta. De a 80dB erősítés szerintem akkor is felejtős.
Akkor most mekkora legyen a kondi? >1µF vagy 47nF? Elég nagy a különbség a kettő között.
Az utóbbi! 40kHz helyett véletlenül 40Hz-el számoltam!
A hozzászólás módosítva: Szept 30, 2019
A többi jó, de a visszacsatolás értékeit én is ajánlom kisebbre venni...
|
Bejelentkezés
Hirdetés |












