Fórum témák
» Több friss téma |
Hello! Az nem mindig célravezető, ha az információt csak csepegtetjük.. Egyébiránt ez időzítési feladat, nem négyszöggenerátor, még ha "négyszögjelet" is kell előállítani, akkor sem. A téma, nem tartozik ebbe a topikba.
Bocsánat, elsőre úgy gondoltam ide való lehet. Mágnesszelepem még nincs, azt most készülök venni hozzá. Nem kritikus, hogy ne legyen a kettő egyszerre nyitva vagy zárva, szimplán kerülendő.
proli: amit csináltál kapcsolást, ha a 2 vezérelt körön a fázis-0-t felcseréled, akkor a triak hátlapjára kikerül a fázis? Csak hogy érdemes lenne-e csillámlapozni
Alapvetően tetszőleges, hogy a Triac-os kapcsolást hogyan kötöd be. Mert az sorban van a terheléssel (szeleppel). De a Triac-ot a hűtőbordától (ha szükség van egyáltalán rá) illik elszigetelni. Akár fázis, akár nulla van rajta..
Sziasztok. Létezik valami, amivel 1 MHz feletti négyszögjelet lehet előállítani? Valami olyasmi, mint az 555, csak azt próbáltam, olyan 250 kHz felett vége. 1,1 MHz-es piezót kellene valamivel meghajtani, de az önrezgő kapcsolások gyengék, kvarot meg csak kerek 1 MHz-re lehet kapni, ami nekem kell, az pedig 1064 kHz körül rezonál.
Szia, Schmitt-trigerrel például. 74HC14.
A tranzisztorokkal is az a gond, hogy néhány pF kondenzátorok kellenek bele. Ilyen kis kapacitásokkal már nehezen kézben tartható a frekvencia, vagy be se rezeg, bár igazán nagy frkvenciás tranisztorokkal még nem próbáltam. A schmitt- trigger IC-s variáció egy próbát megér, de ha nem hajtja ki az IRF 540-et, akkor az se ér semmit.
Az a néhány pF az 100 pF nagyságrendű. Meghajtó, meg mindíg kell, csak nézd meg egy FET bemeneti kapacitását. De miért nem jó a meghajtónak egy tranzisztor? Az inverteres IC ben van elég szabad inverter, amit használhatsz meghajtónak.
De néztem, az 555 -ből is ki lehet csikarni az 1 megát. A hozzászólás módosítva: Ápr 1, 2015
Idézet: Erre csak azért válaszolok, mert tegnap sikerült kigyújtanom egy 555-öt.„De néztem, az 555 -ből is ki lehet csikarni az 1 megát.” 1: 500 kHz fölé csak 12 Volt feletti tápfeszültségen hajlandó menni. 2.: Az összes ellenállás a max. frekvenciára kell állítva legyen, ugyanis tovább tekerve a frekvencia ismét csökken, annak dacára, hogy veszélyesen nagy áramok kezdenek el folyni. ( A 6-7 és 7-8 lábak közé kb 600 ohm-ra állított trimmer potenciométerek kellenek. 3. Az 555. 2-6 láb és a test közé egy 30 pF trimmer kondenzátor kell, a frekvenciát azzal lehet állítani. A veszélyesen magas hőmérséklet miatt talán veszek inkább az előzőekben felsorolt schmitt-trigger IC- valamelyikéből.
Azért írtam, hogy "csikarni". Az 555 sokmindenre jó, de erre nem nagyon.
A hozzászólás módosítva: Ápr 2, 2015
Ez nagyon tetszik, csak az ezer forintos ára nem annyira. (Az 555 az csak 50 Ft.) Az 5 Voltos tápfesz sem olyan nagy baj talán, mert ilyennel már sikerült közvetlenül meghajtanom az IRF 540-et, csak az a baja, hogy fix 1 MHz, nem lehet áthangolni 1,064 MHz-re-lásd a képen.
A hozzászólás módosítva: Ápr 2, 2015
Idézet: Nem fogja kihajtani, de ha ez kell, akkor kell még egy FET meghajtó IC(?) is. „A schmitt- trigger IC-s variáció egy próbát megér, de ha nem hajtja ki az IRF 540-et, akkor az se ér semmit.” A hozzászólás módosítva: Ápr 2, 2015
Azoknál ritkaság, hogy elmegy 1 MHz -ig. Kéne rendes FET meghajtót építeni.
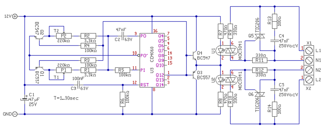
HC4060, lehet a kvarcot is el lehet hangolni annyival (valami 16MHz körülit).
Használ logikai FET-et. A hozzászólás módosítva: Ápr 2, 2015
Üdv!
Topi által írt Segéd órajel Generátor cikkében szereplő kapcsolás módosításával akadt egy kis gondom. A cikkben szereplő CD4069-es IC-t egy 74HC04-esre cseréltem. Böngészgetéskor azt az infót szűrtem le, hogy a 74HCU04 jobb lenne, de nekem csak ez van kéznél. A Mhz-es kristályokkal nincs is gondom (eddig), azokkal megy. Feszültség 3,3V. A gondom az RTC-hez használt 32,768kHz-es kristály. Ezt nem tudtam működésre bírni. Ezekkel az értékekkel próbáltam (C1 = C2 = 22pF): R1 = 1; 6,8; 13,6MOhm R2 = 100, 200, 330, 680kOhm Vagy 26-27Mhz-et kapok, vagy ~410kHz-et. Mit rontok el?
Üdv!
Néhány próba - pihenés ciklus után a következő jött be: R1 = 6,8MOhm vagy kimarad. R2 = 200kOhm C1 kimarad. C2 22pF. Egy fontos információ ami lemaradt: próbapanelen van összerakva. A multiméter szerint stabil 32,76kHz-et kapok(ezredeket nem mér) 47%-os kitöltés mellett. Kérdésem, hogy a C1 és R1 hiánya miért oldotta meg a problémát?
Köszönöm a linkeket.
Sajnos nincs bennük képlet, amivel kiszámolhatnám a pontos értékeket, de irányadásra megfelelőek. |
Bejelentkezés
Hirdetés |





1: 500 kHz fölé csak 12 Volt feletti tápfeszültségen hajlandó menni. 2.: Az összes ellenállás a max. frekvenciára kell állítva legyen, ugyanis tovább tekerve a frekvencia ismét csökken, annak dacára, hogy veszélyesen nagy áramok kezdenek el folyni. ( A 6-7 és 7-8 lábak közé kb 600 ohm-ra állított trimmer potenciométerek kellenek. 3. Az 555. 2-6 láb és a test közé egy 30 pF trimmer kondenzátor kell, a frekvenciát azzal lehet állítani. A veszélyesen magas hőmérséklet miatt talán veszek inkább az előzőekben felsorolt schmitt-trigger IC- valamelyikéből. 


