Fórum témák
» Több friss téma |
Helyel közzel igen hasonló feladatra lenne szánva meg mondom őszintén a mikrocontrollerekben nagyon nem vagyok jártas de a ez rá a megoldás akkor ezzel oldanám meg. tudsz ebben esetleg segíteni?
Ahogy proli007 mondja, nem az impulzusok előállítása a probléma, még csak nem is igazán életvédelmi (az is) hanem leginkább élettani. Biztosan tudod, hogy milyen impulzusnak, impulzus sorozatnak milyen élettani hatása van? Mert ez a lényeg.
Tudod milyen gyönyörű lyukat lehet égetni az ember bőrébe? Ha akarod megmutatom, pedig szakember csinálta. A gyógyulás kb 1 év. Szóval lehet játszani, de csak magadon.
Az 1000 mA még elektrosokkhoz is goromba.
Ez mészárszékre kell?
Ezekben teljesen igazt adok és az nem 1000 ma csak 100 ma max bocsánat azt elírtam
Hello!
Nem ismerem elég mélységében a készüléket, csak voltam fizikoterápián és olvastam a kezelési útmutatót. Minden esetre azt láttam, hogy ezt nem orvosok, hanem elektronikus emberek tervezték. De ha nem haragszol, elvből nem nyújtok segédkezet ilyen készülék megalkotásához. Egyébiránt viszonylag elérhető áron (az életnél minden esetre sokkal olcsóbb) kapható, kisméretű TENS készülék (volt a kezemben), mely életvédelmi szempontból minősítve van. Ha neked egészségügyi szempontból szükséged van rá, akkor meg az OEP ingyen gyógyíttat, minősített - ellenőrzött készülékkel. Más számára meg nem biztos, hogy érdemes gyártani ilyen stílusú készüléket, ha nem akarsz pórul járni. Szóval nem biztos, hogy ezzel érdemes kísérletezni... Mint említettem, nem az impulzusok formai előállítása a fő gond, hanem a védelmek. Egyébként hagyományos alkatrészekkel is meg lehet (régi készülékekben meg is van) oldani. De az áram mellett feszültség igény is van. Életvédelmi szempontból ezek a készülékek igen csak a tűréshatáron mozognak. üdv! proli007
Olyan négyszögjelgenerátort szeretnék építeni, aminek frekvenciáját 500 kHZ-ig jó pontossággal(max +-3Hz) és stabilitással tudom állítani. Kitöltési tényező 50%. PIC-ben gondolkozom, készítem hozzá a frekimérőt. Ha van valakinek megoldása vagy ötlete, szívesen várom. köszönöm
Sziasztok.
Abban kérném a segítségeteket, hogy: Keresgéltem a neten, de nem találtam kifejezetten olyan dolgot, amely nekem bejönne. Nah szóval a következőt szeretném megépíteni: egy olyan nagyon STABIL és PONTOS kimeneti jelet biztosító négyszögjel generátort, amiben található egy pic, amivel programozhatom a négyszögjelet. jah és ami még fontos, hogy: LP - Low Frequency (Power) Crystal - Kis frekvenciás kvarckristállyal működtetett oszcillátor, energiatakarékos működés (200kHz-ig) ilyen oszcillátor kellene nekem bele. Nem tudom, hogy tudtok-e segíteni nekem ebben... Várom építő jellegű válaszaitokat... Üdv Shell
Hello!
Csak belebeszélek.. "olyan nagyon STABIL és PONTOS kimeneti jelet biztosító négyszögjel " - "amivel programozhatom a négyszögjelet." Ez igen slampos, műszaki paraméternem nem mondható feltétel. Ezt fejtsd ki, mit is szeretnél, milyen pontosságban és milyen tartományban állítani.. És ha már PIC-el szeretnéd elkészíteni, akkor miért nem egy "PIC" topikban tetted fel a kérdést? üdv! proli007
Sziasztok!
Szeretnék építeni egy olyan négyszögjel generátort, ami szimmetrikus jelet állít elő, szabályozni lehet a kimenő frekvenciáját egy beállítható frekvenciatartományon belül. Pontosabban: kb. 10 Hz - 400 Hzig. A kérdésem az, hogy milyen alkatrészeket ajánlotok? Pl. itt van ez a cucc, megépítettem, de nem nagyon akar menni.. :no:http://hyperphysics.phy-astr.gsu.edu/hbase/electronic/square.html Ezek voltak az alkatrészek: C - 220 nF R1 - 10k R2 - 10k R - 1.67k IC - NE5532P műveleti erősítő Meglehet, hogy az alkatrészek rosszak.. Elkötni nem kötöttem, átbogarásztam csomószor. Kérdés: Ez egy működő kapcsolás egyáltalán? Építettem előtte egy másikat 555 ICvel, el volt kötve a rajza sajnos és amúgy pedig nem kell, hogy a kitöltést állítani lehessen.Nem tudom, de lehet, hogy ez a kérdés kezdő, de még sose építettem jelgenerátort, így nem is találkoztam ilyen kapcsolással. Előre is kösz a segítséget!!
A megoldásod nem igazán jó, mert a frekit változtatni kissé bonyolult. Azt javaslom, hogy inkább készíts dupla frekvenciára egy 555 áramkörrel egy astabil multivibrátort, itt a fórumon találsz kapcsolást, és számoló progit is, a kimenetére egy JK flip flop CLK bemenetével csatlakozva előáll az 555 által generált jel fele frekvenciával, és pontosan 50 % os kitöltéssel.
Hello!
Ez egy alapkapcsolás, tehát működőképes, bizonyos határokon belül. Ha nem akar menni, akkor gyanítom, hogy nem kettős tápfeszültséget használtál hozzá. A + és- tápjel, a GND-hez képesti +12V és -12V-ot jelenti. De ennek kimeneti impulzusai is a GND-hez képest, +- feszültségű. De nem tudom mire is van szükséged. Először azt kellene tisztázni. Az hogy a kitöltést nem kell változtatni, az érthető, de kérdés, hogy változhat-e. Vagy szükséges-e a pontos 50% vagy nem. Ha pontos 50%-kell, akkor a Pucuka féle megoldás a nyerő. a 10..400Hz elég széles szabályozási tartomány, azt mivel szeretnéd állítani? Mert megoldás a gondra, számtalan lehetséges. üdv! proli007
Sziasztok
Az "Elektronika Alapfokon" c. könyvben van egyszeru negyszogjel generátor kapcsolas 4011 IC-vel. Valaki legyen szives tegye mar ki ide, v. küldje el nekem maganbam. köszi Pskferenc
Hello!
A 4011-as egy NAND kapu, de a hiszterézises 4093-al, egy ellenállással és egy kondival egyszerűbb négyszöggenerátor készíthető. 4011 üdv! proli007
Koszi a segitseget.
A +IN bemenet vajon mire valo?
Lehet kapuzni az oszcillátort, menjen, vagy ne menjen.
helo! Ti hogy epitenetek meg negyszogjel generatort legegyszerubben,12 v 70-80hz,motorhoz kellene hogy becsapjam a blokadot. Semakat varok vagy valami segitseget. Koszi
Hello!
Mit kell becsapni? "Semakat varok vagy valami segitseget." Mi meg nagy betűket, és ékezeteket.. üdv! proli007
Sziasztok!
Több mint tíz évvel ezelőtt volt a Rádiótechnikában, vagy a Hobbi Elektronikában egy nagyon-nagyon egyszerű műszer. 1 db CMOS IC-vel állított elő egy 1KHz-es négyszögjelet, a végén egy potméterrel lehetett állítani a jelszintet. A NYÁK belefért egy filctollba. Tudom, hogy vannak bonyolult, ennél sokkal pontosabb kapcsolások, de én - a Ti megtisztelő segítségetekkel - ezt szeretném ismételten megépíteni, mert annak idején is bevált, csak sajnos nem találom. Köszönettel: Csaba
Egy Schmitt-triggeres oszcillátor kell 1khz-re, és a maradék kapukon meg át lehet engedni a jelet jelformálásra, vagy ha nem a hsználod, akkor a bemeneteket le kell földelni, és elvileg kész is...
Az ic ami kell hozzá pl 74hc14 pl itt egy példa a netről, a freki számításához szükséges képlettel: Bővebben: Link Vagy még-egyszerűbb módon pl egy ATTINY45 mikrovezérlővel, ez csak 8 lábú, van benne beépített LC oszcillátor így ennek az elemei se kellenek hozzá, és ebbe írva egy nagyon egyszerű pár soros programot, kész is az 1kHz-es oszcillátor...
Hello,
kedves hozzáértők én már jó régen nem foglalkoztam efféle dolgokkal, de most kellene építenem valamit ami megvezérelne egy modell szervo motort. A motor 3 vezetékes, 2-ön a tápot kapja a harmadikon meg egy négyszögjelet aminek a hossza határozza meg a szervo pozicióját. Ha a jel 0,1 ms hosszú az egyik végponton van ha 0,2 ms akkor meg a másikon értelemszerűen. Nos a szeretnék valami olyan áramkört ami külső beavatkozás nélkül automatikusan kb. 3-4 s alatt a kimeneti négyszögjelét az egyik végpont frekvenciától a másikig meg változtatja. Tudna valaki nekem ebben segíteni?? Előre is köszönöm szépen. (lehet a szervohoz elektronikát kapni de ott potméterrel van a szabályzás megoldva és nekem olyan kellene ami "piszkálás" nélkül működik.) A hozzászólás módosítva: Feb 11, 2014
Hello! Ugyan nem írtad, hogy változás egyszeri vagy periodikus legyen, de feltételeztem az utóbbit. De nem a frekvencia változik, mert azt én állandó 1kHz-re vettem, hanem az impulzusidő. üdv!
Hali!
0,01-5Hz között állítható (potméterrel) négyszögjel generátor kéne nekem, amiven triakot tudok vezérelni. 2 triakot kéne irányítani, és ha az egyik nyit, a másik zár feltétel teljesüljön. Valami ötlet?
Szia!
Egyen vagy váltakozóáramhoz kellene a kapcsolgatás?
Szia
Nézz utána 555 - ös kapcsolásoknak astabil módban!
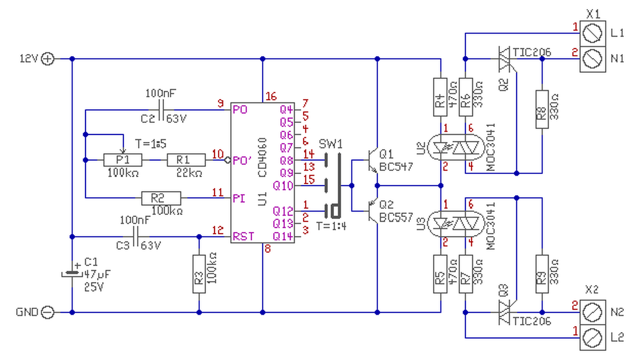
A szimmetria fontos? Ha igen, akkor az egy osztó/ inverter kell a kimenetre, az oszcillátornak meg inkább 4060-at választanék.
Ha váltakozó áramra használod (megyéként nem sok értelme van a triak-nak) akkor vedd számitásba azt is, hogy az éppen bekapcsolt triak bekapcsolva marad a következő nullátmenetig és igy összenyithatnak ami áramköri környezettől függően zárlatot okozhat...
Hello! Ez a frekvencia tartomány meg a poti, kissé meggondolatlan választás. Mert az 5Hz, az 0,2sec a 0,01Hz pedig 100sec. Vagy is az átfogás 1:500 lenne. Én megrajzoltam, de úgy hogy a poti átfogása 1:5 és a tartományokat kapcsolóval lehet választani. (Félek, hogy a kérésed műszakilag megalapozatlan, vagy cseppet megalomán..)
Amit a szerkezetnek csinálnia kell: van egy mágnesszelepem. Technikailag kettő. úgy kell nyitogatni őket, hogy az egyik mindíg ki legyen nyitva, viszont egyszerre ne legyen nyitva mindkettő, és zárva se legyen egyszerre. Így ugye két idő-hosszunk maradt, ami megválasztható, és ezt a t1, t2-t akarom én 1-1 potméterrel tekergetve szabályozhatóvá tenni. Kicsit átértékeltem a dolgot, hülyeséget írtam korábban, t1, t2 legyen mondjuk 1-30s között szabályozható a körben.
A mágnesszelep 230V-ot kér, ezért a triak elképzelése.
Ezt így nem biztos, hogy meg tudod oldani. Ha a mágnesszelep mágneses működtetésű, akkor időzítési problémáid lesznek, ha azt szeretnéd elérni, hogy egyszerre kettő ne legyen se nyitva, se lezárva, de amikor az egyik lezárt, a másik már nyitva is legyen. Ehhez pontosan ismerni kellene a szelepek működési állandóit. Ezen PWM vezérlés nem segíit, mert ez a mágnesszelep nem lineáris működésű. Ha motoros lenne, akkor lehetne PWM -es vezérléssel a nyitás - zárás folyamatot lineárisan vezérelni. Arról nem nyilatkoztál, hogy milyen mágnesszelepeid vannak.
|
Bejelentkezés
Hirdetés |




A kérdésem az, hogy milyen alkatrészeket ajánlotok? Pl. itt van ez a cucc, megépítettem, de nem nagyon akar menni.. :no:
Elkötni nem kötöttem, átbogarásztam csomószor. Kérdés: Ez egy működő kapcsolás egyáltalán? Építettem előtte egy másikat 555 ICvel, el volt kötve a rajza sajnos és amúgy pedig nem kell, hogy a kitöltést állítani lehessen.






